Интернет-курс
по
дисциплине
«Стратегический
менеджмент»
Москва
Содержание
Раздел I.
Процесс стратегического управления
Тема 1. Введение в Стратегическое управление
Вопрос 1. Организация как объект стратегического управления.
Вопрос 2. Заинтересованные лица. Анализ предпочтений и
определение критических несоответствий.
Вопрос 3. Конкурентное преимущество как основа
существования организации.
Вопрос 4. Глобализация конкуренции.
Вопрос 5. Ключевые Факторы успеха в конкурентной борьбе.
Тема 2. Пять задач Стратегического управления
Вопрос 1. Формирование стратегического видения будущего
компании.
Вопрос 3. Разработка стратегии.
Вопрос 4. Реализация стратегии.
Тема 3. Концепции Стратегического управления
Вопрос 1. Концепция Бостонской консультативной группы.
Вопрос 2. Концепция Дженерал Электрик/Макензи.
Вопрос 3. Концепция Артур де Литтл.
Раздел II.
Стратегический анализ
Тема 4. Стратегический анализ внешней среды
Вопрос 1. Макросреда компании.
Вопрос 4. Анализ отрасли и конкурентной ситуации.
Тема 5. Стратегический анализ внутренней среды
Вопрос 1. Анализ ресурсов и конкурентных возможностей
компании.
Вопрос 3. Выявление рыночных возможностей компании.
Тема 6. Сценарное планирование
Вопрос 1. Стратегические проблемы компании.
Вопрос 2. Методика сценарного планирования.
Вопрос 3. Стратегичность и эффективность сценарного
планирования.
Раздел III.
Корпоративная стратегия
Тема 7. Корпоративная стратегия
Вопрос 1. Составляющие стратегии компании.
Вопрос 2. Алгоритм разработки стратегии.
Вопрос 3. Важнейшие характеристики корпоративной
стратегии.
Вопрос 4. Выявление возможностей, создающих ценности.
Тема 8. Стратегия для малого бизнеса
Вопрос 1. Особенности малого бизнеса.
Вопрос 2. Стратегическое управление предприятием малого
бизнеса.
Вопрос 3. Стратегия малого бизнеса.
Тема 9. Разработка программы конкретных действий
Вопрос 1. Принципы формирования системы специальных
стратегических программ.
Вопрос 2. Общая программа развития организации.
Вопрос 3. Программа управления стратегическими
изменениями.
Раздел IV.
Управление реализацией стратегии
Тема 10. Управление развитием организации для успешной
реализации стратегии
Вопрос 2. Создание стратегических альянсов.
Вопрос 3. Приведение организационной структуры в
соответствие со стратегией.
Вопрос 4. Взаимосвязь стратегического управления и
управления проектами.
Тема 11. Управление компанией в кризисной ситуации
Вопрос 1. Основные принципы санации предприятия.
Вопрос 2. План мероприятий по санации бизнеса.
Вопрос 3. Разработка плана финансового оздоровления
неплатёжеспособных предприятий.
Тема 12. Управление персоналом для успешной реализации
стратегии
Вопрос 1. Сопротивление изменениям и методы его
преодоления.
Раздел V.
Эффективность стратегического управления
Тема 13. Эффективность стратегического управления
Вопрос 1. Эффективность действующей стратегии компании.
Вопрос 2. Критерии оценки эффективности стратегии
компании.
Вопрос 3. Эффективность реализации стратегии.
Содержание
темы:
1.
Введение.
2.
Организация как объект стратегического управления.
3.
Заинтересованные лица. Анализ предпочтений и определение критических
несоответствий.
4.
Конкурентное преимущество как основа существования организации.
5.
Глобализация конкуренции.
6.
Ключевые Факторы успеха в конкурентной борьбе.
7.
Резюме.
Российский бизнес существует в рыночных условиях менее
15 лет. Это практически ничто, по сравнению с западным опытом, который
насчитывает столетия.
Но и за эти годы мы были свидетелями расцвета и
падения гигантских корпораций. Ни в одной стране мира фактор неопределенности и
зависимости от малоуправляемых факторов внешней среды, к которым в первую
очередь можно отнести политическую нестабильность, не играет такой роли для
развития бизнеса и не проявляется в таких крайних формах, как в России.
Что же мы подразумеваем под понятием стратегическое
управление? Термин «Стратегическое управление» можно
охарактеризовать как совокупность следующих понятий:
1. разработка и реализация действий, ведущих к
долгосрочному превышению уровня результативности деятельности фирмы над уровнем
конкурентов (долгосрочному бизнес-успеху) (стратегическое управление как процесс);
2. подсистема менеджмента организации, которая
осуществляет весь комплекс конкретных работ профессиональной деятельности по
стратегическому анализу, развитию, реализации и контролингу стратегии
организации (стратегическое управление как подсистема системы управления
организацией);
3. деятельность, направленная на преобразование
системы в желаемое, заранее заданное состояние (стратегическое управление с точки
зрения теории систем).
Три ключевых
вопроса, ответы на которые дает менеджерам стратегическое управление:
1. Каковы цели нашей организации?
2. Каков существующий и будущий профиль нашего
бизнеса?
3. Что мы должны сделать, чтобы обеспечить достижение
поставленных целей?
В среде профессиональных управленцев и консультантов
периодически возникают споры о целесообразности
использования парадигмы стратегического управления в практической деятельности российских предприятий. Там же, где
целесообразность стратегического управления воспринята на уровне собственников
и топ-менеджеров компаний, российские предприятия достигают колоссальных
успехов в применении стратегического управления и достижимости стратегических
целей, что отмечено уже во всем мире. При этом степень развития стратегического
управления в компаниях в первую очередь зависит от масштаба их бизнеса.
Для крупных компаний, располагающих большими активами, фондоемким
производством, имеющих большую территориальную протяженность производственной
структуры и фактически формирующих рынок, наличие стратегии развития считается просто необходимым условием
выживания.
Существует достаточно много компаний (главным образом
среднего масштаба), в которых
ведется разработка стратегии развития как таковая. Однако в своей текущей деятельности
большинство из них обращается к стратегии только при работе с партнерами или
банками и лишь для того, чтобы продемонстрировать уровень управленческих
технологий при подготовке контрактов или кредитных соглашений.
И, наконец, существует огромная масса компаний (в
основном это предприятия малого и среднего бизнеса), руководители которых
считают разработку и внедрение стратегии пустой тратой ресурсов или пока даже
не задумывались над тем, нужна ли их предприятию стратегия развития вообще.
Более того, сегодня в России свыше половины компаний, входящих в число 500 крупнейших предприятий и
относящихся к базовым отраслям, не имеют хотя бы четко прописанной
вразумительной стратегии своего развития! Такую ситуацию нельзя признать
соответствующей современным условиям ведения бизнеса и она является не просто
неприемлемой, но и опасной для компаний. Время плавания по течению прошло!
Основная цель курса «Стратегическое управление» – выработать практические навыки по разработке
корпоративной и конкурентной стратегии и тактике, отработать приемы реализации
стратегии.
По окончанию курса слушатели
должны уметь:
· знать: основные стратегии компании и их признаки, алгоритмы
разработки корпоративной и конкурентной стратегии, алгоритмы анализа
организационных структур для реализации соответствующих стратегий;
· уметь: определить стратегический тип собственной фирмы и
основных конкурентов, подбирать адекватные сложившейся практической ситуации
конкурентные тактики, разработать программу реализации выбранной стратегии
развития.
Организация как элемент системы окружающей среды.
В условиях стратегического управления необходимо
понять характер организационно-управленческих механизмов подчинения
производства потреблению, удовлетворения рыночного спроса. Особенно важно
понимать концепцию стратегического управления, которая строится на системном и
ситуационном подходах. Это позволяет понять структуру процесса планирования
стратегии, роль и методологию стратегической сегментации рынка; разобраться в
новом методическом инструментарии, используемом при анализе стратегических
альтернатив и выборе стратегий наметить и спроектировать систему управления
реализацией стратегии и организационные структуры управления, позволяющие
достичь стоящие перед ней цели в условиях стратегических изменений.
Принципы системности предполагают рассмотрение
современной организации, в первую очередь, как социально-экономической системы,
обладающей рядом специфических, присущих только ей особенностей:
· целостностью,
когда все элементы и части системы служат достижению общих целей, стоящих перед
организацией в целом. Это не исключает возможности возникновения
неантагонистических противоречий между ее отдельными элементами
(подразделениями);
· сложностью,
которая проявляется в большом количестве обратных связей, в том числе и в
процессе стратегического планирования и управления;
· большой инерционностью, что предопределяет возможность
с высокой степенью достоверности предсказывать развитие организаций в будущем;
· высокой степенью надежности функционирования, которая предопределяется взаимозаменяемостью
компонентов и способов жизнедеятельности организации, возможностью
использования альтернативных технологий, энергоносителей, материалов, способов
организации производства и управления;
· параллельным рассмотрением натуральных и стоимостных
аспектов функционирования системы.
Это позволяет постоянно соизмерять и оценивать эффективность деятельности
организации, системы управления и реализации ее стратегии.
Через ситуационный подход реализуется принцип
адаптивности, являющийся основополагающим принципом стратегического управления.
Его суть состоит в том, что все внутриорганизационные построения (культура
организации, оргструктура, система планирования и т.д.) являются реакцией
организации на соответствующие изменения во внешнем окружении и некоторые
изменения во внутренней среде.
Например, если внешняя среда относительно стабильна,
руководство организации стремится к большей централизации управления, созданию
жесткой организационной структуры управления, ориентированной на управленческий
контроль по всей технологической цепочке. Когда внешнее окружение нестабильно и
в нем происходят постоянные изменения, таящие опасности и несущие новые
возможности для организации, – руководство вынуждено больше заботиться о
проблеме выживания организации, большей гибкости системы управления.
Организационные структуры становятся более децентрализованными, гибкими,
позволяющими быстро и адекватно реагировать на происходящие изменения.
Стили поведения организации как элемента системы
окружающей среды.
Различная реакция организаций на происходящие
изменения предопределяет и различные стили их поведения на рынке. Коммерческие
и некоммерческие организации демонстрируют большое разнообразие поведенческих
стилей. Они являются производными от двух типичных стилей – приростного
(инкременталистского) и предпринимательского.
Приростный стиль поведения организации, как показывает само название, характеризуется
постановкой целей "от достигнутого", направлен на минимизацию
отклонений от традиционного поведения как внутри организации, так и в ее
взаимоотношениях с окружающей средой. Организации, придерживающиеся этого стиля
поведения, стремятся избежать изменений, ограничить их и минимизировать. При
приростном поведении действия предпринимаются в том случае, если необходимость
изменений стала настоятельной. Поиск альтернативных решений ведется
последовательно и принимается первое удовлетворительное решение.
Такое поведение исповедуют большинство длительное
время успешно работающих коммерческих организаций и фактически все
некоммерческие организации в области образования, здравоохранения, религии и т.
п. Многие коммерческие организации, придерживающиеся приростного стиля,
одновременно стремятся к эффективности своей деятельности, к обеспечению
рационального использования ресурсов, в то время как некоммерческие организации
склонны к бюрократизации, к сохранению определенного статус-кво.
Предпринимательский стиль поведения характеризуется стремлением к изменениям, к
предвосхищению будущих опасностей и новых возможностей. Ведется широкий поиск
управленческих решений, когда разрабатываются многочисленные альтернативы и из
них выбирается оптимальная. Предпринимательская организация стремится к
непрерывной цепи изменений, поскольку в них она видит свою будущую
эффективность и успех.
Коммерческие и некоммерческие организации гораздо реже
прибегают к предпринимательскому стилю поведения, чем к приростному.
Некоммерческие организации используют предпринимательский стиль только на
ранних стадиях своего развития, когда они определяют круг своих задач,
формируют организационную структуру, т. е. в тот период, когда они
конституируют свою социальную значимость. На следующем этапе они, как правило,
переходят к приростному стилю поведения.
Предпринимательского стиля поведения чаще
придерживаются частные коммерческие организации, эффективность деятельности
которых прямо связана с влиянием рыночной динамики. Частные коммерческие
организации постоянно ведут предпринимательский поиск возможностей роста за
счет изменений.
Организации, придерживающиеся разных стилей поведения,
существенно отличаются по своим характеристикам. Например, организация,
придерживающаяся приростного стиля поведения, видит свою цель ей оптимизации
прибыльности, ее организационная структура сравнительно стабильна, работа
ведется в соответствии с ходом технологического процесса переработки ресурсов,
экономия на масштабах производства считается главным фактором эффективной
деятельности, а сами ее виды слабо увязаны между собой, управленческие решения
представляют собой реакцию на возникшие проблемы с запаздыванием по отношению к
моменту их появления. Те же характеристики у организации, придерживающейся
предпринимательского стиля поведение выглядят по-другому: цель – оптимизация
потенциальной прибыльности, организационная структура гибкая, изменяющаяся
адекватно условиям среды, управленческие решения принимаются через активный
поиск возможностей путем предвидения проблем. Существенные отличия имеют и
другие организационные характеристики.
Опыт реорганизации систем управления коммерческими
организациями показывает, что переход от одного стиля поведения к другому
связан с глубокими изменениями и значительными затратами времени и средств,
психологически чрезвычайно труден для людей, так как требует перераспределения
власти. В свою очередь, перераспределение власти в организации связано с
необходимостью перестройки ее организационной структуры, изменением должностных
функций, перераспределением прав и ответственности принимать решения между
разными уровнями управленческой иерархии. Попытки соединить оба стиля поведения
в одной организации ведет к возникновению напряженности внутри нее и к
конфликтным ситуациям. Очевидно, что в каждом конкретном случае необходимо
решать задачу, какому стилю поведения следует отдать предпочтение.
Стратегическое планирование является системным
подходом к предпринимательскому стилю поведения. Современное толкование
представляет приростное поведение как консервативное, а предпринимательское как
агрессивное, ориентированное на рост. Вместе с тем приростный стиль поведения
является более органичным и естественным для крупных организаций. Например,
если крупная многоотраслевая организация, придерживающаяся приростного
поведения, успешно функционировала на протяжении ряда лет, то с большой
степенью вероятности можно предположить, что и на будущее ее руководство
предпочтет тот же стиль организационного поведения. На изменения руководители
могут пойти лишь в том случае, если организация столкнется с непреодолимыми
проблемами во внешней среде, и эти проблемы вынудят их искать новые возможности
поддержания эффективности организации.
Если до настоящего времени считалось, что стили
организационного поведения могут последовательно сменять друг друга, то,
вероятно, в будущем коммерческие организации должны будут научиться применять
оба типа одновременно. Это актуальная задача, так как два стиля поведения лежат
в основе соответствующих режимов управления (стратегического и оперативного),
реализуемых в современной организации.
Необходимость применения именно
системного подхода к исследованию социально-экономических систем, чем являются
все современные фирмы, вытекает из их особенностей, которые характеризуются
следующими чертами:
· интеграцией научных знаний, ростом количества
междисциплинарных проблем;
· комплексностью проблем и необходимостью их изучения в
единстве технических, экономических, социальных, психологических,
управленческих и других аспектов;
· усложнением решаемых проблем и объектов;
· ростом количества связей между объектами;
· динамичностью изменяющихся ситуаций;
· дефицитностью ресурсов;
· повышением уровня стандартизации и автоматизации
элементов производственных и управленческих процессов;
· глобализацией конкуренции, производства, кооперации,
стандартизации и т.д.
Организация как закрытая
система.
Все современные организации
являются открытыми системами и как закрытые системы рассматриваются только при
изучении их внутренней среды при проведении ее стратегического анализа и для
выполнения задачи реструктуризации внутрикорпоративной системы управления в
рамках действующей организационной структуры с целью повышения эффективности ее
деятельности.
При выполнении всех остальных задач управления современная
организация рассматривается только как открытая система!
Система.
В общей теории систем под понятием «система»
подразумевается совокупность взаимодействующих элементов, объединенных
единством цели и общими целенаправленными правилами взаимоотношений.
Математико-множественное определение системы S
как множества элементов ai и связей между ними ri представляется
как:
Структура системы.
Под структурой системы применительно к
социально-экономическим образованиям системам понимается совокупность ее компонентов,
находящихся в определенной упорядоченности и сочетающих локальные цели для
наилучшего достижения главной (глобальной) цели системы. Количество компонентов
системы и их связей должно быть минимальным, но достаточным для выполнения
главной цели системы. Для каждой системы можно построить несколько типов
структур.
Сущность стратегического изменения организации с точки
зрения теории систем.
С точки зрения теории систем реализация стратегии
организации представляет собой внесение изменений в качественные характеристики
организации как системы и элемента системы внешней среды, то есть перевод
системы в другое, более устойчивое и конкурентоспособное состояние.
Поскольку любая система стремится к стабильности, то
реализация стратегии является не чем иным как вывод системы из состояния
стабильности, что обязательно должно вызывать у системы сопротивление, которое
мы наблюдаем как во внешней среде, так и во внутренней среде организации,
реализующей стратегические изменения. Более подробно эта проблема рассмотрена в
разделе III.
Позиция
различных заинтересованных лиц (Stakeholder theory) – теория,
согласно которой на выработку целей компании влияют все лица, заинтересованные
в данном бизнесе. Наряду с акционерами это могут быть директора, менеджеры,
другие наемные работники, потребители, государство, субподрядчики и даже
простые жители - в случае, если деятельность фирмы оказывает влияние на
окружающую среду.
Позиция
собственника (Stockholder position)
– теория, согласно которой при определении целей компании должны быть соблюдены
интересы, прежде всего акционеров. На практике такой целью обычно становится
получение максимальной прибыли.
Источники власти заинтересованных лиц в организации
приведены в табл. 1.
Таблица 1.
Источники
власти заинтересованных лиц
|
В организации |
Внешние заинтересованные лица |
|
·
Иерархия
(формальная связь), например автократическое принятие решений ·
Неформальное
влияние, например, харизматическое лидерство ·
Контроль над
стратегическими ресурсами, например, стратегических продуктов ·
Обладание
знаниями/навыками, например, компьютерщики ·
Контроль над
окружением, например, навыки переговоров ·
Включенность в
исполнение стратегии, проявление свободы |
·
Контроль над
стратегическими ресурсами, такими как материалы, деньги, трудовые ресурсы ·
Включенность в
применение стратегии, например агенты, распространители ·
Обладание
знаниями (навыками), например, субподрядчики ·
Через
внутренние связи, например, неформальное влияние |
Заинтересованные лица могут способствовать как успеху
и процветанию компании, так и ослаблению ее конкурентоспособности и даже
гибели. Поэтому прежде чем приступать к разработке целей компании необходимо
провести анализ заинтересованных лиц.
Основными вопросами, на которые следует ответить в
процессе такого анализа являются следующее:
Основные
вопросы при анализе заинтересованных лиц[1]:
1. Какой является ситуация или совокупность ситуаций?
2. Кто в ней вступает заинтересованными сторонами?
3. Каков интерес каждой из этих сторон и какова
степень его проявления?
4. Какие утверждения, запросы или контрдействия будут
высказываться или делаться каждой заинтересованной стороной?
5. Какие отличия и похожие явления характерны для
отдельных интересов и/или заинтересованных сторон?
6. Как могут указанные заинтересованные стороны
повлиять на рассматриваемые ситуации?
7. Как могут заинтересованные стороны повлиять на
интересы организации?
8. Каким образом организация может повлиять на
указанные заинтересованные стороны?
9. Каким образом можно расставить приоритеты
заинтересованных сторон?
10. Что следует делать организации?
11. Что может сделать
организация?
Таблица 2.
Параметры взаимозависимости фирмы и
заинтересованные лица
|
|
Заинтересованное лицо 1 |
Заинтересованное лицо 2 |
|
Могущество по отношению к фирме |
||
|
Тип ключевого располагаемого ресурса |
|
|
|
Возможность альтернативного источника ресурса |
|
|
|
Наличие союзников |
|
|
|
Зависимость от фирмы (уровень интереса) |
||
|
Доля дохода (выгоды),
получаемых от фирмы, в общем объеме доходов |
|
|
|
Альтернативные источники
дохода (источники выгод) и легкость перехода |
|
|
|
Дополнительные параметры,
способствующие активности стейкхолдера |
|
|
Таблица
3.
Пример проведения перспективного
позиционирования заинтересованных лиц
|
Факторы |
Заинтересованные лица |
|||||||
|
Потребители |
Акционеры |
Работники |
Власти |
|||||
|
Сила |
Интерес |
Сила |
Интерес |
Сила |
Интерес |
Сила |
Интерес |
|
|
Политические |
|
|
|
|
|
|
|
|
|
Назначение нового губернатора |
+ |
+ |
0 |
0 |
0 |
0 |
- |
+ |
|
Экономические |
|
|
|
|
|
|
|
|
|
Строительство в регионе
крупного промышленного предприятия |
- |
+ |
0 |
+ |
+ |
0 |
- |
- |
|
Социальные |
|
|
|
|
|
|
|
|
|
Снижение безработицы в регионе |
0 |
0 |
0 |
0 |
+ |
- |
0 |
- |
|
Технико-экологические |
|
|
|
|
|
|
|
|
|
Повышение жесткости
экологических стандартов по выбросам в черте города |
- |
+ |
0 |
0 |
0 |
0 |
+ |
+ |
Конкуренция
в бизнесе.
Конкурентоспособность
– это способность коммерческой организации производить и продавать
конкурентоспособный продукт; преимущество данной конкретной организации по
отношению к другим организациям-конкурентам в данной отрасли бизнеса.
Конкурентное
преимущество (Competitive advantage) – это способность организации опережать своих конкурентов. Эти
способности могут быть как характеристиками самого продукта-товара (базовой
услуги), так и к дополнительным услугам. Сопровождающим базовую (формы
производства, сбыта, продаж и т.д.), специфичным для организации и/или ее
продукта. Может быть выражено в следующих показателях: сверхприбыль, увеличение
рыночной доли.
В зависимости от типа конкуренции, которые подробно
рассматриваются в курсе «Макроэкономика» фирма может иметь нескольких
(олигополия) или большое количество конкурентов (свободная конкуренция).
Для осуществления контроля над конкурентоспособностью
фирмы, независимо от типа конкуренции, фирма должна знать и постоянно
контролировать своих главных и основных конкурентов, поскольку конкурентные
преимущества конкретного товара определяются относительно его конкретных прямых
конкурентов.
Главные и
основные конкуренты – виды
конкурентов по продукту-товару. Совокупность основных товаров-конкурентов в
основном определяет данный конкретный рынок. А главными среди основных товаров
по отношению к данному конкретному товару являются те, что претендуют на роль
лидеров.
Пример.
ПИФы усиливают конкуренцию[2] и увеличивают свои затраты на привлечение новых
вкладчиков.
В последнее время рынок частных инвестиций, по мнению
его участников, испытывает трудности, связанные с ограниченным потенциальным
спросом и слишком активным ростом количества управляющих компаний. Борьба за
клиента вынуждает компании идти на затраты, которые впоследствии трудно будет
окупить. Особенно актуальной эта проблема стала сейчас, когда рынок ценных
бумаг прекратил бурный рост. Одновременно упал спрос на услуги управляющих
компаний. Последние же на волне ажиотажного спроса прошлого года начали делать
серьезные вложения в рекламу и строительство розничных сетей. Сейчас, в период
затишья, инвестиционные компании полагают, что на этом рынке могут начать
происходить очень неприятные события, связанные с неспособностью некоторых
компаний отбить сделанные вложения.
«В 2000-2001 гг. рынок паевых фондов был очень узок, –
сказала RBC daily
директор по работе с розничными клиентами УК «УРАЛСИБ» Александра Водовозова. –
Инвестициями интересовался лишь верхний слой среднего класса, не просто
обеспеченный, но и финансово грамотный. Эти люди сами находили фонды, они были
готовы приложить некоторые усилия, чтобы разместить свободные средства. В
Несмотря на явную ограниченность спроса, управляющие
компании рассчитывают на высокий интерес частных лиц. Так, управляющая компания
«КИТ» («Креативные инвестиционные технологии») вложила довольно серьезные
средства в рекламную кампанию. Ее стоимость оценивается от 1,24 до 2 млн долл.
В компании «КИТ» RBC daily сообщили, что первая цифра наиболее близка к
действительности. По мнению генерального директора УК «Мотнес-Аури» Сергея
Стукалова, все расходы на рекламную кампанию, не превышающие 1 млн долл., могут
быть «отбиты» за счет деятельности самой управляющей компании. Более высокие
расходы окупить затруднительно. «Мы вкладываем относительно большие (хотя и
несравнимые с сектором FMCG) средства в
рекламу паевых фондов, – сказал RBC daily генеральный директор УК «КИТ» Владимир Кириллов. –
Это один из факторов успеха на рынке. Наша задача – это развитие бизнеса по
управлению активами, а он требует и профессиональных специалистов, и
качественных финансовых продуктов, и сети продаж, и продвижения. Мы работаем с
рыночными, розничными инвесторами, используя рекламу как один из способов
привлечения клиентов. Наша реклама креативна, кроме того, у нее есть
информационная функция. Это работает – число клиентов «КИТ» за год выросло
больше, чем в 5 раз. Если смотреть на финансовые показатели, то только по
розничным фондам активы превышают 1 млрд. руб. Среднесрочные планы предполагают
рост объемов бизнеса в несколько раз, и это реально. Сейчас у «КИТ» все это
есть, именно поэтому мы и стали лидерами рынка ПИФов. Текущая цель –
закрепиться в пятерке крупнейших управляющих компаний России. По некоторым
показателям (результаты управления фондами, стоимость чистых активов открытых
фондов, количество фондов и др.) «КИТ» уже в нее входит, но существуют и
перспективы роста. И мы готовы инвестировать как в лучших управляющих,
менеджеров и продавцов, так и в рекламу». Впрочем, «КИТ» – чуть ли не
единственная компания на рынке, сделавшая столь серьезные вложения в рекламу.
Остальные предпочитают развивать розничную сеть, что, правда, также
предполагает некие затраты.
Между тем, по мнению участников рынка, два минувших
года привлекли на рынок частных инвестиций громадное количество новых игроков.
«Рынок развивается, и все большее количество компаний прикладывает усилия по
информированию людей о том, что такое фондовый рынок и фонды, – сказал RBC daily
управляющий фондами Maxwell Сергей Усиченко. – Сложно
сказать, кто из фондов выиграет от этого, скорее, выиграет весь рынок в целом».
«На рынке в течение прошлого года появилось довольно много новых игроков, –
говорит Александра Водовозова. – Такое количество управляющих компаний рынок не
переварит, и, безусловно, в скором времени начнется процесс поглощений и
слияний». По мнению экспертов, дополнительные риски здесь создает и неустойчивость
российского фондового рынка. «Основная опасность связана даже не с чрезмерным
количеством новых компаний или их большими затратами, а с неустойчивостью
самого фондового рынка, – сказал RBC daily эксперт Центра развития Дмитрий Лепетиков. – Инструментов
на рынке мало, их постоянно лихорадит. В таких условиях можно серьезно
проколоться и получить панику пайщиков, аналогичную панике банковских
вкладчиков. С той лишь разницей, что банк может привлечь дополнительные ресурсы
на МБК. У паевого фонда такой возможности нет. Он может получать средства лишь
за счет продажи паев». Впрочем, многие управляющие компании являются дочерними
либо аффилированными структурами крупных финансовых институтов. В этом случае,
по мнению г-на Лепетикова, риск несколько снижается, поскольку фонд может
погасить свои долги перед пайщиками за счет средств материнской компании. Но
это касается, как уже говорилось выше, лишь крупных УК, аффилированных с
финансовыми группами. Впрочем, г-жа Водовозова не видит в этом никакой опасности.
«Дело в том, что деньги УК и фонда по закону разделены, – говорит она. –
Поэтому в случае банкротства управляющей компании все нормативно прописано:
либо паевые фонды, то есть средства пайщиков, передаются под управление другой
компании, либо начинается процесс ликвидации ПИФов, в ходе которого средства из
фондов раздаются вкладчикам». Но это, конечно, в теории.
Пять
конкурентных сил по М. Портеру.
Майкл Портер в своей книге «Конкурентоспособная
стратегия» (Competitive Strategy. Free Press, 1980) утверждает, что существует пять конкурентных
сил, которые действуют в индустрии и определяют ее прибыльность. Эти пять сил
представляют собой:
1. Соперничество между существующими фирмами.
2. Барьеры для новых участников.
3. Рыночная власть покупателей.
4. Рыночная власть поставщиков.
5. Угроза со стороны взаимозаменяемых продуктов или
услуг.
Эта схема имеет исключительное значение для
правильного понимания взаимоотношений между различными силами в бизнесе. Очень
часто приходится слышать употребления выражения «деловой партнер». Как правило,
под этим выражением понимаются лицами, с которыми компания имеет взаимный
интерес или осуществляет совместную деятельность. Но если мы внимательно
приглядимся к этой схеме, то мы увидим, что все «партнерские» отношения разбиваются
на отношения между поставщиками и клиентами или между конкурентами,
следовательно, они несут конкурентную угрозу. Это необходимо всегда учитывать
при заключении партнерских соглашений. Информация, которую компания передает
своему партнеру, должна ограничиваться исключительно совместными интересами и
предметом соглашения.
Взаимодействие сотрудников двух компаний в процессе
реализации «партнерского соглашения» должны быть выстроены таким образом, чтобы
не допустить утечки иной информации или пересечения иных финансовых потоков
компаний.
Схематично контрольный перечень этих сил приведен в
Рис. 1.

Рис. 1. Пять конкурентных сил
Интегрирование
глобальной и локальной конкуренции.
Термин «глобализация» был использован впервые
американским ученым Левитом в
Глобализация – это процесс формирования и последующего
развития единого общемирового финансово-экономического пространства на базе
новых, преимущественно компьютерных технологий.
Другое определение «Глобализации» описывает ее как
«наиболее экстенсивный этап развития организации, при котором интересы компании
простираются по всему миру. Стратегия в данном случае вырабатывается исходя из
особенностей требований потребителей в различных странах и местных культур».
Наиболее ярким примером. Который характеризует
глобализацию и определяет ее сущность (см. пример).
Пример.
Глобализация.
«Это когда английская принцесса со своим арабским
любовником на немецкой машине с датским мотором и испанским водителем,
опившимся шотландским виски, гибнет в Париже, спасаясь от итальянских папарацци».
Таким образом, ярко высвечивается суть глобализации – интеграция.
Главное влияние глобализации на современную жизнь –
это влияние новых, на современном этапе развития общества информационных технологий на общество и, шире, на
человечество в целом.
Новая технология открывает в развитии человечества
новый этап тогда и только тогда, когда ей оказывается по силам качественно
изменить общественные отношения.
Главное в глобализации – изменение самого предмета
человеческого труда.
Современные информационные технологии сделали наиболее
прибыльным, наиболее коммерчески эффективным бизнесом не преобразование
окружающей среды, мертвых вещей, но преобразование живого человеческого
сознания – как индивидуального, так и коллективного.
Транснациональная
корпорация (ТНК) как конкурентное преимущество в условиях глобальной
конкуренции.
Транснациональные корпорации возникают в США как
вынужденная необходимость развития бизнеса в силу ее геополитического
положения.
Компании США нуждались в привлечении новых
платежеспособных клиентов для своих товаров, а таковые находились в Европе.
Экспортировать товары в Европу морским или воздушным транспортом было немыслимо
дорого. Эти товары не выдерживали ценовой конкуренции по сравнению с европейскими.
Приблизить потребителя к производству было невозможно, поэтому была выбрана
стратегия приближения производства к потребителю. Вывоз к месту проживания
целевой группы потребителей капитала для создания производственных мощностей, а
не товаров – вот стратегия создания транснациональных корпораций.
Последующий этап развития транснациональных корпораций
показал, что другой стратегией их развития, основанной на стратегии минимизации
издержек, становится вывоз капитала для создания производственных мощностей и
производства продуктов в местах расположения дешевой ресурсной базы. Когда
последующие расходы на транспортировку товара к потенциальным потребителям с
лихвой окупаются минимизацией расходов на их изготовление.
Необходимым ресурсом, позволившим реализовать эту
стратегию, становится развитие информационных технологий и, в первую очередь,
возможность совершения электронных платежей. Бесконтрольное со стороны
государственных налоговых органов перемещение финансовых средств из одной
страны в другую в рамках отделений одной корпорации, позволяет перемещать их на
историческую родину – место регистрации головной компании, нести основную
налоговую нагрузку на территории страны, резидентом которой она является, и
выплачивать максимальные дивиденды главным акционерам – гражданам этой же
страны.
Реализацию этой задачи облегчают международные
стандарты финансовой отчетности, затрудняющие идентификацию мест происхождения
финансовых средств в рамках транснациональной корпорации, предоставляющей для
внешних контролирующих органов консолидированную отчетность.
Более подробно управление транснациональными
корпорациями рассматриваются в курсе «Корпоративное управление». Основные
характеристики 10 компаний «флагманов глобализации» представлены в табл. 4.
Одним из важнейших факторов успеха в конкурентной
борьбе является восприимчивость к изменениям в окружающей среде. Обычно
компании, достигшие успеха в конкурентной борьбе, успокаиваются и начинают
считать, что они обошли конкурентов и могут позволить себе «отдохнуть». Однако
современная быстроменяющаяся внешняя среда приводит нам массу примеров, когда
такая позиция приводила к потере конкурентных преимуществ и утрате лидирующих
позиций в отрасли и на рынке. Руководство компании должно использовать
специальные методы и приемы для предотвращения развития подобной ситуации,
описанные в табл. 4.
Таблица 4.
Методы и приемы корпоративного
восприятия изменений окружающей среды2
|
№ |
Метод |
Приемы |
|
1 |
Средство против самодовольства |
1. Выберете среди своих сотрудников «защитников
конкурентов», которые будут изучать и адаптировать к вашим нуждам стратегии и
технологии ваших соперников и других компаний, занятых решением аналогичных
задач. 2. Поручите кому-либо отслеживать ошибки,
допускаемые конкурентами, и не допускайте повторения этих ошибок вашей
компанией. 3. Используйте партнерства для того, чтобы
обогатиться новыми навыками и идеями. |
|
2 |
Средство против
незыблимости видения |
1. Убедитесь в том, что ваши приоритеты совпадают с
приоритетами потребителя. 2. Поручите каждому из топ-менеджеров лично отвечать
за работу с ключевыми клиентами. |
|
3 |
Средство против позитивного настроя |
1. Награждайте сотрудников, которые обнаруживают
изъяны или потенциальные проблемы в используемых компанией методах и схемах. 2. Поощряйте гонцов, которые предупреждают о
приближении неприятеля (но не паникеров, которые разносят весть о конце
света). |
|
4 |
Средство против
перфекционизма |
1. Когда компании удается полностью выполнить
поставленную перед ней задачу, выбирайте новую цель, а не ограничивайтесь
поднятием планки. 2. Добейтесь того, чтобы высший руководящий состав
на собственном примере демонстрировал подчиненным, как важно признавать свои
ошибки и учиться на них. 3. Для оценки своих достижений используйте
объективные критерии, в особенности когда речь идет о рутинных операциях или
работе централизованных вспомогательных служб. 4. используйте все средства (например присвоение
титула «ошибка месяца») для того, чтобы поощрять эксперименты, которые не приносят
материальной выгоды, но обогащают компанию новыми знаниями. |
|
5 |
Средство от избытка
командного духа |
1. Требуйте от сотрудников подготовки «особых
мнений» и докладов, которые представляют аргументы в пользу второго по
предпочтительности варианта действий. 2. Создайте многофункциональные команды и
разнообразные рабочие группы, члены которых смотрят на выполняемую ими работу
под разным углом. 3. Интересуйтесь мнением сторонних наблюдателей. 4. Сохраняйте способные к новаторскому мышлению
группы, чтобы их члены могли оказывать друг другу поддержку. |
|
6 |
Средство от
защитно-пропагандистских рефлексов |
1. Не допускайте юристов, специализирующихся на
работе с претензиями, и представителей по связям с общественностью к участию
в разработке стратегий, планировании и принятии основополагающих решений. 2. Не позволяйте себе мыслить категориями
минимизации ущерба. Сфокусируйтесь на реальном устранении ущерба и его
причин. |
Характеристики 10 компаний, лидеров по
фактору «глобальность» из списка FORTUNE World`s Admiered Companies
|
Наименование
и структура |
Краткая
характеристика |
Выручка, мил. долл./рост за |
Прибыль, мил. долл./рост за |
Активы, млн. долл. |
Капитализация,
млн. долл. (на 12.04.04.) |
Количество
служащих/рост за |
Место в списках FORTUNE 2004/2003 г. |
|
Procter&gamble около 300 наименований продукции P&g представлено в 140 странах |
Сила P&g в брендах. Ежегодный доход 13-ти из них
превышает 1 млрд. долл. Самые известные: always, ariel, bounty, pampers, Pringles, tide. Основные
направления деятельности P&g : производство моющих, чистящих и косметических
средств, средств личной гигиены и по уходу за детьми, напитков и закусок.
Основные конкуренты: jonson&jonson, Kimberly-clark, unilever. |
43 377 7,8 % |
5 186 19,2 % |
43 706 |
138 442 |
98 000 3,9 % |
FORTUNE 500 28/31 World`s Admiered
Companies 9/7 |
|
Citigroup 4 500 офисов и отделений более чем в 100 странах |
Около 49 млн. долл. –
ежедневная чистая прибыль в |
94 713 - 6,0 % |
17 853 16,9 % |
1 264 032 |
268 931 |
259 000 1,6 % |
FORTUNE 500 8/6 World`s Admiered
Companies 12/25 |
|
Nestle 508 фабрик почти в 100 странах |
Крупнейшая в мире
компания-производитель продуктов питания Nestle - лидет по
производству кофе (Nescafe) и
бутилированной воды (Perrier). Среди конкурентов отличается наибольшими в
мире объемами инвестиций в научные исследования и технические разработки.
Кроме того, покупка компании Ralson
Purina в 2001 году
позволила Nestle стать ведущим игроком на рынке
производителей кормов для домашних животных. Основные конкуренты: conagra, danone |
65 460 13,7 % |
4 623 - 5,3% |
70 445 |
99 284 |
253 000 - 0,5 % |
World`s Admiered
Companies 21/19 |
|
Caterpillar
дилерская сеть почти в 200 странах |
Мировой лидер
во всех сферах своей деятельности Сaterpillar производит строительную и
сельско-хозяйственную технику, горное оборудование, лесозаготовительные
машины, дизельные и газовые двигатели, промышленные газовые турбины,
генераторы электроэнергии. Компания также развивает свою сеть электростанций
по всему миру. Основные конкуренты: cnh global,
cummins, komatsu. |
|
IBM ведет
операции в 160 странах мира |
Мировой лидер среди
поставщиков компьютерного оборудования. Производит ПК и ноутбуки, серверы и
системы хранения данных, программное обеспечение, полупроводники и целый ряд
сопутствующей продукции. Приобретение консалтингового подразделения компании pricewaterhousecoopers в 2002 году позволило ibm создать крупнейшую в мире консалтинговую
организацию - ibm business consulting services. Основные конкуренты: dell, hewlett-packard,
microsoft. |
|
UPS |
Крупнейшая в мире служба
доставки ups перевозит более 13 млн
посылок и писем в течение рабочего дня. Парк ups состоит примерно из 88 тыс. автомобилей и более 575
самолетов, что позволяет компании обслуживать почти 1,8 млн клиентов в день.
Менеджеры, служащие, пенсионеры и семьи основателей ups владеют 90% акций, которые обеспечивают им 99% голосов в компании.
Основные конкуренты: fedex, u.S. postal service. |
|
Occidental petroleum добывает нефть и газ, и газ более чем
в 60 странах на пяти континентах |
Широко используя богатое
наследие технологического ноу-хау Запада, производит химикаты,
изделия из пластмассы и продукты нефтехимии. Объем доказанных запасов нефти компании в
США, на Ближнем Востоке и в Латинской Америке составляет пяти континентах около 2,2
млрд баррелей. Основные конкуренты: duропt, еххоп mobil,
гоуа\ dutch/shell
group. |
|
BP |
Ьр, или Ьо (от big oil- "большая нефть"), - крупнейший в мире
нефтяной онцерн. Компания образовалась в 1998 году слиянием british petroleum и амо и значительно увеличила активы за счет приобретения atlantic richfield сотрапу (агсо). Объем доказанных запасов нефти Ьр
составляет 18,3 млрд баррелей. В сентябре 2003 года, объединив усилия и активы,
Ьр, "альфа-групп" и access/Ренова
третью по величине нефтедобывающую компанию России - ТНК-BP. Основные
конкуренты: chevrontexaco, еххоп mobil. |
|
Microsoft представительства в 90 странах |
Флагман мирового
производства программноro обеспечения
microsoft осваивает новые направления деятельности. В поисках
перспектив роста компания наладила производство игровых приставок, развивает
интерактивное телевидение и доступ в Интернет. Свое программное обеспечение microsoft намеревается преобразовать в веб-портал технической
поддержки частных и корпоративных клиентов. Основные конкуренты: ibm, oracle, time warner. |
|
Coca-cola |
Крупнейшей в мире
компании-производителю безалкогольных напитков the coca-cola сотрапу принадлежат четыре из пяти ведущих брендов
рынка: coca-cola, diet
coke, fanta и sprite. Всего coca-cola производит около 400 наименований напитков, включая
кофе, соки, витаминизированные прохладительные напитки и несколько сортов
чая. Основные конкуренты: cadbury schweppes, nestle, pepsico. |
1. «Стратегическое
управление» можно охарактеризовать как совокупность следующих понятий:
· разработка и реализация действий, ведущих к
долгосрочному превышению уровня результативности деятельности фирмы над уровнем
конкурентов (долгосрочному бизнес-успеху) (стратегическое управление как процесс);
· подсистема менеджмента организации, которая
осуществляет весь комплекс конкретных работ профессиональной деятельности по
стратегическому анализу, развитию, реализации и контролингу стратегии
организации (стратегическое управление как подсистема системы управления
организацией);
· деятельность, направленная на преобразование системы в
желаемое, заранее заданное состояние (стратегическое управление с точки зрения
теории систем).
2. Три ключевых
вопроса, ответы, на которые дает менеджерам стратегическое управление:
· Каковы цели нашей организации?
· Каков существующий и будущий профиль нашего бизнеса?
· Что мы должны сделать, чтобы обеспечить достижение
поставленных целей?
3. Принципы системности предполагают рассмотрение
современной организации, в первую очередь, как социально-экономической системы,
обладающей рядом специфических, присущих только ей особенностей.
4. Различная реакция организаций на происходящие
изменения предопределяет и различные стили их поведения на рынке. Все они
являются производными от двух типичных стилей – приростного
(инкременталистского) и предпринимательского.
5. Приростный стиль поведения организации,
как показывает само название, характеризуется постановкой целей "от
достигнутого", направлен на минимизацию отклонений от традиционного
поведения как внутри организации, так и в ее взаимоотношениях с окружающей
средой. Организации, придерживающиеся этого стиля поведения, стремятся избежать
изменений, ограничить их и минимизировать.
6. Предпринимательский стиль поведения
характеризуется стремлением к изменениям, к предвосхищению будущих опасностей и
новых возможностей. Ведется широкий поиск управленческих решений, когда
разрабатываются многочисленные альтернативы и из них выбирается оптимальная.
Предпринимательская организация стремится к непрерывной цепи изменений,
поскольку в них она видит свою будущую эффективность и успех.
7. Все современные организации являются открытыми
системами.
8. С точки зрения теории систем реализация стратегии
организации представляет собой внесение изменений в качественные характеристики
организации как системы и элемента системы внешней среды, то есть перевод
системы в другое, более устойчивое и конкурентоспособное состояние.
9. Поскольку любая система стремится к стабильности,
то реализация стратегии является не чем иным как вывод системы из состояния
стабильности, что обязательно должно вызывать у системы сопротивление, которое
мы наблюдаем как во внешней среде, так и во внутренней среде организации,
реализующей стратегические изменения.
10. Позиция
различных заинтересованных лиц (Stakeholder theory) – теория,
согласно которой на выработку целей компании влияют все лица, заинтересованные
в данном бизнесе. Наряду с акционерами это могут быть директора, менеджеры,
другие наемные работники, потребители, государство, субподрядчики и даже
простые жители - в случае, если деятельность фирмы оказывает влияние на
окружающую среду.
11. Заинтересованные лица могут способствовать как
успеху и процветанию компании, так и ослаблению ее конкурентоспособности и даже
гибели. Поэтому прежде чем приступать к разработке целей компании необходимо
провести анализ заинтересованных лиц.
12. Существует пять конкурентных сил, которые
действуют в индустрии и определяют ее прибыльность. Эти пять сил представляют
собой:
· Соперничество между существующими фирмами;
· Барьеры для новых участников;
· Рыночная власть покупателей;
· Рыночная власть поставщиков;
· Угроза со стороны взаимозаменяемых продуктов или услуг.
1. Гурков И.Б. Стратегический менеджмент организации:
Учебное пособие. 2-е изд., испр. И доп. – М.: ТЕИС, 2004.
2. Делягин М.Г. Мировой кризис: Общая теория
глобализации: Курс лекций. – 3-е изд., перераб. и доп. – М.: ИНФРА-М, 2003.
3. 10 вопросов к глобализации. Большой
мир/тенденции//Большой бизнес, 2004, май, № 5 (10), с. 24-47.
4. Ольве Н.-Г., Рой Ж., Веттер М. Оценка эффективности
деятельности компании. Практическое руководство по использованию
сбалансированной системы показателей: Пер. с анг. – М.: Издательский дом
“Вильямс”, 2004.
5.
Попов С.А. Стратегическое
управление: 17-модульная программа для менеджеров «Управление развитием
организации». Раздел IV. – М.: ИНФРА-М, 1999.
6. Томпсон А.А., Стрикленд III А. Дж. Стратегический менеджмент: концепции и
ситуации для анализа, 12е изд.: Пер. с англ. – М.: Издательский дом
«Вильямс», 2002.
7. Фаэй Л., Рэнделл Р. Курс MBA по стратегическому менеджменту / Пер. с анг. – М.:
Альпина Паблишер, 2002.
8.
Финкельштейн
Сидни. Ошибки топ-менеджеров ведущих корпораций: анализ и практические выводы. Пер. с анг. – М.:
Альпина Бизнес Букс, 2004.
9.
Charan R., Covin G. Why CEO’s Fail / Fortune. 1999. 21
June.
10.
Kaplan, Robert S., David P. Norton, “The Balanced
Scorecard – Measures That Drive Performance”, Harward Business Review, January
– February 1992, p. 71-79.
Содержание
темы:
1.
Введение.
2.
Формирование стратегического видения будущего компании.
3.
Постановка целей.
4.
Разработка стратеги.
5.
Реализация стратегии.
6.
Резюме.
Суть стратегического аспекта в управлении -
эффективная адаптация к внешним изменениям и поддержание устойчивой
конкурентоспособности среды.
А.А. Томпсон определяет стратегическое управление (менеджмент) как "деятельность по
стратегическому менеджменту, связанная с постановкой целей и задач организации
и с поддержанием ряда взаимоотношений между организацией и окружением, которые
позволяют ей добиться своих целей, соответствуют ее внутренним возможностям и
позволяют оставаться восприимчивой к внешним требованиям. С ростом уровня
нестабильности условий предпринимательской деятельности возрастает потребность
фирм в ориентации на стратегическое управление. Способности к стратегическому
менеджменту предполагают наличие пяти элементов:
1)
умение смоделировать ситуацию,
2)
умение выявить необходимость изменений,
3)
умение разработать стратегию изменений,
4)
умение использовать в ходе изменений надежные методы,
5)
умение воплощать стратегию в жизнь" и состоит из пяти взаимосвязанных
частей (Рис. 2.).

Рис. 2.
Пять задач стратегического менеджмента
Основная цель темы – дать
представление о 5 основных задачах стратегического менеджмента и модели
стратегического управления.
По окончанию изучения слушатели
должны уметь:
· знать: основные этапы и модель стратегического управления;
· уметь: формулировать и обосновывать миссию, цели и
стратегическое видение компании, разработать
программу реализации выбранной стратегии развития.
Разработка стратегии компании начинается с
формирования видения и выбора направления развития.
Формирование стратегического видения начинается с
создания трех основных ее компонентов:
· Миссии
компании, определяющей положение и бизнес компании в настоящее
время;
· Долгосрочного
курса, вырабатываемого на основе миссии и определяющего
стратегические направления развития компании;
· Четкой формулировки стратегического видения, обеспечивающей получение широкой поддержки стратегии всеми
сотрудниками компании.
Миссия как
нравственная парадигма компании.
Миссия (mission) - наиболее
общая цель организации как конкурентоспособной структуры, представленная в наиболее
общей форме и четко выражающая основную причину существования организации. Цели
l-го и более низких уровней полагаются для осуществления миссии организации.
Зачастую по тому, как организация формулирует свою миссию, можно судить о том,
насколько ясна ее стратегия.
Формулировка миссии содержит описание трех элементов:
1. Потребности клиентов или лиц, заинтересованных в
деятельности компании (какую общественную потребность компания будет
удовлетворять).
2. Группы клиентов или лиц, заинтересованных в деятельности
компании (чьи потребности копания будет удовлетворять).
3. Действия, технология или знания (как компания
создает и распространяет потребительскую ценность и удовлетворяет потребности
своих клиентов или лиц, заинтересованных в деятельности компании).
Пример.
Миссия__________________________________________________________________
(наименование организации)
заключается в обеспечении экономического
роста и решении ________________
(формулировка конкретных социальных и/или
экономических проблем)
посредством производства и
реализации___________________________________
(наименование основных продуктов)
удовлетворяющих
требованиям_________________________________________
(стандарты,
качество, конкурентоспособность)
Это должно позволить акционерам и/или
партнерам______________________
(наименование организации)
получить оптимальную прибыль, а персоналу –
достойное и справедливое вознаграждение.
Миссия Gillette.
Наша цель - достижение
бесспорного мирового лидерства в производстве и распространении товаров, в
создании новых товаров. Мы предлагаем следующие товарные линии:
· Средства личной гигиены для мужчин: бритвы, лезвия и
косметические средства для бритья, электробритвы, дезодоранты, антиперспиранты;
· Средства личной гигиены для женшин: средства депиляции,
ухода за волосами и косметические, дезодоранты и антиперспиранты;
· Щелочные батарейки и элементы питания;
· Принадлежности для письма;
· Продукты личной гигиены: зубные щетки и пасты,
средства ухода за полостью рта. Некоторые линии высококачественной бытовой
техники, в том числе кофеварки и кухонные комбайны.
Мы работаем также в смежных
отраслях, если это способствует достижению наших целей.
Ценности компании Gillette.
Для достижения этих целей компания устанавливает ряд стандартов:
Персонал.
Мы стараемся привлекать, удерживать и достойно вознаграждать лучших
специалистов во всех сферах нашего бизнеса. Мы проводим политику оплаты труда
по результатам деятельности и дополнительных выплат и компенсаций, обеспечиваем
профессиональную подготовку и карьерный рост на основе равных возможностей и в
зависимости отличных достижений работника. Мы ждем от работников приверженности
идеям единства, дружелюбия, открытости, сотрудничества, стремления к достижению
высоких стандартов. Мы ценим новаторский подход, активную позицию,
организационную гибкость и мобильность. Мы признаем и стремимся реализовать
преимущества сочетания различных культур, взглядов и характеров.
Потребители.
Мы инвестируем и будем инвестировать в технологии, необходимые для успешного
развития каждой товарной категории. Мы и впредь будем предлагать потребителям
товары высочайшего качества по приемлемым ценам. Мы предоставим качественный
сервис всем нашим потребителям, как на внутреннем, так и на внешних рынках.
Компания считает своих потребителей партнерами, старается понять их
потребности, придерживается принципов открытости и честности в общении с ними.
Мы стараемся быть хорошим партнером и для наших поставщиков, поддерживая с ними
открытые и уважительные отношения. Эти ценности рассматриваются компанией как
основа для роста ее производительности.
Общество.
Мы действуем в рамках закона везде, где ведем свою деятельность. Мы участвуем в
жизни общества и решении социальных проблем региона. Наши продукты безопасны в
производстве и использовании. Мы бережно относимся к сохранению природных
ресурсов и инвестируем в улучшение окружающей среды.
Формулировка миссий функциональных подразделений.
Большое значение имеет формулирование миссий для
ключевых подразделений компании (НИОКР, маркетинга, финансов, кадров,
обслуживания потребителей, информационных систем). Каждый отдел может и должен
выработать собственную миссию, определяющую его роль, сферу деятельности,
направление развития и вклад в общую миссию компании. Формулировку миссии
подразделений целесообразно возложить на руководителей подразделений.
Пример.
Миссия отдела кадров - содействие деятельности компании за счет подготовки
эффективных лидеров, формирования высокопроизводительных команд и максимизации
потенциала всех работников.
Миссия службы безопасности - обеспечение защиты персонала и имущества компании с
помощью активных превентивных мер и следственных действий.
Стратегическое
видение как мечта амбициозного менеджера.
Стратегическое видение рассчитано минимум на ближайшие
пять лет; исключение составляют новые отрасли либо рынки с высокой
изменчивостью и неопределенностью, не позволяющими с достаточной уверенностью
составлять планы на столь долгий период.
Для выбора направления развития компании необходимо
оценить целый ряд важных параметров:
1.
Изменения в сегменте рынка, на котором работает компания, и их влияние на
развитие компании.
2.
Изменение (и появление новых) потребностей покупателей, которые компании
необходимо удовлетворять.
3.
Изменение (и появление новых) потребительских сегментов, которые желательно
освоить.
4.
Новые географические или товарные рынки, на которые надо выйти.
5.
Имидж компании через пять лет.
6.
Будущее компании.
Многим
преуспевающим компаниям необходимо менять курс не для того, чтобы выжить, но
для того, чтобы развить свой успех!

Рис. 3.
Стратегическое планирование в стратегическом управлении (традиционное
представление)

Рис. 4.
Структура процесса стратегического управления

Рис. 5.
Стратегическое планирование в стратегическом управлении (условия
неопределенности внешней среды)
Стратегическая
цель как элемент системы стратегического видения.
Цели - конкретные результаты и итоги, которые должны быть
достигнуты к определенному сроку, тесно связанные со стратегическим видением и
ценностями компании.
Правильно сформулированная стратегическая цель
содержит указание на конкретные количественные результаты, которые должны быть
достигнуты и временные рамки, в которые данные цели, должны быть реализованы.
Каждой
компании необходимы стратегические и финансовые цели!
Таблица 5.
Примерные формулировки стратегических и
финансовых целей компании
|
Финансовые
цели |
Стратегические
цели |
|
·
Рост доходов ·
Рост прибыли ·
Увеличение
дивидендов ·
Повышение
рентабельности ·
Увеличение
доходности на вложенный капитал ·
Обеспечение
удовлетворительных показателей экономической добавленной стоимости ·
Повышение
надежности облигаций и улучшение кредитной истории компании ·
Увеличение денежных
поступлений ·
Повышение цены
акций ·
Прочное
финансовое положение компании на ·
международных
рынках ·
Увеличение
степени диверсификации получения доходов ·
Стабильный
доход в периоды экономических спадов ·
Удовлетворительный
и устойчивый рост рыночной добавленной стоимости |
·
Увеличение доли
рынка ·
Сокращение
периода от разработки до выведения на рынок нового товара ·
Превосходство
над конкурентами по качеству товаров ·
Превосходство
над конкурентами по издержкам ·
Превосходство
над конкурентами по ассортименту ·
Превосходство
над конкурентами по организации продаж через Internet ·
Доставка точно
в срок ·
Превосходство
над конкурентами по популярности торговой марки ·
Превосходство
над конкурентами по обслуживанию потребителей ·
Превосходство
над конкурентами по глобальному распространению товаров и возможностям
продвижения ·
Лидерство в
технологиях и/или инновацион-ной деятельности ·
Превосходство
над конкурентами по географическому охвату ·
Превосходство
над конкурентами по уровню удовлетворения потребителей |
Пример.
Motorola - финансовые цели
1. Обеспечить ежегодный рост доходов на 15% за счет
самофинансирования.
2. Обеспечить среднюю норму доходности активов на
уровне 13-15%.
3. Обеспечить среднюю норму доходности акционерного
капитала на уровне 16-18%.
Таблица 6.
Цели: основные вопросы
|
Чего организация хочет добиться на рынке? |
|
|
Стратегическая перспектива
или намерение |
Если говорить о рынке в
целом, где организация хочет оказаться через 5, 10 или 15 лет, если
отсчитывать от сегодняшнего дня? |
|
Виды бизнеса |
Какие основные и второстепенные
виды бизнеса она хочет иметь или сохранить, а от каких стремится отказаться? |
|
Позиция |
Какого места она хочет
добиться по каждому виду бизнеса в показателях лидерства на рынке? |
|
Продукты |
Перечисленные ниже вопросы
должны быть заданы в отношении каждой товарной серии: Какую рыночную долю
компания хочет получить и за какое время? Какие типы новых
потребителей она хочет привлечь? От каких конкурентов она
хочет получить часть их доли? |
|
Дифференциация |
Какого типа дифференциации
она хочет добиться? |
|
Что хочет получить организация для своих
заинтересованных сторон? |
|
|
Акционеры/владельцы |
На какой уровень
акционерной Стоимости она стремится выйти? Какие поступления
(например, выраженные в показателе прибыли на инвестированный капитал) она
ожидает от конкретных капиталовложений? Какого уровня профессионализма она
хочет добиться от сотрудников всех уровней? Какой уровень
вознаграждения хочет предоставить сотрудникам, занятым на всех уровнях? |
|
Органы власти |
Каким образом организация
может помочь достижению своих целей за счет взаимодействия с теми или иными
властными структурами? Что она может сделать для
обеспечения xopoшего управления обществом? |
|
Потребители |
Какого уровня
удовлетворения потребителей и какой ценности для них она хочет добиться? Каким образом организация
может помочь своим потребителям в достижении их целей? |
|
Общество |
Каким способом организация
хочет продемонстрировать, что она - «хороший гражданин»? Существуют ли какие-то
социальные проекты, которым она хочет помочь финансово или как-то иначе? |
Формирование
стратегической цели.
Система целей компании формируется на основе главной
цели (миссии) путем ее декомпозиции и установления подчиненных ей целей более
низкого уровня, которые в совокупности образуют дерево целей.
Пример дерева целей представлен
на рис. 6.
Общая структура долгосрочных целей:
· Сохранение (изменение) конкурентного типа;
· Сохранение (изменение) общего позиционирования на
рынке;
· Сохранение (изменение) доли рынка.
Примерная форма для решения практических задач по
обоснованию стратегических целей представлена в табл. 7.
Таблица 7.
Обоснование стратегических целей
|
Цель |
Выгоды |
Затраты |
Риски |
Сроки частичной (полной) реализации |
|
1. |
1.1. 1.2. |
|
|
|
|
2. |
2.1. 2.2. |
|
|
|
|
3. |
3.1. 3.2. |
|
|
|
Компании нужны как долгосрочные, так и краткосрочные
цели, причем борьба за достижение долгосрочных целей начинается сразу же: если
компания поставила цель удвоить объем продаж за пять лет, бессмысленно
приступать к решению этой задачи, лишь на третьем или четвертом году
пятилетнего плана. Поэтому надо установить промежуточные показатели, помогающие контролировать продвижение к стратегическим целям и
постоянный рост уровня
производительности.
Образец формы для практического решения задачи
декомпозиции стратегических целей представлена в табл. 8.
Таблица 8.
Декомпозиция стратегических целей
|
Цель |
Политика
(ценовая, рекламная и т.п.) |
Текущие
действия |
Проекты |
Параметр оценки продвижения |
|
|
1. 2. |
1. 2. |
1. 2. |
1. 2. |
|
|
1. 2. |
1. 2. |
1. 2. |
1. 2. |
|
|
1. 2. |
1. 2. |
1. 2. |
1. 2. |
Стратегические целевые приоритеты.
Для постановки целей соответствующих уровней и
адекватного распределения ключевых ресурсов организации рекомендуется следующая
система приоритетов:
Уровень 1. Оптимальная концентрация (цели, которые
должны быть достигнуты при любых условиях внешней среды).
Уровень 2. Достаточный минимум (цели, которые
достигаются в условиях достаточности ресурсов и благоприятной внешней среде).
Уровень 3. Остаточный принцип (в том числе
предусматривает полное прекращение реализации программ и проектов по достижению
этих целей в случае неблагоприятных условий внешней среды и недостатка
финансирования, когда приходится выбирать направления финансирования средств,
находящихся в распоряжении компании при сложившейся ситуации).
В результате аналитического соединения принятой
системы приоритетов с установленными стратегическими целями получается система
стратегических целевых приоритетов организации.
В принципе установленная система стратегических
целевых приоритетов и программа конкретных действий, обеспечивающих их
практическое осуществление, для любой организации вполне могут выполнять роль
первичной стратегии, особенно для малого бизнеса, где используется упрощенная
система стратегического планирования.

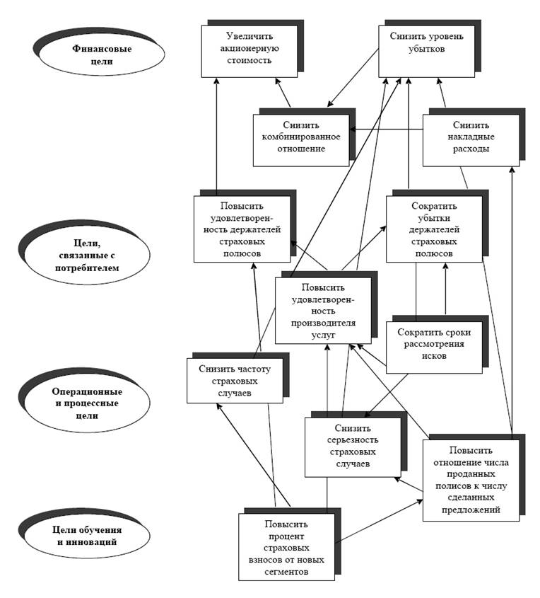
Рис. 6.
Дерево целей Энергетической стратегии США
Составляющие
корпоративной стратегии.
Стратегия
(Strategy) – это качественно
определенная, обобщенная модель долгосрочных действий организации, которые ей
необходимо осуществить для достижения поставленных целей посредством
распределения и координации своих ресурсов.
Существует ряд определений понятия «стратегия», лучшим
из которых, возможно, является определение Минцберга, основанное на признании 5
факторов («5 P» Минцберга): рlап - план, рlоу -
прием, perspective - перспектива, раttern
behavior - поведенческий принцип, position in respect to others - позиция по
отношению к другим.

Рис. 7. Составляющие стратегии компании
На рис. 7. представлен общий подход к разработке общей
стратегии компании.
Разработка
стратегии – ориентированная на рынок
и потребителя творческая деятельность, требующая таких качеств, как умение
использовать рыночные возможности и покупательские потребности, чутье на
перспективные инновации, готовность к разумному риску и интуитивное понимание
того, что нужно для роста и укрепления бизнеса.

Рис. 8.
Взаимосвязь миссии, целей и задач ОАО «Связьинформ» Астраханской области
Миссия, направления развития, долгосрочные и
краткосрочные цели и стратегия их достижения образуют стратегический план
компании. Резюме корпоративной стратегии представлено в примере. Вопросы
формирования корпоративной стратегии рассмотрены подробно в разделе III.
Пример.

Реализация стратегии начинается с создания программы
конкретных действий. Содержание и структура этой программы зависят от целей,
которые ставит перед собой компания, от конкурентной и рыночной ситуации, в
которой она находится, от ее финансово-экономического состояния.
Процессу реализации стратегии полностью посвящен Раздел
IV.
Оценка
результатов и корректировка стратегического видения, глобальных целей,
стратегии и ее реализации с учетом приобретенного опыта изменившихся условий,
появления новых идей и возможностей
Стратегический менеджмент – непрерывный процесс, взаимосвязь отдельных этапов
стратегического менеджмента наиболее ярко показывает модель стратегического
управления (Рис. 9.).

Рис. 9. Модель стратегического управления
Оценка стратегии и корректировка ее составляющих –
процесс творческий и требующий как серьезной теоретической подготовки, так и
творческого подхода. Более подробно он рассмотрен в разделе V.
1. Способности к стратегическому менеджменту предполагают
наличие пяти элементов: 1) умение смоделировать ситуацию, 2) умение выявить
необходимость изменений, 3) умение разработать стратегию изменений, 4) умение
использовать в ходе изменений надежные методы, 5) умение воплощать стратегию в
жизнь" и состоит из пяти взаимосвязанных частей.
2. Миссия (mission) - наиболее
общая цель организации как конкурентоспособной структуры, представленная в
наиболее общей форме и четко выражающая основную причину существования
организации. Цели l-го и более низких уровней полагаются для осуществления
миссии организации. Зачастую по тому, как организация формулирует свою миссию,
можно судить о том, насколько ясна ее стратегия.
3. Формулировка миссии содержит описание трех
элементов:
· Потребности клиентов или лиц, заинтересованных в
деятельности компании (какую общественную потребность компания будет
удовлетворять).
· Группы клиентов или лиц, заинтересованных в
деятельности компании (чьи потребности копания будет удовлетворять).
· Действия, технология или знания (как компания
создает и распространяет потребительскую ценность и удовлетворяет потребности
своих клиентов или лиц, заинтересованных в деятельности компании).
4. Цели -
конкретные результаты и итоги, которые должны быть достигнуты к определенному
сроку, тесно связанные со стратегическим видением и ценностями компании.
5. Система целей компании формируется на основе
главной цели (миссии) путем ее декомпозиции и установления подчиненных ей целей
более низкого уровня, которые в совокупности образуют дерево целей.
6.
Общая структура
долгосрочных целей:
· Сохранение (изменение) конкурентного типа;
· Сохранение (изменение) общего позиционирования на
рынке;
· Сохранение (изменение) доли рынка;
· Сохранение (изменение) параметров
конкурентоспособности.
7. Стратегия
(Strategy) – это качественно
определенная, обобщенная модель долгосрочных действий организации, которые ей
необходимо осуществить для достижения поставленных целей посредством
распределения и координации своих ресурсов.
8. Разработка
стратегии – ориентированная на
рынок и потребителя творческая деятельность, требующая таких качеств, как
умение использовать рыночные возможности и покупательские потребности, чутье на
перспективные инновации, готовность к разумному риску и интуитивное понимание
того, что нужно для роста и укрепления бизнеса.
9. Миссия, направления развития, долгосрочные и
краткосрочные цели и стратегия их достижения образуют стратегический план
компании.
10. Стратегический менеджмент – непрерывный процесс.
1. Ансофф И. Новая корпоративная стратегия. – СПб.: Питер,
1999.
2. Аакер Д. Стратегическое рыночное управление/пер. с
англ. Под ред. Ю.Н. Каптуревского. – СПб.: Питер, 2002.
3. Боумен К. Стратегия на практике. – СПб.: Питер, 2003.
4. Гуияр Ф.Ж., Келли Д.Н. Преобразование организации/пер.
с англ. – М.: Дело, 2000.
5. Гурков И.Б. Стратегический менеджмент организации:
Учебное пособие. 2-е изд., испр. И доп. – М.: ТЕИС, 2004.
6. Делягин М.Г. Мировой кризис: Общая теория
глобализации: Курс лекций. – 3-е изд., перераб. и доп. – М.: ИНФРА-М, 2003.
7. 10 вопросов к глобализации. Большой
мир/тенденции//Большой бизнес, 2004, май, № 5 (10), с. 24-47.
8. Дженстер П., Хасси Д. Анализ сильных и слабых сторон
компании: определение стратегических возможностей/пер. с англ. – М.:
Издательский дом «Вильямс», 2003.
9.
Доклад компании KPMG (Measures that matter). 1998.
10. Друкер П. Задачи менеджмента в XXI веке/пер. с англ. – М.: Издательский дом «Вильямс»,
2002.
11. Кемпбелл Э., К. Саммерс Ланчс. Стратегический
синергизм, 2-е изд. – СПб.: Питер, 2004.
12. Клок К., Голдсмит Дж. Конец менеджмента. – СПб.:
Питер, 2004.
13. Ламбен Ж.-Ж. Менеджмент, ориентированный на рынок/пер.
с англ. Под ред. В.Б. Колчанова. – СПб.: Питер, 2004.
14. Нивен Пол Р. Сблансированая Система Показателей – шаг
за шагом: Максимальное повышение эффективности и закрепление полученных
результатов/пер. с англ. – Днепропетровск: Баланс-Клуб, 2003.
15. Ольве Н.-Г., Рой Ж., Веттер М. Оценка эффективности
деятельности компании. Практическое руководство по использованию
сбалансированной системы показателей: Пер. с англ. – М.: Издательский дом
“Вильямс”, 2004.
16. Попов С.А. Стратегическое управление: 17-модульная
программа для менеджеров «Управление развитием организации». Раздел IV. – М.: ИНФРА-М, 1999.
17. Рамперсад К. Хьюберт. Универсальная система
показателей деятельности: Как достигать результатов, сохраняя целостность /
пер. с англ. – М.: Альпина Бизнес Букс, 2004.
18. Соловьев В.С. Стратегический менеджмент: Учебник. –
Ростов-на-дону: Феникс, Новосибирск: Сибирское соглашение, 2002.
19. Справочник директора предприятия/Под ред. Проф. М.Г.
Лапусты. 7-е изд., испр., измен., и доп. – М.: ИНФРА-М, 2003.
20. Томпсон А.А., Стрикленд III А. Дж. Стратегический менеджмент: концепции и
ситуации для анализа, 12е изд.: Пер. с англ. – М.: Издательский дом
«Вильямс», 2002.
21. Фаэй Л., Рэнделл Р. Курс MBA по стратегическому менеджменту / Пер. с англ. – М.:
Альпина Паблишер, 2002.
22. Финкельштейн Сидни. Ошибки топ-менеджеров ведущих
корпораций: анализ и практические выводы. Пер. с англ. – М.: Альпина Бизнес
Букс, 2004
23. Charan R., Covin G.
Why CEO’s Fail / Fortune. 1999. 21 June.
24. Kaplan, Robert S.,
David P. Norton, “The Balanced Scorecard – Measures That Drive Performance”,
Harward Business Review, January – February 1992, p. 71-79.
Содержание
темы:
1.
Ведение.
2.
Концепция Бостонской консультативной группы.
3.
Концепция Дженерал Электрик/Макензи.
4.
Концепция Артур де Литтл.
5.
Резюме.
6.
Кейс.
Стратегическая концепция содержит информацию о том,
куда компания планирует попасть через определенный период времени и каким
образом. Каждая компания, находящаяся в процессе разработки стратегии формирует
собственную стратегическую концепцию, которая является проектным заданием на ее
выработку.
Наиболее известными теоретическими разработками в
области концепций стратегического планирования поведения фирмы в конкурентной
среде являются:
1. Концепция Бостонской консультативной группы
2. Концепция Дженерал Электрик/Макензи
3. Концепция Артур Де Литтл.
Исторически первой моделью корпоративного
стратегического планирования принято считать так называемую модель "роста
доли", которая больше известна как модель BCG. Эта модель представляет из
себя своеобразное отображение позиций конкретного вида бизнеса в стратегическом
пространстве, определяемом двумя координатными осями, одна из которых
используется для измерения темпов роста рынка соответствующего продукта, а
другая – для измерения относительной доли продукции организации на рынке
рассматриваемого продукта.
Появление модели BCG явилось логическим завершением
одной исследовательской работы, проведенной в свое время специалистами
консалтинговой компании Boston Consulting Group.
В процессе изучения различных организаций,
производящих 24 основных вида продуктов в семи отраслях промышленности
(электроэнергетике, потребительских товаров длительного пользования,
потребительских товаров недлительного пользования, производстве пластмасс,
производстве бензина, промышленности цветных металлов, производстве
электрооборудования), были установлены эмпирические факты того, что при
удвоении объема производства переменные издержки на производство единицы
продукции уменьшаются на 10-30%. Было также установлено, что эта тенденция
имеет место практически в любом рыночном сегменте. Эти факты и стали основанием
для вывода, что переменные издержки производства являются одним из основных,
если не главным фактором делового успеха и предопределяют конкурентные
преимущества одной организации перед другой. Статистическими методами были
выведены эмпирические зависимости, описывающие взаимосвязь издержек
производства единицы продукции и объема производства.
Один из основных факторов конкурентного преимущества,
низкие издержки производства, был поставлен в однозначное соответствие с
объемом производства продукции, а следовательно и с тем, какую долю на рынке
соответствующих продуктов занимает этот объем.
Сегодня, по прошествии почти 30-ти лет, анализируя
опыт применения этой модели, без преувеличения можно сказать, что тот оптимизм,
с которым воспринималось использование модели BCG в прошлом, можно оправдать
всего лишь неискушенностью менеджеров в вопросах стратегического управления.
Основное внимание в модели BCG сосредотачивается на
потоке денежной наличности организации, который либо направляется
(потребляется) на проведение операций в отдельно взятой бизнес-области, либо
возникает (порождается) в результате таких операций. Считается, что уровень
дохода или расхода денежной наличности находится в очень сильной функциональной
зависимости от темпов роста рынка и относительной доли организации на этом
рынке. Темпы роста бизнеса организации определяют темп, в котором организация
будет использовать денежную наличность.
Принято считать, что на стадии зрелости и на
заключительной стадии жизненного цикла любого бизнеса успешный бизнес
генерирует денежную наличность, тогда как на стадии развития и роста бизнеса
происходит, как правило, поглощение денежной массы. Отсюда следует очевидный
вывод, что для поддержания непрерывности успешного бизнеса денежная масса,
появляющаяся в результате осуществления "зрелого" бизнеса, частично
должна быть инвестирована в новые области бизнеса, которые в будущем обещают
стать новыми генераторами дохода организации.
В модели BCG основными коммерческими целями
организации предполагаются рост нормы и массы прибыли. При этом набор
допустимых стратегических решений относительно того, как можно достичь эти
цели, ограничивается четырьмя вариантами:
Допустимые
стратегические решения BCG.
1.
Увеличение доли бизнеса организации на рынке.
2.
Борьба за сохранение доли бизнеса организации на рынке.
3.
Максимальное использование положения бизнеса организации на рынке.
4.
Освобождение от данного вида бизнеса.
Решения, которые предполагает модель BCG, зависят от
положения конкретного вида бизнеса организации в стратегическом пространстве,
образуемом двумя координатными осями. По оси ординат откладывается, как уже
отмечалось, значение темпов роста рынка (соответствующего исследуемой в данный
момент области бизнеса). Использование этого параметра в модели BCG важно по
трем причинам:
1.
Если темпы роста рассматриваемого рынка более высокие в сравнении с другими
рынками, то организация, строящая свой бизнес в соответствующей области, может
рассчитывать на увеличение своей относительной доли сравнительно проще. Это
может быть достигнуто путем ускорения собственных темпов наращивания своего
бизнеса. Для получения большей доли на рынке не требуется специальных действий,
направленных на то, чтобы заставить конкурентов сокращать их аналогичный
бизнес.
2.
Растущий рынок, как правило, обещает в скором будущем отдачу от инвестиций в
данный вид бизнеса.
3.
Повышенные темпы роста рынка воздействуют на объем денежной наличности со
знаком минус даже в случае довольно высокой нормы прибыли, так как требуют
повышенных инвестиций в развитие бизнеса.
Структура
модели BCG.
На оси абсцисс выставляется измерение некоторых
конкурентных позиций организации в данном бизнесе в виде отношения объема
продаж организации в данной бизнес-области к объему продаж крупнейшего в данной
бизнес-области конкурента организации. В оригинальной версии BCG шкала абсцисс
является логарифмической.
Таким образом, модель BCG представляет из себя матрицу
2х2, на которой области бизнеса изображаются окружностями с центрами на
пересечении координат, образуемых соответствующими темпами роста рынка и
величинами относительной доли организации на соответствующем рынке. Каждая
нанесенная на матрицу окружность характеризует только одну бизнес-область,
характерную для исследуемой организации. Величина окружности пропорциональна
общему размеру всего рынка (иными словами, учитывается не только размер бизнеса
у данной конкретной организации, а вообще его размер как отрасли в масштабах
всей экономики. Чаще всего этот размер определяется простым сложением бизнеса
организации и соответствующего бизнеса ее конкурентов).
Иногда на каждой окружности (бизнес-области)
выделяется сегмент, характеризующий относительную долю бизнес-области
организации на данном рынке, хотя для получения стратегических выводов в этой
модели это необязательно. Размеры рынка, как и бизнес-области, чаще всего
оцениваются по объемам продаж, а иногда и по стоимости активов.
Особо следует отметить, что деление осей на 2 части
сделано не случайно. В верхней части матрицы оказываются бизнес-области,
относящиеся к отраслям с темпами роста выше средних, в нижней, соответственно,
с более низкими. В оригинальной версии модели BCG принято, что границей высоких
и низких темпов роста является 10%-ое увеличение объема производства в год.
Ось абсцисс, как уже отмечалось, является
логарифмической. Поэтому обычно коэффициент, характеризующий относительную долю
рынка, занимаемую бизнес-областью, изменяется от 0,1 до 10. Отображение
конкурентной позиции (которая понимается здесь как отношение объема продаж
организации в соответствующей бизнес-области к общему объему продаж у ее
конкурентов) на логарифмической шкале является принципиальной деталью модели
BCG. Дело в том, что основная идея этой модели предполагает наличие такой
функциональной зависимости между объемом производства и себестоимостью единицы
продукции, которая на логарифмической шкале выглядит как прямая линия.
Разбивка матрицы по оси абсцисс на две части позволяет
выделить две области, в одну из которых попадают бизнес-области со слабыми
конкурентными позициями, а во вторую – с сильными. Граница двух областей
проходит на уровне коэффициента 1,0.
Таким образом, модель BCG состоит из четырех
квадрантов (рис. 10.):

Рис. 10. Представление модели BCG для
анализа стратегических позиций и планирования
· Высокие темпы роста рынка / Высокая относительная доля
бизнес-области на рынке;
· Низкие темпы роста рынка / Высокая относительная доля
бизнес-области на рынке;
· Высокие темпы роста рынка / Низкая относительная доля
бизнес-области на рынке;
· Низкие темпы роста рынка / Низкая относительная доля
бизнес-области на рынке.
· Каждому из этих квадрантов в модели BCG даются
образные названия:
Звезды.
К ним относятся, как правило, новые бизнес-области,
занимающие относительно большую долю бурно растущего рынка, операции на котором
приносят высокие прибыли. Эти бизнес-области можно назвать лидерами своих отраслей.
Они приносят организациям очень высокий доход. Однако главная проблема связана
с определением правильного баланса между доходом и инвестициями в эту область с
тем, чтобы в будущем гарантировать возвратность последних.
Дойные
коровы.
Это бизнес-области, которые в прошлом получили
относительно большую долю рынка. Однако со временем рост соответствующей
отрасли заметно замедлился. Как обычно, "дойные коровы" – это
"звезды" в прошлом, которые в настоящее время обеспечивают организации
достаточную прибыль для того, чтобы удерживать на рынке свои конкурентные
позиции. Поток денежной наличности в этих позициях хорошо сбалансирован,
поскольку для инвестиций в такую бизнес-область требуется самый необходимый
минимум. Такая бизнес-область может принести очень большие доходы организации.
Трудные
дети.
Эти бизнес-области конкурируют в растущих отраслях, но
занимают относительно небольшую долю рынка. Это сочетание обстоятельств
приводит к необходимости увеличения инвестиций с целью защиты своей доли рынка
и гарантирования выживания на нем. Высокие темпы роста рынка требуют
значительной денежной наличности, чтобы соответствовать этому росту. Однако эти
бизнес-области с большим трудом генерируют доход организации из-за своей
небольшой доли на рынке. Эти области чаще всего являются чистыми потребителями
денежной наличности, а не генераторами ее, и остаются ими до тех пор, пока не
изменится их рыночная доля. В отношении этих бизнес-областей имеет место самая
большая степень неопределенности: либо они станут в будущем прибыльными для
организации, либо нет. Ясно одно, что без значительных дополнительных
инвестиций эти бизнес-области скорее скатятся до позиций "собаки"
Собаки.
Это бизнес-области с относительно небольшой долей на
рынке в медленно развивающихся отраслях. Поток денежной наличности в этих
областях бизнеса обычно очень незначительный, а чаще даже отрицательный. Любой
шаг организации в направлении получить большую долю рынка однозначно немедленно
контратакуется доминирующими в этой отрасли конкурентами. Только мастерство
менеджера может помочь организации удерживать такие позиции бизнес-области.
При использовании модели BCG очень важно правильно
измерить темпы роста рынка и относительную долю организации на этом рынке.
Измерение темпов роста рынка предлагается проводить на основе данных по отрасли
за последние 2-3 года, но не более. Относительная доля организации на рынке
представляет собой логарифм отношения объема продаж организации в данной бизнес
области к объему продаж организации-лидера в этом бизнесе. Если же организация
сама является лидером, то рассматривается ее отношение к первой следующей за
ней организацией. Если полученный коэффициент превышает единицу, то это
подтверждает лидерство организации на рынке. В противном случае это будет
означать, что какие-то организации имеют большие конкурентные преимущества по
сравнению с данной в этой бизнес-области.
В качестве примера рассмотрим представление на модели
BCG стратегических позиций ряда бизнес-областей гипотетической организации
Ренди на рынке чая.
Пример.
Матрица BCG для
компании Ренди
Изучение бизнеса организации показало, что она
фактически конкурирует в 10 бизнес-сегментах рынка чая (табл.9.).
Таблица 9.
Характеристика бизнес-областей
организации Ренди на рынке чая
|
Бизнес-область организации Ренди |
Объем продаж / размер области, привод, к среднему |
Годовые темпы прироста рынка (за 1990-94 год) |
Крупнейшие конкуренты организации в данной
бизнес-области |
Объем продаж у крупнейших конкурентов |
Относительная доля организации Ренди на рынке соотв.
Сегмента |
|
Сортовой чай. США |
$200т/2.5 |
5% |
United Foods |
$150т |
1.33 |
|
Сортовой чай. Канада |
$23.7т/0.3 |
1% |
Canadian Tea |
$25т |
0.95 |
|
Сортовой чай. Европа |
$45т/0.6 |
3% |
United Foods |
$200т |
0.22 |
|
Сортовой чай. Третьи страны |
$4В.5т/0.6 |
5% |
United Foods |
$15т |
3.2 |
|
Чай марки "Биг Бой" |
$355т/4.4 |
12% |
Cheapco |
$490т |
0.72 |
|
Чай марки "СмолФрай" |
$36т/0.4 |
12% |
George'sContracts |
$45т |
0.8 |
|
Травяной чай. США |
$55.5т/0.7 |
17% |
Herbal Health |
$20т |
2.8 |
|
Травяной чай. Экспорт |
$11т/0.1 |
17,5% |
Auntie Dot's |
$20т |
0.55 |
|
Фруктовый чай. США |
$23.2т/0.3 |
18% |
Fruit-Tea Fun |
$8.5т |
2.7 |
|
Фруктовый чай. Экспорт |
$4.7т/0.06 |
18,5% |
Auntie Dot's |
$10т |
0.47 |
Модель BCG для рассмотренных бизнес-областей
организации Ренди выглядит следующим образом (рис. 11).
Самый беглый взгляд на полученную модель говорит о том,
что организация Ренди придает незаслуженно большое значение такой
бизнес-области, как "чай частных марок США". Эта область относится к
категории "собак" и, хотя темпы роста этого рыночного сегмента
достаточно высоки (12%), у Ренди существует очень мощный конкурент в лице
организации Cheapco, чья доля на этом рынке в 1,4 раза больше. Поэтому норма
прибыли в этой области не будет высокой.

Рис. 11. Модель BCG бизнеса организации
Ренди на рынке чая
Если в отношении будущего такой бизнес-области, как
"чай частных марок США", можно еще подумать на предмет того,
продолжать делать сюда инвестиции для сохранения своей доли на рынке или нет,
то в отношении "сортового чая из Европы", "сортового чая из
Канады" и "сортового чая из США" все оказывается предельно ясно.
От такого рода бизнеса надо освобождаться и как можно скорее. Инвестиции в
поддержание этого бизнеса, которые делает организация Ренди, не приводят ни к
увеличению доли на рынке, ни к увеличению прибыли. К тому же, сам рынок этих
видов чая показывает явную тенденцию к замиранию.
Очевидно, что организация Ренди явно не замечает тех
перспектив, которые связаны с развитием рынка "фруктового чая США" и
"травяного чая США". Эти области бизнеса – явные "звезды".
Инвестиции в развитие доли на этом рынке в ближайшем будущем могут обернуться
значительным доходом.
Сильные и слабые стороны модели BCG.
Основная аналитическая ценность модели BCG состоит в
том, что с ее помощью можно определить не только стратегические позиции каждого
вида бизнеса организации, но и дать рекомендации по стратегическому балансу
потока денежной наличности. Стратегический баланс понимается с точки зрения
перспектив расходования и получения организацией денежных средств от каждой
бизнес-области в будущем.
Порой в случаях, когда продукт, выпускаемый
организацией, находится в завершающей фазе своего жизненного цикла, или когда
рынок, на котором действует организация, сужается, у организации появляются
излишние финансовые ресурсы, которые не стоит продолжать инвестировать в тот же
вид бизнеса. Теоретически, организация должна была бы возвратить эти средства
своим акционерам с тем, чтобы они затем сами выбрали, в какую организацию им
сделать новые капиталовложения. Однако природа управленческого персонала, а
также налоговое законодательство подталкивают осуществлять инвестиции в рамках
уже существующей организации, т.е. перенаправлять свой капитал на новые области
бизнеса, новые рынки, новые страны и т.п.
Позиции "звезд", как правило, кажутся
наиболее привлекательными для фирм, и они закономерно стараются уделять больше
внимания именно таким направлениям бизнеса. В то же время, эти направления
являются очень инве-стиционноемкими, требующими постоянного притока денежных
средств в течение достаточно длительного времени прежде, чем они начнут давать
отдачу. Иногда срок окупаемости первоначальных инвестиций может составлять 5—10
лет, в течение которых осуществляются исследования, опытно-конструкторская
разработка продукта и освоение его рынка сбыта. Подавляющее большинство
организаций не могут поддерживать такую структуру бизнес-портфеля, в котором
большое место занимают "звездные" бизнес-направления.
Более того, даже если может быть обеспечена
необходимая финансовая база, то очень часто возникает проблема обеспечения
развития этих направлений другими необходимыми ресурсами, такими как
квалифицированная рабочая сила, оборудование, производственные площади,
специализированный управленческий персонал и т.п. В конце концов, ситуация
может сложиться таким образом, что организации истощат свои ресурсы и будут
поглощены теми организациями, чей бизнес-портфель "перегружен" видами
бизнеса из категории "дойных коров". Такая ситуация стала уже
практически закономерной в отраслях высоких технологий (микроэлектроники,
телекоммуникаций, аэрокосмической, биомолекулярной и др.)
С другой стороны, тяготея к видам бизнеса из области
"дойных коров", организация ставит на карту все свое будущее.
Действительно, такой вид бизнеса будет приносить вполне определенный доход,
однако он очень скоро может внезапно иссякнуть. В область "дойных
коров" попадают, чаще всего, те виды бизнеса, чей жизненный цикл уже
находится в завершающей стадии.
Поэтому организации с бизнес-портфелем из "дойных
коров", как правило, тяготеют к "звездам". Они стремятся либо
инвестировать средства в собственные разработки "звездных"
направлений бизнеса, либо поглощать "звездные" организации.
В принципе, наивысший приоритет в использовании
денежных средств, порождаемых "дойными коровами", имеют инвестиции в
"звездные" области бизнеса. Однако специалисты-практики
предупреждают: "Если по какой-то причине "звездный" бизнес или
бизнес-"дойная корова" имеет большую ценность для конкурента, нежели
для Вашей организации, то тогда такой бизнес надо продавать".
Следующий приоритет в использовании денежных средств,
порождаемых "дойными коровами", отдается "трудным детям", в
отношении которых есть надежда, что они могли бы занять сильные позиции в
категории "звезд". Безнадежные "трудные дети" или такие,
которые потребуют значительных инвестиций, на которые в настоящее время
организация не способна, должны быть удалены из бизнес-портфеля организации.
Бизнес-области из категории "собак" могут
стать очень значимыми для организации при условии занятия ими
узкоспециализированной рыночной ниши, в которой они будут доминировать. В
другом случае, получение доминантного положения в такой отрасли бизнеса (а оно,
безусловно, , будет связано с увеличением доли соответствующего рынка,
принадлежащего организации) может потребовать таких дополнительных инвестиций,
на которые организация не сможет пойти. Вообще, относительно получения дохода
от таких видов бизнеса, которые попадают в категорию "собак", необходимо
заметить, что он может ожидаться только тогда, когда инвестиции в эти виды
сведены до минимума. Если и в этих условиях ожидаемого дохода не получается, то
необходимо отказываться от такой деятельности.
Модель BCG предполагает, чтобы организация устанавливала
цели в отношении своей желаемой доли рынка на начальной стадии жизненного цикла
продукта, цели относительно способов завоевания и удержания своего рынка на
стадии роста жизненного цикла продукта, а цели в отношении получения и
распределения получаемого дохода только на стадии зрелости жизненного цикла.
Оптимальной бизнес-стратегией с точки зрения модели
BCG является стратегия получения значительной доли рынка для бизнеса,
находящегося в стадии зрелости своего жизненного цикла. Стратегическим средством
для этого является балансирование организацией своего бизнес-портфеля путем
инвестиций в определенные "звездные" виды деятельности, перевода
некоторых "трудных детей" в "звезды", которые в будущем
обещают стать "дойными коровами".
Позиции, занимаемые отдельными областями бизнеса в
стратегическом пространстве, определяемом моделью BCG, диктуют выбор вполне
определенных направлений действий:
Для Звезд.
Стараться сохранить или увеличить долю своего бизнеса
на рынке.
Для Трудных
детей.
Либо идти на увеличение доли бизнеса на рынке, либо
довольствоваться тем, что достигнуто, либо сокращать данный бизнес.
Для Дойных
коров.
Стараться сохранять или увеличивать долю своего
бизнеса на рынке.
Для Собак.
Довольствоваться своим положением, либо сокращать его,
либо ликвидировать данный вид бизнеса в своей организации.
Ограниченность
модели BCG.
Модель BCG строится на ряде таких теоретических
допущений, которые в определенных случаях делают ее использование для анализа
не бесспорным.
Прежде всего, эта модель
предполагает, что более высокая доля рынка ведет к более высокой прибыли.
Исследования показывают, что, действительно, корреляция между этими параметрами
есть. Однако она не такая сильная, чтобы на ее основе можно было бы строить
точные прогнозы.
Самые главные допущения модели
BCG заключены в следующих двух посылках:
· Чем выше темпы роста, тем больше возможности развития;
· Чем больше доля рынка, тем сильнее организация.
Модель BCG предполагает, что
первостепенными целями организации являются рост и прибыльность, что
бизнес-области организации независимы. Если бизнес-области взаимозависимы, то
модель перестает работать. Кроме того, в основе BCG-модели лежит представление
о том, что в процессе жизненного цикла развития отрасли поток денежной
наличности достигает своего апогея тогда, когда рынок достигает стадии
зрелости. Бизнес-область с доминантной относительной долей рынка имеет при этом
максимальную маржу и, естественно, прибыль. Таким образом, предполагается, что
на стадии зрелости жизненного цикла отрасли организация с более высокой долей
на рынке имеет наибольшие объемы производства, наименьшие издержки и может без
дополнительных инвестиций получать самые высокие в данной отрасли прибыли. Как
уже отмечалось ранее, в основе такого допущения лежат результаты исследования,
проведенного в свое время BCG, по определению эмпирической зависимости между
объемами производства и издержками на производство единицы продукции. Найденная
зависимость с некоторой степенью точности отражает связь между объемами производства
и издержками. Однако с большой натяжкой можно обобщить эту зависимость на связь
между объемами производства и прибылью. И уж практически невозможно утверждать,
что объемы производства отражают конкурентоспособность организации в данной
отдельно взятой бизнес-области. Это неверно хотя бы уже потому, что в данном
случае налицо явная попытка перенести выводы, полученные при исследовании
производственной функции, на функции менеджмента, маркетинга, учета,
планирования и т.д.
Будучи исторически первой моделью стратегического
анализа и планирования, модель BCG испытала на себе всю силу критики со стороны
как теоретиков, так и практиков стратегического планирования и управления. Обобщая все критические замечания, можно
сделать следующие замечания:
1. Модель BCG строится на очень нечетком определении
рынка (равно как и доли рынка) для бизнес-областей. Незначительное изменение в
определении может привести к значительным изменениям в доле рынка, а далее и к
совсем иным результатам анализа.
2. В сравнении с другими параметрами бизнеса значение
доли рынка явно переоценено. Многие переменные оказывают влияние на
прибыльность бизнеса, но в модели BCG они просто игнорируются.
3. Модель BCG перестает работать, когда ее пытаются
применить к таким отраслям, где невысок уровень конкуренции, либо незначительны
объемы производства.
4. Высокие темпы роста – это только один, причем
далеко не главный, признак привлекательности отрасли.
В начале 1970-х годов появилась аналитическая модель,
совместно предложенная корпорацией General Electric и консалтинговой компанией
McKinsey & Со. и получившая название "модель GE/McKinsey". К 1980
году она стала наиболее популярной многофакторной моделью анализа стратегических
позиций бизнеса. Одно время в середине 80-х годов оценивалось, что примерно 36%
организаций из списка Форчун 1000 и 45% организаций из списка Форчун 500
внедрили у себя эту методику анализа и планирования.
Модель GE/McKinsey представляет из себя матрицу,
состоящую из 9 ячеек для отображения и сравнительного анализа стратегических
позиций направлений хозяйственной деятельности организации. Главной
особенностью этой модели явилось то, что в ней впервые для сравнения видов
бизнеса стали рассматриваться не только "физические" факторы (такие,
как объем продаж, прибыль, отдача инвестиций и т.п.), но и субъективные
характеристики бизнеса, такие, как изменчивость доли рынка, технологии,
состояние кадрового обеспечения и т.п.
Эту модель можно встретить в специальной литературе по
стратегическому управлению и планированию под разными названиями. Одни названия
отражают некоторый исторический аспект. Например, название "модель
GE/McKinsey" говорит о том, кто разработал и предложил модель к
использованию. Другие названия могут говорить о ее назначении. Например,
"матрица рыночной привлекательности и конкурентных позиций". Третьи
названия больше подчеркивают форму данной модели, нежели ее содержание, как,
например, название "пузырьковая диаграмма".
Первоначально матрица была разработана в корпорации
General Electric в попытке решить проблему сравнительного анализа ее 43-х
по-своему важных видов коммерческой деятельности. Разработанная структура
матрицы уже сама по себе виделась как своеобразное методическое достижение,
т.к. с ее помощью обеспечивалось частичное решение проблемы установления общей
сравнительной базы для анализа стратегических позиций видов бизнеса, которые
сильно отличались друг от друга по своему характеру. Путем количественного
оценивания субъективных факторов и их включения в анализ модель обеспечивала
лицо, принимающее решение, большим количеством релевантной информации. Само
собой разумеется, что окончательное стратегическое решение принималось не
только на основании результатов позиционирования видов бизнеса на предлагаемой
матрице. Однако, теперь с помощью такой модели менеджер оказывался способным
лучше упорядочивать и сравнивать отдельные виды бизнеса. В то время в
руководящей среде корпорации GE даже была распространена такая фраза:
"Наша модель - это единственный способ сравнить яблоки и апельсины".
И даже тогда, когда нечисловым факторам не присваивались определенные весовые
коэффициенты, конечным результатом использования матрицы оказывалось
квази-количественное позиционирование видов бизнеса.
В качестве одного из основных достоинств модели
GE/McKinsey можно отметить то, что различным факторам (оси Х и У) могут
даваться различные весовые коэффициенты в зависимости от их относительной
важности для того или иного вида бизнеса в той или иной отрасли, что, безусловно,
делает оценку каждого бизнеса более точной.
Структура модели GE/McKinsey.
В центре внимания модели GE/McKinsey находится будущая
прибыль или будущая отдача капиталовложений, которые могут быть получены
организациям. Другими словами, основной упор сделан на то, чтобы
проанализировать, какое влияние на прибыль могут оказать дополнительные
инвестиции в конкретный вид бизнеса в краткосрочной перспективе.
Таким образом, все рассматриваемые виды бизнеса
организации ранжируются в качестве кандидатов с точки зрения получения
дополнительных инвестиций как по количественным, так и по качественным
параметрам. Для того, чтобы отдельный вид бизнеса "выиграл" хорошие
инвестиции в будущем, рассматриваются не только текущие объемы продаж, прибыль
и капиталоотдача (т.е. строго количественные параметры), но и другие
разнообразные факторы, как, например, изменчивость доли рынка и технологии,
лояльность персонала, уровень конкуренции, общественная потребность (т.е.
параметры, которые достаточно трудно выражаются количественно).
Матрица GE/McKinsey имеет размерность 3х3 (рис.
12.). По осям У и Х выставляются интегральные оценки, соответственно,
привлекательности рынка (или отрасли бизнеса) и относительного преимущества
организации на соответствующем рынке (или сильных сторон соответствующего
бизнеса организации). В отличие от матрицы BCG, в модели GE/McKinsey каждая ось
координат рассматривается как ось многофакторного, многоаспектного измерения. И
это делает данную модель более богатой в аналитическом плане по сравнению с матрицей
BCG и, одновременно, более реалистичной с точки зрения позиционирования видов
бизнеса.
Параметры, с помощью которых оценивается положение
бизнеса по оси У, практически не подконтрольны организации. Их значение можно
лишь зафиксировать, но оказывать влияние на их значение практически невозможно.
Позиционирование же бизнеса организации по оси Х находится под контролем самой
организации и при желании может быть изменено.
По сравнению с моделью BCG, в которой использовалась
матрица стратегического позиционирования размерностью 2х2, в модели GE/McKinsey
размерность этой матрицы увеличена до 3х3. Это позволило не только давать более
детальную классификацию сравниваемых видов бизнеса, но и рассматривать более
широкие возможности стратегического выбора.
Анализируемые виды бизнеса отображаются на сетке
матрицы в виде кружков, или "пузырьков", центры которых однозначно
задаются оценками привлекательности рынка (ось У) и относительного преимущества
организации на рынке (ось X). Каждый кружок соответствует общему объему продаж
на некотором рынке, а доля бизнеса организации в этом объеме продаж
показывается сегментом в этом кружке.
Как ось У, так и ось Х условно делятся на три части:
верхний, средний и нижний ряды. Таким образом, сетка оказывается состоящей из
девяти клеток. Стратегические позиции бизнеса улучшаются по мере его
перемещения на матрице справа налево снизу вверх.
В матрице выделяются три области стратегических
позиций: 1) область победителей, 2) область проигравших, 3) средняя область, в
которую входят позиции, в которых стабильно генерируется прибыль от бизнеса,
средние позиции бизнеса и сомнительные виды бизнеса.
Виды бизнеса, которые при позиционировании попадают в
область "победителей", имеют лучшие или средние по сравнению с
остальными значения факторов привлекательности рынка и преимуществ организации
на рынке. В отношении таких видов бизнеса скорее всего может быть принято
положительное решение по поводу дополнительных инвестиций. Такие виды бизнеса,
как правило, обещают в ближайшем будущем дальнейшее развитие и рост.
Для позиции, которая условно названа Победитель 1,
характерны наивысшая степень привлекательности рынка и относительно сильные
преимущества организации на нем. Организация, скорее всего, будет являться
безусловным лидером или одним из лидеров на данном рынке. Угрожать ей может
только возможное усиление позиций отдельных конкурентов. Поэтому стратегия
организации, находящейся в такой позиции, должна быть нацелена на защиту своего
положения преимущественно с помощью дополнительных инвестиций.

Рис. 12. Матрица GE/McKinsey
Для позиции с условным названием Победитель 2 характерны высшая степень
привлекательности рынка и средний уровень относительных преимуществ
организации. Такая организация явно не является лидером в своей отрасли, но и в
то же время не отстает от него слишком далеко. Стратегической задачей такой
организации является, прежде всего, определение своих слабых и сильных сторон,
а затем осуществление необходимых инвестиций с целью извлечения максимальной
выгоды из своих сильных сторон и улучшения слабых.
Позиция Победитель 3 занимается организациями с такими видами бизнеса, у которых рыночная
привлекательность держится на среднем уровне, но при этом преимущества
организации на таком рынке очевидны и сильны. Для такой организации необходимо,
прежде всего: определить наиболее привлекательные рыночные сегменты и
инвестировать именно в них; развивать свои способности противостоять
воздействию конкурентов; увеличивать объемы производства и через это добиваться
увеличения прибыльности своего организации.
Виды бизнеса, попадающие в три клетки в нижнем правом
углу матрицы, называют Проигравшими. Это такие виды, которые обладают,
по крайней мере, одним из низших и не обладают ни одним из высших параметров,
откладываемых на осях Х и У.
Дополнительные инвестиции организации в такие виды
бизнеса, как правило, должны быть ограничены или остановлены вовсе.
Для Проигравшего 1 характерна средняя
привлекательность рынка и низкий уровень относительных преимуществ на рынке
(средняя клетка в правом ряду).
Для вида бизнеса в данной позиции целесообразно
рекомендовать постараться отыскать возможности улучшения положения в областях с
низким уровнем риска, развивать те области, в которых данный бизнес имеет явно
низкий уровень риска, стремиться по возможности превращать отдельные сильные
стороны бизнеса в прибыль, а если ничего этого невозможно, то просто покинуть
данную бизнес-область.
Для Проигравшего 2 характерны низкая
привлекательность рынка и средний уровень относительных преимуществ на рынке
(средняя клетка в нижнем ряду). Для данной позиции никаких особых сильных
сторон или возможностей не характерно. Отрасль бизнеса скорее можно назвать
непривлекательной. Организация явно не является лидером в таком виде бизнеса,
хотя ее можно рассматривать как серьезного конкурента для остальных. В таком
положении организации целесообразно сконцентрировать усилия на снижении риска,
защите своего бизнеса в наиболее прибыльных областях рынка, а если конкуренты
стремятся выкупить данный бизнес и предлагают хорошую цену, то лучше
согласиться.
Позиции Проигравшего 3 определяются низкой
привлекательностью рынка и низким уровнем относительных преимуществ организации
в данном виде бизнеса. В таком положении можно только стремиться получать
прибыль, которая может быть получена, воздержаться вообще от каких-либо
инвестиций, либо выходить из данного вида бизнеса вообще.
Виды бизнеса, попадающие в три клетки, расположенные
вдоль диагонали, идущей от нижнего левого к верхнему правому краю матрицы,
называют "пограничными". Это такие виды бизнеса, которые могут
как расти при определенных условиях, так и, наоборот, сокращаться.
Если бизнес относится к сомнительным видам бизнеса
(верхний левый угол), что связано, как правило, с относительно незначительными
конкурентными преимуществами организации, вовлеченной в весьма привлекательный
и перспективный с точки зрения состояния рынка бизнес, то возможны следующие
стратегические решения:
1)
развитие организации в направлении усиления тех ее преимуществ, которые обещают
превратиться в сильные стороны;
2)
выделение организацией своей ниши на рынке и инвестирование в ее развитие;
3)
если ни 1), ни 2) оказывается невозможно, то лучше оставить данный вид бизнеса.
Бизнес, относящийся к средним позициям,
характеризуется отсутствием каких-либо особенных качеств: средний уровень
привлекательности рынка, средний уровень относительных преимуществ организации
в данном виде бизнеса. Такое положение определяет и осторожную стратегическую
линию поведения: инвестировать выборочно и только в очень прибыльные и наименее
рискованные мероприятия.
Виды бизнеса организации, чье положение определяется
низким уровнем привлекательности рынка и высоким уровнем относительных
преимуществ самой организации в данной отрасли, называют Производителями
прибыли. В таком положении управлять инвестициями следует с точки зрения
получения эффекта в краткосрочной перспективе, ибо в любое время может
наступить коллапс отрасли. При этом инвестиции должны концентрироваться вокруг
наиболее привлекательных рыночных сегментов.
Сильные и слабые стороны модели GE/McKinsey.
Первоначально для построения модели GE/McKinsey
использовались 40 переменных по любому виду бизнеса. Позже их число
сокращалось, и к 1980 году таких переменных осталось только 15. Шесть из этих
15 переменных были использованы для оценки рыночной привлекательности (ось У),
а оставшиеся 9 были сгруппированы по двум факторам - рыночная позиция и
конкурентная мощь - для описания относительного преимущества организации на
соответствующем рынке (ось X). К этим переменным относились следующие (табл. 10.).
Таблица 10.
Характеристика переменных сильных сторон
организации и привлекательности рынка, используемых в модели GE/McKinsey
|
Характеристики
сильных сторон организации (ось X) |
Характеристики
рыночной привлекательности (ось У) |
|
Относительная
доля рынка Рост
доли рынка Охват
дистрибьюторской сети Эффективность
сети дистрибьюции Квалификация
персонала Преданность
потребителя продукции организации Технологические
преимущества Патенты,
ноу-хау Маркетинговые
преимущества Гибкость |
Темпы
роста рынка Дифференциация
продукции Особенности
конкуренции Норма
прибыли в отрасли Ценность
потребителя Преданность
потребителя торговой марке |
Вариации
модели GE/McKinsey.
Сегодня существуют разнообразные вариации модели
GE/McKinsey. В основе всех их лежат, как правило, стремления увеличить число и
разнообразие учитываемых в ходе анализа факторов или предложить больше
вариантов стратегических решений для той или иной позиции. Ниже приводятся
вариации модели GE/McKinsey, предложенные в свое время Дэйем и Мониесоном
соответственно.
Таблица 11.
Вариация модели GE/McKinsey, предложенная
Дэйем
|
|
Сильные |
Средние |
Слабые |
|
|
Конкурентные позиции |
|
|
|
Привлекательность рынка |
Защищайте позицию |
Инвестируйте в развитие |
Развивайтесь селективно |
|
Сильная |
Инвестируйте в развитие по
максимуму. Концентрируйте свои усилия на сохранении сильных сторон. |
Боритесь за лидерство.
Развивайтесь выборочно в тех направлениях, в которых вы сильны. Укрепляйте
свои уязвимые участки. |
Сосредоточьтесь вокруг
небольшого числа сильных сторон. Ищите пути преодоления слабых сторон. Бросайте бизнес, если
признаки устойчивого роста отсутствуют. |
|
|
Развивайтесь селективно |
Извлекайте доход |
Небольшое расширение |
|
Средняя |
Обильно инвестируйте в
привлекательные отрасли. Развивайте способность
противостоять конкуренции. Делайте упор на повышение
прибыльности за счет увеличения производительности. |
Защищайте существующую
программу. Сконцентрируйте инвестиции в тех сегментах, где хорошая норма
прибыли и относительно небольшой риск. |
Ищите способы развития без
высокого риска; в противном случае минимизируйте инвестиции и улучшайте
организацию на уровне операций. |
|
|
Защищайтесь и меняйте
ориентиры |
Извлекайте доход |
Выходите из бизнеса |
|
Слабая |
Старайтесь зарабатывать
сегодня. Сконцентрируйтесь в привлекательных сегментах. Защищайте свои сильные
стороны |
Защищайте свои позиции в
наиболее прибыльных сегментах. Обновляйте ассортимент. Минимизируйте
инвестиции. |
Продавайте бизнес тогда,
когда сможете получить высшую цену. Сократите постоянные издержки и некоторое
время избегайте инвестиций. |
|
Инвестируйте в развитие: |
Эта стратегия выбирается, когда сильно
привлекательный рынок предполагает возможности для роста, которых может не
быть на стадии зрелости рынка. Существенные инвестиции потребуются для того,
чтобы развиваться на основе своих сильных сторон и затем сохранять высокие
темпы роста, характерные для таких рынков. |
|
Извлекайте доход: |
Данная стратегия
предполагает укрепление позиций организации в сегментах с хорошей прибылью и
там, где барьеры для входа конкурентов могут сохраняться и тогда, когда
позиция смещается в те сегменты, где затраты превышают доход. |
|
Развивайтесь селективно или бросайте бизнес: |
Со слабой позицией на
привлекательном рынке обычно желательно поискать защищенные ниши, на которых
и специализироваться. Если же это не осуществимо или чересчур дорого и/или
рискованно, то следует рассмотреть возможность выхода из бизнеса. |
|
Извлекайте доход: |
Предполагается смена
позиции бизнеса с целью извлечение "живых" денег при помощи
незначительных инвестиций и рационализации на уровне операций. Можно сделать
небольшие инвестиции с целью повысить стоимость бизнеса, если вдруг в этом
возникнет необходимость. |
Дэй предлагал выбрать из стандартного списка
GE/McKinsey только те факторы, которые являются детерминантами прибыльности
отрасли или относительной прибыльности (табл. 12.)
Таблица 12.
Факторы относительной прибыльности
отрасли
|
Привлекательность
бизнеса |
Сильные
стороны конкурентной позиции |
|
А. Факторы рынка: размер (в стоимостном и
натуральном выражении) величина рынка продукта темпы роста рынка стадия
жизненного цикла разнообразие рынка эластичность цен покупательная
способность цикличность (сезонность) спроса. |
А. Позиция на рынке: относительная доля рынка
темп изменения доли колебания доли в зависимости от сегмента воспринимаемая
дифференциация качества, цен и обслуживания ассортимент имидж организации. |
|
Б. Экономические и
технологические факторы: интенсивность
инвестирования природа инвестирования (условия, рабочий капитал, арендные
договора) способность противостоять инфляции мощность индустрии уровень и
срок использования технологии барьеры входа и выхода в отрасли доступ к
источникам сырья. |
Б. Экономическая и
технологическая позиция: относительная позиция по
издержкам уровень использования мощностей технологическая позиция
запатентованные технология, изделия, процессы. |
|
В. Конкурентные факторы: тип конкурентов структура
конкуренции угроза появления продуктов-заменителей ощущаемые изменения среди
конкурентов. |
В. Способности: сильные стороны системы
управления сильные стороны системы маркетинга система распределения трудовые
отношения. |
В табл. 13 представлена Вариация модели GE/McKinsey,
предложенная Мониесоном.
Таблица 13.
Вариация модели GE/McKinsey,
предложенная Мониесоном
|
Позиция отрасли |
Инвестируйте в рост |
Выборочно инвестируйте в рост |
Инвестируйте для получения дохода |
|
Сильная |
· Обеспечьте максимальные инвестиции · Глобальная диверсификация · Консолидируйте позиции · Соглашайтесь даже на скромную норму прибыли |
·
Серьезно
инвестируйте только в выборочные сегменты · Увеличивайте свою долю на рынке до максимума ·
Отыскивайте
новые привлекательные сегменты для применения своих способностей |
·
Защищайте свои
сильные стороны ·
Переориентируйтесь
на привлекательный сегмент ·
Оценивайте
оживление отрасли ·
Контролируйте
получение дохода или приостановите инвестиции |
|
|
· Инвестируйте в рост |
·
Выборочно
инвестируйте для получения дохода |
·
Извлекайте
доход или выходите из бизнеса |
|
Средняя |
· Развивайтесь выборочно на основе своих сильных
сторон · Развивайте способность противостоять конкуренции |
·
Сегментируйте
рынок ·
Имейте планы
действий на случай непредвиденных обстоятельств |
·
Не занимайтесь
материальным обеспечением несущественных операций ·
Подготовьте
вариант на случай выхода из бизнеса или ·
Перейдите в
более привлекательный сегмент |
|
|
· Выборочно инвестируйте в получение "живых"
денег |
·
Защищайте свою
систему извлечения дохода |
·
Добейтесь
прибыли или уйдите из бизнеса |
|
Слабая |
· Управляйте рынком · Найдите свои ниши (специализация) · Постарайтесь развить свои сильные стороны |
·
Действуйте с
целью сохранения и приумножения денежной наличности ·
Присматривайте
варианты продажи своего бизнеса или ·
Рассмотрите
возможности рационализации бизнеса с целью развития сильных сторон |
·
Уходите с рынка
или сокращайте ассортимент ·
Стройте рабочие
планы так, чтобы максимизировать стоимость |
|
|
Сильная |
Средняя |
Слабая |
|
|
Привлекательность рынка |
||
В качестве факторов оценки привлекательности рынка и
привлекательности отрасли Мониесон предлагал использовать следующие (табл.14.):
Таблица 14.
Факторы оценки привлекательности рынка и
отрасли Мониесона
|
Привлекательность
рынка |
Привлекательность
отрасли |
|
·
Индекс доли
рынка ·
Доля рынка ·
Относительная
доля рынка ·
Относительное
качество продукта ·
Относительная
цена ·
Относительные
прямые издержки ·
Патенты на
технологию или изделия ·
Относительный
диапазон размеров потребителей ·
Производительность
труда ·
Относительный средний
уровень оплаты труда служащих ·
Оборудование,
используемое на долевых принципах |
·
Темпы роста
реального сектора ·
Доля
производственных объединений ·
Доля продаж
новых продуктов в общем объеме продаж ·
Отношение
затрат на исследования и опытные разработки к объему продаж ·
Темпы роста
розничных цен ·
Отношение
затрат на маркетинг к объему продаж ·
Покупательская
способность среднего потребителя ·
Отношение
доходов к объему инвестиций ·
Отношение
стоимости сырья и незавершенного производства к добавленной стоимости ·
Выпускаются ли
товары по индивидуальным заказам ·
Уровень
концентрации производства ·
Индекс
интенсивности инвестиций Отношение инвестиций к объему продаж Отношение
инвестиций к добавленной стоимости ·
Уровень
использования мощностей ·
Отношение общей
балансовой стоимости организации к объему инвестиций ·
Уровень
вертикальной интеграции ·
Доля инвестиций
в расчете на одного работника |
Модель GE/McKinsey рекомендует воспользоваться такими
стратегиями, которые, мягко говоря, выглядят наивными и весьма поверхностными.
Их скорее можно взять на вооружение как ориентир для дальнейшего углубленного
анализа, но никак нельзя рассматривать как управленческое решение.
Разбивка осей матрицы GE/McKinsey также весьма спорна.
Во-первых, она никак не меняется при изменении набора оцениваемых факторов.
Во-вторых, теряется рациональное зерно многофакторности, как только из
нескольких оценок складывается одна, которая определяет координату позиций
бизнеса на соответствующей оси.
Модель ADL/LC была разработана известной в области
управления консалтинговой организацией Артур Д. Литтл. Ее исходное
предназначение состояло в том, чтобы обеспечить менеджеров оригинальной
методикой стратегического анализа и планирования, дать им по возможности мощный
инструмент анализа портфельных стратегий для определения разумной
диверсификации деятельности многоотраслевой организации, который можно было бы
использовать как на корпоративном уровне, так и на уровне отдельных
хозяйственных звеньев.
Согласно концепции жизненного цикла отрасли, которой
придерживаются специалисты ADL, она в своем развитии, как правило, проходит
последовательно четыре стадии: зарождение, рост (или развитие), зрелость,
старение. Основное теоретическое положение модели ADL/LC состоит в том, что и
отдельно взятый вид бизнеса любой организации может находиться на одной из
указанных стадий жизненного цикла, и, следовательно, его нужно анализировать в
соответствии именно с этой стадией.
Помимо последовательных смен стадий жизненного цикла отрасли
может меняться и конкурентное положение одних видов бизнеса относительно
других. Вид бизнеса может занимать одну из 5 конкурентных позиций:
доминирующую, сильную, благоприятную, прочную или слабую. Хотя иногда
называется еще одна позиция (шестая) - нежизнеспособная, которая, правда, чаще
всего не рассматривается.
Каждый вид бизнеса анализируется отдельно для того,
чтобы определить стадию развития соответствующей отрасли и его конкурентное
положение внутри нее.
Структура модели ADL/LC.
Сочетание двух параметров - 4 стадий жизненного цикла
производства и 5 конкурентных позиций - составляют так называемую матрицу ADL,
состоящую из 20 ячеек (рис. 13.).
Положение конкретного вида бизнеса указывается на
матрице наряду с другими видами бизнеса организации. В зависимости от положения
вида бизнеса на матрице предлагается тщательно продуманный набор стратегических
решений.
Процесс стратегического планирования выполняется в три
этапа. На первом этапе, который называется "простой (естественный)
выбор", стратегия для вида бизнеса определяется исключительно в
соответствии с его позицией на матрице ADL. Область "естественного
выбора" охватывает несколько ячеек.

Рис. 13. Матрица ADL
На втором этапе, в рамках каждого "естественного
выбора", сама точечная позиция вида бизнеса подсказывает характер
"специфического выбора". Однако, "специфический выбор"
также является скорее общим стратегическим руководством, например,
"избирательно инвестируйте в рост вида бизнеса".
На третьем этапе, предложение которого уже само по
себе явилось уникальным вкладом ADL в развитие методики стратегического
планирования, осуществляется выбор уточненной стратегии. По существу, выбор
такой стратегии - это шаг от стратегического к оперативному планированию. ADL
предлагает набор так называемых уточненных стратегий, соответствующих каждому
"специфическому выбору". Уточненные стратегии сформулированы в
терминах хозяйственных операций, например: "развивайте бизнес за
рубежом". ADL предлагает 24 таких стратегии.
Базовая концепция модели ADL состоит в том, что
бизнес-портфель организации, определяемый стадией жизненного цикла и
конкурентным положением, должен быть сбалансированным. Сбалансированный
портфель согласно концепции модели ADL имеет следующие особенности:
1.
Виды бизнеса находятся в различных стадиях своего жизненного цикла.
2.
Поток денежной наличности положителен или по крайней мере таков, что обеспечивает
равенство суммы денежной наличности, генерируемой зрелыми или стареющими видами
бизнеса, и суммы, расходуемой на развитие зарождающихся и растущих видов
бизнеса.
3.
Средневзвешенная норма прибыли на чистые активы (RONA) по всем видам бизнеса
удовлетворяет целям организации.
4.
Чем больше видов бизнеса, занимающих ведущее, сильное или благоприятное
(заметное) положение, тем лучше бизнес-портфель организации.
Портфель, состоящий только из зрелых и стареющих видов
бизнеса с жизнеспособными конкурентными позициями, вероятно будет на каком-то
этапе давать положительный поток денежной наличности и высокую норму прибыли,
но перспективным в более длительной перспективе его назвать нельзя. Портфель,
объединяющий только зарождающиеся и растущие виды бизнеса, имеет хорошие
перспективы, но может иметь отрицательный поток денежной наличности в данный
момент.
Модель ADL предполагает использование специального
RONA-графа для балансировки бизнес-портфеля. Этот граф опирается на два
параметра - показатель RONA, выраженный в процентах, и уровень реинвестиций.
По оси Y в модели ADL откладывается стадия зрелости
отрасли бизнеса, а по оси Х - конкурентное положение вида бизнеса.
Зрелость отрасли определяется как результат влияния
определенных внешних сил на бизнес и квалифицируется четырьмя стадиями
жизненного цикла бизнеса.
Внешние силы в общем случае не контролируются
бизнесом, хотя допускается, что возможно оказывать некоторое влияние на них при
определенных условиях, например при репозиции продукта на стадии зрелости или
внедрении нового продукта, основываясь на новых технологиях.
Различные стадии жизненного цикла отрасли
характеризуются изменениями во времени в объемах продаж, движении наличности и
прибыли производства в целом.
Четыре стадии зрелости отрасли можно охарактеризовать
следующим образом:
Рождение.
Отрасль, находящаяся на этой стадии, как правило,
является возникшей недавно, как осознание существования некоторой
неудовлетворенной потребности группы потребителей или путем развития рынков
товаров, основанных на новых технологиях, ранее не существовавших или не
использовавшихся, для удовлетворения определенных потребностей потребителя.
Основными характеристиками такой отрасли являются изменения в технологии,
энергичный поиск новых потребителей и фрагментарность предложений на быстро
меняющемся рынке. Объем продаж быстро растет, прибыли, как правило, нет, а
скорее наоборот, только инвестиции. Поэтому поток денежной наличности здесь
пока еще отрицательный. Идет поглощение денежной наличности для развития отрасли.
Рост.
На этой стадии продукция отрасли начинает пользоваться
спросом у все большего числа покупателей, и конкуренты начинают бороться за
получение все больших долей "увеличивающегося доходного пирога". На
стадии роста покупатели, доли и технологии становятся известны гораздо лучше, и
вхождение в отрасль новых "игроков" оказывается гораздо более трудным
делом. Объем продаж быстро увеличивается, появляется прибыль, объемы которой
быстро нарастают, хотя поток денежной наличности все еще может быть отрицательным.
Зрелость.
На данной стадии происходит полное насыщение рынка.
Все или большинство потенциальных покупателей приобретают продукцию достаточно
регулярно. Зрелость характеризуется стабильностью известных покупателей,
технологий, распределения долей на рынке, хотя конкуренция на рынке за его
перераспределение все еще может продолжаться. Объем продаж достигает предельно
высокого уровня, после чего наступает замедление роста и затем полная
остановка, прибыли достигают предельно высокого уровня и остаются на этом
уровне или начинают немного снижаться, в то время как движение наличности
становится или остается позитивным.
Старость.
На данной стадии покупатели постепенно теряют интерес
к продукции либо потому, что новые и более качественные ее заменители начинают
вытеснять старую продукцию, либо потому, что меняются потребительские
предпочтения или вкусы покупателей. Главными характеристиками этой стадии
являются падение спроса, уменьшение числа конкурентов и, во многих аналогичных
производствах, сужение ассортимента товаров. Объем продаж резко падает, прибыли
снижаются, движение наличности падает медленно; все параметры сходятся к нулю.
Конкурентные позиции вида бизнеса (ось X) можно
охарактеризовать следующим образом:
Ведущая.
Только один представитель бизнеса, если такой вообще
есть, может занимать данную позицию в отрасли. Позиция часто является
результатом квазимонополии или сильно защищенного технологического лидерства.
Такой представитель бизнеса устанавливает стандарт для отрасли и контролирует
поведение других конкурентов. Ведущий бизнес имеет широкий выбор стратегических
вариантов, которыми он может воспользоваться по собственному усмотрению.
Сильная.
Сильный вид бизнеса обычно сам выбирает стратегии
независимо от поведения своих конкурентов и имеет определенные преимущества
перед ними. Относительная доля на рынке в 1.5 раза больше, чем для самого
крупного ближайшего конкурента, но абсолютного преимущества у такого вида
бизнеса нет.
Заметная.
Этот вид бизнеса имеет определенные особенности и
преимущества. Это, как правило, один из лидеров в слабо концентрированных
отраслях, где все конкуренты находятся примерно на одном уровне и ни один из
них не доминирует. Если у него есть своя ниша, то этот вид бизнеса находится в
относительной безопасности от конкурентов, и обычно ему удается вскоре
значительно улучшить свое конкурентное положение.
Прочная.
В этой позиции вид бизнеса добивается прибыли,
специализируясь в узкой и относительно защищенной нише, будь то специализация
на небольшой части большого рынка или на определенном подтипе продукции.
Прочный бизнес может долго сохранять такое положение, но практически не имеет
шансов улучшить его.
Слабая.
Данная позиция может означать, что вид бизнеса имеет
ряд критически слабых сторон, мешающих ему в конечном счете стать центром
генерации прибыли для организации. Слабость может объясняться самим видом
бизнеса (он может быть слишком маленьким или могут отсутствовать важные ресурсы
для его поддержания) или ошибками, допущенными в прошлом при его развитии. В
любом случае такой бизнес не может выжить самостоятельно в условиях сложившейся
в отрасли конкуренции.
Можно назвать еще одну позицию, положение которой не
отображается моделью:
Нежизнеспособная.
Такой вид бизнеса не будет иметь сильных сторон ни в
настоящем, ни в будущем. Единственный возможный стратегический отклик для
такого положения бизнеса, помимо де-инвестиции - попытаться на некоторое время
продлить его существование. В силу отсутствия каких-либо вариантов
рассматривать эту позицию в дальнейшем не имеет смысла.
По своей структуре модель ADL - это матрица
размерностью 5х4, где все виды бизнеса организации расположены в соответствии
со стадиями жизненного цикла отрасли и их конкурентными позициями.
Матрица выполняет несколько функций. Помимо
отображения положения всех видов бизнеса организации, каждой клетке матрицы
соответствуют определенные значения:
1.
Каждая клетка ассоциируется с определенной степенью прибыльности и объемом
потока денежной наличности.
2.
Каждая клетка подразумевает определенное стратегическое решение в отношении
получения доли на рынке, стратегического положения и необходимых инвестиций.
3.
Каждая клетка входит в определенную область "естественного выбора",
которая в свою очередь указывает возможности "специфического выбора",
а также на ряд "уточненных стратегий", которые могут быть применены в
данном случае для данного вида бизнеса.
Уточненные стратегии, предлагаемые
организацией Артур Д. Литтл
А.
Обратная интеграция.
В.
Развитие бизнеса за рубежом.
С.
Развитие производственных мощностей за рубежом.
D.
Рационализация системы сбыта.
Е.
Наращивание производственных мощностей.
F.
Экспорт той же продукции.
G.
Прямая интеграция.
Н.
Неуверенность.
I.
Начальная стадия развития рынка.
J.
Лицензирование за рубежом.
К.
Полная рационализация.
L.
Проникновение на рынок.
М.
Национализация рынка.
N.
Методы и функции эффективности.
О.
Новые продукты/новые рынки.
Р.
Новые продукты/те же рынки.
Q.
Рационализация продукции.
R.
Рационализация ассортимента продукции.
S.
Чистое выживание.
Т.
Те же продукты/новые рынки.
U.
Те же продукты/те же рынки.
V.
Эффективная технология.
W.
Традиционная эффективность снижения стоимости.
Х.
Отказ от производства.
Все ячейки матрицы, через которые по диагонали
проходит граница, будут иметь 2 (или более) "естественных выбора".
Таким образом, Сильная/Стареющая позиция, например, поделена между естественным
развитием и избирательным развитием. Менеджер после детального анализа может
выбрать любой вариант, который больше подходит к конкретному виду бизнеса.
Рассмотрим характеристику позиций на матрице ADL:
Ведущая / рождение.
Это, вероятно (но не обязательно), прибыльная позиция.
Чистая денежная наличность берется в заем. Естественное развитие можно
осуществить через:
· стратегию Полного сосредоточения на увеличении доли
рынка - Быстрого роста (В, С, Е, G, L, N, О, Р, Т, V)
или через
· стратегию Удержания положения - Начала нового бизнеса
(Е, I, L).
Следует инвестировать немного быстрее, чем этого
требует рынок.
Ведущая /
рост.
Прибыльная. Вероятно, но не обязательно, порождает
чистый положительный поток денежной наличности. Естественное развитие позиции
можно осуществить через:
· Удержание положения - Достижение лидерства в
ценообразовании (А, С, N, U, V, W)
или
· Удержание доли рынка - Защита положения (А, С, N, U,
V, W).
Следует продолжать инвестиции, чтобы поддержать
сложившиеся темпы роста (и упредить влияние новых и/или возможных конкурентов).
Прибыльная.
Вероятно, но не обязательно, порождает чистый
положительный поток денежной наличности. Естественное развитие позиции можно
осуществить через:
· Удержание положения - Достижение лидерства в
ценообразовании (А, С, N, U, V, W)
или
· Удержание доли рынка - Защита положения (А, С, N, U,
V, W).
Следует продолжать инвестиции, чтобы поддержать
сложившиеся темпы роста (и упредить влияние новых и/или возможных конкурентов),
j.
Ведущая /
зрелость.
Прибыльная. Производитель чистой денежной наличности.
Естественное! развитие можно осуществить через:
· Удержание доли - Рост вместе с производством (А, В, С,
F, G, J, N, Р, Т, U)
или
· Удержание положения - Защита положения (А, С, N, U, V,
W).
Реинвестировать по мере необходимости.
Ведущая /
старость.
Прибыльная. Производитель чистой денежной наличности.
Естественное развитие можно осуществить через:
· Удержание положения - Защита положения (А, С, N, U, V,
W). Реинвестировать по мере необходимости.
Сильная / рождение
Может быть неприбыльной. Денежная
наличность берется в заем. Естественное развитие можно осуществить через:
· Попытку улучшить положение - Старт (Е, I, L) или
· Полное стремление к получению доли - Быстрый рост (В,
С, Е, G, L, N, О, Р, Т, V).
Инвестируйте быстро, как того требует рынок.
Сильная /
рост.
Вероятно прибыльная позиция. Вероятно, чистая
наличность берется в заем. Естественное развитие можно осуществить через:
· Попытку улучшить положение - Достичь лидерства в
ценообразовании (А, С, N, U, V, W)
или
· Энергичное стремление к получению доли - Быстрый рост
(В, С, Е, G, L, N, О, Р, Т, V).
Инвестируйте с целью увеличения темпов роста.
Сильная /
зрелость.
Прибыльная позиция. Производитель чистой наличности.
Естественное развитие (выборочное развитие) может быть осуществлено через:
· Удержание положения - Защита положения (А, С, N, U, V,
W)
или
· Удержание доли - Расти вместе с производством (А, В,
С, F, G, J, N, Р, Т, U).
Реинвестируйте по мере
необходимости.
Сильная / старость.
Прибыльная позиция. Производитель
чистой наличности. Естественное развитие может быть осуществлено через:
· Удержание положения - Защита положения (А, С, N, U, V,
W)
или
· Собрать - (D, Н, К, М, Q, R, V, W).
· Выборочное развитие может быть осуществлено через:
· Удерживать - Держитесь за нишу (С, D, N, Q, U).
Минимальные реинвестиции для поддержания положения.
Заметная /
рождение.
Вероятно неприбыльная. Чистая наличность берется в
заем. Естественное развитие можно осуществить через:
· Выборочное приобретение доли - Сосредоточение,
Постепенно приобрести положение
или
· Полное стремление к получению доли - Быстрый рост (В,
С, Е, G, L, N, О, Р, Т, V).
Инвестируйте избирательно.
Заметная /
рост.
Минимально прибыльная. Чистая наличность берется в
заем. Естественное развитие можно осуществить через:
· Попытку улучшить положение - Лидерство в
ценообразовании на наиболее важном рынке (А, С, N, U, V, W).
Выборочное развитие можно
осуществить через:
· Выборочное стремление к получению доли - Постепенная
дифференциация.
· Избирательное инвестирование для улучшения положения.
Заметная / зрелость.
Умеренно прибыльная позиция. Производители чистой
наличности. Естественное развитие может быть осуществлено через:
· Надлежащая эксплуатация - Расти вместе с производством
(А, В, С, F, G, J, N, Р, Т, U).
Выборочное развитие можно
осуществить через:
· Найти свою нишу и защищать ее (А, G, I, М, R, Т)
или
· Доказать жизнеспособность.
Минимальное и/или избирательное реинвестирование.
Заметная
/старость.
Умеренно прибыльная. Сбалансированный поток
наличности.
Выборочное развитие можно осуществить через:
· Пожинайте плоды - Эксплуатация рыночной ниши (В, С, Т,
L, N, Р, U, V)
или
· Удерживать - Удержать нишу (С, D, N, Q, U)
или
· Поэтапный уход - Уход (D, М, Q, R, W).
Минимальное инвестирование в эксплуатацию или отказ от
инвестирования.
Прочная /
рождение.
Неприбыльная позиция. Чистая наличность берется в
заем. Естественное развитие или выборочное развитие может быть осуществлено
через:
· Выборочный поиск своего положения - Сосредоточение (G,
L, Т)
или
· Доказать жизнеспособность. Инвестируйте очень
избирательно.
Прочная / рост.
Неприбыльная позиция. Чистая
наличность берется в заем или поток наличности сбалансирован. Естественное
развитие или выборочное развитие может быть осуществлено через:
· Выборочный поиск своего положения -- Сосредоточение,
дифференциация (G, L, Т)
или
· Доказать жизнеспособность через:
Стремительный поиск своей доли -
Успеть (D, Е, L, M, P, Q, R).
Избирательное инвестирование.
Прочная /
зрелость.
Минимально прибыльная позиция. Поток наличности
сбалансирован. Выборочное развитие можно осуществить через:
· Найдите нишу и держитесь в ней - Удержать нишу (С, D,
N, Q, U).
Если жизнеспособность нельзя
доказать, рекомендуется Выход через:
· Поэтапный выход - Выход (D, M, Q, R, W). Минимальное
реинвестирование или отказ от инвестирования.
Прочная /
старость.
Минимально прибыльная позиция. Поток наличности
сбалансирован. Если жизнеспособность нельзя доказать, рекомендуется выход
через:
· Поэтапный уход - Уход (D, M, Q, R, W)
или
· Отказ - Отказ (X).
Деинвестирование или отказ от
инвестирования.
Слабая / рождение.
Неприбыльная позиция. Чистая
наличность берется в заем. Жизнеспособность можно доказать через:
· Догнать - Догнать (D, Е, L, M, P, Q, R).
Если нет, то:
· Выход - Выход (D, M, Q, R, W) или Выход - Отказ от
инвестирования (D, К, Q, R, S).
Слабая /
рост.
Неприбыльная позиция. Чистая наличность берется в заем
или движение наличности сбалансировано. Доказать жизнеспособность через:
· Сдвиг - (D, L, M, N, Q, R, V, W)
или
· Возобновите (D, M, О, P, Q, R, U).
Если жизнеспособность нельзя
доказать, то выход через:
· Отказ (X).
Инвестируйте или откажитесь от инвестиций.
Слабая / зрелость.
Неприбыльная позиция. Чистая
наличность может браться в заем или может быть производителем чистой
наличности. Докажите жизнеспособность:
· Сдвиг (D, L, M, N, Q, R, V, W)
или
· Обновление (D, M, О, Р, Q, R, U).
Если жизнеспособность нельзя доказать,
то выход:
· Поэтапный уход - Уход (D, M, Q, R, W).
Инвестируйте избирательно или
откажитесь от инвестиций.
Слабая / старость.
Неприбыльная позиция. Выход - Отказ (X). Отказ от
инвестиций.
Чтобы использовать модель ADL, необходимо определить
значение следующих переменных (табл. 15.).
Таблица 15.
Переменные, используемые в модели ADL
|
Переменные
сильных сторон бизнеса (Ось X) |
Переменные стадий жизненного цикла (Ось У) |
|
· Общая
конкурентоспособность · Патенты · Эффективность производства
· Гарантийное обслуживание · Вертикальная интеграция · Отношение менеджмента к
риску |
·
Стадия
жизненного цикла ·
Темпы роста
рынка ·
Характеристики
конкуренции ·
Приверженность
клиента торговой марке ·
Стабильность
доли на рынке ·
Препятствие на
входе нетехнологического плана ·
Широта
производственных линий ·
Развитие
технологий |
Требуют дополнительного пояснения следующие переменные
из табл. 15.:
Общая конкурентоспособность.
Общая конкурентоспособность для модели ADL
определяется как средневзвешенное значение параметров сильных сторон бизнеса,
включенных в модель. Кроме того, общая конкурентоспособность может оцениваться
и непосредственно как стратегическая позиция: нежизнеспособная, слабая,
прочная, благоприятная, сильная, доминирующая.
Отношение менеджмента к риску.
При принятии решений по таким вопросам, как вхождение
в новые рынки, внедрение новой продукции и т.д. менеджмент может идти на риск
или избегать риска.
Стадия жизненного цикла.
Здесь понимается стадия жизненного цикла отрасли, в
которой конкурирует бизнес. Она может определяться косвенно по ее параметрам
или оцениваться непосредственно.
При определении стадии жизненного цикла отрасли, как
предполагается моделью ADL (четыре стадии), в качестве параметров можно
использовать семь переменных: 1) темпы роста рынка, 2) характеристики
конкуренции, 3) приверженность покупателя торговой марке, 4) стабильность доли
на рынке, 5) барьеры на входе, б) широта ассортимента товаров и 7) развитие
технологии.
Табл. 16. показывает значения переменных, характерные
для каждой стадии жизненного цикла.
Таблица 16.
Значения переменных, характерные для
разных стадий жизненного цикла отрасли
|
|
Стадия зрелости |
|||
|
Фактор |
Рождение |
Рост |
Зрелость |
Старость |
|
Темп прироста |
? |
> ВНП |
ВНП |
< 0 |
|
Предсказуемость роста |
? |
Неопределенный |
Хорошо известный |
Хорошо известный |
|
Продуктовая линия |
Базовая |
Разнообразная |
Обновленная |
Сужающаяся |
|
Число конкурентов |
Возрастающее |
Большое и возрастающее число с последующим
уменьшением |
Немного постоянных |
Сокращение |
|
Деление рынка |
Фрагментарное |
Фрагментарное Несколько лидеров |
Концентрация |
Дальнейшая концентрация |
|
Стабильность доли рынка |
Непостоянная |
Лидеры, меняющиеся позициями |
Закрепившиеся лидеры |
Высокая стабильность |
|
Постоянство потребителей |
Никакого или небольшое |
Некоторое; агрессивные покупатели |
Установление определенных покупательских
предпочтений |
Постоянство |
|
Стартовые барьеры |
Практически никаких |
Достаточно низкие |
Высокие |
Очень высокие |
|
Технология |
Разработка концепции и продукта |
Отработка и расширение продуктовой линии |
Обновление продуктовой линии |
Минимально необходимая |
Непосредственно можно оценить стадию жизненного цикла
отрасли следующим образом:
· Зарождающаяся:
еще не растущая или растущая очень слабо.
· Растущая:
растет быстро, экспоненциальный рост.
· Зрелая: рост
замедляется и прекращается.
· Стареющая:
отрицательный рост.
· Стабильность доли организации на рынке
Этот параметр может быть оценен по количеству и
частоте новых вхождений и выходов конкурентов на рынок и с рынка. Иными
словами, это распределение доли рынка среди конкурентов и стабильность этого
распределения.
Барьеры входа в отрасль, используемые в модели ADL,
отличны от технологических барьеров, таких как торговая марка, система
дистрибьюции, финансовые, политические, юридические и т.п. барьеры.
Простота вхождения нового конкурента на рынок измеряется
количеством и прочностью препятствий на входе, в число которых могут входить
нормативно-правовые требования, необходимость производства удовлетворять
высоким технологическим стандартам и стандартам качества, высоким требованиям к
основному капиталу, способность существующих конкурентов заключать выгодные
сделки, затраты, связанные с созданием торговой марки, и установление
дистрибьютерских каналов. В целом, высокие препятствия на входе в отрасль
ассоциируются с высокой прибыльностью производства. Такова точка зрения
современных производителей.
Широта производственной номенклатуры (линии).
Это относительное количество и разнообразие продукции
в отрасли и степень ее расширения или сужения.
Развитие технологии.
Подразумевается степень концентрации в отрасли одной
технологии. На нижнем конце шкалы находится отрасль, характеризующаяся многими,
часто заменяющими друг друга технологиями. На верхнем конце шкалы находится
отрасль с одной технологией.
Сильные и слабые стороны модели ADL/LC.
Модель ADL может применяться как для изучения
фактического конкурентного положения каждого вида бизнеса и стадии жизненного
цикла его отрасли, так и для того, чтобы сбалансировать корпоративный
бизнес-портфель, а также и для того, чтобы выбрать конкретные стратегии организации
для балансировки своего бизнес-портфеля.
Помимо отображения конкретного положения вида бизнеса
модель ADL может продемонстрировать его финансовый вклад в корпоративный
портфель.
Матрица ADL может также использоваться для
демонстрации распределения продаж, чистого дохода, активов и RONA в зависимости
от стадий жизненного цикла и конкурентного положения бизнеса. Цифра в
соответствующей ячейке матрицы показывает вклад данной ячейки в конкретный
финансовый показатель; объем продаж и активы выражаются в процентах по
отношению к продажам и активам организации.
Суммарные значения различных конкурентных позиций по
столбцам матрицы и суммарные значения для различных стадий жизненного цикла по
строкам матрицы указываются на полях.
О сбалансированности портфеля можно судить по
относительному распределению финансовых индикаторов по оси жизненного цикла
(суммарное значение каждого ряда). Если, например, виды бизнеса в стадии
старения дают 70% продаж организации, то такой бизнес-портфель крайне
несбалансирован.
RONA-граф схематически отображает эффективность вида
бизнеса в смысле показателя RONA, а также уровень реинвестиций денежной
наличности (внутреннего перераспределения) в этот вид бизнеса или вклад
денежной наличности в другие виды бизнеса организации.
Внутренее перераспределение - это показатель, который был специально разработан
ADL для использования его в данной модели. Он измеряется процентом фондов
организации, реинвестируемых в данный вид бизнеса. Этот показатель отражает
отношение изменения стоимости активов к изменению величины оперативных фондов в
процентном выражении, где изменение стоимости активов есть разность стоимости
активов (за вычетом амортизации) в текущем и предыдущем годах, а стоимость
оперативных фондов определяется как сумма прибыли за вычетом налогов плюс
амортизация.
Выделяются четыре типа перераспределителя денежной
наличности организации: генераторы денежной наличности, потребитель денежной
наличности, инварианты денежной наличности, отрицательные внутренние
перераспределители (например, когда применяется стратегия деинвестиций:
оперативный поток денежной наличности положительный, а стоимость активов
сокращается):
1.
Генератор денежной наличности - показатель внутреннего перераспределения
значительно ниже 100.
2.
Потребитель денежной наличности - показатель внутреннего перераспределения
значительно выше 100.
3.
Инвариант денежной наличности - показатель внутреннего перераспределения
приблизительно равен 100.
4.
Отрицательный внутренний перераспределитель - сумма реинвестиций отрицательна.
Вклад каждого вида бизнеса в деловой успех организации
в смысле показателя RONA и уровня реинвестиций (внутреннего перераспределения
денежной наличности) модель ADL предлагает отображать с помощью RONA-графа
(рис. 14.).
RONA-граф может использоваться и для балансировки
бизнес-портфеля путем оценивания тех видов бизнеса, которые появляются в
ожидаемых позициях каждой стадии жизненного цикла. Например, зарождающиеся виды
бизнеса, как правило, имеют очень низкий или даже отрицательный RONA и поэтому
являются активными потребителями денежной наличности.
Сбалансированный портфель должен иметь виды бизнеса во
всех четырех типичных категориях. RONA-граф характеризует сбалансированный
портфель и адекватную прибыльность как:
1.
Генерирование потока наличности больше или равно использованию потока
наличности.
2.
Средневзвешенный показатель RONA соответствует корпоративным целям.
О сбалансированности портфеля можно судить, визуально
проверяя RONA-граф, чтобы убедиться, что виды бизнеса находятся на нужных
позициях.
Концепция ADL состоит в том, что каждый вид бизнеса
требует своего собственного стратегического планирования и определения позиции
и, следовательно, отдельного анализа.
Но для того, чтобы дать ему соответствующие
стратегические рекомендации, необходимо выполнить следующие три
последовательных шага:
1.
Проверить "естественный выбор" каждого вида бизнеса.
2.
Определить "специфический выбор", подходящий к управленческим целям,
инвестиционные требования и ожидаемые результаты.
3.
Выбрать уточненную стратегию действий из предлагаемого ADL списка.
Конкретную стратегию для отдельного вида бизнеса
предлагается рассматривать как функцию следующих бизнес-целей:
1.
Желательная доля на рынке.
2.
Финансовые ресурсы для поддержки инвестиций.
3.
Ожидаемая прибыльность и поток денежной наличности, который необходимо получить
от организации или для нее.
Подход ADL предполагает, что большинство отраслей
попадает под схему жизненного цикла в установленном порядке, хотя форма цикла
может различаться от отрасли к отрасли.
В традиционных отраслях стадия зрелости может длиться
десятилетиями, в то время как в некоторых отраслях высоких технологий весь
жизненный цикл может быть пройден за несколько лет или даже месяцев. Практика
показывает, что производство на стадиях зарождения и роста является типичным
потребителем денежной наличности, а на стадии зрелости и старения - типичным ее
генератором. Также справедливо будет отметить, что более молодые и слабые виды
бизнеса подвержены большей степени риска, чем более зрелые и сильные.

Рис. 14. Пример RONA-графа
Согласно концепции ADL, зрелые отрасли включают в себя
небольшое количество сконцентрированных конкурентов, тогда как отрасли на
стадии зарождения фрагментарны и имеют большое количество конкурентов.
Если выполнить все требуемые моделью ADL аналитические
стадии, то выгода, которую получает аналитик, очевидна:
1.
Хорошее определение функции, рынка, положения и вклада каждого вида бизнеса в
корпоративный бизнес-портфель.
2.
Полная картина бизнес-портфеля, в которой не упускается из вида ни одна из
конкретных стратегий, выработанных для каждого вида бизнеса.
Т.к. модель ADL использует подход, основанный на
концепции жизненного цикла отрасли от начала и до конца, то ее можно
универсально применять и различным типам бизнеса. Однако, если по результатам
анализа вид бизнеса помещают на определенную стадию жизненного цикла, то рекомендации
будут пригодны именно для этой конкретной стадии.
Один из самых распространенных недостатков других
классических моделей состоит в том, что, игнорируя стадию жизненного цикла, они
дают "усредненный" анализ для всех видов бизнеса, независимо от того,
на каком рынке - новом или стареющем - они находятся. Вклад ADL состоит в том,
что широко признаваемая концепция жизненного цикла была поднята на должную
высоту в стратегическом планировании, таким образом открыв путь более
конкретному стратегическому планированию, а не "усредненному".
Ранее существовало мнение, что организации, дающие
определенный уровень ROI, например 15%, обеспечивали цели организации. Модель
же ADL показывает, что это не может быть признано справедливым на некоторых
стадиях жизненного цикла, на определенных рынках, а иногда и не сочетается с
рядом общих стратегий, перечисленных ADL. Подход ADL особенно полезен для
высокотехнологичных отраслей, где жизненный цикл продукта весьма короткий и где
бизнес может не достичь своих целей, если вовремя не применить необходимую
стратегию.
Однако жизненный цикл одного продукта, и, конечно,
всей отрасли, не всегда соответствует типичной линии, похожей на ту, что
показана на рис. 14. Преобладающие экономические и политические условия могут
"смазать" картину фактического состояния отрасли, делая оценку
жизненного цикла отрасли не соответствующей истине. Базирование стратегического
планирования в основном на оценках стадий жизненного цикла, таким образом,
может привести к неправильному представлению.
Некоторые авторы ставят под сомнение полезность
подхода ADL на том основании, что, по их мнению, он подталкивает менеджеров к
отказу от выпускаемой продукции при некотором уменьшении объема ее продаж, т.к.
менеджеры неправильно полагают, что наступила стадия старения. Конечно, данное
предположение не всегда справедливо, и всегда причины снижения объема продаж
должны быть детально изучены.
Мнение, что организации не влияют на стадию жизненного
цикла, может заставить менеджера игнорировать определенные стратегии. На
практике организации могут влиять на жизненный цикл продукта. Например, к
отклонению от курса жизненного цикла может привести перемена позиции зрелых
продуктов или введение ряда усовершенствований.
Важно отметить, что модель ADL ограничена только теми
стратегиями, в которых не предпринимаются попытки изменить жизненный цикл.
Однако зрелые рынки, например, могут превратиться в растущие рынки (так
называемое, новое использование велосипеда). Механическое следование модели ADL
не дает возможности разработать стратегию, учитывающую ситуацию такой перемены.
Кроме того, структура конкуренции (фрагментарная или
концентрированная) как функция стадии жизненного цикла может быть различной в
различных отраслях. Некоторые отрасли, обычно капиталоемкие, такие как
автомобилестроение, начинаются как крайне фрагментарные на стадии зарождения и
становятся концентрированными на стадии зрелости. Другие отрасли, такие как
производство банкоматов, начинаются как концентрированные и становятся
фрагментарными с течением времени. Это противоречит основной теоретической
посылке подхода ADL, согласно которой конкуренция фрагментарна на стадии
зарождения.
Как отмечалось выше, основным недостатком модели ADL
является то, что она очень схематична и может привести неопытных менеджеров к
механическим и нетворческим решениям.
1. Модель BCG представляет из себя своеобразное
отображение позиций конкретного вида бизнеса в стратегическом пространстве,
определяемом двумя координатными осями, одна из которых используется для
измерения темпов роста рынка соответствующего продукта, а другая – для
измерения относительной доли продукции организации на рынке рассматриваемого
продукта.
2. В модели BCG основными коммерческими целями
организации предполагаются рост нормы и массы прибыли. При этом набор
допустимых стратегических решений относительно того, как можно достичь эти
цели, ограничивается четырьмя вариантами:
· Увеличение доли бизнеса организации на рынке.
· Борьба за сохранение доли бизнеса организации на
рынке.
· Максимальное использование положения бизнеса
организации на рынке.
· Освобождение от данного вида бизнеса.
3. Модель BCG строится на очень нечетком определении
рынка (равно как и доли рынка) для бизнес-областей. Незначительное изменение в
определении может привести к значительным изменениям в доле рынка, а далее и к
совсем иным результатам анализа.
4. В сравнении с другими параметрами бизнеса значение
доли рынка явно переоценено. Многие переменные оказывают влияние на
прибыльность бизнеса, но в модели BCG они просто игнорируются.
5. Модель BCG перестает работать, когда ее пытаются
применить к таким отраслям, где невысок уровень конкуренции, либо незначительны
объемы производства.
6. Высокие темпы роста – это только один, причем
далеко не главный, признак привлекательности отрасли.
7. Модель GE/McKinsey представляет из себя матрицу,
состоящую из 9 ячеек для отображения и сравнительного анализа стратегических
позиций направлений хозяйственной деятельности организации. Главной
особенностью этой модели явилось то, что в ней впервые для сравнения видов
бизнеса стали рассматриваться не только "физические" факторы (такие,
как объем продаж, прибыль, отдача инвестиций и т.п.), но и субъективные
характеристики бизнеса, такие, как изменчивость доли рынка, технологии,
состояние кадрового обеспечения и т.п.
8. В центре внимания модели GE/McKinsey находится
будущая прибыль или будущая отдача капиталовложений, которые могут быть
получены организациям. Другими словами, основной упор сделан на то, чтобы
проанализировать, какое влияние на прибыль могут оказать дополнительные
инвестиции в конкретный вид бизнеса в краткосрочной перспективе.
9. Модель ADL/LC была разработана известной в области
управления консалтинговой организацией Артур Д. Литтл. Ее исходное
предназначение состояло в том, чтобы обеспечить менеджеров оригинальной
методикой стратегического анализа и планирования, дать им по возможности мощный
инструмент анализа портфельных стратегий для определения разумной
диверсификации деятельности многоотраслевой организации, который можно было бы
использовать как на корпоративном уровне, так и на уровне отдельных
хозяйственных звеньев.
10. Сегодня существуют разнообразные вариации модели
GE/McKinsey. В основе всех их лежат, как правило, стремления увеличить число и
разнообразие учитываемых в ходе анализа факторов или предложить больше
вариантов стратегических решений для той или иной позиции.
11. По своей структуре модель ADL - это матрица
размерностью 5х4, где все виды бизнеса организации расположены в соответствии
со стадиями жизненного цикла отрасли и их конкурентными позициями.
Матрица выполняет несколько функций. Помимо
отображения положения всех видов бизнеса организации, каждой клетке матрицы
соответствуют определенные значения:
1.
Каждая клетка ассоциируется с определенной степенью прибыльности и объемом
потока денежной наличности.
2.
Каждая клетка подразумевает определенное стратегическое решение в отношении
получения доли на рынке, стратегического положения и необходимых инвестиций.
3.
Каждая клетка входит в определенную область "естественного выбора",
которая в свою очередь указывает возможности "специфического выбора",
а также на ряд "уточненных стратегий", которые могут быть применены в
данном случае для данного вида бизнеса.
Нью-Йоркский отель Roccoco
Автор: Анна Маттила,
Pennsylvania State University
От одного из посетителей, впервые остановившегося в
нью-йоркском отеле Roccoco, поступила жалоба. По этому поводу в снежный
день 2 января 1998 года директор отеля Тони Ричардс пригласил на совещание все
высшее руководство - начальника производства Сильвию Дженкинс, руководителя
отдела кадров Пола Гордона и директора по маркетингу Нэнси Уилер. Еще двое -
директор по снабжению продовольствием и начальник инженерного отдела -
проводили занятия по пожарной обороне в ресторанной кухне и потому
отсутствовали. Предложив директорскому составу ознакомиться с жалобой, Ричард
угрюмо объяснил, что, к сожалению, с описанным в письме постоянно сталкиваются
практически все постояльцы отеля.
Всем, кого
это может касаться.
Я прожила в
вашей гостинице больше недели и уезжаю с очень неприятными впечатлениями. Я
часто бываю в Нью-Йорке, но у вас, скорее всего, больше не поселюсь. Но я
хотела бы объяснить, что мне не понравилось.
Уже на
следующий день после приезда, дожидаясь в баре отеля заказанного коктейля, я
поняла, что сервис здесь никуда не годится. Бронируя номер, я гадала, что меня
ждет в Roccoco, потому что
ничего не слышала о вашем отеле. Это не Hilton или Marriott, где все известно наперед. Что и говорить, первое
впечатление от вашей гостиницы было грандиозным: просто райский уголок на
Таймс-Сквер, практически в центре города! Вестибюль маленький, но элегантный и
обставлен со вкусом. В таких отелях приятно встречаться с клиентами и проводить
переговоры, он достаточно велик, чтобы обеспечить конфиденциальность, и в то же
время уютен, что придает деловым встречам особую атмосферу дружественности.
Соответственно я ожидала и высочайшего класса обслуживания, поскольку в отделке
всех помещений была заметна забота и отменный вкус. Ни одной непродуманной
детали, незавершенной идеи! К моему искреннему разочарованию, ожидания мои не
оправдались.
После
длительного и утомительного путешествия с другого конца света просто мечтаешь о
горячем душе и уютной постели. Я прибыла в отель около шести часов вечера в
среду. Швейцар любезно приветствовал меня и взял мой багаж. Я поднялась на
лифте в вестибюль и подошла к регистрационной стойке, где простояла, кажется,
целую вечность, дожидаясь, пока на меня обратят внимание. Наконец одна из двух
девушек-регистраторов, оторвавшись от бумаг, соизволила заметить меня и
спросила, чем она может мне помочь. У меня возникло ощущение, что я оторвала ее
от весьма важных дел. Я назвала свою фамилию и объяснила, что заказывала номер.
Девушка сообщила номер моей комнаты и дала мне ключ. Я поспешила наверх, валясь
с ног от усталости. В основательно прокуренном номере обнаружилось две кровати
- я же заказывала одноместный номер для некурящих; я тут же позвонила вниз.
Девушка-регистратор с раздражением ответила, что мне следует спуститься вниз,
пока она попробует что-нибудь для меня сделать. Пришлось проделать обратный
путь - до лифта, двадцать этажей вниз и снова к регистрационной стойке.
Процедив извинения за причиненные неудобства, девушка дала мне другой ключ, я
во второй раз отправилась в свой номер.
Почти полчаса
я ждала, пока доставят мой багаж. Наконец появился коридорный. Одну из моих
сумок - самую дорогую, из крокодиловой кожи, - он прислонил К двери, чтобы та
не закрылась, пока он вносил остальные вещи. Затем он информировал меня об
предоставляемых в отеле услугах (стандартный набор: мини-бар, чистка обуви,
круглосуточная доставка заказов в номер, тренажерный зал и пр.), улыбнулся и
пожелал приятного отдыха. При этом он ни разу не обратился ко мне "мисс Бресснер",
усугубив впечатление, и без того изрядно подпорченное получасовым ожиданием
багажа и зрелищем моей сумки, подпирающей дверь.
Распаковав
багаж и устроившись, я взяла меню; оно показалось мне бедноватым, но я очень
устала и решила заказать ужин в номер. Девушка на другом конце провода уже
знала мою фамилию: "Добрый вечер, вас приветствует служба доставки отеля Roccoco, это Кэри. Чем я могу помочь
вам, мисс Бресснер?" Это несколько приободрило меня. Еда мне тоже
понравилась, несмотря на то, что прибыла лишь через час, хотя любезная Кэри
сказала, что все будет готово через 25 минут. Поужинав, я позвонила в службу
доставки и сказала, что оставлю поднос за дверью. Когда я наконец легла спать,
уже была полночь.
Утром я едва
не наступила на тот самый поднос - он лежал на том самом месте, где я его
оставила вчера вечером. Сегодня вечером, когда я вьписывалась,
девушка-регистратор заговорила со мной о будущих визитах, предложив помощь в
резервировании номера. Я вежливо отказалась и сказала, что мое пребывание в Roccoco было не из приятных. Она,
разумеется, принесла свои извинения. Мы попрощались; выходя из дверей отеля, я
пыталась сформулировать впечатления от своего пребывания, но точно знала, что
больше сюда не вернусь.
Мне
понравился ваш отель; он гораздо привлекательнее, чем большинство отелей Нiltоп и Marriott, где мне довелось побывать, и цены вполне приемлемы для
Нью-Йорка. Тем не менее, лично я
в Roccoco останавливаться
больше не собираюсь. Обслуживание не оправдало моих ожиданий. Персоналу Roccoco следует задуматься об
отношении к клиентами внимательнее относиться к деталям. Мало кто из служащих
проявлял элементарную вежливость, и почти никто не заботился о том, чтобы мне
было удобно. Я надеюсь, что положение будет исправлено, поскольку в моем лице
ваш отель потерял как минимум одного клиента.
Искренне ваша
Лора Бресснер.
Когда собравшиеся прочитали жалобу г-жи Бресснер,
Ричардс перешел к сути дела: "Что мы можем сделать, чтобы таких жалоб
больше не было? Как повысить качество обслуживания наших клиентов? Мы должны
принять меры, чтобы не терять постояльцев, учитывая предстоящее повышение цен,
на которое придется пойти ввиду нашего финансового положения. Слушаю ваши
предложения! Что может предложить наш директор по маркетингу?"
Нэнси Уилер ответила: "Я считаю, что из-за
повышения цен мы можем лишиться своих постоянных клиентов, поэтому следует
подумать о привлечении новых клиентов. К тому же у нас проблема с выходными
днями - половина номеров пустует. Может быть, следует разработать специальные
предложения, чтобы заинтересовать туристов, приезжающих в НьюЙорк на выходные?
Следует учесть еще вот что: среди наших клиентов очень много приезжихиз Азии,
поэтому я предлагаю начать активный маркетинг в World Wide Web. Мы можем
разместить рекламу на сайтах азиатских пассажирских авиакомпаний, а также на Yahoo!
илиNetscape, чтобы туристы, интересующиеся туристическими услугами в
Нью-Йорке, могли получить информацию о нашем отеле. Я навела справки; по моим
подсчетам, реклама на сайтах, связанных с туризмом, обойдется нам примерно в 12
тыс. долл. в месяц".
Слово взял руководитель отдела кадров Пол Гордон:
"Не хотелось бы с вами спорить, Нэнси, но сегодня наша задача - не
привлекать новых, а удержать имеющихся клиентов. Данные опросов постояльцев по
вопросам качества обслуживания и растущее число жалоб, которые я тоже получаю,
ясно показывают, что те, кто у нас побывали, слишком часто уезжают от нас
недовольными. Взгляните на данные опроса (Приложение 1). Я убежден, что нам
надо разработать стратегию повышения качества нашего обслуживания. Из
неофициальных бесед с нашими работниками я знаю, что они с трудом понимают
должностные инструкции и не знают, как им реагировать на жалобы клиентов. По
заведенному у нас порядку, каждое нестандартное решение требует согласования с
начальством. Можно себе представить, что чувствует клиент, заплативший больше
200 долл. в сутки за номер, который к его приезду не готов, а служащий, вместо
того, чтобы немедленно предложить ему чашечку кофе за счет заведения, бежит на
поиски начальника, чтобы спросить на это разрешения. А этот начальник, в свою
очередь, обращается за разрешением ко мне или к вам, а время идет и клиент еще
больше раздражается. Я считаю, что мы должны позволить служащим улаживать
подобные проблемы немедленно на месте".
Сильвия Дженкинс, начальник производства, включилась в
дискуссию: "Теоретически это возможно, но как контролировать возникающие
при этом дополнительные расходы? Бесплатное угощение и возмещение морального
ущерба означают рост издержек, а наше финансовое положение нам этого не
позволяет. Кроме того, как известно, сейчас идет расширение штата
продовольственного отдела, а это тоже дополнительные расходы и, в конечном
итоге, снижение прибыли".
о менеджерах отеля
Тони Ричардс начал работу в сфере обслуживания 25 лет
назад, еще школьником, подрабатывая в ресторане своего отца. Студентом колледжа
он во время летних каникулах подрабатывал на курортах Кейп-Кода. Получив
степень бакалавра, Тони три года работал в страховой компании в Хартфорде, штат
Коннектикут. Однако гостиничный бизнес нравился ему больше, и он решил получить
степень магистра гостиничного менеджмента. После колледжа он работал в Bristol
Hotels, готовил новые отели этой быстро развивавшейся сети гостиниц. В Roccoco
Ричардс пришел два года назад. Своей первоочередной целью он считал
повышение доходов отеля за счет сокращения издержек и увеличении клиентской
базы. В результате в 1997 году отель Roccoco впервые за долгие годы
заработал больше, чем потратил.
В конце 1996 года Ричардс нанял на должность директора
по снабжению продовольствием Жана-Пьера Потье - выпускника престижной парижской
кулинарной школы Cordon Вleи. Энергичный характер и профессионализм
Жана-Пьера помогли вдохнуть новую жизнь в ресторанный бизнес Roccoco: уже
через год его превосходные банкеты и отличное меню привели к росту продаж в
ресторане отеля на 22%. С 1996 года доходы от обслуживания в номерах стабильно
увеличиваются на 50% ежегодно.
Пол Гордон, начальник отдела кадров, пришел на эту
должность полгода назад, до этого 15 лет проработав инструктором в сети отелей Holiday
/nns. Пол перебрался в Нью-Йорк вместе с женой и решил обосноваться здесь
надолго. Его предшественник на посту руководителя кадрового ведомства жестко
ограничил финансирование отбора и подготовки персонала, что, в целом, положительно
сказалось на прибыльности отеля. Раньше каждый новичок в Roccoco проходил
обязательные двухнедельные курсы подготовки; затем эта практика была заменена
более экономной системой наставничества на рабочем месте. Кроме того, каждый
новый работник получал 500-страничную должностную инструкцию, разъяснявшую
политику компании по каждому отделу. За последние три года многие из менеджеров
среднего звена Roccoco перешли работать к конкурентам, однако на смену
им никто не пришел - отель экономил средства.
Директор по маркетингу Нэнси Уилер пришла в Roccoco
почти полтора года назад. Раньше она работала менеджером среднего звена в
крупной компании бытового обслуживания, где хорошо изучила специфику деловых
поездок. Характеризуя ситуацию, в которой оказался отель, она заметила:
"Учитывая, что наши постоянные клиенты сопротивляются повышению цен, мы
должны стать конкурентоспособными по уровню обслуживанию и популярности
бренда".
Начальник производства Сильвия Дженкинс - единственный
"ветеран" Roccoco. Более десяти лет назад она пришла в тогда
еще заурядное и недорогое заведение сети Restwell /пп, и на ее глазах
оно преобразилось в сегодняшний отель Roccoco, респектабельный и
амбициозный. Сильвия начала свою карьеру горничной в Restwell Corporation, затем
стала менеджером номеров; когда же пять лет назад ей предложили должность
начальника производствав Roccoco Group, она охотно согласилась. Сильвия
твердо верила в эффективность "интуитивного" менеджмента и постоянно
занималась улаживанием бесконечных проблем своего большого и беспокойного
хозяйства.
Об отеле Roccoco
Roccoco -
тридцатиэтажный отель-бутик с 305 номерами с полномасштабным набором услуг.
Находится он на Таймс-Сквер, среди офисов, ресторанов, магазинов и театров.
Конечно, в Нью-Йорке есть места получше - Сентрал-парк, например, или
Вест-Сайд, но Таймс Сквер с точки зрения гостиничного бизнеса тоже очень
неплохой район. К услугам посетителей Roccoco ресторан с видом на
Таймс-Сквер, винный погребок, коктейль-бар и круглосуточная доставка еды в
номера. Вестибюль небольшой и уютный, очень нравится бизнесменам, потому что
обладает приятной, располагающей атмосферой. В числе других услуг - чистка
обуви, кофе в номер, будильник по телефону, развлечения для всех гостей.
Однако с точки зрения про ведения крупных бизнес-мероприятий
отель Roccoco уступает конкурентам: бизнес-центр отсутствует, площадь
конференц-зала составляет всего около
Прежде отель назывался Restwell Iпп и входил в
корпорацию Restwell. В
начале 1993 года его выкупила Roccoco Group, вложившая в реконструкцию
25 млн. долл. Капитального ремонта не требовалось, и вся сумма ушла на создание
нового имиджа. Пригласили модного ньюйоркского декоратора, он создал
оригинальный интерьер в стиле модерн для вестибюля, ресторана и номеров. На
смену прежним незатейливым украшениям пришли мрамор и красное дерево, статуи и
привезенная из-за границы мебель. Отель стал по-настояшему уютным.
Конкуренция
Гостиничный бизнес Нью-Йорка отличается жесткой
конкуренцией (статистические показатели конкуренции приведены в табл. 17;
некоторые данные по гостиницам Манхэттена приведены в Приложении 2). Отели
разделились на две конкурирующие группы (табл. 18). В первую вошли Sheratoп,
Crowп Plaza, Marriott, Guest Suites и Milleппiuт - крупные отели,
рассчитанные на широкий контингент клиентов, с большими конференц-залами и
пресс центрами, предлагающие качественное, но обезличенное стандартное
обслуживание. Благодаря удачному расположению и сходным ценам они
контролировали значительную часть рынка. Расположенный неподалеку от Roccoco
и также принадлежащий Roccoco Group, отель Sheratoп одно
время рассматривался как главный конкурент, но впоследствии превратился в
союзника: будучи частью той же сети и круглый год страдая от избытка клиентов,
он направлял постояльцев в Roccoco. Sheratoп был обновлен и переоборудован
в конце 1997 года; во всех номерах установлены современная удобная мебель,
средства подключения к Internet, голосовая почта и офисные комбайны Hewlett-Packard
со струйным принтером, факс-аппаратоми копировальной машиной. Руководство Sheratoп
намеревалось в ближайшие 3 месяца повысить цены на номера до 240 долл. в
сутки. Вторую группу составили отели класса люкс, дорогие и роскошные. Яркий
представитель этой группы и главный конкурент Roccoco – отель Leoпardo.
Расположенный в нескольких кварталах от Roccoco, этот отель
насчитывал178 номеров и предлагал гостям индивидуальное обслуживание более
высокого качества. Живые цветы в номерах, великолепное оборудование для ванных
комнат, включая джакузи, комнатные тапочки, корзины с фруктами - традиционный
перечень услуг, на которые мог рассчитывать любой постоялец. Условия проживания
и уровень обслуживания в Leoпardo были на порядок выше, чем в Roccoco,
о чем неоднократно говорили руководители последнего. Вот характерная запись
в книге отзывов отеля Leoпardo: "Не просто замечательный отель,
лучший во всем мире! Служащие угадывают ваши желания до того, как вы их
выскажете. Потрясающе! Невообразимая роскошь, и это в центре Нью-Йорка.
Персонал знает ваше имя еще до того, как вы представитесь. Я не знаю, как им
это удается, но это факт".
Таблица 17.
Некоторые показатели гостиничного рынка
Нью-Йорка
|
Год |
3аполняемость, % |
Цена номера, долл. |
Годовое
предложение номеров |
Годовой
спрос на номера |
||||
|
Текущий |
Предыдущий |
Текущий |
Предыдущий |
Текущий |
Предыдущий |
Текущий |
Предыдущий |
|
|
1996 |
81,9 |
76,2 |
158,45 |
144,60 |
2533794 |
2328794 |
2075177 |
1744469 |
|
1997 |
84,1 |
81,9 |
176,90 |
158,50 |
2637125 |
2533700 |
2217822 |
2075177 |
Таблица 18.
Сравнение показателей отеля Roccoco и конкурентов
|
|
3аполняемость, % |
Средняя цена номера в сутки, долл. |
RevPAR, долл. |
|||
|
|
1996 |
1997 |
1996 |
1997 |
1996 |
1997 |
|
Rоссосо |
79,8 |
83,1 |
167,13 |
174,86 |
133,38 |
145,30 |
|
Группа I |
83,3 |
86,5 |
166,53 |
169,65 |
138,72 |
146,75 |
|
Группа 11 |
84,1 |
85,1 |
176,95 |
184,23 |
148,90 |
156,82 |
Клиентура
Поскольку Roccoco позиционирует себя как
отель-бутик, туда обращаются те, кто ищет спокойного отдыха и комфорта; 70%
постояльцев отеля - бизнесмены, 30% - туристы, поэтому заполняемость номеров в
будние дни выше, чем в выходные (с некоторыми сезонными колебаниями).
Большинство клиентов-бизнесменов - люди зрелого возраста, 45-65 лет, привыкшие
в каждый приезд останавливаться в одном и том же отеле, более того, в одном и
том же номере. Среди постоянных клиентов отеля их почти 60 %. К сожалению, в
последние годы процент постоянных клиентов неуклонно снижается, сократившись
уже на 10%, главным образом, из-за увеличения стоимости проживания (Приложение
3А). Нэнси Уилер, директор по маркетингу, стремясь улучшить обратную связь с
клиентами, разработала новый инструмент повышения качества обслуживания
(Приложение 3В). Почти 40% постояльцев отеля приходилось на приезжих из-за
границы. У Roccoco отличная репутация в Азии, поэтому почти 80% клиентов
поставлял именно этот рынок. Опросы клиентов об уровне обслуживания показывают,
что азиатские бизнесмены особенно недовольны уровнем сервиса в отеле Roccoco.
Персонал
В Roccoco работает около 250 человек. Из-за
относительно небольшого размера отеля, а также из-за сложной ситуации на
нью-йоркском рынке труда, подбор работников представляет собой непростую задачу
для руководства отеля. Кроме того, отель не входит ни в одно из профсоюзных
объединений, которые охватывают 96% всего гостиничного сектора НьюЙорка.
Поэтому ставки и премии в Roccoco несколько выше, чем стандарты
профсоюзов. Текучесть кадров в Roccoco составляет около 10%, хотя
средний показатель для отелей этого класса равняется 45%. Средний стаж работы в
отеле - 3,7 года; 10-15% служащих работают в отеле еще с того времени, когда он
входил в сеть Restwel.
Несмотря на относительно низкую текучесть кадров,
уровень удовлетворенности служащих своей работой был невысок. Производственная
мораль и корпоративная культура Rocсосо снизились из-за изменений в
менеджменте, невнятной политики и отношения к руководителям среднего звена
(Приложение 4). Текучесть кадров в руководстве очень высока. Из пяти человек
руководящего состава за время существования Roccoco не сменился только
директор отеля. За исключением начальника производственного отдела Сильвии
Дженкинс, все исполнительные руководители работают недавно (пришли в отель в
последние два года). Сильвия Дженкинс часто повторяет своим подчиненным:
"Видели бы вы это место до реконструкции ... мебель ветхая, оборудование
устаревшее. Сейчас совсем другое дело, наш отель просто прелесть. Мы должны им
гордиться!"
Финансовые показатели
При высоком уровне заселяемости и процветании
гостиничного бизнеса в Нью-Йорке Roccoco испытывал постоянные трудности.
В первые 3 года работы отель ежегодно нес убытки почти в 12 млн. долл., которые
лишь недавно удалось свести к 1 млн. долл. Впервые отель получил прибыль в 1997
году. Учитывая все это, руководство отеля решило в течение следующих двух лет
повысить стоимость проживания на 30%.
При относительно низкой стоимости проживания отель не
достигал запланированных показателей прибыли. Стоимость номера в сутки была в
среднем на 30 долл. ниже, чем запланированные на 1998 год 205 долл. И все же
многие гости находили цены непомерно высокими - 205-305 долл. безо всяких
скидок (такие цены назначались на выходные, когда в Нью-Йорке резко повышался
спрос на гостиничные номера). Особенно недовольны были туристы, которые за
такие деньги рассчитывали получить индивидуальное обслуживание по высшему
классу и особое внимание персонала к своим нуждам (Приложение 5).
По сравнению с отраслевыми стандартами (данные о
которых публиковались консалтинговыми компаниями) валовая прибыль Roccoco (до
вычета фиксированных выплат) была на2-4 % ниже среднего для отелей этого класса
показателя. Тони Ричардс признавал, что возможности незначительного сокращения
издержек существуют, однако их реализация противоречила повышению качества
обслуживания. Например, на собрании Совета директоров два месяца назад один из
владельцев отеля предложил закрыть гостиничный ресторан или отказаться от
круглосуточного ресторанного обслуживания в номерах. Руководство отеля
категорически не согласилось с этим, так как широко известное ресторанное
обслуживание Roccoco составляет неотъемлемую частью имиджа отеля и
способствует поддержанию престижа.
Что делать?
К половине шестого вечера снегопад превратился в снег
с дождем. На дорогах появились пробки, и Тони Ричардс закончил совещание.
Завтра, решил он, надо первым делом отправить г-же Бресснер письмо с
извинениями. На следующую пятницу назначено совещание Совета директоров. Что
необходимо сделать, чтобы улучшить впечатления гостей в отеле Roccoco? Как
повысить уровень удовлетворения постояльцев? Надо ли осваивать новые рынки для
повышения заселяемости? К пятнице Ричардс должен подготовить свои соображения.
Приложение
1.
Отчет по исследованию качества обслуживания, сентябрь
1998 года (для руководства отеля Roccoco)
Консалтинговая компания High Stars Coпsu/tiпg -
ведущая международная фирма, специализирующаяся на программах управления
качеством в гостиничном бизнесе.
Настоящий отчет составлен по отзывам четырех
сотрудников High Stars Coпsultiпg,
которые останавливались в отеле Roccoco
на трое суток в период с 15 по 21 сентября 1998 года. Сотрудникам было
поручено оценить свое пребывание в качестве постояльцев гостиницы по следующим
критериям: быстрота обслуживания; чистота в помещениях; выполнение
нестандартных заказов, общее отношение персонала.
Регистрация.
Все регистраторы, с которыми нам пришлось общаться,
были вежливы и свои обязанности выполняли на должном профессиональном уровне;
однако один из регистраторов обращался к нам по именам, хотя мы сообщили также
и фамилии, которые было легко запомнить. Регистраторы предлагали номера для
курящих и некурящих, не сообразуясь с нашими пожеланиями; регистраторы
напоминали, что время расчета - 6 часов вечера. Только один регистратор при
нашем отъезде поблагодарил нас и пригласил приезжать еще; остальные сами
дожидались, пока клиент скажет им "спасибо", отвечая "не за
что".
Прибытие.
По приезде у машины нас встретил вежливый швейцар,
который приветствовал нас словами "Добро пожаловать в отель Roccoco!"
При заселении вечером регистрация проходила без задержки, но при заселении
в 14:00 пришлось ждать до 15:22 - номер не был готов. Во время
ожидания номера нам не предложили напитков за счет заведения.
Багаж доставляют медленно - от 18 до 51 минуты. При
доставке багажа в одном случае коридорный забыл проинформировать нас об
услугах, которые можно получить в номере, и об удобствах номера. Сообщения о
прибытии обрабатываются эффективно.
Отъезд.
При выписке из отеля нас ни разу не спросили, как нам
тут понравилось, не поинтересовались состоянием выполнения наших заказов и не
поблагодарили.
Предъявленные счета, за исключением некоторых пунктов
за пользование мини-баром, соответствовали нашим заказам. Когда мы попытались
получить разъяснения относительно одного из пунктов счета, кассир ответила, что
ей нужно поговорить с менеджером, удалилась и десять минут отсутствовала; в
конце концов, этот пункт был вычеркнут.
Консьержи.
Служба консьержей - главное достоинство отеля. Они
хорошо обучены, внимательны, заботливы. Информация о точках общественного
питания предоставляется немедленно. В числе шести названных заведений и
Ресторан А (гостиничный), однако его специально не рекламируют и не навязывают.
Присланная нам почтовой службой FedEx посылка прибыла в отель в 9:52, а
записку об этом подсунули под дверь в 13: 15, причем специальная сигнальная лампочка
в номере не загорелась. Нам также не предложили доставить посылку в номер.
Телефон.
При звонках по внутреннему телефону очень долго не
берут трубку, при звонках по внешнему - очень долго соединяют. Один раз просьба
разбудить телефонным звонком осталась невыполненной. Однажды мы получили
сообщение голосовой почты, которое было адресовано другому постояльцу.
Уборка комнат и поведение горничных.
Мы занимали номера 115, 243,480 и 755. Номера 115, 243
и 755 содержались на протяжении нашего пребывания в полном порядке, прaвда, в
номере 115 на кровати однажды было оставлено использованное полотенце для рук.
В номере 480 не всегда возобновлялись запасы. Горничные не входили в номер,
если на двери была табличка "Не беспокоить", всегда были любезны, при
встрече с гостями улыбались. Утюг по нашей просьбе принесли лишь через 23
минуты, табличку "Не беспокоить" - через 10 минут.
Обслуживание в номере.
Дважды мы заказывали завтрак; еду доставляли через 45
и 37 минут, хотя на это должно уходить не более 20 минут. При заказе обеда
служащий, принимавший заказ, забыл упомянуть фирменные блюда. Заказ по телефону
неоднократно прерывался просьбами подождать и громким шумом.
Ресторан А.
Во время всех наших визитов в ресторан отеля служащие
настойчиво интересовались нашими именами и записывали их в журнал посещений, но
никогда не использовали их при обращении к нам. Очень приятное впечатление
произвело меню завтраков, все продукты свежие и выглядели очень аппетитно. Один
раз обслуживание за обедом было ужасным от начала до конца; было заметно, что метрдотель
совершенно не контролирует ситуацию. Обслуживание в целом неважное, официанты
неприветливы, несколько раз нас по ошибке усаживали за столы, предназначавшиеся
другим гостям. Мы слышали, как администратор прервала жалобы гостей словами
"Я подойду через минуту", а вновь прибывшим велела: "Подождите
вон там".
Бар.
В четырех из пяти посещений обслуживание было из рук
вон плохим. Во вторник вечером обслуживание у стойки было особенно
невнимательным; получить напитки удавалось только очень настойчивым клиентам.
Столик с использованными подносами был очень грязным, несмотря на то, что мимо
все время ходили посетители. Когда нас подвели к столику, он оказался
неубранным. Официант не заметил или не обратил внимания, что не у всех
посетителей за одним и тем же столом есть подставки под тарелки.
Средняя стоимость проживания в Отеле Manhattan, долл.
|
|
Ноябрь 1996-ноябрь 1997 |
Ноябрь
1995-ноябрь 1996 |
|
Manhattan Класс ЛЮКС Высший класс Первый класс Стандартный Статус Входит в сеть отелей
Независимый Размер Меньше 200 номеров 201-500 номеров 501-1000 номеров Больше 1000
номеров |
171,39 309,22 236,32 176,30 182,11 176,96 205,39 167,04 184,12 204,67 170,63 |
154,43 288,31 208,38 157,28 167,91 165,78 189,50 154,59 173,53 186,53 161,79 |
Приложение 3А.
Анализ удовлетворенности клиентов Roccoco – по результатам опроса, проведенного в отеле
|
Оценка
клиентами своего пребывания в отеле, % |
|||
|
|
Доволен |
Удовлетворен |
Не удовлетворен |
|
Общее впечатление Номер Регистрация Обслуживание в номере |
32 54 20 19 |
55 40 68 50 |
13 6 12 31 |
|
Оценка
клиентами своего пребывания в отеле, % |
|||
|
Интерьер, мебель, дизайн Число опрошенных – 547
чел. |
68 |
22 |
10 |
Анализ приверженности клиентов,
|
Вероятность
повторного визита, % |
Доля от общего числа гостей, % |
|
100 80 60 40 20 0 |
18 12 29 24 14 4 |
Приложение 3В.
Анкета для опроса гостей Roccoco отель Roccoco, Нью-Йорк
|
1. Пожалуйста, оцените Ваше пребывание в отеле
Roccoco с помощью предлагаемых ниже вариантов оценок. |
|||||||
|
Общее впечатление Условия проживания в
номере Регистрация Обслуживание в номере Вестибюль и прочие помещения общего пользования |
1- превосходно 1 1 1 1 |
2-
удовлетворительно 2 2 2 2 |
3-
неудовлетворительно 3 3 3 3 |
||||
|
2. Какова
вероятность, что Вы снова остановитесь в нашем отеле? |
|||||||
|
0% |
20% |
40% |
60% |
80% |
100% |
||
|
3. Цель
Вашего визита? |
1- деловая поездка |
2- туристическая |
|||||
|
4. Сколько раз вы останавливались в нашем отеле? |
1 |
2 |
3 |
4 |
|||
|
|
|
|
|
|
|
|
|
Ваши
комментарии:
Напишите
здесь свои замечания, которые, по Вашему мнению, могли бы улучшить качество
нашей работы:
Пожалуйста, поместите заполненную анкету в прилагаемый конверт, запечатайте и отдайте регистратору при отъезде. Спасибо.
Результат исследования удовлетворения
служащих отеля Roccoco (все работники)
|
Степень удовлетворения (1- совершенно не удовлетворен, 7 -
совершенно удовлетворен) |
Оценка |
|
1. Работа (общая оценка). 2. Коллеги. 3. Руководство. 4. Политика отеля. 5. Размер заработной платы. 6. Возможности карьерного роста. 7. Клиенты отеля. 8. Ресурсы, необходимые для выполнения своей работы. 9. Профессиональная подготовка в отеле. |
4,3 (1,2) 5,1 (0,8) 4,2 (1,5) 3,1 (0,7) 4,5 (1,3) 3,9 (1,3) 5,4 (0,9) 5,1 (1,4) 3,5 (0,6) |
Приложение 4.
Результаты опроса персонала отеля Roccoco (кроме менеджеров)
|
Вопрос
(1- абсолютно не согласен, 7 - абсолютно согласен) |
Оценка |
|
1. Мне приходится выполнять работу, которую, по моему мнению, следует
делать совершенно по-другому. 2. Мне не
хватает инструкций для выполнения своих обязанностей. 3. Инструкции,
относящиеся к моей работе, противоречат одна другой. 4. Мне часто
приходится работать без необходимых материалов, указаний или подготовки. 5. Я не знаю,
примет ли мою работу начальник. 6.
Руководители дают мне расплывчатые указания относительно моей работы. 7. Я знаю, что
я должен делать. 8. У меня есть
четкие предписания, как разрешать проблемы клиентов. 9. Мне
приходится выполнять ненужную работу. 10. Мне
разрешается выполнять свою работу так, как мне удобно. 11. Чтобы
выполнять свою работу, мне приходится нарушать инструкции. 12. У меня
есть четкие указания, как лучше обслуживать клиентов. 13. У меня
есть четкие указания относительно того, сколько времени следует отводить на
разные виды работ. 14. У меня
есть четкие указания, как планировать и организовать свои повседневные
обязанности. 15. Я точно
знаю, к кому я должен обращаться за помощью в моей работе. 16. У меня
есть четкие указания относительно того, насколько я могу отступить от правил,
чтобы удовлетворить клиентов. 17. Я хорошо
знаю, как пользоваться внутренней справочной системой отеля. 18. Во время работы я часто получаю противоречивые указания. 19. Постояльцы
и руководство часто требуют от меня взаимоисключающих действий. 20. Я часто
вынужден нарушать служебные инструкции, чтобы иметь возможность удовлетворять
клиентов. 21. у меня
есть четкие и логичные инструкции по выполнению моих служебных обязанностей. 22. Я знаю, в
чем заключаются мои служебные обязанности. 23. Я знаю,
как выполнять свои служебные обязанности. |
4,8 (1,2) 4,0 (1,4) 2,5 (0,9) 4,3 (1,3) 4,3(1,2) 4,4 (1,1) 4,В (I,В) 2,5 (0,6) 2,3 (1,5) 2,4 (1,5) 2,4 (1,3) 2,1 (О,В) 4,5 (1,5) 4,6 (1,4) 4,3 (1,2) I,В (1,0) 4,7(1,6) 3,7 (0,9) 5,1 (0,5) 5,3 (0,6) 2,3 (1,5) 4,В (0,9) 5,1 (1,1) |
Приложение 5.
Отчет о прибыли и убытках и поступлении
наличности после обслуживания долгов отеля Roccoco за 1996 и
|
|
1996 |
1997 |
|
3аселяемость,
% Средняя
стоимость номера в сутки Доходы Сдача номеров Еда и напитки Другие Итого доходов Расходы Номера Еда и напитки Другие Итого
расходов Общая прибыль Нераспределенные
операционные издержки Общие и
административные Маркетинг Электричество Содержание и
ремонт здания Итого
издержек Валовой доход до вычета фиксированных выплат Фиксированные
выплаты (страховка, налог на недвижимость и пр.) Прибыль до
вычета долговых обязательств и налогов Долговые обязательства Выручка после
выплаты долговых обязательств |
79,8 167,13 14847386 2534920 724263 18106569 5493533 2332126 579410 8405069 9701500 2715985 1357993 905328 1176927 6156233 3545267 1267460 2277807 3183777 -905970 |
83,1 174,86 16176487 3235297 808824 20220608 5500005 2911768 582354 8994127 11226481 2729782 1415443 950369 1213236 6308830 4917651 1314340 3603311 318377 419534 |
Поставьте себя на место Тони Ричардса и подготовьте его
предложения к заседанию Совета директоров с ответами на следующие вопросы:
1. Что необходимо сделать, чтобы улучшить впечатления
гостей в отеле Roccoco?
2. Как повысить уровень удовлетворения постояльцев?
3. Надо ли осваивать новые рынки для повышения
заселяемости?
1. Ольве Н.-Г., Рой Ж., Веттер М. Оценка эффективности
деятельности компании. Практическое руководство по использованию
сбалансированной системы показателей: Пер. с анг. – М.: Издательский дом
“Вильямс”, 2004.
2. Попов С.А. Стратегическое управление: 17-модульная
программа для менеджеров «Управление развитием организации». Раздел IV. – М.: ИНФРА-М, 1999.
3. Рамперсад К. Хьюберт. Универсальная система
показателей деятельности: Как достигать результатов, сохраняя целостность /
пер. с англ. – М.: Альпина Бизнес Букс, 2004.
4. Соловьев В.С. Стратегический менеджмент: Учебник. –
Ростов-на-дону: Феникс, Новосибирск: Сибирское соглашение, 2002.
5. Справочник директора предприятия/Под ред. Проф. М.Г.
Лапусты. 7-е изд., испр., измен., и доп. – М.: ИНФРА-М, 2003.
6. Томпсон А.А., Стрикленд III А. Дж. Стратегический менеджмент: концепции и
ситуации для анализа, 12е изд.: Пер. с англ. – М.: Издательский дом
«Вильямс», 2002.
7. Фаэй Л., Рэнделл Р. Курс MBA по стратегическому менеджменту / Пер. с анг. – М.:
Альпина Паблишер, 2002.
8. Финкельштейн Сидни. Ошибки топ-менеджеров ведущих
корпораций: анализ и практические выводы. Пер. с анг. – М.: Альпина Бизнес
Букс, 2004.
9. Ансофф И. Новая корпоративная стратегия. – СПб.:
Питер, 1999.
10. Аакер Д. Стратегическое рыночное управление/пер. с
англ. Под ред. Ю.Н. Каптуревского. – СПб.: Питер, 2002.
11. Боумен К. Стратегия на практике. – СПб.: Питер, 2003.
12. Гуияр Ф.Ж., Келли Д.Н. Преобразование организации/пер.
с анг. – М.: Дело, 2000.
13. Гурков И.Б. Стратегический менеджмент организации:
Учебное пособие. 2-е изд., испр. и доп. – М.: ТЕИС, 2004.
14. Делягин М.Г. Мировой кризис: Общая теория
глобализации: Курс лекций. – 3-е изд., перераб. и доп. – М.: ИНФРА-М, 2003.
15. 10 вопросов к глобализации. Большой
мир/тенденции//Большой бизнес, 2004, май, № 5 (10), с. 24-47.
16. Дженстер П., Хасси Д. Анализ сильных и слабых сторон
компании: определение стратегических возможностей/пер. с англ. – М.:
Издательский дом «Вильямс», 2003.
17. Доклад компании KPMG (Measures that
matter). 1998.
18. Друкер П. Задачи менеджмента в XXI веке/пер. с англ. – М.: Издательский дом «Вильямс»,
2002.
19. Кемпбелл Э., К. Саммерс Ланчс. Стратегический
синергизм, 2-е изд. – СПб.: Питер, 2004.
20. Клок К., Голдсмит Дж. Конец менеджмента. – СПб.:
Питер, 2004.
21. Ламбен Ж.-Ж. Менеджмент, ориентированный на рынок/пер.
с анг. Под ред. В.Б. Колчанова. – СПб.: Питер, 2004.
22. Нивен Пол Р. Сблансированая Система Показателей – шаг
за шагом: Максимальное повышение эффективности и закрепление полученных
результатов/пер. с англ. – Днепропетровск: Баланс-Клуб, 2003.
23. Charan R., Covin G.
Why CEO’s Fail / Fortune. 1999. 21 June.
24. Kaplan, Robert S.,
David P. Norton, “The Balanced Scorecard – Measures That Drive Performance”,
Harward Business Review, January – February 1992, p. 71-79.
Изучив данную тему Вы получите представление о
многофакторном системном стратегическом анализе внешней среды организации как
составляющей части стратегического анализа и получить навыки применения этих
методик к стратегическому анализу внешней среды Вашей фирмы.
Содержание
темы:
1.
Введение.
2.
Макросреда компании.
3.
SWOT-анализ.
4.
PEST-анализ.
5.
Анализ отрасли и конкурентной ситуации.
6.
Анализ Конкурентов.
7.
Резюме.
Анализ и прогнозирование внешней среды компании
считаются исходным этапом процесса стратегического управления, поскольку именно
он обеспечивает информацией, составляющей базу для определения целей и
выработки стратегии, позволяющей достичь этих целей. Но их методики кажутся
легкими в практическом применении только на первый взгляд. Результаты анализа
должны обсуждаться коллективно. В стратегическом управлении как нигде действует
метод: «Одна голова хорошо, а две – лучше!».
Одна из распространенных ошибок применения технологии
стратегического управления - прямое использование рекомендаций, предложенных
теоретиками инструментов, например Матрицы Бостонской консалтинговой группы
(МБКГ), рассмотренной в разделе III. Не избежала
критики Б. Карлофа и матрица Мак-Кинси, в отличие от матрицы БКГ нацеленная на
более обоснованную оценку перспектив отдельных подразделений. Критика
сосредоточена главным образом на последствиях применения рекомендаций, которые
делались на основе матриц. Например, если стратегическое положение предприятия
оценивается как слабое, а рынок как невыгодный, в соответствии с теорией с него
нужно «снять урожай", т.е. выжать все до последней капли из его капитала,
а затем оставить. Попытки следовать подобным советам всякий раз приводили к катастрофам.
При проведении стратегического анализа и других
аспектах управления компаниями целесообразно ограничить учет внешнего окружения
компании теми аспектами внешней среды, которые решающим образом влияют на успех
организации и использовать определение внешней среды, предложенное Д. Белла:
«Внешняя среда организации включает такие элементы, как потребители,
конкуренты, правительственные учреждения, поставщики, финансовые организации и
источники трудовых ресурсов, релевантные по отношению к операциям организации»[4].
Таблица 19.
Факторы непосредственного окружения ОАО
«Связьинвест»
|
Фактор |
Проявление |
Влияние на
предприятие |
Возможная
реакция со стороны предприятия |
|
Потребители |
|||
|
Рынок услуг телефонной связи |
Рост спроса на данный вид продукции |
Загрузка мощностей |
Расширение производства, освоение новых видов услуг |
|
Рынок услуг радиосвязи |
Незначительный рост рынка |
Стабилизация объемов предлагаемых услуг радиосвязи |
Выход на современный уровень |
|
Поставщики |
|||
|
Поставщики сырья и материалов |
Удорожание сырья, увеличение долга |
Увеличение себестоимости услуг, перебои в снабжении |
Поиск новых форм сотрудничества и новых поставщиков |
|
Поставщики финансовых ресурсов |
Высокие процентные ставки за кредит |
Нехватка денежных средств на внедрение проекта |
Поиск источника финансирования |
|
Конкуренты |
|||
|
Появляются новые стандарты связи |
На рынке предлагается широкий выбор сотовой связи |
ГТС теряет небольшой сегмент рынка |
Повышение качества предлагаемых услуг |
|
Международные
партнеры |
|||
|
Заинтересованность в сотрудничестве |
Более мягкие условия кредита |
Появление дополнительных денежных средств |
Внедрение новых стандартов связи |
Она подразделяется на среду прямого воздействия и среду
косвенного воздействия.
Среда прямого
воздействия включает факторы, которые
непосредственно влияют на операции организации и испытывают на себе прямое же
влияние организации (рис. 15.).
Под средой
косвенного воздействия понимают факторы, которые могут не оказывать прямого
немедленного воздействия на операции, но тем не менее сказываются на них (рис.
16.)

Рис. 15. Среда прямого воздействия

Рис. 16. Среда косвенного воздействия
Внешняя среда имеет следующие основные характеристики:
·
Взаимосвязанность факторов внешней среды. Сила, с которой изменение одного фактора воздействует
на другие факторы.
·
Сложность внешней среды. Число и разнообразие факторов, значимым образом
влияющих на организацию.
·
Подвижность среды. Относительная скорость изменения среды.
·
Неопределенность внешней среды. Относительное количество информации о среде и
уверенность в ее точности.
Руководитель должен учитывать внешнее окружение в
целом, так как организация является открытой системой, зависящей от
взаимообмена вводимыми ресурсами и результатами деятельности с внешним миром.
SWOT-анализ, (Opportunities (возможности), Threats (угрозы), Strengths
(сильные стороны) и Weaknesses (слабые стороны)),
представляет собой классический инструмент первичного стратегического анализа
(табл. 20.).
SWOT-анализ
проводится в целях:
·
Обобщения
результатов анализа внешней и внутренней среды;
·
Выявления сильных
и слабых сторон фирмы;
·
Выделения
возможностей и угроз для деятельности фирмы;
·
Определения
совокупности необходимых стратегических целей;
·
Формирования
основы для разработки стратегии фирмы.
Задачу корпоративной оценки сильных и
слабых сторон компании в настоящее время каждая компания решает по-своему. Даже
для отдельных подразделений внутри компании предусматривается отличный
конкретный перечень факторов.
Как правило, процедуру проведения
анализа представляют в виде следующих стадий:
·
Выявление,
определение и согласование сильных и слабых сторон на собраниях менеджеров, а
также составление единого перечня главных из них;
·
Подробный анализ
каждого элемента перечня сильных и слабых сторон группой планирования для полного
определения этих элементов;
·
Сведение четко
сформулированных сильных и слабых сторон к нескольким лаконичным предложениям
на следующем собрании группы планирования.
Наконец, упорядочение
их по степени важности.
Высказывания, приведенные в вводной
части данного раздела об осторожности в применении тех или иных инструментов
стратегического анализа, применимы и к модели SWОТ-анализа, принимающейся
многими российскими консультантами как классический инструмент стратегического
управления.
Таблица 20.
Какие факторы следует учитывать?
|
Потенциальные
внутренние сильные
стороны ·
Наличие
основных компетенций в ключевых областях ·
Адекватные
финансовые ресурсы ·
Признанный
лидер рынка ·
Высокая
репутация у потребителей ·
Хорошо
продуманные стратегии в функциональных областях ·
Возможности
использования эффекта масштаба ·
Защищенность
(хотя бы в чем-то) от давления конкурентов ·
Собственная
технология (защищенная правом собственности) ·
Преимущества в
издержках ·
Лучшая реклама ·
Умелое
совершенствование продукции ·
Хорошее
управление ·
Лидирующая позиция
на рынке ·
Большие
производственные возможности ·
Большой
технологический опыт ·
Прочее |
Потенциальные
внутренние слабые
стороны ·
Отсутствие
четкого стратегического направления ·
Устаревшие
основные фонды ·
Недостаточная
прибыльность из-за… ·
Отсутствие
грамотного и дальновидного руководства ·
Отсутствие
определенного опыта и компетентности ·
Слабая
реализация стратегии ·
Множество
внутренних оперативных проблем ·
Отставание
научных исследований и разработок ·
Слишком узкий
ассортимент ·
Низкая рыночная
репутация ·
Слабая сеть распределения ·
Недостаточный
опыт в области маркетинга ·
Невозможность
финансирования необходимых изменений стратегии ·
Отсутствие
необходимой мотивации у персонала ·
Более высокие
общие удельные издержки, чем у конкурентов ·
Прочее |
|
Потенциальные
внешние возможности ·
Способность
обслужить дополнительные группы потребителей или проникнуть на новые рынки
или их сегменты ·
Возможность
расширить ассортимент продукции для удовлетворения запросов потребителей в
более широком диапазоне ·
Способность
переносить опыт и технологические ноу-хау на новую продукцию или бизнесы ·
Интеграция
вперед и назад ·
Преодоление
торговых барьеров на привлекательных иностранных рынках ·
Хорошие
отношения с фирмами-конкурентами ·
Способность к
быстрому расширению производства при росте спроса на рынках ·
Создание новых
технологий |
Потенциальные
внешние угрозы ·
Появление
нового конкурента с низкими издержками ·
Рост продаж
изделий-заменителей ·
Замедление
роста рынка ·
Дорогостоящее
ужесточение требований к продукции (технических, экологических, прочих) ·
Изменение предпочтений
потребителей ·
Неблагоприятные
изменения в области внешней среды ·
Уязвимость
перед спадом или депрессией ·
Неблагоприятные
демографические сдвиги ·
Прочее |
Таблица 21.
Матрица SWOT-анализа ОАО
«Связьинвест»
|
Сильные
стороны ·
Хорошая
материальная база для НИОКР. ·
Восприимчивость
к новым разработкам. ·
Компетентное
руководство. ·
Современные
технологии. ·
Постоянное
повышение квалификации сотрудников |
Слабые
стороны ·
Убыточность
некоторых видов услуг (универсальные телефоны-автоматы}. ·
Дорогие
валютные кредиты. ·
Отсутствие
возможностей в самостоятельном принятии решений руководством (излишне
централизованное управление ОАО «Связьинформ» |
|
Возможности ·
Стратегическое
направление политики правительства на развитие рыночных отношений в стране ·
Возрастающий
спрос на телефонные услуги связи ·
Возможность расширения мощностей ·
Возможность
предоставлять услуги на уровне мировых стандартов за счет приобретения
современной техники ·
Потенциальная
заинтересованность иностранных стратегических инвесторов |
Угрозы ·
Неэффективная налоговая
система ·
Политическая
нестабильность в обществе (до ·
Снижение курса
национальной валюты ·
Нестабильность
поставок материалов ·
Инфляционное
обесценивание накоплений. ·
Неплатежеспособность
населения |
Комбинации «Возможности
- сильные стороны» должны использоваться как ориентиры стратегического развития.
Комбинации «Возможности - слабые стороны» применяются
для внутренних преобразований.
Комбинации «угрозы - слабые стороны»
рассматриваются как ограничения стратегического развития.
Комбинации «Угрозы
– сильные стороны» возможно,
использовать как потенциальные стратегические преимущества:
Таблица 22.
Матрица SWOT-анализа ОАО «Связьинвест»
|
Поле |
Наши действия |
|
SO Действия, по использованию сильных
сторон фирмы для максимальной реализации возможностей, предоставляемых
внешней средой |
|
|
WO Действия разрабатываются таким
образом, чтобы за счет появившихся возможностей попытаться преодолеть
слабости фирмы |
|
|
ST Действия, предусматривающие
использование сильных сторон организации для компенсации или преодоления
угроз |
|
|
WT Действия,
которые позволили бы фирме избавиться от слабостей или попытаться
предотвратить нависшую над ней угрозу |
|
Типичные
ошибки применения SWОТ-анализа.
1. Подмена анализа рынка готовыми
стратегиями фирмы
Так, в одной из статей в журнале «Управление
компанией», посвященной разработке стратегии российского ОАО, автор перечисляет
возможности, открывающиеся перед этим предприятием.
Возможности:
· Выход на новые рынки или сегменты рынка;
· Расширение производственной линии;
· Вертикальная интеграция.
Ряд авторов вообще обходятся без таких моделей (см.,
например, книгу К. Боумэна «Основы стратегического менеджмента», М.,
Возвращаясь к критике проведения SWОТ-анализа
конкретного предприятия отметим, что, применяя эту модель более эффективно, чем
это сделано в приведенном перечне возможностей, можно получить лучшие
результаты анализа. Более правильным будет рас смотрение возможностей, которые
открываются не только перед конкретным предприятием, но и перед его
конкурентами на соответствующем рынке, где работает или собирается работать
компания. Эти возможности позволяют разработать программу соответствующих
действий - стратегию фирмы.
В данном же примере при описании «возможностей»,
открывающихся перед ОАО, автор перечисляет уже готовые конкретные действия,
которые данное предприятие может осуществить. С точки зрения значения слова
«возможность», кажется, что все вроде бы правильно, однако это при водит к
тому, что, когда автор пытается привести в соответствие сильные (СИ) и слабые
(СЛ) стороны компании с представленными им «возможностями» (В), ничего нового в
результате не появляется - перечень стратегических действий фирмы в поле «СИВ»
и поле «СЛВ» просто повторяет перечень «возможностей» (см. табл. 21.).
Фактически, при такой формулировке возможностей в виде
готовых стратегий поля «СИВ» и «СЛВ» становятся лишними.
На самом деле, задача технического применения модели
SWОТ-анализа достаточно простая. Автору следовало бы всего лишь так
переформулировать перечень возможностей, чтобы на рынке их могли одновременно
использовать и конкуренты:
Возможности:
·
Наличие
неохваченных фирмами перспективных рынков или новых сегментов рынка;
·
Наличие на рынке
поставщиков современного высокопроизводительного оборудования;
·
Наличие
существующих дилерских сетей и/или поставщиков сырья.
В таком случае вариантов стратегических
действий, полученных комбинированием сил, и слабостей рассматриваемой компании
было бы несколько больше и, главное, они так буквально не совпадали бы с
перечнем «возможностей».
Таблица 23.
Пример применения SWOT – анализа
|
SWOT – анализ |
|
|
ПОЛЕ «СИВ» |
ПОЛЕ «СЛВ» |
|
Выход на новые рынки |
Расширение производственной линии |
|
Расширение производства |
Вертикальная интеграция |
|
Вертикальная интеграция |
Выход на новые рынки |
Пример: «наличие существующих дилерских сетей и/или
поставщиков сырья» может быть использовано (при наличии соответствующих сильных
сторон компании) как в стратегии вертикальной интеграции в форме приобретения
поставщиков, сетей распределения, таки в случае, если у фирмы имеется
положительный опыт переговорного процесса (другая сильная сторона -
коммуникативный опыт), для установления более тесных взаимоотношений с такими
поставщиками исходного сырья или дилерами (стратегия модного аутсорсинга) и
т.п.
Как можно
при желании довести применение SWОТ-анализа до абсурда.
Зададимся вопросом, а как технически нужно применять
процедуру SWOT-анализа?
В известном американском учебнике М. Мескона и др.
(«Основы менеджмента»,
Приведем в связи с этим высказывание К. Боумэна: «К
сожалению, SWОТ-анализ в неумелых руках приводил к составлению длинного списка
рекомендаций».
Для повышения эффективности SWОТ-анализа
в группе менеджеров используется метод анализа равновесных состояний (рис.17.)3.
Цель проведения анализа равновесных состояний заключается в следующем4:
·
Достичь общего
понимания сильных и слабых сторон организации;
·
Выявить сильные и
слабые стороны организации;
·
Определить
приоритеты действий, направленных на исправление ситуации;
·
Определить
действия, направленных на исправление ситуации.

Рис. 17. Анализ равновесных состояний
Задача
заключается в том, чтобы группа, участвующая в обсуждении, определила эти две
совокупности факторов и представила в виде стрелок.
Пример
использования анализа равновесных состояний при исследовании доли рынка
торговой компании представлен на рис. 18.

Рис.18. Анализ равновесных состояний при
исследовании доли рынка торговой компании
PEST -анализ (
Является ведущим инструментом анализа дальней внешней
среды организации. Отвечает на вопрос: «Какие факторы и как влияют на наш
бизнес?».
Наиболее ярким примером влияния политических факторов
на бизнес компании можно считать так называемое «Дело ЮКОСа».
Пример формы для практического использования при
проведении PEST – анализа представлен в табл.
24.
Таблица 24.
|
Факторы |
Значимые
факторы |
Влияние на
этап цепочки стоимости |
Влияние на вид продукции (К, Ц.К.К., УИ) |
|
Политические |
|
|
|
|
Экономические |
|
|
|
|
Социально-демографические |
|
|
|
|
Технологические |
|
|
|
Примерный перечень факторов PEST – анализа приведен в табл. 25.
Таблица 25.
PEST – анализ
тенденций, имеющих существенное значение для стратегии организации на
перспективу до 20____ года
|
Политика |
P |
Экономика |
E |
||
|
1. |
Выборы Президента РФ |
1. |
Общая характеристика
экономической ситуации (подъем, стабилизация, спад) |
||
|
2. |
Выборы Государственной думы
РФ |
2. |
Инфляция |
||
|
3. |
Изменения законодательства
РФ |
3. |
Динамика курса российского
рубля к доллару США и Евро |
||
|
4. |
Отношения организации с
Правительством и федеральной властью в целом |
4. |
Динамика ставки
рефинансирования ЦБ РФ |
||
|
5. |
Государственное влияние в
отрасли, включая долю госсобственности |
5. |
Экспортно-импортная
политика по продукту Вашей организации |
||
|
6. |
Государственное
регулирование конкуренции в отрасли |
6. |
Основные внешние издержки
для Вашей организации, в том числе: |
||
|
… |
|
6.1. |
Затраты на энергоносители |
||
|
… |
Политическая стабильность и
последовательность власти |
… |
Уровень налогообложения |
||
|
N1 |
Законодательная база |
M1 |
Доступность кредитов |
||
|
|
Отношение с региональными
властными структурами |
|
Инвестиционная
привлекательность |
||
|
N + 1 |
Сценарий № 1: политика |
М + 1 |
Сценарий № 1: экономика |
||
|
N + 2 |
Сценарий № 2: политика |
М + 2 |
Сценарий № 2: экономика |
||
|
Социум |
S |
Технология |
T |
||
|
1. |
Изменения в базовых
ценностях |
1. |
Государственная
технологическая политика |
||
|
2. |
Изменения в уровне и стиле
жизни |
2. |
Значимые тенденции в
области НИОКР |
||
|
3. |
Экологический фактор |
3. |
Новые патенты |
||
|
4. |
Отношение к работе и отдыху |
4. |
Оценки скорости изменения и
адаптации новых технологий |
||
|
5. |
Отношение к образованию |
5. |
Новые продукты |
||
|
6. |
Демографические изменения |
6. |
Технологические изменения,
имеющие существенное значение для продукта организации |
||
|
7. |
Изменения структуры доходов |
7. |
Внедрение новых материалов |
||
|
… |
Прогноз занятости |
… |
Снижение энергозатрат |
||
|
P1 |
|
К1 |
|
||
|
P + 1 |
Сценарий № 1: социум |
К + 1 |
Сценарий № 1: технологии |
||
|
P
+ 2 |
Сценарий № 2: социум |
К + 2 |
Сценарий № 2: технологии |
||
|
|
|
|
|
|
|
Методы
анализа отрасли и конкуренции.
Отрасль
– группа компаний, чья продукция имеет сходные потребительские свойства и
предназначена для одних и тех же потребителей.
Отрасли сильно разнятся по своим экономическим характеристикам,
условиям конкуренции и получения прибыли.
Экономические характеристики, условия конкуренции и их
предполагаемые изменения позволяют спрогнозировать прибыльность этих отраслей.
Многое зависит от состояния отрасли – сильные компании в непривлекательных
отраслях порой могут с трудом добиваться удовлетворительного уровня
рентабельности, в то время как даже относительно слабые компании в
привлекательных отраслях демонстрируют отличные результаты.
Для анализа общей ситуации и
конкурентных условий отрасли разработаны методики и приемы, с помощью которых
создается оптимальная стратегия и оценивается ее инвестиционная
привлекательность. Анализ предполагает исследование деятельности компании в
контексте внешней среды. Цель анализа – оценить семь ключевых факторов внешней
среды:
· Основные экономические характеристики отрасли.
· Формы и интенсивность конкуренции.
· Причины изменений в структуре конкуренции и внешней
среде.
· Самые сильные (слабые) конкуренты.
· Вероятные последующие действия конкурентов.
· Ключевые факторы успеха в конкурентной борьбе.
· Общая привлекательность отрасли и перспективы
достижения прибыльности выше среднеотраслевой.
Основные
экономические характеристики отрасли.
Анализ общей ситуации и конкуренции в
отрасли начинается с изучения основных экономических характеристик, к которым относятся:
·
Размер рынка;
·
Масштаб
конкуренции (локальный, региональный, национальный, глобальный);
·
Темпы роста рынка
и этап его жизненного цикла (начало подъема, быстрый рост и пик, начало
зрелости, зрелость, насыщение и стагнация, спад);
·
Количество
конкурентов и их относительные размеры (множество мелких компаний или немного
крупных);
·
Количество
покупателей, в том числе промышленных, и относительные размеры последних;
·
Степень
интеграции основных конкурентов и ее направление по технологической цепочке
(«вперед» и «назад»);
·
Каналы
распространения продукции;
·
Скорость
технологических изменений в производстве и темпы разработки инновационных
товаров;
·
Степень
дифференциации товаров (услуг) компаний-конкурентов (высокая, слабая,
отсутствует);
·
Возможность
экономии на масштабе в закупках, производстве, транспортировке, маркетинге и
рекламе;
·
Компактность
размещения основных компаний в определенных регионах;
·
Наличие эффекта
обучаемости, когда издержки на единицу продукции снижаются по мере роста
кумулятивного объема выпуска изделия в результате накопления производственного
опыта;
·
Степень загрузки
производственных мощностей как главное условие снижение издержек производства;
·
Требуемый размер
капиталовложений, условия входа в отрасль и выхода из нее;
·
Отраслевой
показатель прибыльности (выше или ниже среднего по экономике в целом).
Экономические характеристики отрасли оказывают большое
влияние на процесс разработки стратегии. Например, в капиталоемких отраслях,
где стоимость только одного завода достигает сотен миллионов долларов, можно
частично снизить удельный вес постоянных издержек в себестоимости продукции за
счет интенсивного использования основных средств и повышения доходов от
реализации продукции. В табл. 26. в сжатом виде показано влияние экономических
характеристик отрасли на стратегии, действующих в ней предприятий.
Таблица 26.
Примеры стратегического значения
экономических характеристик отрасли[7]
|
Экономическая
характеристика |
Стратегическое
значение |
|
Размер рынка |
Маленькие рынки редко
привлекают большие (новые) компании, большие рынки привлекательны для
компаний, намеревающихся приобрести устойчиво работающие фирмы с хорошими
конкурентными позициями и в привлекательной отрасли. |
|
Темпы роста рынка |
Быстро растущие рынки
привлекают новых конкурентов, замедление темпов роста рынка усиливает
конкуренцию и приводит к вытеснению слабых компаний. |
|
Излишек или недостаток производственных мощностей |
Излишек производственных
мощностей в отрасли приводит к падению
цен и доходов компании. Недостаток мощностей – к росту обоих показателей. |
|
Прибыльность отрасли |
Высокорентабельные отрасли
привлекают на рынок новые компании, низкорентабельные стимулируют уход
компании в другие отрасли. |
|
Условия входа на рынок и выхода из него |
Высокие входные барьеры
способствуют сохранению позиций и доходов уже существующих компаний,
незначительные препятствия стимулируют появление новых конкурентов. |
|
Себестоимость и значимость продукции |
Большинство покупателей
скорее заинтересованы в снижении цен на крупные и дорогие предметы
потребления, чем на небольшие и дешевые. |
|
Стандартизация продукции |
Чем выше стандартизация
продукции, тем сильнее давление со стороны покупателей, поскольку им легче
перейти от одного производителя к другому. |
|
Быстрые изменения в технологии |
Фактор, повышающий риск
вхождения в отрасль. Оборудование и устройства морально устаревают до того,
как полностью амортизируются. |
|
Требования к стартовому капиталу |
Высокие требования к
размеру стартового капитала представляют собой существенный барьер для входа
и выхода в отрасль. |
|
Вертикальная интеграция |
Увеличивает требования к
стартовому капиталу, влияет на характер конкуренции и уровень издержек
производства у сильно и слабо интегрированных компаний. |
|
Экономия на масштабе |
Увеличивает объем
производства и долю рынка. Необходимые для обеспечения конкурентоспособного
уровня издержек на единицу продукции. |
|
Быстрое совершенствование продукции |
Сокращает жизненный цикл
товара, увеличивает риск ввиду опасности быстрого выведения на рынок новых
моделей товара конкурентами. |
Формы и
интенсивность конкуренции.
В отрасли присутствуют обычно пять факторов
конкуренции: соперничество между участниками отрасли, возможности для вхождения
в отрасль новых конкурентов, конкуренция со стороны производителей
товаров-заменителей, влияние поставщиков, влияние компаний-потребителей.
Задача анализа конкуренции в отрасли - оценить каждый
фактор. Определить уровень конкурентного давления и выработать стратегию
конкуренции, чтобы:
· по мере возможности обезопасить компанию от воздействия
пяти факторов конкуренции;
· использовать правила конкуренции в отрасли на благо
компании;
· достичь конкурентного преимущества.
Независимо от интенсивности конкурентной борьбы каждая
компания нуждается в стратегии, обеспечивающей конкурентное превосходство над
конкурентами и укрепляющей отношения с покупателями. Успех стратегии компании
зависит от стратегий конкурентов и ресурсов, выделяемых конкурентами на
обеспечение этих стратегий.
Независимо от отрасли можно выделить несколько
факторов, усиливающих интенсивность конкурентной борьбы:
1. Рост количества конкурирующих компаний,
выравнивание их размеров и объемов производства.
2. Замедление роста спроса на продукцию.
3. Снижение цен и иные приемы увеличения объемов
продаж.
4. Легкость и доступность смены марки товара.
5. Попытки одной или нескольких компаний улучшить свое
положение на рынке за счет конкурентов.
6. Успешность применения стратегических действий.
7. Затраты на выход с рынка превышают затраты на
продолжение конкурентной борьбы.
8. Большие различия между компаниями-участницами – в
стратегиях, ресурсной базе и условиях стран, где они зарегистрированы.
9. Приобретение крупным игроком другой отрасли одной
из компаний (даже слабой) в данной отрасли с последующим превращением ее в
мощного конкурента.
Правила конкуренции в отрасли и степень ее
интенсивности определяют самые активные игроки.
По степени
интенсивности конкуренция бывает:
· Убийственная (конкуренты ведут ожесточенную ценовую войну
агрессивными методами, взаимноразрушительными с точки зрения получаемой
прибыли).
· Яростная и
энергичная (борются за увеличение
доли рынка, снижая общую прибыльность отрасли).
· Умеренная (при активном использовании различных приемов
конкурентной борьбы все участники получают приемлемую прибыль).
Движущие
силы конкуренции.
Конкуренция, в первую очередь, зависит от движущих
сил, вызывающих значительные изменения в отрасли. Анализ движущих сил –
необходимая предпосылка разработки эффективной стратегии. Только уяснив для
себя, какие факторы вызовут самые значительные изменения в бизнесе компании в
ближайшие год или три, менеджеры смогут разрабатывать стратегию, обеспечивающую
адекватную реакцию на новые обстоятельства.
Анализ этих сил проводится в два этапа:
1. Выявление движущих сил конкуренции.
2. Определение степени их влияния на отрасль.
Факторов, которые можно считать движущими силами
конкуренции достаточно много. Основными из них, на сегодняшний день, являются:
· Развитие Internet
и электронной коммерции.
· Растущая глобализация отрасли.
· Изменение долгосрочных экономических тенденций
отрасли.
· Изменения в составе потребителей, появление новых
способов изготовления товара.
· Внедрение новых товаров.
· Развитие технологий.
· Маркетинговые инновации.
· Выход (уход) на рынок крупных компаний.
· Распространение прогрессивных ноу-хау.
· Изменения в издержках и прибыли.
· Рост (снижение) спроса на персонализированные либо
стандартные товары.
· Изменения в законодательстве или государственной
политике.
· Изменение общественных ценностей и образа жизни.
· Снижение неопределенности и риска для бизнеса.
Карта
стратегических групп
Один из методов сравнения конкурентных позиций
компаний в отрасли – разработка стратегических карты стратегических групп5.
В стратегическую группу входят конкурирующие компании
с примерно одинаковыми конкурентными стратегиями и положениями на рынке либо
объединенные другими общими признаками: ассортиментом, соотношением
цена/качество, каналами распространения, целевыми аудиториями и методами их
привлечения, применяемыми технологиями, уровнем сервиса и технической
поддержки.
Если у всех компаний отрасли идентичные стратегии и
сходные рыночные позиции, такая отрасль состоит из одной стратегической группы.
Из анализа карт стратегических групп
можно узнать:
·
Какое влияние
оказывают движущие силы и конкурентное давление в отрасли и на какие
стратегические группы. Это способствует переходу из одной стратегической
группы, с неблагоприятным влиянием в другую, с благоприятным влиянием.
·
От каких факторов
зависят различия в потенциальной прибыльности различных стратегических групп.
Чем ближе расположены на карте
стратегические группы, тем сильнее конкурентная борьба между входящими в них
компаниями.
Для составления карты стратегических групп и
определения принадлежности компании к той или иной группе необходимо выполнить
следующие действия:
· Установить
параметры дифференциации компаний в отрасли (соотношение цена/качество (высокое, среднее, низкое), географический
масштаб деятельности (местный, региональный, национальный, глобальный), степень
вертикальной интеграции (отсутствует, частичная, полная), ассортимент продукции
(широкий, узкий), использование каналов распространения (один, несколько, все),
набор предлагаемых услуг (отсутствует, ограниченный, полный).
· Составить графики по двум избранным параметрам,
нанести точки, обозначающие месторасположение каждой компании.
· Объединить компании, чье месторасположение на графиках
примерно совпало, в одну стратегическую группу.
· Заключить каждую стратегическую группу в кружок,
диаметр которого соответствовал бы доле группы в объеме общих продаж в отрасли.
По этой схеме составляются двумерные карты
стратегических групп для любой отрасли (рис. 19.).

Рис. 19. Карта стратегических групп для
отрасли компьютерных игр[9]
Анализ стратегии конкурентов
Знать о своих конкурентах больше, чем они знают о тебе
– единственный способ достичь преимущества перед ними.
Лучший источник информации о деятельности конкурентов
– наблюдение за ситуацией на рынке и анализ высказываний менеджеров
конкурирующих компаний.
Схема классификации целей и стратегий конкурентов
приведена в табл. 27.
Таблица 27.
Классификация целей и стратегий
конкурентов
|
Масштаб конкуренции |
·
Местный ·
Региональный ·
Национальный ·
Мультинациональный ·
Глобальный |
|
Стратегическое намерение |
·
Лидировать на
рынке ·
Опередить
сегодняшнего лидера ·
Войти в пятерку
крупнейших лидеров отрасли ·
Войти в десятку
крупнейших лидеров отрасли ·
Подняться на
одну-две ступени в отраслевой иерархии ·
Опередить
одного из конкурентов (не обязательно лидера отрасли) ·
Сохранить
существующее положение ·
Просто выжить |
|
Цели в борьбе за долю рынка |
·
Активно
расширяться за счет приобретений и внутреннего роста ·
Расширяться за
счет приобретений и внутреннего роста (захват доли рынка конкурентов) ·
Расширение за
счет приобретений ·
Сохранить
существующую долю рынка с темпами роста на уровне средний по отрасли ·
Уступить часть
доли рынка при необходимости достижения ближайших целей
(главное-прибыльность, а не масштабы деятельности) |
|
Цели в борьбе за конкурентную позицию |
·
Укреплять и
расширять существующую позицию ·
Укреплять
существующую позицию ·
Сохранить
позицию в средний рядах ·
Улучшить
рыночную позицию ·
Бороться ·
Отступить на
позицию, которую можно удержать |
|
Характер действий |
·
Преимущественно
наступательный ·
Преимущественно
оборонительный ·
Комбинация
наступательных и оборонительных мер ·
Активный,
рискованный ·
Осторожное
следование за лидером |
|
Конкурентная стратегия |
·
Борьба за
лидерство по издержкам ·
Ориентация на
нишу рынка: - Технологически передовую - Технологически
отстающую - Географическую - Покупателей
со специфическими потребностями - Другую ·
Дифференциация
товара за счет - Качества - Обслуживания - Технологического
превосходства - Ассортимента - Имиджа
и репутации - Потребительской
ценности - Других
качеств |
Выявление
будущих лидеров отрасли.
Компания, располагающая полной и достоверной
информацией о своих конкурентах, при прочих равных условиях находится в более
выигрышном положении.
Для выявления будущих лидеров отрасли необходимо
выявить компании, обладающие ключевыми факторами успеха в конкурентной борьбе.
Прогноз
действий конкурентов.
Ключевые
факторы успеха в конкурентной борьбе (КФУ) – это элементы, обеспечивающие успех компании, все, что способствует
повышению ее прибыли.
Ключевые
факторы успеха в отрасли – потребительские
свойства товара, опыт и знания, конкурентные возможности, успехи на рынке и
вообще все, что повышает прибыльность компании. Примерный перечень ключевых факторов
приведен в табл. 28.
Таблица 28.
Ключевые факторы успеха
|
В
технологиях: · Качество проводимых научных исследований (особенно
важно в фармацевтике, медицине, косметической и других высокотехнологичных
отраслях) · Инновации в производственном процессе · Разработка новых товаров · Овладение современными технологиями · Использование Internet |
|
В
производстве: · Низкая себестоимость продукции (экономия на
масштабе, эффект обучаемости) · Качество продукции (низкий уровень брака, снижение
потребности в ремонте) · Интенсивное использование основных средств (важно в
капиталоемких отраслях) · Выгодное месторасположение предприятия (экономия на
затратах по транспортировке) · Постоянный приток квалифицированных кадров · Высокая производительность труда (важно для
отраслей, требующих значительных трудовых ресурсов) · Низкие затраты на дизайн и оформление продукции
(снижение производственных издержек) · Возможность изготовление товаров на заказ |
|
В сбыте: · Широкая сеть оптовых дистрибьюторов (дилеров) · Широкий доступ к точкам розничной торговли · Наличие собственных точек розничной торговли · Низкие издержки реализации · Точное исполнение заказов потребителей · Быстрая доставка |
|
В
маркетинге: · Быстрая и удобная техническая поддержка · Высокий уровень обслуживания · Точное выполнение заказов (незначительное количество возвратов и
ошибок) · Широкий выбор ассортиментных групп (видов товаров) · Высокая квалификация торгового персонала · Привлекательный дизайн (упаковка) · Гарантии для покупателей (особенно в торговле по
каталогам, электронной коммерции, реализации дорогостоящих и новых товаров) · Качественная реклама |
|
В
профессиональной подготовке: · Высокий профессионализм работников (особенно в
предоставлении финансовых и банковских услуг) · Ноу-хау в контроле качества продукции · Дизайнерское мастерство (особенно в отрасли высокой
моды и производстве одежды, кроме того, это один из факторов снижения
производственных затрат) · Опыт в определенной технологической области · Разработка инновационных и модернизация существующих
товаров · Быстрое внедрение новых товаров в производство |
|
Организационные
возможности: · Совершенные информационные системы (особенно в
авиаперевозках, аренде автомобилей, выпуске кредитных карточек, гостиничном
бизнесе и пр.) · Быстрая реакция на изменение рыночной ситуации
(налаженный процесс принятия решений, быстрое выведение новых товаров на
рынок) · Использование Internet для ведения бизнеса · Качественный менеджмент |
|
Прочие КФУ: · Хороший имидж (репутация) компании у покупателей · Общие низкие издержки (не только производственные) · Выгодное расположение (особенно в розничной
торговле) · Доброжелательность всех служащих, контактирующих с
потребителями · Доступ на финансовые рынки (особенно для молодых
компаний в рискованных или капиталоемких отраслях) · Патентная защита |
Для оценки чувствительности фирмы к факторам внешней
среды можно использовать «сетку влияния» (табл. 29.).
Таблица 29.
Оценка чувствительности фирмы к факторам
внешней среды: использование «сетки влияния»
|
|
Факторы, определяемые государственной политикой
(конкретные) |
Конкурент Х (конкретное действие) |
Валютный курс и т.п. |
|
|
|
ФУНКЦИИ |
Маркетинг |
|
|
|
|
|
Персонал |
|
|
|
|
|
|
Производство |
|
|
|
|
|
|
… |
|
|
|
|
|
|
ПРОЕКТЫ |
Проект
1 |
|
|
|
|
|
Проект
2 |
|
|
|
|
|
|
… |
|
|
|
|
|
|
Проект
N |
|
|
|
|
|
|
ПРОДУКТЫ |
Продукт
1 |
|
|
|
|
|
Продукт
2 |
|
|
|
|
|
|
… |
|
|
|
|
|
|
Продукт
N |
|
|
|
|
|
|
ЦЕЛИ |
Цель
1 |
|
|
|
|
|
Цель
2 |
|
|
|
|
|
|
… |
|
|
|
|
|
|
Цель
N |
|
|
|
|
|
1. Руководитель должен учитывать внешнее окружение в
целом, так как организация является открытой системой, зависящей от
взаимообмена вводимыми ресурсами и результатами деятельности с внешним миром.
2. Не следует буквально следовать рекомендациям
авторов стратегических моделей, чтобы не прогореть. Помните, что предложенные
вами модели придумали обычные люди, поэтому не ограничивайтесь прочитанным –
смелее развивайте изученное, опираясь на свой практический опыт и здравый
смысл.
3. В то же время для повышения эффективности
использования таких инструментов, как SWОТ-анализ, следует аккуратнее вникать в
суть предлагаемых этими авторами технологических рекомендаций, пытаясь глубже
осмыслить, что стоит за этими рекомендациями.
4. Конкуренция, в первую очередь, зависит от движущих
сил, вызывающих значительные изменения в отрасли. Анализ движущих сил –
необходимая предпосылка разработки эффективной стратегии.
5. Формы и
интенсивность конкуренции. В
отрасли присутствуют обычно пять факторов конкуренции: соперничество между
участниками отрасли, возможности для вхождения в отрасль новых конкурентов,
конкуренция со стороны производителей товаров-заменителей, влияние поставщиков,
влияние компаний-потребителей. Задача анализа конкуренции в отрасли - оценить
каждый фактор. Определить уровень конкурентного давления и выработать стратегию
конкуренции, чтобы, во-первых, по мере возможности обезопасить компанию от
воздействия пяти факторов конкуренции, во-вторых, использовать правила
конкуренции в отрасли на благо компании, в-третьих, достичь конкурентного
преимущества.
6. Знать о своих конкурентах больше, чем они знают о
тебе – единственный способ достичь преимущества перед ними.
7. Компания, располагающая полной и достоверной
информацией о своих конкурентах, при прочих равных условиях находится в более
выигрышном положении.
8. Ключевые
факторы успеха в отрасли – потребительские свойства товара, опыт и знания,
конкурентные возможности, успехи на рынке и вообще все, что повышает
прибыльность компании.
9. Сильные и
слабые конкуренты. Разработка карты стратегических групп – ценный (если не
необходимый) инструмент для оценки и сравнения рыночных позиций конкурирующих
компаний. Соперники. Принадлежащие к одной или соседним конкурентным группам
активно соперничают друг с другом, а компании принадлежащие к удаленным
стратегическим группам как правило не являются конкурентами.
10. Общая
привлекательность отрасли и перспективы прибыльности. Если отрасль признана
привлекательной, есть смысл избрать агрессивную стратегию. Обобщение
результатов анализа отрасти и конкурентной среды приведены в табл. 30.
Таблица 30.
Обобщение результатов анализа отрасти и
конкурентной среды
|
1.
Основные экономические характеристики отрасли: Размер и темпы роста рынка,
географические параметры, количество и размеры компаний-покупателей и
продавцов, темпы технологических изменений, инноваций, возможность экономии
на масштабе и эффекте обучаемости,
капиталоемкость и пр. |
|
2.
Анализ конкурентной среды: · Интенсивность конкуренции (слабая, умеренная,
сильная, методы конкурентной борьбы) · Вероятность вхождения на рынок новых компаний
(высокая, средняя, низкая, оценка входных барьеров) · Конкурентное давление со стороны производителей
товаров-заменителей (слабая, умеренная, сильная, причины) · Степень влияния компаний-покупателей (высокая,
средняя, незначительная, причины) |
|
3. Движущие
силы. |
|
4.
Конкурентная позиция основных игроков (стратегических групп): · Занимающие благоприятную позицию, причины · Занимающие неблагоприятную позицию, причины |
|
5. Анализ
конкурентов: · Стратегия конкурентов, их вероятные действия в
будущем · Объекты особо пристального внимания (причины) |
|
6. Ключевые
факторы успеха. |
|
7.
Перспективы отрасли и ее общая привлекательность: · Факторы привлекательности · Факторы непривлекательности · Специфические проблемы отрасли · Перспективы получения прибыли (благоприятные и
неблагоприятные) |
1. Дженстер П., Хасси Д. Анализ сильных и слабых сторон
компании: определение стратегических возможностей/пер. с англ. – М.: Издательский
дом «Вильямс», 2003.
2. Доклад компании KPMG (Measures that
matter). 1998.
3. Ламбен Ж.-Ж. Менеджмент, ориентированный на рынок/пер.
с анг. Под ред. В.Б. Колчанова. – СПб.: Питер, 2004.
4. Нивен Пол Р. Сблансированая Система Показателей – шаг
за шагом: Максимальное повышение эффективности и закрепление полученных
результатов/пер. с англ. – Днепропетровск: Баланс-Клуб, 2003.
5. Ольве Н.-Г., Рой Ж., Веттер М. Оценка эффективности
деятельности компании. Практическое руководство по использованию
сбалансированной системы показателей: Пер. с анг. – М.: Издательский дом
“Вильямс”, 2004.
6. Попов С.А. Стратегическое управление: 17-модульная
программа для менеджеров «Управление развитием организации». Раздел IV. – М.: ИНФРА-М, 1999.
7. Рамперсад К. Хьюберт. Универсальная система
показателей деятельности: Как достигать результатов, сохраняя целостность /
пер. с англ. – М.: Альпина Бизнес Букс, 2004.
8. Томпсон А.А., Стрикленд III А. Дж. Стратегический менеджмент: концепции и
ситуации для анализа, 12е изд.: Пер. с англ. – М.: Издательский дом
«Вильямс», 2002.
9. Фаэй Л., Рэнделл Р. Курс MBA по стратегическому менеджменту / Пер. с анг. – М.:
Альпина Паблишер, 2002.
10. Charan R., Colvin
G. Why CEO’s Fail / Fortune. 1999. 21 June.
11. Kaplan, Robert S.,
David P. Norton, “The Balanced Scorecard – Measures That Drive Performance”,
Harward Business Review, January – February 1992, p. 71-79.
Содержание
темы:
1.
Введение.
2.
Анализ ресурсов и конкурентных возможностей компании.
3.
SNW – анализ.
4.
Выявление рыночных возможностей компании.
5.
Резюме.
При проведении стратегического анализа внешней среды
компании мы рассматриваем ее как элемент системы бизнес-среды,
взаимодействующий с другими элементами этой системы как единое целое. Но мы
прекрасно знаем, что сама компания является сложной системой, которую можно
описать многочисленными структурами, в зависимости от того, что мы принимаем за
элемент системы, при ее изучении.
Если результаты стратегического анализа внешней среды
дают нам представление о том, какие факторы системы внешней среды будут
благоприятствовать или противодействовать нам в реализации нашего видения
будущего бизнес-успеха компании и достижении ее стратегических целей, то анализ
внутренней среды компании и сопоставление его результатов с анализом главных
конкурентов, позволяет определить, что мы представляем из себя как
конкурентоспособная производственная компания, где мы находимся в настоящее
время и какое положение относительно наших конкурентов мы занимаем.
«Если бы мы могли сначала знать, где мы находимся и
куда движемся, то тогда мы могли бы лучше судить о том, что делать и как
делать».
Авраам
Линкольн
При стратегическом анализе внутренняя среда компании,
ее отдельные подсистемы и компоненты рассматриваются как стратегический ресурс
развития. Поэтому понятие стратегического анализа внутренней среды компании
идентично понятиям «стратегический анализ внутренних ресурсов компании» и
«стратегический анализ ресурсов компании».
«Большая ошибка при оценке ресурсов компании – не
сравнивать их с ресурсами конкурентов».
Дэвид Коллинз
и Синтия Монтгомери
«Только компании, способные постоянно, и при этом
быстрее и дешевле конкурентов, создавать новые конкурентные ресурсы, получают
стабильную прибыль в течение долгого времени».
С.С. Маркидес
и П.Дж. Вильямсон
Ресурсный
потенциал компании.
Ресурсы являются возможностью достижения целей
компании. В общепринятом понимании под возможностью понимается "средство, условие, обстоятельство,
необходимое для осуществления чего-нибудь".
Стратегические ресурсы это
совокупность ресурсов конкретной компании, обеспечивающих ее способность
поддерживать и реализовывать конкурентное преимущество.
Ресурсный потенциал компании всегда является ее
сильной стороной, обеспечивающей ей дополнительные конкурентные возможности. К
нему можно отнести:
·
Навыки и
опыт. Низкая себестоимость
продукции, знание электронной коммерции, технологичесике ноу-хау, низкий
уровень брака продукции, традиции первоклассного обслуживания, опыт розничной
торговли, неповторимый стиль рекламы и мероприятия по продвижению.
·
Ценные
материальные активы. Современные
производственные мощности или оборудование, удобное расположение недвижимости,
мощная глобальная система сбыта, право собственности на ценные природные
ресурсы, новейшие компьютерные сети или информационные системы, высокая
ликвидность активов.
·
Квалифицированные
кадры. Опытные работники,
надежные менеджеры ключевых направлений, хорошие стимулы к труду, передовые
знания и интеллектуальный капитал, выдающиеся предпринимательские и
управленческие ноу-хау, стремление к знаниям и совершенствованию, создаваемые в
течение длительного времени. Многие компании оценивают знания как важное
конкурентное преимущество и включают их в свою стратегию.
·
Ценные
организационные ресурсы. Апробированная
система контроля качества, передовые технологии, патенты на ключевые элементы
изделий, права на добычу полезных ископаемых, стабильная клиентская база,
устойчивое финансовое положение и хорошая кредитная история, передовая система
управления поставками материальных ресурсов, надежные локальные сети,
программное обеспечение для электронной коммерции, распространения и обмена
информацией с поставщиками и ключевыми потребителями, компьютеризированная
система проектирования и управления производством продукции, программное
обеспечение для ведения бизнеса через Интернет, достоверная база данных
электронных адресов потенциальных потребителей.
·
Ценные
нематериальные активы. Привлекательный
имидж торговой марки, хорошая репутация компании, приверженность покупателей,
мотивированная и энергичная рабочая сила.
·
Конкурентные
возможности. Быстрая разработка и
выведение на рынок новых товаров, обширная сеть дилеров, налаженные связи с
ключевыми поставщиками, ориентированная на инновационное лидерство организация
НИОКР, гибкость организационной структуры, хорошо подготовленные торговые
представители, опыт ведения бизнеса через Internet.
·
Партнерство
или совместные предприятия.
Плодотворное сотрудничество с поставщиками или партнерами, укрепляющее
конкурентные позиции компании.
Опыт и знания компании, интеллектуальный капитал,
конкурентные возможности, уникальные навыки, стратегически ценные активы,
рыночные достижения в совокупности составляют ее ресурсный
потенциал, необходимый для успешной конкурентной борьбы.
Пример подсистемы стратегических ресурсов компании
представлен в табл. 31.
Анализ матрицы стратегических ресурсов (табл. 31.)
показывает, что:
Большинство
стратегических ресурсов являются способностью человека к определенному
мыслительному процессу.
Матрица стратегических ресурсов вертикально-интегрированной нефтяной
(энергетической) компании
|
№ п/п |
Составляющие стратегического
потенциала энергетической компании (ВИНК) |
Ресурсы
энергетической компании (ВИНК) |
||||||||
|
Сырье-вые |
Структуры
активов |
Техни-ческие |
Техноло-гические |
Кадро-вые |
Прост- ранст- венные |
Организа- ционной
структуры управления |
Инфор- мацион- ные |
Финан- совые |
||
|
1. |
Способность к
макроэкономическому анализу ситуации в стране и за ее пределами |
|
|
|
|
|
|
|
|
|
|
2. |
Способность к
своевременному обнаружению актуальных нужд, потребностей и запросов
потенциальных потребителей |
|
|
|
|
|
|
|
|
|
|
3. |
Способность к анализу
экономической конъюнктуры рынков товаров и услуг, позволяющих эффективно,
своевременно и качественно удовлетворять обнаруженные нужды, потребности и
запросы |
|
|
|
|
|
|
|
|
|
|
4. |
Способность к анализу
экономической конъюнктуры рынков факторов производства, а также к анализу
деятельности групп стратегического влияния |
|
|
|
|
|
|
|
|
|
|
5. |
Способность к выдвижению
конкурентоспособных идей в области конструирования, технологии и организации
производства видов энергии, товаров и услуг, пользующихся спросом на товарных
рынках |
|
|
|
|
|
|
|
|
|
|
6. |
Способность к реализации
конкурентоспособных идей в процессе производства товаров и услуг, продвижения
их на рынок |
|
|
|
|
|
|
|
|
|
|
7. |
Способность к обеспечению
независимости компании от изменения конъюнктуры энергетических, финансовых и
рынков факторов производства за счет внешней гибкости ПС |
|
|
|
|
|
|
|
|
|
|
8. |
Способность к поддержанию
конкурентного статуса компании за счет управления стратегическими наборами
зон хозяйствования |
|
|
|
|
|
|
|
|
|
|
9. |
Способность обеспечить
конкурентоспособность компании за счет управления рентабельными и
нерентабельными активами |
|
|
|
|
|
|
|
|
|
|
10. |
Способность к выдвижению конкурентоспособных
идей в области логистики |
|
|
|
|
|
|
|
|
|
|
11. |
Способность обеспечить
внутреннюю гибкость ПС за счет оснащения производства адаптивными средствами
технологического оснащения и другого оборудования |
|
|
|
|
|
|
|
|
|
|
12. |
Способность обеспечить
внутреннюю гибкость ПС за счет использования в производстве новейших
технологий в области добычи углеводородов |
|
|
|
|
|
|
|
|
|
|
13. |
Способность обеспечить
внутреннюю гибкость ПС за счет формирования адекватного изменению целей
кадрового потенциала |
|
|
|
|
|
|
|
|
|
|
14. |
Способность осуществлять
изменение архитектурно - планировочных решений, адекватных изменениям целей
ПС |
|
|
|
|
|
|
|
|
|
|
15. |
Способность к созданию
стратегических альянсов с другими, в том числе и транснациональными
энергетическими компаниями и сервисными фирмами |
|
|
|
|
|
|
|
|
|
|
16. |
Способность обеспечить
уровень конкурентоспособности товаров и услуг, требуемый для захвата
лидерства в обслуживаемых и перспективных сегментах рынка |
|
|
|
|
|
|
|
|
|
|
17. |
Способность обеспечить
выпуск товаров и услуг в объемах, соответствующих потенциальному спросу на
них в соответствующих сегментах рынка с учетом конкурентного статуса компании
и планируемой доли захвата рынка |
|
|
|
|
|
|
|
|
|
|
18. |
Способность обеспечить
высокую эффективность функционирования фирмы за счет возможностей
аккумулирования и наиболее рационального использования внутренних
инвестиционных ресурсов и привлечения внешних инвестиций |
|
|
|
|
|
|
|
|
|
|
19. |
Способность к лоббированию
интересов компании в региональных и федеральных органах государственного
управления |
|
|
|
|
|
|
|
|
|
|
20. |
Способность обеспечить эффективную
разработку и реализацию стратегической программы развития компании |
|
|
|
|
|
|
|
|
|
Выявление
слабых сторон и недостаточности ресурсов.
Под слабыми сторонами подразумевается
отсутствие или недостаточность существенных для конкуренции ресурсов, а также виды
деятельности, в которых компания уступает конкурентам.
Несмотря на благоприятные возможности в отрасли,
фактические результаты деятельности компании зависят от состояния ее
стратегических ресурсов, большинство из которых, как мы уже говорили выше относятся
к умственным способностям человека или являются результатами интеллектуального
труда и зависят от кадрового состава компании.
Наиболее яркий пример влияния такого стратегического
ресурса как «Взаимоотношения с органами государственного управления и способность
к лоббированию интересов компании в региональных и федеральных органах
государственного управления» сыграли исключительную роль в
стратегическом развитии ОАО «НК»ЮКОС», занимавшей лидирующие позиции в отрасли.
Пример.
Результаты деятельности нефтедобывающей
отрасли РФ в
Добыча нефти, включая газовый конденсат в РФ в 2004г.,
увеличилась на 8,9% по сравнению с 2003г. и составила 459 млн. т, сообщает
Федеральная служба госстатистики (Росстат). Добыча нефти в декабре 2004г.
увеличилась на 5,8% по сравнению с декабрем 2003г. По сравнению с ноябрем
2004г. добыча нефти в декабре 2004г. увеличилась на 2,6%. По данным
Минпромэнерго РФ, добыча нефти с газовым конденсатом в РФ за 2004г. увеличилась
также на 8,9% по сравнению с 2003г. - до 458 млн. 808,4 тыс. т. В декабре
2004г. добыча нефти с газовым конденсатом составила 39 млн. 441,9 тыс. т.
Добыча нефти в 2003г. составила 421 млн. 364,1 тыс. т.
Если рассматривать темпы роста добычи по отдельным
компаниям, то у ЮКОСа они резко замедлились из-за операционных и финансовых
трудностей и составили всего 6,1% по сравнению с почти 17% в 2003г. При этом в
декабре падение за месяц составило 3,5% из-за торгов по
"Юганскнефтегазу" и отсутствия денежных средств.
Снижение темпов роста добычи наблюдалось также у
"Сибнефти" – 8,3% в 2004г. после 20% в 2003г., что, по мнению
аналитиков "АТОНа", стало следствием процесса разделения активов с
ЮКОСом и сокращения капзатрат в 2004г.
"ЛУКОЙЛ" смог поддерживать стабильные темпы
роста добычи, которые в прошлом году составили 6,6% (6,7% в 2003г.), тогда как
"Сургутнефтегазу" удалось даже увеличить их до 10,4% по сравнению
9,8% в позапрошлом году за счет финансирования естественного прироста.
Аналитики ИК "АТОН" полагают, что в
наступившем году объем добычи вырастет в целом по отрасли на 5-6%, в основном
за счет таких компаний как ТНК-BP, "ЛУКОЙЛ",
"Сургутнефтегаз", а также "Сибнефть" и
"Славнефть", хотя и в меньшей степени. По их мнению, соотношение
экспорта и добычи в наступившем году существенно не изменится.
Эксперты ОФГ, в свою очередь, прогнозируют увеличение
добычи нефти в 2005г. на 6,3% и отмечают, что период бурного роста в российской
нефтяной промышленности закончился.
Оценка конкурентной значимости ресурсов
компании
Ключевые
(корневые, базисные компетенции).
Один из самых ценных ресурсов компании – высокая
эффективность в конкурентно значимых видах деятельности.
Ключевая компетенция обеспечивает
конкурентоспособность компании и поэтому является самой важной из ее сильных
сторон и главным ресурсом. Чаще всего она связана с нематериальными активами
(персоналом, интеллектуальным капиталом).
Ключевые
(базисные) компетенци – конкуренто значимые
виды деятельности, в которых компания достигла максимальной эффективности.
Если ключевая компетенция является уникальной. Она
становится базой для создания прочного конкурентного преимущества.
Примеры ключевых компетенций компаний по типам
приведены в табл. 32.
Таблица 32.
Компетенции компаний по типам
|
Фирма |
Технологическое
ноу-хау |
Надежность
процесса |
Близкие внешние контакты |
|
Campbell Soup Company |
«Ноу-хау» в сфере развития
и производства пищевой продукции. |
Особое внимание компания
уделяет качеству продукции, используя систему поощрения – «плата за
результат». Система одинаково используется как для членов Совета директоров,
так и для начальников цехов, бригад и т.п. Компания способна внедрять
такую систему оплаты во всех своих международных
представительствах. |
|
|
Okidata |
Высокий уровень
технологических исследований и инжиниринга. |
|
Тесный контакт с
дистрибуторами позволяет получить больший доступ на рынок, за счет получения
обратной связи и потребителями. |
|
Lockheed Martin |
Системный инжиниринг,
аэрокосмические технологии, композитные технологии и наработки в области
микроэлектроники. |
Чемпион по выполнению
полученных заданий. Имеет богатый доступ к ресурсам для выполнения проектов,
ранее никем не выполнявшихся, вовремя и в рамках бюджета. |
Для большего удовлетворения
нужд потребителей фирма развивает тесные отношения с поставщиками, как
местными, так и иностранными. |
|
Crown, |
Инвестиции в оборудование и
«Ноу-хау» - резка металла с минимальным использованием материала,
производство банок. |
Культура снижения издержек
заявлена а самом менеджменте. Структуре организации, деятельности и дизайне
банок. Есть опыт передачи практики снижения издержек более чем 20 своим
представительствам. |
Усиливает тесные отношения
с потребителями. Производство пластиковой и металлической тары, «начинки»
оборудования внутри страны и вне ее. |
|
National Starch and Chemicals |
Специализируется в области
натуральных и синтетических полимеров. |
Неразрывная координация
между исследованиями, разработками и техническими службами. |
Тесные отношения с
потребителями приводят к разработкам НИОКР, идея которых взята у самих
потребителей. |
|
HCL |
Специализируется на программном
обеспечении под UNIX (операционная система) и
является одной из первых фирм, вышедших на этот рынок. |
Надежная система
обеспечения внешней поддержки развития программного обеспечения с
использованием обширной, дешевой, квалифицированной рабочей силы из Индии. |
Тесные отношения с
потребителями помогают развивать компьютерное оборудование и необходимое
программное обеспечение, предоставлять различные услуги. |
|
Inductotherm |
Индукционная технология
плавления. |
Надежность ее печей –
результат внедрения производственных фабрик непосредственно у заказчика. Это
глобальное круглосуточное обслуживание. |
Открытые отношения с
продавцами продукции позволяют разработать идеи для разработки новой
продукции или ее компонент. |
Основные приемы развития трех типов ключевых
компетенций ведущими мировыми компаниями сведены в табл. 33.:
Таблица 33.
Методы развития ключевых компетенций
|
Технологическая |
Надежность
процесса |
Близкие внешние контакты |
|
Соответствовать требованиям
технологической, оперативной или экономической среды, в которой находится
фирма. |
Внедрение корпоративной
культуры, снижающей потери, оперативный контроль и уровень ожидаемых сбоев
(потерь). |
Использование накопленных
связей через поглощение иных фирм. |
|
Игнорировать преобладающие
мнения о технических или операционных ограничениях. |
Проведения анализа по
выявлению деятельности, требующей внешнего вмешательства, должно проводиться
также хорошо как выбор надежного поставщика. |
Вывод на международный
рынок зарубежных отделений для развития контактов между странами. |
|
В качестве мотивации
сотрудников использовать четкие рамки и сроки заданий по развитию. |
Использование инноваций в
логистике для улучшения коммуникаций им обратной связи от потребителя. |
Использование уникальных
технических компетенций компании для установления внешних связей. |
|
Овладеть ресурсами раньше
других. |
Использование накопленного
опыта. |
Использование имеющихся
связей для установления внешних связей. |
|
Использовать имеющиеся
ресурсы в данной области. |
Использовать личные
контакты и группы аудита для отслеживания и управления координацией. |
Понимать и удовлетворять
потребности наиболее значимых партнеров. |
|
Использовать экономию от
масштаба для определения ресурсных ограничений. |
Использовать систему
вознаграждений и поощрений для повышения эффективности труда на фирме и
снижения убытков. |
Перепродажа различных
товаров под одной маркой. |
|
Использовать
ранее заработанную репутацию и имеющийся талант как средство привлечения
качественных ресурсов. |
|
Использование роста фирмы
для разработки обширных, эффективных, взаимовыгодных и долгосрочных
соглашений. |
Оценка ключевых компетенций
Не существует двух компаний с одинаковыми наборами
ключевых компетенций.
Оценка ключевых компетенций проводится по пятибалльной
шкале (от -2 до 2) по следующей форме (табл. 34.):
Таблица 34.
Оценка ключевых компетенций
|
Характеристика |
Удельный
вес, % |
Оценка (от -2 до 2) |
|
1. Ноу-Хау |
|
|
|
2. Связи |
|
|
|
3. Процессы |
|
|
|
4. ……………………….. |
|
|
|
5. ……………………….. |
|
|
|
Всего: |
100 |
|
Наиболее важным аспектом проведения стратегического
анализа внутренней среды компании является достоверность и объективность оценки
информации, используемой при его проведении. Самым сложным представляется
умение объективно оценить свои сильные и слабые стороны и правильно учитывать
их при разработке и реализации стратегии.
Важность этого положения подтверждает пример торговой
компании «Перекресток».
Пример.
«Перекресток»
себя переоценил ТД «Перекресток» перед выходом на публичные рынки сильно
завышает свою стоимость, что, по мнению аналитиков, может выйти ему боком.
Торговый дом «Перекресток» сделал первый шаг к
достижению своей давней цели – выходу на рынок IPO: компания увеличила уставной
капитал на 50 млн. долл. Как заявили RBC daily в пресс-службе ТД, следующим
шагом будет выпуск в
Торговый дом «Перекресток» – одна из крупнейших
российских розничных сетей. Среди акционеров «Перекрестка» – компании, входящие
в структуру консорциума «Альфа-Групп», и один из ведущих частных мировых
инвестиционных фондов Templeton. Уставной капитал увеличен за счет средств
менеджмента ТД и компаний, входящих в «Альфа-Групп». Покупателями новой эмиссии
также станут существующие акционеры компании. Сейчас сеть насчитывает 94
магазина в Москве и области, Санкт-Петербурге, и еще десяти российских городах.
Выход на IPO в «Перекрестке» пока откладывают до
«Перекресток» планирует стать общероссийской сетью –
охватить все крупнейшие регионы и города страны. IPO понадобились
«Перекрестку», чтобы привлечь на это интенсивное развитие достаточные средства.
Пока же «Перекресток» планирует выпустить рублевые облигации на 50 млн. долл.
Следующим логичным шагом будет выпуск евробондов. Его, по информации
пресс-службы «Перекрестка», запланировали на конец 2005-начало 2006 гг. Но, по
мнению аналитиков, выпуск IPO в
Помимо прозрачности, для привлечения западных
инвесторов необходима динамика финансовых показателей. Прошлый год был для
«Перекрестка» достаточно успешным – его оборот вырос на 70% – до 750 млн. долл.
Оборот компании напрямую связан с ее капитализацией. По оценке компании
«Метрополь», на международный рынок IPO выводить акции имеет смысл, если
капитализация компании составляет около 500 млн. долл. По оценке
инвестиционного банка Morgan Stanley, предоставленной RBC daily «Перекрестком»,
стоимость ТД сейчас составляет 800 млн-1,1 млрд. долл. Однако аналитики
считают, что эти цифры завышены. Для примера можно привести мирового розничного
лидера – компанию Wal-Mart Stores. Эта компания при обороте в
В России же переоценивать капитализацию стало общей
традицией. Однако, по мнению аналитиков, подобная схема не играет на длительную
перспективу. «Стоимость «Перекрестка», на мой взгляд, несколько завышена.
Очевидно компания пытается идти тем же путем, что и «Седьмой континент»,
который в прошлом году провел IPO в России по цене, намного превышающей
справедливую стоимость компании. Рыночные мультипликаторы «Седьмого континента»
примерно на 14-15% выше стоимости аналогов компаний развивающихся стран, –
рассказала RBC daily аналитик ИФК «Метрополь» Наталья Мильчакова. –
«Перекресток» рассчитывает разместиться с премией, а это означает, что
вторичный рынок у него может быть, как и у «Седьмого континента», – на вторичном
рынке акции этой компании сейчас либо падают, либо, в лучшем случае,
стагнируют».
Ошибки отечественных игроков можно объяснить тем, что
прецедентов выпуска IPO российской розницей – единицы, и ритейлерам приходится
исходить из собственных расчетов и западного опыта, без учета российской
специфики. Но, по мнению Натальи Мильчаковой, наши игроки не пытаются учиться
на опыте других своих соотечественников. В
Великие стратегии начинаются с познания простых истин.
Одним из самых эффективных инструментов самопознания компании и понимания ее
места относительно конкурентов, является SNW – анализ.
SNW – это аббревиатура трех
английских слов: S – Strenghtg, N – Neutral – нейтральная позиция, W – Weakness –
слабая позиция (сторона).
SNW – анализ представляет
собой развитие части SW в SWOT – анализе.
Для грамотного проведения SNW – анализа необходимо последовательное выполнение
следующих шагов, для реализации части которых можно пользоваться результатами
других методик стратегического анализа.
Методика
проведения SNW – анализа:
1.
Выявление главных конкурентов.
2.
Определение перечня стратегических позиций для проведения SNW –
анализа.
3.
Сбор информации о главных конкурентах.
4. Выявление
положения организации относительно главных конкурентов.
Примерный перечень стратегических позиций для
проведения SNW - анализа представлен в табл. 35.:
Таблица 35.
Стратегический SNW – анализ внутренней среды
|
№ |
Наименование стратегических позиций |
Качественная оценка позиций |
||
|
S Сильная |
N Нейтральная |
W Слабая |
||
|
1. |
Стратегия организации |
|
|
|
|
2. |
Бизнес-стратегия, в том числе |
|
|
|
|
2.1. |
Бизнес
1 |
|
|
|
|
2.2. |
Бизнес
2 |
|
|
|
|
… |
… |
|
|
|
|
|
Бизнес
N |
|
|
|
|
3. |
Оргструктура |
|
|
|
|
4. |
Финансы как общее финансовое
положение, в том числе: |
|
|
|
|
4.1. |
Финансы
как состояние текущего баланса |
|
|
|
|
4.2. |
Финансы
как уровень бухучета |
|
|
|
|
4.3. |
Финансы
как финструктура |
|
|
|
|
4.4. |
Финансы
как доступность инвестиционных ресурсов (кредиты, размещение ценных бумаг, и
т.д.) |
|
|
|
|
4.5. |
Финансы
как уровень финансового менеджмента |
|
|
|
|
5. |
Продукт как конкурентоспособность, в
т.ч. |
|
|
|
|
5.1. |
Продукт
1 |
|
|
|
|
5.2. |
Продукт
2 |
|
|
|
|
… |
… |
|
|
|
|
|
Продукт
N |
|
|
|
|
6. |
Структура затрат (уровень
себестоимости) по бизнесу (в целом), в т.ч. |
|
|
|
|
6.1. |
Бизнес
1 |
|
|
|
|
6.2. |
Бизнес
2 |
|
|
|
|
… |
… |
|
|
|
|
|
Бизнес
N |
|
|
|
|
7. |
Дистрибуция как система реализации
продукта (в целом), в том числе: |
|
|
|
|
7.1. |
Как
материальная структура |
|
|
|
|
7.2. |
Как
умение торговаться |
|
|
|
|
8. |
Информационная технология |
|
|
|
|
9. |
Инновация как способность к реализации
на рынке новых продуктов |
|
|
|
|
10. |
Способность к лидерству в целом (как
синтез субъективных и объективных факторов), в т.ч.: |
|
|
|
|
10.1. |
Способность
к лидерству 1-го лица организации |
|
|
|
|
10.2. |
Способность
к лидерству всего персонала |
|
|
|
|
10.3. |
Способность
к лидерству как совокупность объективных факторов |
|
|
|
|
11. |
Уровень производства (в целом), в
т.ч.: |
|
|
|
|
11.1. |
Качество
материальной базы |
|
|
|
|
11.2. |
Качество
инженеров (ведущих специалистов) |
|
|
|
|
11.3. |
Качество
рабочих (основное производство) |
|
|
|
|
12. |
Уровень маркетинга |
|
|
|
|
13. |
Уровень менеджмента (т.е. качество и
способность обеспечить рыночный успех всей системы менеджмента в целом) |
|
|
|
|
14. |
Качество торговой марки |
|
|
|
|
15. |
Качество персонала (в целом) |
|
|
|
|
16. |
Репутация на рынке |
|
|
|
|
17. |
Репутация как работодателя |
|
|
|
|
18. |
Отношения с органами власти в целом, в
т.ч.: |
|
|
|
|
18.1. |
С
федеральным правительством |
|
|
|
|
18.2. |
С
правительством субъектов федерации |
|
|
|
|
18.3. |
С
органами местного самоуправления |
|
|
|
|
18.4. |
С
системой налогового контроля |
|
|
|
|
… |
… |
|
|
|
|
19. |
Отношения с профсоюзами в целом, в том
числе: |
|
|
|
|
19.1. |
С
корпоративными |
|
|
|
|
19.2. |
С
отраслевыми |
|
|
|
|
20. |
Отношения со смежниками (качество
ключевых звеньев кооперационной сети организации) |
|
|
|
|
21. |
Инновации как исследования и
разработки |
|
|
|
|
22. |
Послепродажное обслуживание |
|
|
|
|
23. |
Степень вертикальной интегрированности |
|
|
|
|
24. |
Корпоративная культура |
|
|
|
|
25. |
Стратегические альянсы |
|
|
|
|
Дополнительные
стратегические позиции (с учетом специфики компании) |
||||
|
|
|
|
|
|
|
|
|
|
|
|
Конкурентоспособность
компании по ценам и издержкам
Конкурентоспособность компании по ценам и издержкам по
сравнению с ее конкурентами свидетельствует о прочности конкурентной позиции
компании. Стратегический анализ издержек и анализ цепочек ценности – важнейшие
средства сравнительного анализа цен и издержек компании и ее конкурентов, позволяющие
оценить эффективность отдельных видов деятельности компании и выявить те их
них, которые требуют усовершенствования. Эффективное управление всеми звеньями
цепочки ценности – основа для создания ключевой компетенции и ее превращения в
устойчивое конкурентное преимущество.
Оценка
конкурентоспособности компании по издержкам – важнейшая часть анализа положения
компании.
Цепочка ценности и стратегический анализ
издержек
Стратегический анализ издержек – сравнение компании с
главными конкурентами по затратам на единицу продукции в каждом виде
деятельности для выявления тех из них, которые улучшают или ухудшают положение
компании относительно конкурентов.
Методика Сравнение издержек по основным видам
деятельности приведена в табл. 36.
Таблица 36.
Оценка удельных издержек
|
Характеристика |
Удельный
вес, % |
Оценка (от -2 до 2) |
|
1. Условно-постоянные
издержки. |
|
|
|
2. Переменные издержки. |
|
|
|
3. Наличие (отсутствие)
экономии от масштаба. |
|
|
|
4. Наличие (отсутствие)
экономии от охвата. |
|
|
|
5. Наличие (отсутствие) эффекта
обучаемости. |
|
|
|
Всего: |
100 |
|
Цепочка
ценности компании – основные и
вспомогательные виды деятельности по созданию потребительской стоимости (рис. 20.):

Рис. 20. Стандартная цепочка ценностей
компании
Цепочка ценностей конкурирующих компаний различаются.
Причинами этого служат различия в эволюции бизнеса, ведении внутренних
операций, стратегии и методах ее реализации, экономических принципах
деятельности. Компания, производящая продукцию с применением стратегии низких
цен и низких издержек будет иметь цепочку ценностей отличную от компании,
предлагающей престижную продукцию по завышенной цене. Различия в цепочке
ценностей также образуются за счет деятельности поставщиков или на этапе
доставке товаров конечным потребителям.
Сбор данный
для стратегического анализа издержек.
Выделив основные звенья цепочки ценностей компании модно переходить к следующему этапу
стратегического анализа издержек: к преобразованию данных об издержках каждого
звена в данные об издержках по видам деятельности. Степень детализации затрат
зависит от их экономического содержания и от того, насколько этот процесс важен
для анализа. Целесообразно оценивать издержки по операциям, имеющим разное
экономическое содержание, и по видам деятельности, затраты на которые
составляют значительную или растущую долю в общих издержках компании".
В традиционном бухгалтерском учете издержки
классифицируются по категориям: зарплата рабочих и служащих, материалы, НИОКР,
амортизация, другие постоянные расходы. Учет затрат по видам деятельности (менеджерский)
предполагает иную классификацию тех же затрат - по ключевым операциям цепочки
ценности предприятия (табл.37.). Многие компании применяют этот вид учета,
поскольку он обеспечивает более точную оценку издержек по операциям,
выполняемым в цепочках ценности поставщиков и клиентов.
Таблица 37.
Традиционный и менеджерский учет
издержек
|
Традиционный расчет себестоимости по
статьям затрат, тыс. долл. |
Оценка
издержек по видам деятельности, тыс. долл. |
||
|
Зарплата рабочих и служащих Премии Материалы Командировки Амортизация Другие постоянные расходы (аренда
помещений, коммунальные услуги) Прочие операционные расходы |
340,00 95,00 21,50 12,40 19,00 112,00 40,25 |
Стоимость закупаемых материалов Оформление заказов на поставку Расходы на поставку точно в срок Обмен информацией с поставщиками Контроль качества приобретаемой
продукции Контроль соответствия поставок и заказов Рекламации и возвраты продукции |
100,30 82,1 140,2 59,56 94,1 48,45 15,25 |
|
Итого: |
640,15 |
Итого: |
640,15 |
Для определения позиции компании по издержкам
относительно основных конкурентов надо оценить издержки на одни и тех же виды
деятельности у каждого конкурента; это высший уровень аналитического
мастерства. Несмотря на трудоемкость этого процесса и приблизительный характер
некоторых оценок, стратегический анализ издержек - мощное средство анализа.
В ходе анализа цепочки ценности надо сравнить затраты
всех конкурентов на предоставление товаров или услуг четко обозначенной группе
покупателей или конкретному сегменту рынка. Преимущества или недостатки по
издержкам обычно различны для разных товаров одного ассортимента, для разных
групп потребителей (если используются разные каналы распространения), для
разных географических рынков (если издержки различаются по регионам).
Сравнение издержек по основным видам деятельности.
Сегодня многие компании сравнивают свои затраты на те
или иные виды деятельности с затратами конкурентов (и/или компаний других
отраслей, которые, не будучи прямыми конкурентами, эффективно и успешно ведут
сходный бизнес).
Результаты
сравнительного анализа издержек компании по видам деятельности и сопоставление
с показателями конкурентов дает ясную картину конкурентоспособности компании по
издержкам.
Сравнительный анализ издержек позволяет проверить
соответствие отдельных видов деятельности компании или функций лучшим
отраслевым стандартам.
Сравнительный анализ издержек компании предполагает
сравнение конкурентов по эффективности исполнения основных функций и процессов
в цепочке ценности на уровне компании: закупка материалов, расчеты с
поставщиками, управление запасами, обучение персонала и выплата заработной
платы, быстрота выведения на рынок новых товаров, контроль качества выпускаемой
продукции, прием и исполнение заказов, послепродажное обслуживание. Основная
цель - выявление оптимального алгоритма выполнения того или иного вида
деятельности, выбор самого эффективного способа минимизации издержек,
определение путей повышения конкурентоспособности фирмы по издержкам в видах
деятельности, где издержки оказались выше, чем у других компаний (не только
конкурентов).
Пример.
Компания XEROX
Компания Хеroх первой выполнила сравнительный
анализ издержек в 1979 году после того, как японские производители приступили к
продаже в США копировальной техники средней мощности по 9,6 тыс. долл. за
единицу; эта цена оказалась ниже себестоимости техники Xerox. Сначала
руководители американской компании заподозрили японских конкурентов в демпинге,
а потом решили командировать в Японию группу менеджеров Хеroх для
изучения опыта японского производителя. Американцам повезло: совместное
предприятие Хеroх в Японии, компания Fuji Хеroх, хорошо знала
конкурентов. Менеджеры обнаружили, что издержки фирмы Хеroх завышены
из-за неэффективной организации производства и бизнеса; исследование оказалось
чрезвычайно полезным для американской компании, желавшей превзойти конкурента
по издержкам. Результатом исследований стала долгосрочная программа сравнительного
анализа издержек по 67 основным процессам; показатели Xerox сравнивались
с лучшими отраслевыми стандартами в соответствующих видах деятельности.
Компания Хеroх с самого начала решила не ограничиваться исследованием
конкурентов, производящих офисное оборудование, а включить в круг изучаемых
предприятий все лучшие компании мира, деятельность которых имеют отношение к
бизнесу Хеrох.
Оценка
ценовой конкурентоспособности.
Оценка ценовой конкурентоспособности компании
проводится методом сравнения по пятибалльной шкале (от -2 до 2), по следующей
форме (табл. 38.).
Таблица 38.
Оценка ценовой конкурентоспособности
|
Характеристика |
Удельный
вес, % |
Оценка (от -2 до 2) |
|
1. Уровень цен |
|
|
|
2. Эффективность системы
дифференциации цен |
|
|
|
Всего: |
100 |
|
Мы знаем, что сравнение исключительно ценовых
характеристик товара не дает полного представления о предпочтениях потребителя,
а значит ценовой конкурентоспособности товара. Наиболее полную картину мы
получаем изучив конкурентоспособность по соотношению цена/качество (сопоставление
табл. 38. и 39).
Таблица 39.
Оценка качества Вашего товара (услуги)
|
Характеристика |
Удельный
вес, % |
Оценка (от -2 до 2) |
|
1. Функциональность |
|
|
|
2. Надежность |
|
|
|
3. Уровень обслуживания |
|
|
|
4. Известность
(раскрученность) |
|
|
|
5. Престижность |
|
|
|
Всего: |
100 |
|
Стратегические
проблемы компании.
Заключительная аналитическая задача состоит в
выявлении стратегических проблем, которые могут помешать компании достичь успеха. Решение этой
задачи предполагает обобщение результатов анализа положения компании и анализа
отрасли и конкурентной среды. Все серьезные проблемы компании должны быть
учтены менеджерами при разработке стратегического плана. Компания должна
избрать методы борьбы с трудностями в условиях глобальной конкуренции, пути
достижения приоритета в инновациях, резервы снижения издержек, способы
поддержания и повышения темпов роста бизнеса, методы повышения узнаваемости
товарной марки компании, возможности использования электронной коммерции.
Необходимо также принять решение по важным вопросам, в частности: расширение
ассортимента товаров, проведение исследований и разработок по созданию новой
продукции, наращивание производственных мощностей, снижение цен в ответ на
аналогичные действия конкурентов, добавление новых потребительских свойств товаров,
расширение инвестирования за пределы страны. Наконец, менеджерам следует
обдумать вопрос, как надлежит реагировать на разрабатываемые
законодательные акты, принятие которых может резко увеличить издержки
производства; на снижение интереса потребителей к новым товарам компании; на
демографические изменения в сегменте основных потребителей и пр.
Выявление
стратегических проблем, стоящих перед компанией - необходимая предпосылка
разработки эффективной стратегии.
Цель этого этапа анализа - создание списка проблем,
препятствующих достижению успеха. Список составляется на основе анализа
положения компании и анализа отрасли и конкурентной среды. Его цель - выявить
проблемы, на которые менеджеры компании должны обратить внимание в первую
очередь. Выявление проблем, решение которых необходимо для финансового и
конкурентного успеха в долгосрочной перспективе, - один из важнейших элементов
менеджмента компании.
Обнаружить проблемы позволяет изучение следующих
факторов:
· Соответствие нынешней стратегии компании целям
упрочения и улучшения рыночной позиции компании с учетом влияния пяти факторов
конкуренции - и в первую очередь тех из них, влияние которых усиливается.
· Уязвимость позиции компании перед действиями одного
или нескольких конкурентов.
· Необходимость корректировки нынешней стратегии
компании с учетом движущих сил отрасли.
· Соответствие действующей стратегии компании ключевым
факторам успеха отрасли в будущем.
· Возможность использования сильных сторон и
возможностей компании при нынешней стратегия компании.
· Приоритетные и второстепенные возможности компании;
перспективы их реализации при имеющихся ресурсах и возможностях.
· Значение для компании устранения нехватки определенных
видов ресурсов; возможность предотвращения внешних угроз.
· Наличие у компании конкурентного преимущества;
необходимость преодоления конкурентных недостатков.
· Преимущества и недостатки сегодняшней стратегии.
Анализ этих факторов показывают, следует ли компании
продолжить реализацию нынешней стратегии, с внесением при необходимости
незначительных изменений, или стратегия требует кардинального пересмотра. Чем
лучше стратегия компании соответствует внешней среде и внутреннему состоянию
компании, тем меньше необходимость в значительных изменениях. С другой стороны,
если сегодняшняя стратегия не соответствует требованиям будущего, то главной
задачей менеджеров должна стать выработка новой стратегии. Табл. 40.
представляет собой схему анализа положения компании. В ней объединены
концептуальные и аналитические методы, рассмотренные в данной главе, и
предложена форма представления результатов исследования в систематизированном и
сжатом виде.
Таблица 40.
Анализ положения компании
|
1. Стратегические показатели деятельности |
||||||||
|
|
2000 |
2001 |
2002 |
2003 |
2004 |
|||
|
Доля рынка |
_______ |
_______ |
_______ |
_______ |
_______ |
|||
|
Темпы роста объема продаж |
_______ |
_______ |
_______ |
_______ |
_______ |
|||
|
Чистая прибыль |
_______ |
_______ |
_______ |
_______ |
_______ |
|||
|
Прибыль на собственный капитал |
_______ |
_______ |
_______ |
_______ |
_______ |
|||
|
Другие (указать) |
_______ |
_______ |
_______ |
_______ |
_______ |
|||
|
2. Внутренние сильные стороны компании
и конкурентные возможности Внутренние слабые стороны компании Внешние возможности Внешние
угрозы 3. Оценка конкурентной силы компании (Шкала оценки: 1 – очень слабая, 10 –
очень сильная) |
||||||||
|
Ключевые факторы успеха или конкурентные
преимущества |
Вес |
Компания |
||||||
|
А |
В |
C |
D |
E |
||||
|
Качество и потребительские свойства продукции |
|
|
|
|
|
|
||
|
Репутация (имидж) |
|
|
|
|
|
|
||
|
Производственные возможности |
|
|
|
|
|
|
||
|
Использование технологий |
|
|
|
|
|
|
||
|
Дилерская сеть и возможности распространения |
|
|
|
|
|
|
||
|
Инновационные возможности |
|
|
|
|
|
|
||
|
Финансовые ресурсы |
|
|
|
|
|
|
||
|
Издержки по сравнению с конкурентами |
|
|
|
|
|
|
||
|
Возможности обслуживания потребителей |
|
|
|
|
|
|
||
|
Сумма весов |
1,0 |
|
|
|
|
|
||
|
Общий показатель конкурентной силы |
|
|
|
|
|
|
||
|
4. Оценка
конкурентной позиции компании (Улучшается-ухудшается?
Конкурентные преимущества или отставание?) |
||||||||
|
5. Основные стратегические проблемы,
стоящие перед компанией |
||||||||
|
|
|
|
|
|
|
|
|
|
Позиционирование
бизнеса в отрасли.
Тщательный анализ положения компании, отрасли и
конкурентной ситуации имеет исключительно важное значение для разработки
стратегии. Он позволяет выявить
преимущества и недостатки стратегии, возможности и слабые места компании, а
также оценить способность компании по защите и улучшению своей позиции с учетом
движущих сил, конкурентного давления, действий соперников. Без этой информации
менеджеры не могут разработать стратегию, отвечающую потребностям компании.
Таблица 41.
Позиционирование по Матрице потребителя

Таблица 42.
Позиционирование по Матрице производителя

Таблица 43.
Итоговое позиционирование вида бизнеса

1. Если результаты стратегического анализа внешней
среды дают нам представление о том, какие факторы системы внешней среды будут
благоприятствовать или противодействовать нам в реализации нашего видения
будущего бизнес-успеха компании и достижении ее стратегических целей, то анализ
внутренней среды компании и сопоставление его результатов с анализом главных
конкурентов, позволяет определить, что мы представляем из себя как
конкурентоспособная производственная компания, где мы находимся в настоящее
время и какое положение относительно наших конкурентов мы занимаем.
2. Стратегические
ресурсы это совокупность ресурсов
конкретной компании, обеспечивающих ее способность поддерживать и реализовывать
конкурентное преимущество.
3. Опыт и знания компании, интеллектуальный капитал,
конкурентные возможности, уникальные навыки, стратегически ценные активы,
рыночные достижения в совокупности составляют ее ресурсный потенциал, необходимый для успешной конкурентной борьбы.
4. Под слабыми
сторонами подразумевается отсутствие или недостаточность существенных для
конкуренции ресурсов, а также виды деятельности в которых компания уступает
конкурентам.
5. Наиболее важным аспектом проведения стратегического
анализа внутренней среды компании является достоверность и объективность оценки
информации, используемой при его проведении. Самым сложным представляется
умение объективно оценить свои сильные и слабые стороны и правильно учитывать
их при разработке и реализации стратегии.
6. Ключевые
(базисные) компетенци – конкуренто-значимые виды деятельности, в которых
компания достигла максимальной эффективности.
7. Конкурентоспособность компании по ценам и издержкам по
сравнению с ее конкурентами свидетельствует о прочности конкурентной позиции
компании. Стратегический анализ издержек и анализ цепочек ценности – важнейшие
средства сравнительного анализа цен и издержек компании и ее конкурентов,
позволяющие оценить эффективность отдельных видов деятельности компании и
выявить те их них, которые требуют усовершенствования. Эффективное управление
всеми звеньями цепочки ценности – основа для создания ключевой компетенции и ее
превращения в устойчивое конкурентное преимущество.
8. Цепочка
ценности компании – основные и
вспомогательные виды деятельности по созданию потребительской стоимости.
9. Цель выявления стратегических проблем - создание
списка проблем, препятствующих достижению успеха. Список составляется на основе
анализа положения компании и анализа отрасли и конкурентной среды. Его цель -
выявить проблемы, на которые менеджеры компании должны обратить внимание в
первую очередь. Выявление проблем, решение которых необходимо для финансового и
конкурентного успеха в долгосрочной перспективе, - один из важнейших элементов
менеджмента компании.
10. Тщательный анализ положения компании, отрасли и
конкурентной ситуации имеет исключительно важное значение для разработки
стратегии. Он позволяет выявить преимущества и недостатки стратегии,
возможности и слабые места компании, а также оценить способность компании по
защите и улучшению своей позиции с учетом движущих сил, конкурентного давления,
действий соперников. Без этой информации менеджеры не могут разработать стратегию,
отвечающую потребностям компании.
1. Ансофф И. Новая корпоративная стратегия. – СПб.:
Питер, 1999.
2. Аакер Д. Стратегическое рыночное управление/пер. с
англ. Под ред. Ю.Н. Каптуревского. – СПб.: Питер, 2002.
3. Боумен К. Стратегия на практике. – СПб.: Питер, 2003.
4. Гурков И.Б. Стратегический менеджмент организации:
Учебное пособие. 2-е изд., испр. И доп. – М.: ТЕИС, 2004.
5. Дженстер П., Хасси Д. Анализ сильных и слабых сторон
компании: определение стратегических возможностей/пер. с англ. – М.: Издательский
дом «Вильямс», 2003.
6.
Доклад компании KPMG (Measures that matter). 1998.
7. Ламбен Ж.-Ж. Менеджмент, ориентированный на рынок/пер.
с анг. Под ред. В.Б. Колчанова. – СПб.: Питер, 2004.
8. Томпсон А.А., Стрикленд III А. Дж. Стратегический менеджмент: концепции и
ситуации для анализа, 12е изд.: Пер. с англ. – М.: Издательский дом
«Вильямс», 2002.
9. Фаэй Л., Рэнделл Р. Курс MBA по стратегическому менеджменту / Пер. с анг. – М.:
Альпина Паблишер, 2002.
Цели обучения:
Изучив данную тему, Вы получите представление о
сценарном планировании, как заключительном этапе стратегического анализа и
получите навыки применения этого метода к разработке сценариев развития Вашей
фирмы в условиях неопределенности внешней среды.
Содержание
темы:
1.
Введение.
2.
Стратегические проблемы компании.
3.
Методика сценарного планирования.
4.
Стратегичность и эффективность сценарного планирования.
5.
Резюме.
6.
Кейс.
Сценарное планирование - это один из наиболее эффективных системных инструментов современного
стратегического менеджмента и стратегического анализа.
Исторически сценарии возникли примерно тридцать лет
назад в качестве альтернативы одновариантных прогнозов будущего развития
конкретных компаний. Одновариантные прогнозы, как правило, довольно жестко
задавали, по существу, единственную траекторию будущего развития организации и
на практике, особенно в условиях турбулентно - изменчивой внешней среды, они
очень часто оказывались ошибочными. Поэтому при сценарном подходе стали
разрабатывать несколько примерно одинаково правдоподобных, но значимо
контрастных вариантов будущего развития внешней среды для конкретной
организации. Причем существенная особенность таких прогнозных сценариев
заключалась в том, что они были инструментами именно корпоративной стратегии.
Родоначальником подхода, известного как сценарное
планирование, в 1940-х гг. стал футурист Герман Кан (Herman Kahn). В те годы
новый подход использовался для анализа угроз холодной войны.
После работ академиков Дункана Люси (Duncan Luce) и
Говарда Райффа (Howard Raiffa), с 1950-х гг. в обязательную программу для
студентов МВА (Master of Business Administration) вошли так называемые «деревья
решений», которые были призваны наглядно проиллюстрировать существующие
проблемы. Позднее Ричард Беллман подвел математическую основу под «анализ
деревьев решений».
Авторы — Эви Федергрюен, псевдоним Чарльза Е. Эксли
(Charles E. Exley), профессора менеджмента в Columbia Business School, и Гаррет
ван Райзен — псевдоним Пола М. Монрона (Paul M. Montrone), преподавателя
предпринимательства в той же школе.
Стратегические
проблемы и стратегическая неопределенность.
Перед каждым предпринимателем, руководителем компании
или лицами, ответственными за стратегическое развитие организации регулярно
встают вопросы, которые мучают их, не дают спать по ночам и требуют принятия
решения в условиях неопределенности внешней среды. «Строить или не строить
новый цех, выходить или не выходить на новый рынок, принимать решение о создании
нового товара или нет» - вот тот неполный перечень стратегически важных
вопросов, которые требуют, в первую очередь, анализа внешней среды.
Анализ среды
– изменений в технологиях, демографии, культуре, экономике и государственной
политике – необходим для идентификации и рассмотрения представляющих с точки
зрения организации возможности или угрозы текущих и потенциальных тенденций и
событий, поскольку все эти события влияют на принятие этих решений.
Анализ
влияния состоит в систематической оценке воздействий и неотложности тенденций и
событий, лежащих в основе каждой стратегической неопределенности.
Объемы мониторинга и анализа стратегической
неопределенности зависят от ее влияния и неотложности.
1. Влияние стратегической неопределенности связано с:
·
тем, в какой
степени она затрагивает тенденции или события, которые повлияют на существующие
или потенциальные СБЕ (стратегические бизнес-единицы);
·
важностью
затрагиваемыx СБЕ;
·
количеством
затрагиваемых СБЕ.
2. Неотложность стратегической неопределенности
связана с:
·
вероятностью
того, что тенденция будет набирать силу или событие действительно произойдет;
·
временным
интервалом тенденций или событий;
·
доступным
временем реакции по сравнению со временем, необходимым для разработки и
внедрения соответствующей стратегии.
Сценарный
анализ.
Сценарный анализ как способ проверки различных
сценариев о будущем включает в себя построение нескольких правдоподобных
сценариев, разработку для каждого из них адекватной стратегии, оценку
вероятности осуществления сценариев и оценку результирующих стратегий.
Конкретные мероприятия, которые необходимо реализовать
в процессе стратегического анализа зависят от степени стратегической
неопределенности и неотложности.
Категории стратегических неопределенностей представлены
на рис. 21.

Рис. 21. Категории стратегических
неопределенностей
В целом
решения, которые должны приниматься методом сценарного планирования, имеют
следующие характеристики:
· Предназначены для управления развитием масштабных
научных, научно-производственных и промышленных объединений при высоком уровне
неопределенности, вплоть до неопределенности качественных характеристик.
· Опираются на оригинальную концепцию науки как нового
социогенного фактора.
· Содержат систему понятий сценарного планирования.
· Основаны на принципе разделения ответственности за
принимаемые решения, согласования жизненных циклов подсистем организации при
определении временных характеристик сценариев.
· Отличаются от традиционных систем сценарного
планирования использованием принципа многоуровневого (в выделенной иерархии
"объект" - "надсистема") сценарного подхода к планированию
развитием.
· Имеют встроенный контроль применимости многоуровневого
сценарного метода в данной конкретной ситуации.
Развитие решения, принятого с применением метода
сценарного планирования, должно включать следующие действия:
Разработка многоуровнего сценарного плана развития
организации.
Разработка
организационной технологии многоуровнего сценарного планирования.
·
Компьютеризация
организационной технологии.
·
Теория
разнообразия обществ, формируемых различными ключевыми факторами: сырьевое
общество, технократное общество, милитаризованное общество, информационное
общество, открытое общество.
·
Выявление
стратегически важных проблем компании проводится в процессе проведения
стратегических бесед.
Стратегические
беседы.
Для высококачественного сценарного планирования, так
же как и для обеспечения эффективного стратегического менеджмента в целом,
очень важной является общая стратегическая культура коммерческой организации.
Особую роль в становлении высокой стратегической культуры организации может
сыграть система так называемых стратегических бесед (strategic conversations).
Одно из эффективных средств достижения именно общего
понимания перспективы развития организации - это и есть стратегические беседы.
Конкретная форма проведения стратегических бесед, конечно, во многом
определяется конкретной ситуацией, присущей данной конкретной организации. Но
при этом общей конечной целью стратегических бесед для самых разных организаций
вполне может быть качественный набросок сценария бизнес-развития на ту или иную
конкретную стратегическую перспективу. Стратегические беседы должны быть
целевыми, свободными и творческими. При этом одновременно они должны быть
административно хорошо организованы и как следствие, конечно,
высокоэффективными.
Пример.
Компания Motorola
Хороший пример высокой стратегической культуры и
практики высокоэффективных стратегических бесед представляет собой компания
Motorola. Одно из важных слагаемых общего бизнес-успеха компании Motorola - это
практическое умение ее топ-менеджеров дебатировать ключевые стратегические
вопросы в точно сфокусированном, творческом и в конечном счете
высокоэффективном режиме.
Типичная продолжительность целевой серии
стратегических бесед обычно составляет от трех до девяти месяцев. Беседы должны
проводиться не реже одного раза каждые одну или три недели. Продолжительность одной
беседы по времени занимает примерно половину рабочего дня.
Наряду с отмеченной целью отдельных бесед, результатом
которых является получение сценариев развития организации на заданную
стратегическую перспективу, важнейшая цель всех стратегических бесед - это
создание и развитие в организации процесса стратегического самообучения.
В профессиональной литературе термины "сценарное
планирование", "современное сценарное планирование" и
"сценарный метод" используются как синонимы.
Следует еще
раз уточнить: сценарное планирование - это методически вполне определенный
инструмент, который позволяет получать значимую информацию для принятия
ключевых решений по стратегии развития организации в соответствующей сценарной
перспективе.
Методика процесса сценарного планирования включает 8
шагов:
Шаг 1.
Определение ключевых стратегических направлений и/или вопросов.
Прежде всего, надо собрать все результаты и данные
стратегического анализа, как внешней среды, так и внутренней среды организации,
которые уже имеются на момент начала разработки сценариев. При наличии данных
стратегического анализа, команда разработчиков сценариев, во-первых, проводит
специальное целевое исследование на предмет точного определения конкретного перечня
всех возможных ключевых направлений развития бизнеса организации на заданный
конкретный сценарный период, во-вторых, анализируются все ключевые
стратегические решения, которые организация собирается принять, с учетом
разрабатываемых сценариев. Понятно, что полный перечень конкретных формулировок
всех направлений и решений должен интегрировать и специфику бизнеса
организации, и специфику заданного сценарного периода с точки зрения интересов
именно данной конкретной организации. С одной стороны, совершенно ясно, что
указанный перечень надо установить, но, с другой стороны, столь же очевидно,
что сделать это практически очень непросто. Поэтому предлагаются следующие
рекомендации. Под руководством первого менеджера организации надо собрать всех
ее топ- менеджеров и, с учетом данных анализа всех стратегических вопросов,
которые уже обсуждались и принимались, на пример за последние 2-3 месяца,
предельно откровенно обсудить самые актуальные и самые важные стратегические
вопросы, стоящие перед организацией на текущий момент. Как правило, это как раз
те вопросы, которые "не дают спокойно спать" нормальному и честному
топ-менеджеру организации.
В каждой конкретной организации может накопиться свой
перечень вопросов, но топ-менеджеры обязаны административно правильно
организовать обсуждение этих вопросов.
Шаг 2.
Установление ключевых факторов ближней внешней среды.
Фиксируются и анализируются ключевые факторы из
ближней внешней среды организации, которые определяют успех или неудачу по
каждому из направлений, установленному на Шаге 1, а также факторы,
предопределяющие ответы по выявленным на Шаге 1 стратегическим вопросам. Такие
факторы устанавливаются по ресурсам ближней внешней среды организации, по ее
потребителям и, конечно, по конкурентам. Основной вопрос, на который в каждом
сценарии должен содержаться свой определенный ответ, следующий: что по каждому
вопросу Шага 1 должны знать менеджеры организации, которые принимают
стратегические решения, чтобы делать осознанный выбор того или иного варианта
решения?
Шаг 3.
Определение ключевых факторов дальней внешней среды.
Выявляют и углубленно анализируют ключевые факторы
дальней внешней среды организации, которые определяют действие факторов,
установленных на Шаге 2. На этом уровне должны быть определены все ключевые
факторы, которые влияют на данную конкретную организацию именно через факторы
Шага 2. Некоторые из факторов дальней внешней среды организации являются вполне
предопределенными. Например, предопределенными факторами можно считать
демографические тенденции; а неопределенными - результаты выборов главы
региона. На Шаге 3 очень важно и полезно установить, что конкретно по ключевым
факторам дальней внешней среды в будущем произойдет обязательно, а что может
произойти случайно.
В исследовательском плане данный шаг является самым
интенсивным и сложным. Обусловлено это тем, что, во-первых, надо представить
несколько вариантов возможного изменения ключевых факторов уровня дальней
внешней среды с учетом соответствующих последствий в данной среде как сложной и
динамичной системе. Во-вторых, надо представить, как изменения уровня дальней
внешней среды изменят ключевые факторы уровня ближней внешней среды. В-третьих,
вариантную динамику ключевых факторов Шага 2 надо представить и описать таким
образом, чтобы соответствующая информация позволяла качественно решать
стратегические вопросы уровня Шаг 1.
Шаг 4.
Ранжирование по важности и степени неопределенности.
На этом шаге проводится четкое ранжирование всех
факторов уровня Шаг 3 и уровня Шаг 2 по двум критериям. Первый критерий - это
важность каждого фактора указанных уровней для принятия стратегических решений
уровня Шаг 1. Второй критерий - степень неопределенности по факторам уровней
Шаг 3 и Шаг 2 для решения стратегических вопросов уровня Шаг 1. Основная задача
Шага 4 - это определение основных факторов по каждому критерию, т.е. отдельно
по 2-3 факторам, которые являются самыми важными, и отдельно по 2-3 самым
неопределенным факторам. Сценарии не могут различаться по предопределенным
факторам. Сценарии будут существенным образом различаться именно по факторам и
тенденциям, которые выявлены на Шаге 4.
Шаг 5.
Выявление логики каждого сценария.
Результатом данного шага должны стать так называемые
логические стержни, т.е. альтернативные логики развития каждого сценария. Цель
Шага 5 состоит в том, чтобы в соответствии с различными логическими стержнями
найти относительно небольшое число сценариев, которые являются действительно
существенно разными по критерию содержания решений. Сценарии, определенные на
этом шаге, должны рассматриваться по стратегическим вопросам на уровне Шаг 1.
При удачной разработке различных сценариев они должны показывать положительные
результаты, т.е. определенный бизнес-успех от принятия соответствующих
стратегических решений на уровне Шаг 1. При любом уровне неопределенности
факторов разных сценариев все равно должно быть не много, обычно
рассматривается не более четырех сценариев.
Шаг 6. Описание каждого сценария.
Каждый из сценариев, выявленных на Шаге 5, описывается
по всем факторам внешней и внутренней среды, выявленным в Шаге 1 и Шаге 2,
поскольку в каждом из базовых сценариев возможно различное состояние каждого из
этих факторов и изменение их влияния на реализацию исследуемого стратегического
вопроса.
Шаг 7. Количественное определение сценарных драйверов.
На этом Шаге методами экспертных оценок вычисляется
количественное значение каждого из сценарных драйверов, при котором происходит
смена сценариев. Например, если сценарным драйвером является полтика
протекционизма, то определяется при каком размере таможенной пошлины в денежном
эквиваленте (или другого показателя, количественно определяющего политику
протекционизма) мы определяем политику протекционизма как «сильную» или
«слабую».
Шаг 8. Выводы.
На Шаге 8 происходит оценка реализуемости
стратегического решения при большинстве (более 50 %) описанных сценариев и
принимается решение о возможности его реализации.
В случае принятия положительного решения, процесс
сценарного планирования завершается определением текущего сценария.
Чем отличается сценарное планирование от традиционного
одновариантного планирования? Дело в том, что они базируются на разных
понятиях. В результате традиционного планирования мы получаем один наиболее
вероятный результат. В то время как сценарное планирование на выходе дает нам
несколько возможных сценариев будущих событий. Таким образом, подобный подход
приводит к принятию решений, основанному не на конкретном плане, а, что
называется, «по обстоятельствам».
Рассмотрим пример с началом выпуска новой продукции.
Пример.
Начало выпуска новой продукции
Цена нового продукта известна и составляет $1, но
неизвестен спрос. Различные сценарии, включающие анализ макроэкономических
факторов и конкуренции, приводят к оценке спроса в пределах 200—1400 штук.
Разработка нового продукта обойдется в $100. Завод можно будет построить сразу
за $600, или позднее, — после того как станут известны возможные объемы продаж,
— за $660.
В данном случае есть три возможных стратегии: 1 —
отказаться от запуска нового продукта; 2 — купить участок земли и сразу же
построить завод; 3 — купить участок, но отложить строительство завода, пока не
будет точно известен спрос на новый продукт. Традиционное планирование
начинается с определения спроса. В данном случае было бы нормально принять
спрос средним в определенном диапазоне, то есть 800 штук. Затем, данный спрос в
800 штук используется для оценки всех трех возможных вариантов развития событий.
Похоже, что стратегия №2 выглядит лучше всего. Она
приносит очевидный доход в размере $100 ($800 — это доход от продажи нового
продукта, отбрасываем $100, потраченные на разработку продукта, и $600 на
строительство завода). Однако $700 долларов — это приличная сумма и стоит более
тщательно оценить спрос. Таким образом, потребуется более тщательный анализ для
того, чтобы выбрать лучшую стратегию для различных показателей спроса. Казалось
бы, стратегия №2 является оптимальной в том случае, если спрос превысит 700
штук в год. Хотя, если он будет ниже 700 — лучшей является стратегия №1. Таким
образом, стратегия №3, казавшаяся наименее перспективной, менее всего зависит
от точности определения будущего спроса.
Проведенный тщательный анализ прекрасно описывает
каждый из возможных сценариев. В то же время такой анализ не учитывает того
факта, что некоторые из возможных стратегий доступны лишь тогда, когда точно
известен спрос. А ведь он пока неизвестен. В этом и состоит основное отличие
традиционного планирования от планирования сценариев.
Давайте оценим прибыль в каждом из трех возможных
случаев. Отказ от запуска нового продукта (стратегия №1) всегда дает нулевую
прибыль. Вторая и третья стратегии дают возможность заработать. В случае
стратегии №3 $100 — это невозвратные издержки. В этом случае начинать
строительство завода можно лишь в случае, если доход превысит стоимость ($660)
постройки завода. Таким образом, в случае, если спрос (С), превышает 660,
получаем формулу для определения прибыли: С-(660+100). В то же время прибыль в
случае принятия стратегии №2 всегда будет составлять С (600+100).
Теперь ясно, что стратегия (3) является наиболее
привлекательной. Поскольку несмотря на то, что если спрос большой, то прибыль
немного ниже, зато если спрос окажется низким, все затраты составят всего $100.
В оценке подобных «решений по обстоятельствам» и состоит сценарное
планирование. В том случае, если каждый из сценариев в равной степени подходит
для реализации, то средняя прибыль от стратегии №3 составит $140, что на 40%
больше, чем в случае стратегии №2. Это поразительно. Решение, которое никогда
бы не прошло ни в одном из сценариев, с точки зрения неопределенности спроса
является оптимальным (при условии получения средней прибыли).
Перейдем от теории к практике. Возьмем, к примеру,
исследование оспы, которое упоминалось ранее. В данном случае были отработаны 6
возможных сценариев, начиная от небольшой утечки из лаборатории и заканчивая
одновременной атакой террористов на 10 наибольших аэропортов США. Исследователи
оценили предположительное количество смертных исходов в каждом из шести
сценариев. Вывод ученых не подлежит сомнению: вакцинация медицинских работников
является желательной, в случае если вероятность атаки даже на один аэропорт в
последующие 10 лет составит 0,2%.
Перед планировщиками возможных сценариев стоит 3
основных задачи. Первая — создание поддающихся интерпретации сценариев. Она
требует всесторонней экспертной оценки факторов, влияющих на конечный
результат. Вторая заключается в определении вероятности того или иного
сценария. Третьей задачей исследователей является выбор определенных критериев
для оценки стратегий. Большинство исследователей и организаций весьма неохотно
идут на риски: обычно уровень рассчитываемого ими выигрыша гораздо ниже фактически
возможного. Стратегии, в ходе изучения которых получены неожиданные результаты,
зачастую влекут за собой более высокие риски. Следовательно, сценарное
планирование очень часто включает анализ выигрыша с точки зрения различных
степеней рисков, так же, как и в случае финансового планирования.
стратегическое
планирование на основе демократических принципов
Мы живем в неспокойные времена. Терроризм,
политическая нестабильность и угроза локальных войн привели к необходимости
создания сценариев определения предельных цен на товарных и энергетических
рынках. Тяжелые формы острых респираторных заболеваний, «коровье бешенство» и
ящур вновь напомнили человечеству о естественных биологических угрозах. А
недавние финансовые скандалы заставили нас задуматься о получении достоверной и
проверенной информации о поставщиках и покупателях. Короче говоря, компании
стоят перед угрозой значительно больших рисков, чем прежде. Действительно,
когда Mattel (фирма-создатель куклы Барби) использовала сценарное планирование
для разработки своей стратегии на
Второй причиной, по которой аналитики вновь прибегли к
помощи сценарного планирования, является появление новых средств анализа,
начиная от электронных таблиц и заканчивая огромными электронными системами,
позволяющими менеджерам эффективно решать крупномасштабные проблемы.
Большинство «новых» угроз заставляли задумываться и предыдущие поколения людей.
Именно дилемма о вакцинации против оспы 2 столетия назад привела к разработке
основ теории вероятности, которая положена в основу большинства современных
теорий управления, а также и сценарного планирования. Один из основателей
теории вероятности Даниель Бернулли в дебатах с Даламбером применил новую
теорию для расчета рисков необходимости прививки оспы. Даламбер согласился с
выводами Бернулли, но отверг и назвал пренебрежением этическими нормами работы
последнего по расчету средней продолжительности жизни.
Пример.
Сценарное планирование в Администрации
Президента США
Кто мог предсказать ужасные события, произошедшие 11
сентября
В 1999-м комиссия Конгресса США, во главе которой
стояли бывшие сенаторы Гари Харт (Gary Hart) и Уорен Рудман (Warren Rudman),
практически предсказала будущие ужасные события. В выводах о работе комиссии
сказано: «США все больше и больше становятся подверженными атакам террористов,
а быстрый прогресс в области био- и информационных технологий несет с собой все
новые и новые риски». Тем не менее, возможно более важным, нежели пророческие
умозаключения комиссии, стал подход ее членов к решению вопроса. Вместо того
чтобы предсказывать конкретные события в будущем, комиссия выработала несколько
возможных сценариев террористических атак. Затем члены комиссии оценили
возможности служб национальной безопасности страны противостоять или каким-либо
образом реагировать на возможные атаки. В наше время такой подход, известный
как сценарное планирование, вновь набирает популярность в среде общественных и
частных деятелей политики. В январе этого года в журнале New England Journal of
Medicine был напечатан анализ сценариев, согласно которым для уменьшения угрозы
биологических атак террористов все медицинские работники США или даже вся нация
должны быть привиты от оспы. Позднее президент Буш решил привить от оспы 500
тыс. военных и 439 тыс. медицинских работников.
1. Анализ среды – изменений в технологиях, демографии,
культуре, экономике и государственной политике – необходим для идентификации и
рассмотрения представляющих с точки зрения организации возможности или угрозы
текущих и потенциальных тенденций и событий.
2. Влияние стратегической неопределенности связано с:
·
тем, в какой
степени она затрагивает тенденции или события, которые повлияют на существующие
или потенциальные СБЕ (стратегические бизнес-единицы);
·
важностью
затрагиваемыx СБЕ;
·
количеством
затрагиваемых СБЕ.
3. Неотложность стратегической неопределенности
связана с:
·
вероятностью
того, что тенденция будет набирать силу или событие действительно произойдет;
·
временным
интервалом тенденций или событий;
·
доступным
временем реакции по сравнению со временем, необходимым для разработки и внедрения
соответствующей стратегии.
4. Сценарное планирование - это методически
определенный инструмент, который позволяет получать значимую информацию для
принятия ключевых решений по стратегии развития организации в соответствующей
сценарной перспективе.
5. В целом решения, которые должны приниматься методом
сценарного планирования, имеют следующие характеристики:
·
предназначены для
управления развитием масштабных научных, научно-производственных и промышленных
объединений при высоком уровне неопределенности, вплоть до неопределенности
качественных характеристик;
·
опираются на
оригинальную концепцию науки как нового социогенного фактора;
·
содержат систему
понятий сценарного планирования;
·
основаны на
принципе разделения ответственности за принимаемые решения, согласования
жизненных циклов подсистем организации при определении временных характеристик
сценариев;
·
отличаются от
традиционных систем сценарного планирования использованием принципа
многоуровневого (в выделенной иерархии "объект" -
"надсистема") сценарного подхода к планированию развитием;
·
имеют встроенный
контроль применимости многоуровневого сценарного метода в данной конкретной
ситуации.
6. Сценарный анализ как способ проверки различных
сценариев о будущем включает в себя построение нескольких правдоподобных
сценариев, разработку для каждого из них адекватной стратегии, оценку
вероятности осуществления сценариев и оценку результирующих стратегий.
7. При любом уровне неопределенности факторов
количество разрабатываемых сценариев должно быть не много, обычно не более
четырех сценариев.
Компания Giuseppe`s
Original Sausage
Авторы: Майкл. Т. Смит, Christian
Brothers University, Яна Ф. Кузмиски, Mississippy
University for Women
Джозеф Котрон, президент и глава компании Giuseppe's
Origiпal Sausage, возвращался в свой офис из Западного Мемфиса, где
руководил мероприятием по продвижению в супермаркете Seessel's. Джозеф
гадал, что даст его бизнесу обнародованная недавно договоренность о
приобретении Seessel's крупной сетью супермаркетов Albertsoп's. Уже
второй раз за последние два года
у первого и самого главного клиента Котрона менялся
владелец. Несмотря на ТО, что его компания за 7 лет работы вышла на уровень
безубыточности, Котрон не мог отделаться от чувства, что 1 топчется на месте и
никак не может осуществить мечты, с которыми начинал бизнес в 1991 году.
Дж. Котрон размышлял над проблемами, которые, как он
чувствовал, мешали успеху его компании: слишком много времени тратилось на
привлечение новых клиентов, объемы продаж не отличались стабильностью, не
удавалось наладить длительные и прочные отношения с основными клиентами,
финансовое положение вызывало тревогу. Хотя объем продаж продолжал расти, у
компании не было постоянных потребителей, на которых она могла бы рассчитывать
из года в год. Дж. Котрон считал своей первостепенной задачей расширение
бизнеса до объемов, позволяющих нанять штатных сотрудников для обычной
повседневной работы. Тогда он смог бы проводить высвободившееся время на кухне,
создавая новые рецепты колбас - произведения кулинарного искусства; это была
его заветная мечта.
Основание и история
компании
Джозеф Котрон перебрался в
Мемфис, штат Теннеси, в конце 1980-х годов, мечтая возглавить
мясоперерабатывающую компанию и посвятить себя созданию новых разновидностей
колбас из экзотических видов мяса и специй. Выходцу из Нью-Джерси, Котрону не
хватало разнообразия высококачественных колбас, которыми славится Северо-Восток
США. На Юге колбаса (точнее, сосиски и пирожки с мясной начинкой)
рассматриваются главным образом как полуфабрикат для завтрака. Джо привык к
гораздо более широкому выбору колбас, составляющих основное блюдо завтрака,
ланча или обеда. На Северо-Востоке колбасные изделия нередко занимали в трапезе
центральное место - как в заведениях общественного питания, так и в домашней
кухне.
Джо Котрон давно освоил
искусство приготовления колбас. Начал он с обычных колбас на кухне у себя дома
в самом начале 1990-х годов, а его первыми потребителями были друзья, коллеги и
руководство ресторана, где он работал барменом. Котрон подавал свои особые
колбасы не только в баре, но и с собственной машины, в которой для этой цели
держал холодильник. Вскоре спрос превысил возможности скромного производства
Котрона (максимум
Мечты о компании Giuseppe's
Origiпal Sausage стали реальностью в конце 1991 года, когда Котрон
подписал договор аренды производственных площадей сроком на шесть месяцев. Это
и стало началом пути компании деликатесных колбас Котрона. Арендованное
помещение требовало ремонта и переделки; хотя оно и использовалось когда-то для
производства сэндвичей, однако не соответствовало требованиям Министерства
сельского хозяйства США для производства колбас на коммерческой основе. Правила
требовали, чтобы помещение было оборудовано современными морозильными камерами
и водопроводом, а полы, стены и двери соответствовали специальным стандартам на
материалы и окраску. 3атянувшееся строительство и ввод правительством новых
стандартов отложили открытие Giuseppe's Origiпal Sausage, запланированное
первоначально на конец марта 1992 года. Требования Министерства сельского
хозяйства, Министерства здравоохранения и других государственных учреждений
истощили финансовые ресурсы Котрона, и ему не оставалось ничего другого, кроме
как искать внешних инвесторов.
В самый разгар строительных
работ и поиска капитала Джо Котрону улыбнулась удача фестиваль "Май в
Мемфисе" предоставил благоприятную возможность представить на рынке едва
оперившуюся компанию. Ежегодный Мемфисский фестиваль - это месячник культурных,
социальных и развлекательных мероприятий, посвященных какой-либо стране. К
счастью для Джо, темой фестиваля в 1991 году была Италия, поэтому новая
компания получилаидеальную возможность заявить о себе. Котрон арендовал палатку
и продавал колбасы посетителям фестиваля. Продажа шла оживленно, и Котрон
получил множество благоприятных отзывов участников фестиваля.
В конце 1992 года Giuseppe's
начала сотрудничество с другими компаниями, поставляя свою продукцию, в частности,
в магазины Seessel's (местная крупная сеть супермаркетов) и местные
рестораны. В течение первых лет продажи шли довольно вяло; продажи ресторанам
опережали продажи в Seessel's.
Планы продаж, составленные Котроном,
оказались чересчур оптимистичными. В худшие времена Giuseppe's держал
ась на поверхности только благодаря внешним инвесторам, приглашенным Котроном.
Наконец, в середине 1990-х годов продажи начали медленно расти. В своей
деятельности Джо Котрон ориентировался в основном на продажу продукции местным
ресторанам, Seessel's и Kroger (национальная сеть супермаркетов),
однако он разработал специальный рекламный проспект, который можно было
рассылать и раздавать индивидуальным покупателям, число которых неуклонно
увеличивалось.
К концу 1997 года продажи Giuseppe's
превысили 250 тыс. долл. благодаря крупным заказам от непрерывно растущей
клиентской базы, включая недавно созданные казино в Тунике, штат Миссисипи. В
штате Giuseppe's уже были менеджер, колбасник и продавец, занятый
неполный рабочий день. Компания даже закупила компьютер и программное
обеспечение для ведения бизнеса (Мiсrоsоft ОШсе, Small Business Edition),
однако ни сам Котрон, ни его недавно нанятый персонал не могли уделять
достаточно времени освоению программ и использованию их в оптимизации
бизнес-процессов.
Производство деликатесных
колбас
Результаты исследования А.С.
Nielseп показали, что потребители во всех США в 1997 году купили почти
209,5 тыс. тонн различных колбас. По прогнозам Министерства сельского хозяйства
США 1996 года, среднее потребление мяса и птицы на душу населения должно было
составить94,7 кг в год. Рынок деликатесных колбас состоял из двух сегментов -
розничная торговля (супермаркеты) и общественное питание (рестораны; учреждения
и организации, такие как больницы, школы и детские сады; другие заведения). В
1997 году объем продаж в сегменте розничной торговли превысили 2 млн. долл., а
по отрасли в целом продажи выросли на 18,3% по сравнению с 1996 годом. Самыми
популярными оказались копченые колбасы (45,7%), затем следовали польская
колбаса (21,3%), пикантная (7,7%) и итальянская (4,3%). Объемы продаж разных
сортов увеличивались по-разному. Больше всего с 1996 по 1997 год выросла
популярность итальянской колбасы - на 31,2%, за ней (на втором месте) польской
- на 24% и копченой - на 15,6%.
Рестораны - крупные
потребители колбасных изделий. Согласно отчету группы Crest из NAPD
Group (седьмой по величине консалтинговой компании в США) за 1996 год,
среднее количество блюд, потребляемых посетителями в ресторанах США, постоянно
увеличивалось, начиная с 1990 года. Результаты исследования также показали, что
72% семей покупали переработанные мясные продукты ежемесячно.
Также был отмечен взрыв
интереса к национальной кухне. Проведенное в 1992 году компанией Research
Advaпtage исследование кулинарных пристрастий американцев, питающихся вне
дома, выявило, что 84% опрошенных потребителей предпочитали итальянскую кухню (без
учета пиццы), 40% - китайскую, а 32% - французскую.
Очень важная особенность,
которая, вероятно, повлияет на производство колбас в ближайшем будущем, была
выявлена в ходе исследования, проведенного в 1998 году агентством NAPD
Paпtry Check. Выяснилось, что среднее время, затрачиваемое американскими
домохозяйками на приготовление блюд, сокращается. Исследование установило, что
"70% домохозяек тратят на приготовление стандартного обеда не больше 45
минут". Это открытие, очевидно, скажется на количестве времени, которое
будут затрачивать потребители на приготовление полуфабрикатных колбасных
изделий (сосиски, сардельки и пр.). Если покупатели решат, что варка сосисок
отнимает слишком много времени, они перейдут на продукты, которые можно
приготовить быстрее.
Вопросы здоровья и
питания.
Различные пищевые продукты
неоднократно исследовались на предмет калорийности и питательной ценности.
Государство приняло ряд специальных постановлений, согласно которым все
продукты питания должны сопровождаться информацией о составе и калорийности.
Таким образом, государство предлагает потребителям обращать внимание на то, что
они покупают и употребляют в пищу. Деятельности некоторых пищевых компаний эти
требования могут нанести серьезный ущерб, поскольку обнаруживается высокое
содержание жира в их продуктах. Согласно исследованию Управления по санитарному
надзору за качеством пищевых продуктов и медикаментов (FDA), проведенному в
1996 году, точность информации о питательной ценности, содержащейся на
этикетках, составляла 91%, что на 4% выше по сравнению с 1994 годом. Компании,
ориентирующиеся на сегмент обезжиренных колбасных изделий, изменили свои методы
маркетинга и сосредоточились на разработке пищевых сегментов. Если большинство
колбас содержит от 15 до
Конкуренция в отрасли
особых колбас.
На рынке готовых колбас
наблюдается высокая конкуренция. Например, в розничной торговле в Мемфисе
насчитывается примерно 25-30 наименований. Здесь главные конкуренты - компании Вrуап, Aтту
пеап и Johпsoпville. В табл.
44 представлены профили основных производителей, большинство из которых
конкурируют в общенациональном масштабе, и информация об их продуктах. В
основном конкуренция идет по ценам, кроме того, соперники пытаются опередить
друг друга по мероприятиям продвижения, рекламе и ассортименту товаров.
Полочное пространство и конкурентное ценообразование торговых марок - ключевые
факторы успеха на этом рынке. Компании, производящие деликатесные колбасы,
имеют отличные возможности продавать свои нестандартные, высококачественные
продукты по высоким ценам. Ценовая конкуренция в сегменте общественного питания
еще более жесткая, так как колбасные изделия обычно лишаются признаков торговой
марки после приготовления и подачи на стол. Дорогие рестораны готовы платить
высокие цены за высококачественные деликатесные колбасы, которые они могут
предлагать своим клиентам, но остальные заведения общественного питания больше
заинтересованы в продуктах со средними вкусовыми качествами и такими же ценами.
Производство деликатесных колбасных изделий позволяет получать очень высокую
прибыль, однако агрессивные методы конкуренции и возможность сравнивать цены
сходных брендов ограничивают доходы, которые можно было бы получить в условиях
согласованных действий.
Крупные супермаркеты (Piggly Wiggly,
Kroger, Seessel's,
Megamarket и Jitпey Premier) контролируют
свыше 50% всех имеющихся супермаркетов в Мемфисе и окрестностях. Такой уровень
концентрации обычен для большинства крупных городов и способствует вытеснению
из бизнеса множества мелких продуктовых магазинов. Поэтому постоянно
увеличивается количество потребителей, которые покупают продукты в крупных
супермаркетах. Нетрадиционные места торговли пищевыми продуктами также играют
значительную роль в росте объема продаж. Компании Ктаrt и
Wal-Mart открыли продуктовые магазины - Super Kmart и Super
Wal-Mart; то же самое сделала компания Sam's Сlиb. Крупные организации с централизованной организацией
закупок и штатом профессиональных закупщиков сильно осложняют работу мелким
производителям колбасных изделий.
Розничные торговцы
контролируют полочное пространство, а заведения общественного питания
контролируют меню и используемые в блюдах продукты. Желание или нежелание дистрибьюторов
продавать продукт производителя может иметь определяющее значение для успеха
или провала на рынке, особенно для небольших производителей. Практически
невероятно обеспечить постоянный объем и прибыль без поддержки дистрибьюторов.
Имеетсяв виду, что нижестояшие участники цепочки распространения могут снизить
прибыль, которую потенциально получит производитель.
С ростом рынка колбас
ожидается появление новых конкурентов. Как доказал пример компании Giuseppe's,
новая компания может занять свое место в индустрии за относительно короткое
время. Регулятивные нормы правительства создают некоторые затруднения для
проникновения в индустрию, однако главным препятствием служат возможности
крупных компаний финансировать широкомасштабные маркетинговые кампании. Крупные
мясокомбинаты, не участвующие сейчас в индустрии производства колбас, также
представляют собойпотенциальную угрозу, если захотят проникнуть на этот рынок
силами крупных компаний.
Поставщики поставляют мясо,
специи и упаковочные материалы; их возможности получения прибыли выше обычной в
производстве сильно ограничены. Производители колбас могут улучшить свои
позиции в закупках и сократить издержки, увеличив объемы производства.
Отрасль особых колбас в Мемфисе.
Сегмент розничной торговли рынка готовых колбас в
Мемфисе составлял в 1997 году 2767 тонн и 12,25 млн. долл. Общая прибыль на
этом рынке выросла по сравнению с 1996 годом на 15,4%. Прибыль по разным видам
колбас увеличивалась по-разному; самый низкий рост наблюдался у польских колбас
- 3,9%, самый высокий 45,8% - у итальянских колбас. База потенциальных
потребителей колбасных изделий увеличивалась по мере того, как жители Среднего
Юга ближе знакомились с этой продукцией. Им не только постоянно предлагался
широкий ассортимент колбас, при этом подчеркивалось, что колбасные изделия
хороши не только для завтрака, но и представляют собой альтернативу
традиционным блюдам обеда и ужина. В результате происходил и изменения, которых
регион Мемфиса еще не видел. Изменение взгляда потребителей на место колбасных
изделий в повседневном рационе питания открывает новые возможности и перспективы,
как для крупных, так и для мелких производителей.
Крупные региональные и национальные компании, такие
как Вrуап, Aтту Deaп и Johпsoпville,
испытывали затруднения, конкурируя с продукцией небольших местных
производителей, подобных Guiseppe's. Мелкие компании могут предложить
более широкий ассортимент деликатесных колбас в небольших объемах, тогда как
крупные компании ориентируются на ограниченный ассортимент и большие объемы
продаж. С другой стороны, мелкие компании вынуждены противостоять гораздо
большим объемам производства крупных компаний и их возможности проводить
широкомасштабные маркетинговые кампании. У производителей деликатесных колбас
больше шансов поддерживать стабильные объемы продаж в своих регионах, тогда как
их национальные конкуренты имеют возможность продавать свою продукцию в больших
геогpафических зонах.
Мемфис разрастался, увеличивалось население, росли
города в округе. За последнее десятилетие в Тунике, штат Миссисипи,
расположенном всего в
Таблица 44.
Главные конкуренты в индустрии колбасных
изделий

Цели обучения:
Изучив данную тему, Вы получите представление о
составляющих стратегии компании, алгоритме разработке стратегии для
однопрофильных и диверсифицированных компаний и важнейших характеристиках
корпоративной стратегии.
Содержание
темы:
1.
Введение.
2.
Составляющие стратегии компании.
3.
Алгоритм разработки стратегии.
4.
Важнейшие характеристики корпоративной стратегии.
5.
Выявление возможностей, создающих ценности.
6.
Резюме.
Корпорация -
совокупность лиц, объединившихся для
достижения общих целей, осуществления совместной деятельности и образующих
самостоятельный субъект права - юридическое лицо. Чаще всего корпорации
образуются в форме акционерного общества, что влияет на процедуру разработки и
утверждения стратегии компании.
Корпоративная
стратегия.
Корпоративная стратегия диверсифицированной компании
описывает пути достижения желаемых позиций в каждой из отраслей и улучшения
деятельности подразделений.
Она представляет собой общий план управления
диверсифицированной компанией, описывающий действия по достижению определенных
позиций в различных отраслях и подходы к управлению отдельными видами
деятельности.
В корпоративной стратегии должны быть отражены 4
основных направления:
1. Освоение и укрепление позиций в новых отраслях.
2. Повышение производительности всех подразделений.
3. Превращение элементов межфирменного соответствия в
конкурентное преимущество.
4. Установка инвестиционных приоритетов и
перераспределение ресурсов в пользу самых перспективных подразделений.
Бизнес-стратегия.
Бизнес-стратегия - комплекс мер и подходов для успешного функционирования
подразделения с описанием путей создания стабильной и долгосрочной конкурентной
позиции подразделения.
Бизнес-стратегия представляет собой разрабатываемый
менеджментом план управления одним подразделением для достижения его
оптимальной производительности.
Бизнес-стратегия
содержит следующие элементы:
1. Реакция на изменения в отрасли и экономике в целом,
в юридической, политической и иных значимых сферах.
2. Разработка конкурентной стратегии и рыночной
политики, обеспечивающих устойчивое преимущество на рынке.
3. Накопление необходимых знаний и средств
производства.
4. Координация стратегических инициатив функциональных
подразделений.
5. Решение конкретных стратегических проблем компании.
Сильная бизнес-стратегия обеспечивает значительное и
устойчивое конкурентное преимущество, слабая приводит к ослаблению конкурентных
позиций!
Функциональная
стратегия.
Функциональная
стратегия – план деятельности
функциональных единиц (НИОКР, производство, маркетинг, обслуживание
покупателей, сбыт, финансы, кадры и пр.) в рамках подразделений.
Главная ответственность за формирование функциональной
стратегии лежит на руководителе функционального подразделения.
Формат функциональных стратегий отдельных
подразделений компаний рассмотрен более подробно в теме 9.
Операционная
стратегия.
Операционная
стратегия определяет принципы
управления звеньями организационной структуры (заводами, отделами продаж,
центрами распределения) и решение стратегически важных оперативных задач
(закупка, управление запасами, ремонт, транспортировка, реклама).
Операционная стратегия содержит принципы руководства
ключевыми структурными (бизнес) - единицами (заводами, отделами продаж,
центрами распределения).
Подход к формированию стратегии бизнес-единицы изложен
в примере.
Пример.
Определение стратегии бизнес-единицы:
1. Ключевые
вопросы формулирования целей бизнес-единицы:
·
Каких финансовых
целей (например, каких доходов на активы) предполагается достичь?
·
Какую рыночную
позицию (например, по рыночной доле) планирует занять бизнес-единица и какие
задачи по удовлетворению запросов потребителей решить?
·
Какие внутренние
задачи (например, удержание сотрудников, сокращение времени цикла)
предполагается решить?
·
Какие
инновационные и обучающие цели (например, процент продаж, получаемый от
реализации новых продуктов) стоят перед компанией?
2. Определение
масштабов деятельности бизнес-единицы:
·
На какие
потребительские сегменты будут направлены усилия?
·
Каким будет
географическое присутствие компании на рынке?
·
Какой набор
товаров и услуг будет предложен целевым потребителям?
3.
Определение планируемых баз для
получения конкурентного преимущества:
·
По каким
координатам компания планирует опережать конкурентов и сохранять превосходство?
·
По каким
координатам будет сохраняться паритет с ними? Почему?
·
По каким
координатам компания может отставать от них? Почему?
4. Проектирование системы цепочки ценности для
бизнес-единицы:
·
Какой основной
подход к проектированию архитектуры цепочки ценности будет реализован?
·
Какие виды
деятельности, связанные с потребителями, следует осуществлять компании
самостоятельно?
·
Какие виды
деятельности, связанные с потребителями, будут переданы для выполнения
партнерам по бизнесу (включая вариант формирования союзов или создания
совместных предприятий)? Каким образом мы снизим/устраним риски невыполнения,
непропорционального изъятия ценности или вытеснения, возможные при
взаимодействии с партнерами по бизнесу?
·
Имеются ли у нас
ресурсы и ТОП-характеристики для появления указанных разновидностей партнерств
для создания ценности?
·
Если реализация
будет осуществлена так, как планируется, приведет ли учреждение партнерств к
созданию желаемой потребительской ценности, конкурентному преимуществу и росту
акционерной стоимости?
5. Управление цепочкой ценности:
·
Каковы факторы,
влияющие на потребительскую ценность, структуру издержек и инвестиции в активы,
по каждому виду деятельности в цепочке ценности компании?
·
Как компания
будет управлять каждым фактором по ценности и издержкам, чтобы обеспечить
конкурентное преимущество?
·
Как будет гарантирована
высокая степень интегрированности между видами деятельности, входящими в
цепочку ценности, в том числе и выполняемыми партнерами по бизнесу.

Рис.22. Алгоритм разработки стратегии
диверсифицированной компании

Рис.23. Алгоритм разработки стратегии
диверсифицированной компании
Масштаб
деятельности корпорации.
Для определения масштаба деятельности корпорации
необходимо ответить на следующие вопросы: Таблица 45.
Таблица 45.
Масштабы: ключевые вопросы и аспекты
|
Корпоративный
уровень Масштаб
бизнеса Координата
заинтересованных сторон Взаимосвязанность Средства
для изменения масштабов Стратегические
вопросы Стратегические
вызовы Уровень
бизнес-единицы Ассортимент продукции Охват
потребителей Географическая
координата Вертикальный
охват Координата
заинтересованных сторон Средства
для изменения масштабов Стратегические
вопросы Стратегические
вызовы |
Каким
бизнесом занимается компания? Какими
видами бизнеса хочет заниматься? Какие
заинтересованные стороны может использовать компания для достижения своих
целей? Каким
образом виды бизнеса компании должны быть связаны друг с другом, если это
необходимо? Внутреннее
развитие, поглощение других структур, создание союзов, изъятие капиталовложений,
координирование действий с заинтересованными сторонами (игнорирование
интересов отдельных заинтересованных сторон) В
какие секторы бизнеса следует инвестировать? Следует
ли сохранить текущий уровень инвестиций? Следует
ли сократить инвестирование или даже отказаться от него? Как
компания может повысить ценность для потребителей ее отдельных видов бизнеса?
Что может быть основой синергии между двумя и более видами бизнеса
корпорации? Какой
ассортимент продукции компания хочет
предложить на рынке? Какие
категории потребителей компания хочет обслуживать? Какие
потребительские запросы планирует удовлетворять? Где
(в каких регионах) компания будет предлагать свою продукцию? Какие
связи компания имеет (или хочет иметь) с поставщиками и заказчиками? Какие
заинтересованные стороны компания может использовать для достижения своих
целей? Добавление/изъятие
продукции, обслуживание новых потребителей или отказ в обслуживании прежних,
выход на новые регионы или уход со старых, координирование действий с
заинтересованными сторонами (или игнорирование интересов отдельных
заинтересованных сторон) В
какие виды продукции следует инвестировать? Следует
ли сохранить текущий уровень инвестиций, а может быть, надо сократить
инвестирование или вообще от него отказаться? Какие отношения компания хочет
развивать с заинтересованными сторонами? Каким
образом можно выявлять и использовать возможности? Какова
для этого наилучшая стратегия? |
Связанность
составляющих.
Все составляющие корпоративной стратегии связаны между
собой и должны в конечном итоге поддерживать и развивать конкурентоспособность
компании. Определить конкурентный облик компании по ее ключевым координатам
можно с помощью табл. 46.
Таблица 46.
Конкурентный облик: примеры вариантов по ключевым координатам
|
Ширина
товарной серии |
Предлагаемый
ассортимент |
|
Характеристики продукции |
Стиль Дизайн Сигнальные характеристики
Размер и форма |
|
Функциональность продукта |
Общие показатели работы Надежность Продолжительность работы Скорость Вкусовые характеристики |
|
Обслуживание |
Техническая поддержка Ремонт продукции Наличие горячих линий Обучение потребителей
пользованию продуктом Гарантии |
|
Наличие |
Доступ через каналы
дистрибьюции Возможность оптовой покупки Насколько быстро продукт
может быть получен |
|
Имидж и репутация |
Название бренда Имидж продукции высшего
качества Репутация высокого качества обслуживания |
|
Продажи и отношение |
Продавцы, умеющие в
подробностях описать большое число продуктов Тесные связи с каналами
дистрибьюции Давние отношения с крупными
конечными пользователями |
|
Цена |
Прейскурант Скидки Сравнение по параметрам
работы и цены Сравнение по параметрам
цены и ценности |
|
Позиция |
Хочет иметь или сохранить,
а отказаться? |
|
Продукты |
Какого места она хочет
добиться по каждому виду бизнеса в показателях лидерства на рынке? Перечисленные ниже вопросы
должны быть заданы в отношении каждой товарной серии: Какую рыночную долю
компания хочет получить и за какое время? Какие типы новых
потребителей она хочет привлечь? От каких конкурентов она хочет получить
часть их доли? |
|
Дифференциация |
Какого типа дифференциации
она хочет добиться? |
|
Акционеры/владельцы |
Что хочет получить
организация ДЛЯ своих заинтересованных сторон? На какой уровень
акционерной стоимости она стремится выйти? Какие поступления
(например, выраженные в показателе прибыли на инвестированный капитал) она
ожидает от конкретных капиталовложений? |
|
Сотрудники |
Какого уровня
профессионализма она хочет добиться от сотрудников всех уровней? Какой уровень
вознаграждения хочет предоставить сотрудникам, занятым на всех уровнях? |
|
Органы власти |
Каким образом организация
может помочь достижению своих целей за счет взаимодействия с теми или иными
властными структурами? Что она может сделать для
обеспечения xopoшего управления обществом? |
|
Потребители |
Какого уровня
удовлетворения потребителей и какой ценности для них она хочет добиться? Каким образом организация
может помочь своим потребителям в достижении их целей? |
|
Общество |
Каким способом организация
хочет продемонстрировать, что она - «хороший гражданин»? Существуют ли какие-то социальные проекты,
которыми она хочет помочь финансово или как-то иначе? |
Методы управления масштабом и связанностью
Причиной изменения масштабов
деятельности может быть любая из перечисленных ниже (в том числе и сразу
несколько):
·
изменения в
потребительской или конкурентной среде, в результате чего текущая стратегия
компании становится менее привлекательной;
·
результаты
деятельности отдела исследований и разработок, обещающие перспективные
приложения за пределами текущих видов бизнеса;
·
изменения
потребительского спроса в сторону расширения ассортимента;
·
возможно,
«упущена» какая-то крупная техническая новинка;
·
недовольство
акционеров по поводу ненужного, на их взгляд, создания акционерной стоимости в
неключевых видах бизнеса, сопровождающееся требованием изъятия капиталовложений
из этих направлений.
Каждая из этих ситуаций, как и множество
других, вызывает необходимость в изменении масштабов деятельности корпорации.
Хотя такие изменения могут
стимулироваться множеством обстоятельств, для расширения или сокращения
масштабов деятельности существует ограниченное число методов. Расширение,
например, может проходить за счет внутреннего развития, поглощения или создания
того или иного стратегического союза (лицензирование, франчайзинг, совместное
предприятие).
Одним из
основных таких изменений может стать внутреннее развитие.
Новый вид бизнеса в рамках компании, как правило,
создается «из ничего»: разрабатывается товар или услуга, возникают
соответствующие структуры, ведутся операции, идет маркетинг. Во многих случаях
это решение становится альтернативой приобретению существующего бизнеса.
На решение вопроса о создании нового вида бизнеса
влияют несколько факторов. Во-первых, насколько тесно новый вид бизнеса связан
с уже существующими в компании. Чем теснее такая связь с точки зрения
технологии, технологического или производственного процесса, целевых
потребителей или продукции.
Критерии
оценки успешной стратегии.
Критериями оценки успешной стратегии являются:
1. Соответствие
среде.
Стратегия должна соответствовать условия отрасли,
конкуренции, рыночным возможностям и угрозам и другим аспектам внешней среды
компании. При этом учитывать сильные и слабые стороны, ее компетенции,
конкурентные возможности.
2. Конкурентное
преимущество.
Хорошая стратегия обеспечивает стабильное конкурентное
преимущество. Чем сильнее конкурентное преимущество, тем выше ее эффективность
и отдача.
3. Эффективность.
Хорошая стратегия многократно повышает эффективность
работы компании.
Выявление возможностей для создания конкурентного
преимущества.
Проанализируйте весь цикл покупки и
потребления продукта, совершаемый потребителем:
·
Как он приходит к
необходимости совершить покупку?
·
Как формулирует
эту потребность?
·
Как
идентифицирует альтернативные варианты?
·
Каким образом
выбирает продавца?
·
Как размещает
заказ?
·
Как оплачивает
заказ?
·
Что он делает
после отправки заказа?
·
Каким образом
доставляются товары и услуги?
·
Как хранятся
доставленные товары?
·
Как используются
доставленные товары и услуги?
·
Как обслуживаются
доставленные товары и каким образом они совершенствуются?
·
Как потребитель
принимает решение о необходимости заменить товар или услугу?
· Как он избавляется от старых товаров?
Проектирование системы цепочки
ценности.
Понятие цепочки ценности впервые
использовано в работе Майкла Портера*, который назвал так набор взаимосвязанных
видов деятельности - от первичных операций до конечных, которые бизнес-единица
осуществляет сама и во взаимодействии со своими поставщиками, заказчиками и
другими партнерами по бизнесу. Проектирование такой системы и управление ею
оказывает решающее влияние на характер потребительской ценности, размер
конкурентного преимущества и создание акционерной стоимости. При отсутствии
явно выраженного подхода к проектированию цепочки ценности заявления о
бизнес-стратегии - это всего лишь набор надежд, пожеланий и мечтаний, т.е. явно
не доведенный до готовности продукт.
Любой бизнес-единице при разработке системы цепочки
ценности необходимо определить два основных компонента:
1. Проектирование архитектуры цепочки ценности. Что
представляет из себя проектирование базовой системы создания ценности, согласно
которой исходные составляющие будут преобразованы в конечный продукт?
2. Собственное nроuзводство или аутсорсинг. Какие
виды деятельности в контексте архитектуры цепочки ценности бизнеса-единица
будет осуществлять сама, а какие передаст для выполнения поставщикам, другим
партнерам по бизнесу или даже заказчикам?
Проектирование архитектуры
цепочки ценности.
Преобразование исходных составляющих в конечную
продукцию с более высокой ценностью всегда включает целую сеть видов
деятельности, соединяемых, согласно цепочке ценности, друг с другом через
последовательные и/или параллельные связи. Чтобы описать такую сеть,
воспользуемся термином архитектура
Альтернативные архитектуры цепочек ценности редко
эквивалентны друг другу по способности создавать потребительскую ценность,
обеспечивать конкурентное преимущество и акционерную стоимость. Кстати, для
перехода компании от одной архитектуры цепочки ценности на другую, скорее
всего, потребуются большие средства. Поэтому важно с самого начала сделать
разумный выбор архитектуры, имея в виду не только запросы сегодняшнего дня, но
и конкурентные потребности будущего. Если описать ситуацию самыми общими
терминами, то при выборе архитектуры следует обратить внимание на следующие
критерии:
1.
Позволит ли эта архитектура выйти нам на рынок, продавать там свою продукцию и
предлагать запланированные товары и услуги целевым потребителям наиболее
эффективным и производительным образом?
2.
Обеспечит ли эта архитектура достаточную гибкость, позволяющую варьировать
масштабы как вверх, так и вниз, наращивать набор товаров или услуг или при
необходимости сокращать его, а также, если потребуется, перейти к другой, более
совершенной архитектуре цепочки ценности?
3.
Если исходить из предположения, что на первые два вопроса получены
положительные ответы, будет ли эта архитектура трудна для имитации или
нейтрализации конкурентами?
Эти критерии часто могут конфликтовать друг с другом,
вынуждая компанию принимать трудный компромиссный вариант.
Новые технологии (например, Интернет) часто позволяют
проектировать намного более совершенные типы архитектуры (например, печать книг
по запросу вместо традиционного издания). Как показывает нынешняя борьба между
Amazon.com и Barnes & Noble, расходы на переход к более совершенной
архитектуре могут оказаться очень значительными.
Модели подсистемы стратегического управления
диверсифицированных компаний

Рис.24. Планирование в рамках дивизиональной
организационной структуры (по И. Ансоффу)

Рис.25. Раздельная структура (по И. Ансоффу)

Рис.26. Планирование в рамках дивизиональной
организационной структуры холдинговой компании (управляющий холдинг)
1. Корпорация -
совокупность лиц, объединившихся для достижения общих целей, осуществления
совместной деятельности и образующих самостоятельный субъект права -
юридическое лицо. Чаще всего корпорации образуются в форме акционерного
общества, что влияет на процедуру разработки и утверждения стратегии компании.
2. В корпоративной стратегии должны быть отражены 4
основных направления:
·
Освоение и
укрепление позиций в новых отраслях;
·
Повышение
производительности всех подразделений;
·
Превращение
элементов межфирменного соответствия в конкурентное преимущество;
·
Установка
инвестиционных приоритетов и перераспределение ресурсов в пользу самых
перспективных подразделений.
3. Бизнес-стратегия - комплекс мер и
подходов для успешного функционирования подразделения с описанием путей
создания стабильной и долгосрочной конкурентной позиции подразделения.
4. Бизнес-стратегия
содержит следующие элементы:
·
Реакция на
изменения в отрасли и экономике в целом, в юридической, политической и иных
значимых сферах;
·
Разработка
конкурентной стратегии и рыночной политики, обеспечивающих устойчивое
преимущество на рынке;
·
Накопление
необходимых знаний и средств производства;
·
Координация
стратегических инициатив функциональных подразделений;
·
Решение
конкретных стратегических проблем компании.
5. Причиной изменения масштабов деятельности может
быть любая из перечисленных ниже (в том числе и сразу несколько):
·
изменения в
потребительской или конкурентной среде, в результате чего текущая стратегия
компании становится менее привлекательной;
·
результаты
деятельности отдела исследований и разработок, обещающие перспективные
приложения за пределами текущих видов бизнеса;
·
изменения
потребительского спроса в сторону расширения ассортимента;
·
возможно,
«упущена» какая-то крупная техническая новинка;
·
недовольство
акционеров по поводу ненужного, на их взгляд, создания акционерной стоимости в
неключевых видах бизнеса, сопровождающееся требованием изъятия капиталовложений
из этих направлений.
1. ФЗ РФ «Об акционерных обществах» от 25.12.95 г. №
208-ФЗ.
2. ФЗ РФ «Об обществах с ограниченной ответственностью»
от 08.02.98 г. № 8-ФЗ.
3. ФЗ РФ «О приватизации».
4. Закон РСФСР «О конкуренции и ограничении
монополистической деятельности на товарных рынках» от 22.03.91 г. (с
изменениями от 09.10.02 г. № 122-ФЗ РФ»).
5. Ансофф И. Новая корпоративная стратегия. – СПб.:
Питер, 1999.
6. Аакер Д. Стратегическое рыночное управление/пер. с
англ. Под ред. Ю.Н. Каптуревского. – СПб.: Питер, 2002.
7. Боумен К. Стратегия на практике. – СПб.: Питер, 2003.
8. Гуияр Ф.Ж., Келли Д.Н. Преобразование организации/пер.
с англ. – М.: Дело, 2000.
9. Гурков И.Б. Стратегический менеджмент организации:
Учебное пособие. 2-е изд., испр. И доп. – М.: ТЕИС, 2004.
10. Делягин М.Г. Мировой кризис: Общая теория
глобализации: Курс лекций. – 3-е изд., перераб. и доп. – М.: ИНФРА-М, 2003.
11. 10 вопросов к глобализации. Большой
мир/тенденции//Большой бизнес, 2004, май, № 5 (10), с. 24-47.
12. Дженстер П., Хасси Д. Анализ сильных и слабых сторон
компании: определение стратегических возможностей/пер. с англ. – М.:
Издательский дом «Вильямс», 2003.
13. Доклад компании KPMG (Measures that
matter). 1998.
14. Друкер П. Задачи менеджмента в XXI веке/пер. с англ. – М.: Издательский дом «Вильямс»,
2002.
15. Кемпбелл Э., К. Саммерс Ланчс. Стратегический
синергизм, 2-е изд. – СПб.: Питер, 2004.
16. Клок К., Голдсмит
Дж. Конец менеджмента. – СПб.: Питер, 2004.
17. Ламбен Ж.-Ж. Менеджмент, ориентированный на рынок/пер.
с англ. Под ред. В.Б. Колчанова. – СПб.: Питер, 2004.
18. Нивен Пол Р. Сблансированая Система Показателей – шаг
за шагом: Максимальное повышение эффективности и закрепление полученных
результатов/пер. с англ. – Днепропетровск: Баланс-Клуб, 2003.
19. Ольве Н.-Г., Рой Ж., Веттер М. Оценка эффективности
деятельности компании. Практическое руководство по использованию сбалансированной
системы показателей: Пер. с англ. – М.: Издательский дом “Вильямс”, 2004.
20. Попов С.А. Стратегическое управление: 17-модульная
программа для менеджеров «Управление развитием организации». Раздел IV. – М.: ИНФРА-М, 1999.
21. Рамперсад К. Хьюберт. Универсальная система
показателей деятельности: Как достигать результатов, сохраняя целостность /
пер. с англ. – М.: Альпина Бизнес Букс, 2004.
22. Соловьев В.С. Стратегический менеджмент: Учебник. –
Ростов-на-дону: Феникс, Новосибирск: Сибирское соглашение, 2002.
23. Справочник директора предприятия/Под ред. Проф. М.Г.
Лапусты. 7-е изд., испр., измен., и доп. – М.: ИНФРА-М, 2003.
24. Томпсон А.А., Стрикленд III А. Дж. Стратегический менеджмент: концепции и
ситуации для анализа, 12е изд.: Пер. с англ. – М.: Издательский дом
«Вильямс», 2002.
25. Фаэй Л., Рэнделл Р. Курс MBA по стратегическому менеджменту / Пер. с англ. – М.:
Альпина Паблишер, 2002.
26. Финкельштейн Сидни. Ошибки топ-менеджеров ведущих
корпораций: анализ и практические выводы. Пер. с анг. – М.: Альпина Бизнес
Букс, 2004.
27. Charan R., Covin G.
Why CEO’s Fail / Fortune. 1999. 21 June.
28. Kaplan, Robert S.,
David P. Norton, “The Balanced Scorecard – Measures That Drive Performance”,
Harward Business Review, January – February 1992, p. 71-79.
Цели обучения:
· дать представление об особенностях стратегического
управления малым бизнесом;
· выработать практические навыки по:
-
обоснованию
экономической целесообразности организации предприятия малого бизнеса;
-
проведению
стратегического анализа предприятия малого бизнеса;
-
разработке
стратегии развития малого бизнеса.
Содержание
темы:
1.
Особенности малого бизнеса.
2.
Особенности малого бизнеса.
3.
Стратегическое управление предприятием малого бизнеса.
4.
Стратегия малого бизнеса.
5.
Резюме.
6.
Приложение.
В настоящее время во всем мире большое внимание
уделяется вопросам организации малого бизнеса. В тоже время статистика
показывает, что малый бизнес как в России, так и во многих развитых странах
является недолговечным (срок существования малых предприятий часто не превышает
3-4-х лет) и рискованным способом вложения капитала (около 50 % малых
предприятий разоряется в течение первых двух лет после начала деятельности).
Стратегической основой развития экономики государств в
условиях глобализации становится не малый бизнес, а крупная индустриальная
монополизированная промышленность, в которой будет задействовано до 70 % всего
трудоспособного населения земного шара.
В качестве одной из основных причин недолговечности
«жизни» малого бизнеса выделяют высокую степень рискованности деятельности предприятия малого бизнеса и
низкий профессиональный уровень предпринимателей. Однако причины гораздо
глубже.
Прежде всего, неадекватная оценка малого бизнеса
обусловлена некорректным определением сущности малого бизнеса. Основным
признаком, на основании которого организации относят к малому бизнесу, чаще
всего определяют небольшую численность работающих. Однако это является не
основанием классификационного выделения, а лишь следствием других, более
существенных характеристик. Главной из таких характеристик является небольшой
размер стартового капитала, который предопределяет ремесленный способ
организации труда, упрощенные технологии производственных процессов, отсутствие
системы технологического оборудования, простейшие этапы «жизненного цикла»
продукции, малую численность работников, неразделенную управленческую и
производственную деятельность, низкую производительность и эффективность труда.
Самым главным фактором, определяющим формирование
стратегии деятельности предприятия малого бизнеса, является тип организации
производственной деятельности, который можно определить как простое
воспроизводство, функционирование на уровне выживания.
Экономика труда и другие микроэкономические законы,
разработанные для больших сложных по структуре социальных организованных
систем, в полной мере непригодны для условий малого бизнеса и не могут быть
адаптированы для него.
Необходимы совершенно иные принципы организации малого
бизнеса, учитывая которые можно обеспечить (или повысить вероятность)
достаточно длительное функционирование предприятия малого бизнеса. Изучение
этих принципов и законов и является целью настоящего раздела.
Контекст, в
котором действует малый бизнес.
Условия внешней инcтитyциональной среды, в которых
появляются и функционируют малые предприятия являются чрезвычайно нестабильными
в силу того, что процесс формирования рыночных отношений в России еще не
завершен. Поэтому прогнозирование путей развития ситуации, планирование
перспектив деятельности зависит от умения и таланта собственников и менеджеров
малых предприятий. Умение и способность менеджеров стратегически мыслить, уровень
организации стратегического управления на малых предприятиях становятся одним
из важнейших факторов выживания в столь жестких условиях.
Условия существования малых предприятий говорят о том,
что на фоне возрастающей конкуренции, падения платежеспособного спроса
населения, нестабильность внешней среды постоянно растет: события становятся
все более непривычными и неузнаваемым; повышаются темпы изменений, которые
значительно превосходят скорость ответной реакции малых предприятий; возрастает
частота появления неожиданных событий, внезaпных изменений, их
непредсказуемость. В подобной ситуации само существование малых предприятий
зависит от того, насколько их
руководство правильно смогло спрогнозировать перспективы развития событий,
оценить внутренние возможности, скоординировать действия всех подсистем
организации для достижения поставленных целей. Эти действия призвана
осуществлять подсистема стратегического управления.
Отличительные
характеристики малого бизнеса.
В отношении малого бизнеса можно указать несколько
причин, обусловливающих их уязвимость и преимущества по сравнению с более
крупными конкурентами.
Во-первых, у малого бизнеса гораздо меньше
«пространства» для совершения ошибок при выборе стратегии: видов продукции или
решений, выбранных ими для предложения потребителям; методов конкуренции;
целей, которые они стремятся достичь. Действительно, многие новички или новые
структуры предпринимательского типа терпят крах только потому, что их
первоначальный выбор продукции неудачен - покупатели не очень-то стремились ее
приобрести. Нередко небольшие компании, первоначально добившиеся успеха,
обнаруживают, что у них нет достаточных ресурсов, чтобы выдержать резкие
перепады спроса на рынке. Небольшие виды бизнеса более уязвимы при появлении
разрывов в бизнес-среде, чем крупные корпорации, имеющие больше возможностей
оперативно переводить ресурсы с одного направления на другое и за счет этого
справиться с возникшей проблемой.
Во-вторых, они более уязвимы, чем крупные предприятия
в отношении действий конкурентов, потребителей и поставщиков. Например, у них
не хватает «мускулов» при переговорах об условиях взаимодействия с другими
структурами бизнеса, той мощи, которой обладают более крупные компании
благодаря своим размерам и масштабам деятельности.
В-третьих, небольшие виды бизнеса часто особенно
уязвимы из-за своей зависимости от одного продукта, от одной точки розничной
продажи, от небольшого количества потребителей или потребителей,
располагающихся только в одном географическом регионе.
Однако малые (небольшие) компании также имеют (если
выразиться точнее, должны иметь) свои преимущества над более крупными
соперниками. Благодаря близости к своим потребителям небольшие компании могут
отслеживать изменения в среде потребителей быстрее и глубже, чем их более крупные
и более бюрократические конкуренты. Частично из-за небольшого размера они могут
иметь более гибкий склад ума и адаптироваться быстрее, когда возникает
необходимость изменить ключевые элементы основных ценностей, культуры, общих
убеждений и операционных норм. Трудности крупных компаний, связанные с
подобными изменениями, хорошо задокументированы в ходе проведенных
исследований. Собственники семейного типа и ведущие менеджеры небольших
компаний часто знают лично большинство своих сотрудников, причем, обычно много
времени на это им не требуется. То, что они узнают из общения с ними, может
изменить их представление о происходящем в компании. При такой гибкости
небольшие компании должны (и часто действительно добиваются этого) проявлять на
рынке повышенную подвижность, т.е. способны оперативно реагировать на
происходящие изменения. Такая подвижность часто становится критерием успешности
действий предприятий-новичков.
Однако действующие виды малого бизнеса имеют, по
крайней мере, одно свойство, объединяющее их с более крупными корпоративными
структурами: они часто оказываются жертвами новых конкурентов. Хотя многие
отраслевые трансформации происходят в результате действий, связанных с
продукцией и технологиями, где пионерами выступает малый бизнес, такие изменения,
как правило, возможны в небольших компаниях-новичках предпринимательского типа,
а не в структурах малого бизнеса, давно действующих на рынке. Чтобы обеспечить
выживание и успех в условиях постоянных изменений, происходящих в конкурентной
среде, небольшие виды бизнеса должны внимательно отслеживать различные факторы,
влияющие на такие изменения. Это действия новых конкурентов, изменяющиеся
предпочтения потребителей, изменения технологий, перемены в действиях властных
структур. Поэтому предприятия малого бизнеса должны разрабатывать стратегии и
процессы, учитывающие новые явления. В этом отношении небольшие виды бизнеса не
отличаются от любых других форм организационных структур.
Управление быстрыми изменениями.
Основной фокус стратегического менеджмента -
предвидение изменений и управление ими. Большинство небольших видов бизнеса
сталкиваются с конкурентной средой, для которой характерны быстрые изменения. В
этих условиях управление изменениями, происходящими внутри организации,
вероятно, становится для малых видов бизнеса даже более трудной проблемой, чем
для крупных.
В результате перечисленных выше причин малые виды
бизнеса должны внимательнее выявлять и предвидеть изменения, происходящие как
внутри их структуры, так и во внешней конкурентной среде.
Важность стратегии для малого бизнеса.
По некоторым причинам, отмеченным выше, т.е.
уязвимости к рыночным изменениям и нехватки ресурсов, стратегия для структур
малого бизнеса очень важна.
Анализ и процессы осмысления, связанные со стратегией,
позволяют структурам малого бизнеса не только создавать стратегии, с помощью
которых они эффективно конкурируют, но и непрерывно их уточнять, реагируя на
изменения окружающей среды. Без такого стратегического мышления малый бизнес,
скорее всего, станет жертвой трансформации отрасли и не выживет, что вполне
типично для современного конкурентного ландшафта.
Принципы
стратегического управления малым предприятием.
Концепция стратегического управления включает
следующие Принципы стратегического управления малым предприятием:
1. Обоснованный и сознательный выбор целей и стратегий
развития организации.
2. Постоянный поиск новых форм и видов деятельности
для повышения конкурентоспособности организации
3. Обеспечение соотносительности между организацией и
внешней средой, управляющей и управляемыми подсистемами организации и их
элементами. Под соотносительностью понимается некоторое конкретное соотношение
между отдельными частями и элементами системы, которое определяет наилучшие
условия функционирования и развития организации.
4. Индивидуализация стратегий. Каждая фирма уникальна
в том смысле, что имеет особенности, обусловленные сложившимся составом кадров,
материально-технической базой, культурой и другими чертами, поэтому разработка
стратегии должна производиться с учетом этих особенностей.
5. Четкое организационное разделение задач
стратегического управления от задач оперативного управления.
Особенности
стратегического анализа малого предприятия.
При оценивании сильных и слабых сторон малого бизнеса
важно понимать: хотя его размер действительно может ограничивать объем
ресурсов, имеющийся для достижения поставленных целей, у небольшой компании
большая степень гибкости в использовании этих ресурсов. Такая гибкость может
обеспечить преимущества финансового, физического и человеческого характера.
Например, в небольшой компании каждый сотрудник «делает то, что необходимо
делать», принимая на себя ответственность за достижение успеха бизнеса,
выполняя любую новую задачу, если в ней возникла необходимость. Такая
естественная межфункциональная подготовка, встречающаяся в небольших компаниях,
где сотрудники готовы выполнять большое число функциональных задач, требуемых
для достижения успеха компании, может стать большим конкурентным преимуществом.
Однако многие небольшие компании часто сами подрывают это изначально имеющееся
у них преимущество, обеспечиваемое широкой подготовкой своих сотрудников,
поскольку топ-менеджеры не хотят или фактически не могут передать подчиненным
часть своих полномочий. И ответственности. В результате этого основные
сотрудники оказываются в замешательстве и не могут получать удовлетворения от
имеющихся у них способностей. Они, как и более образованные сотрудники, могут
быть ценным источником конкурентного преимущества для небольшой компании, в
которых они трудятся, и поэтому являются привлекательным, ценным активом для
других структур бизнеса, в том числе и для конкурентов. Поэтому настоящим
вызовом для небольшой компании, стремящейся получить конкурентное преимущество
от гибкости, обеспечиваемой небольшим размером, становится умение передавать
фактические полномочия от менеджеров высшего звена вниз. Это необходимо для
удержания ценных основных работников. Только поступая таким образом,
Есть вопросы, на которые предприниматели и владельцы
малого бизнеса должны получить ответ, если им требуются ресурсы для своего
бизнеса. Ниже приведено несколько наиболее важных вопросов.
Небольшая компания, имеющая изначально присущие ей
возможности, связанные с межфункциональной подготовкой ее сотрудников, может
добиться более глубокой степени управляемости, необходимой для расширения сферы
деятельности компании.
Небольшая компания должна постоянно задавать себе
следующие вопросы:
· Каковы основные виды деятельности в цепочке ценности,
связанной с нашим бизнесом?
· Каковы затраты на каждый вид деятельности?
· Какие потребительские выгоды накапливаются по каждому
виду деятельности?
· Как можно интегрировать виды деятельности, чтобы
добавить больше ценности для потребителей?
· Каким образом можно управлять человеческими и другими
ресурсами, чтобы максимизировать ценность, которую мы можем создать для
потребителей?
Для анализа конкурентных преимуществ малого
предприятия рекомендуется использовать «Опросный лист «Стратегическая оценка
малого предприятия»» (Приложение 6).
Цепочка ценности предприятия малого бизнеса.
Анализ цепочки ценности помогает малым видам бизнеса,
семейным предприятиям и компаниям-новичкам предпринимательского типа
идентифицировать, оценивать и уточнять собственные сильные и слабые стороны,
возможности и угрозы. Компании новички предпринимательского типа, занимающиеся
своими видами бизнеса, должны анализировать цепочки ценности, чтобы оценить
расходы и добавленную ценность на каждом этапе рассматриваемого бизнеса.
Небольшие компании, действующие во многих традиционных
видах бизнеса, в настоящее время сталкиваются с фундаментальными изменениями,
происходящими в отраслевых цепочках ценности. Как указано выше, такие
отраслевые сдвиги могут стать источником огромных возможностей для небольших
компаний, но могут вызвать и большие угрозы, если их не учитывать должным
образом. Многие интернетовские новички ставят перед собой цель изменить
отдельные виды деятельности в общей цепочке ценности. В результате существующие
небольшие компании сталкиваются с соперничеством по всем направлениям.
Небольшая компания, оценивающая свои сильные и слабые
стороны, должна подходить к этому реалистически, анализируя свои ресурсы и
возможности использования этих ресурсов с точки зрения конкуренции. Для
небольших компаний типична ограниченность в финансовых ресурсах. Это
объясняется тем, что большинство из них не генерирует достаточно большого
потока наличных средств, что затрудняет самофинансирование новых предприятий
или значительное расширение существующих видов бизнеса. Предприниматели с
большими целями по росту бизнеса своих компаний-новичков при финансировании
деятельности этих структур часто сталкиваются с затруднениями. Разрываемые
между необходимостью дополнительного финансирования и желанием сохранить
контроль над бизнесом и автономность принимаемых решений, они не могут уделять
должного внимания операционным вопросам бизнеса, так как вынуждены активно
заниматься финансовыми проблемами. Некоторые полезные советы, помогающие владельцам
малого бизнеса преодолеть такие затруднения, приведены ниже6:
Правильные
вопросы при поиске финансирования Вашего бизнеса:
· Сколько капитала вам требуется для запуска вашего
бизнеса или для перехода на другой уровень роста? Дайте подробную оценку финансовых
запросов вашего бизнеса.
· На какой вариант компромисса вы готовы пойти: какую
степень контроля вы хотите сохранить, какой финансовый риск для вас допустим,
какие темпы роста вам необходимы и как быстро вы хотите их добиться?
· На каком этапе развития находится ваша компания
(начало, расширение и т.д.)? Насколько он (этап) соответствует целям
потенциальных источников финансирования, таким как собственные средства,
средства друзей и семьи, банки и другие кредиторы, а также частные инвесторы,
фонды венчурного капитала, корпоративные венчурные инвесторы и покупатели при
публичном выпуске новых акций?
· Какие аспекты вашего товара или услуги наиболее
привлекательны для тех, кто мог бы инвестировать ресурсы в ваш бизнес? При
подготовке презентации вашего бизнеса сфокусируйтесь не на своих интересах, а
на запросах аудитории? Что важно для них? Какие вопросы они могут задать?
Продумайте интересующие их области и заранее приготовьте убедительные ответы.
· Что вы планируете делать с ресурсами, которые ищете?
Сопоставьте их ожидаемое влияние на ваш бизнес с целями потенциальных
источников этих ресурсов.
· Каким мог бы быть наилучший сценарий развития событий
в результате использования вами ресурсов? Каков худший вариант такого сценария?
Имейте план на случай непредвиденных обстоятельств, позволяющий вам лучше
действовать, если такие обстоятельства действительно произойдут.
Необходимость
во внутренних стратегических процессах.
Небольшим видам бизнеса необходимо иметь эффективные
процессы разработки стратегий. Предпринимая усилия по идентификации и
отслеживанию стратегических альтернатив, менеджеры небольших структур бизнеса
могут сыграть на двух основных атрибутах, о которых уже говорилось: большей
гибкости ума и динамичности действий на рынке. (Смогут ли менеджеры малого бизнеса
предвидеть, какие конкретные изменения фактически происходят, в меньшей степени
важно, чем то, что у них создается привычка постоянно отслеживать изменения и
анализировать возможные реакции на них.) Такая привычка позволяет менеджерам
малого бизнеса быстрее выявлять изменения и использовать свою гибкость, чтобы
при необходимости «повернуться на пяточке» и сделать стратегический выбор,
соответствующий новым условиям.
Виды
стратегий предприятия малого бизнеса.
Для малых предприятий необходимо различать
конкурентную стратегию и стратегию бизнеса. Конкурентная стратегия отражает
положение предприятия относительно сфер хозяйственной деятельности, и ее
разработка направлена на укрепление конкурентной позиции. Обычно предприятия
малого бизнеса существуют в среде свободной рыночной конкуренции, которая
является самой малопредсказуемой. И это сказывается на возможностях применять
инструменты стратегического анализа к прогнозированию будущего предприятий
малого бизнеса.
Стратегия бизнеса (деловая стратегия) определяет цели
предприятия, направления действий и требуемое для этого развитие потенциала
предприятия, поэтому ее можно считать стратегией развития.
Стратегия
развития предприятия малого бизнеса.
Каждый предприниматель, создавая предприятие малого
бизнеса должен формировать свое видение его будущего. Но насущной
необходимостью наличие такого видения становится для малого предприятия в тот
момент, когда оно перерастет тоску безубыточности и начнет приносить устойчивую
прибыль.
В этот момент перед собственником (или, что еще хуже,
группой собственников) встает вопрос: «Куда направлять прибыль – на личное
потребление или развитие бизнеса?»
И решение этого вопроса и становится основой
экономической политики предприятия малого бизнеса.

Прежде чем решить этот вопрос необходимо реально
ответить на другой вопрос: «А в каких видах бизнеса, отраслях промышленности и
сферы услуг предприятия малого бизнеса бывают, успешны на долгосрочной основе?»
И мы увидим, что это может быть любая отрасль, но
экономически не привлекательный сегмент для крупного бизнеса (массового
производства) и одновременно низкий по уровню рентабельности (прибыльности)
сегмент для крупного теневого бизнеса (мафиозных структур).

В том случае, если малый бизнес
решает для себя вопрос дальнейшего развития при превышении точки
безубыточности, то возможны 2 варианта развития событий, когда нарушение закона
простого воспроизводства для малых предприятий могут привести к его гибели:
· Предприятие в короткий срок (без помощи теневых
структур) накопило достаточный объем средств для создания крупного
промышленного производства. Оно прекращает свое существование как малое
предприятие, так как «крупный бизнес» может быть экономически организован
только на промышленной основе. И если результаты его деятельности
привлекательны для крупного бизнеса, вступающего с ним в конкуренцию на этом
рынке, оно может быть поглощено другими более конкурентоспособными структурами
крупного бизнеса.
· Если собственники не развивают промышленное
производство и продолжают оставаться на уровне малого предприятия, но имеют
очень высокую норму прибыли, направляемой ими на личное потребление, они могут
столкнуться с вмешательством теневых структур, претендующих на участие в
прибыли.

Объективными условиями такой экономической политики
хозяйственной деятельности предприятия малого бизнеса являются специфические
особенности экономики малого бизнеса и прежде всего структура производственных
и хозяйственных затрат.
В структуре капитала предприятия малого бизнеса
активной его части основное место (до 90-95%) занимает оборотный капитал,
причем вне зависимости от сферы деятельности основу текущих активов составляют
товарно-материальные ценности и денежные средства в форме устойчивых пассивов
(средств оплаты труда).
Ценных бумаг нет из-за ограниченных финансовых
возможностей и отсутствия свободных финансовых средств, счета дебиторов также
отсутствуют вследствие короткого периода производства продукции (услуг) и
практически полного отсутствия периода хранения готовой продукции до момента
реализации. Подобная структура активного капитала предприятия малого бизнеса
является объективной закономерностью, обусловленной спецификой производственной
его деятельности.
Текущие активы предприятия малого бизнеса в форме
товарно-материальных запасов имеют низкую ликвидность, т. к. могут
конкурировать на товарно-сырьевом рынке только в сочетании с услугами или в
составе его продукции.
Аналогичные тенденции распространяются и на пассивный
капитал предприятия малого бизнеса. Его составляют краткосрочные текущие
обязательства (текущие пассивы). Краткосрочные обязательства, представленные в
основном задолженностью перед бюджетом и поставщиками, не могут временно
активно вовлекаться в оборот в связи с невозможностью быстрого покрытия
краткосрочных обязательств за счет текущих активов.
Санкции за нарушение сроков погашения краткосрочных
обязательств могут привести к банкротству предприятия малого бизнеса, так как
других источников обеспечения финансовой устойчивости его деятельности, кроме
активного текущего капитала в форме денежных средств, практически нет.
Экономическая политика предприятия малого бизнеса в
отношении материальной составляющей затрат вследствие ограниченных возможностей
и специфики его деятельности, также отличается от экономики индустриального
производства.
Для узкопрофильных предприятий малого бизнеса с
ограниченной номенклатурой продукции (услуг), но относительно стабильным
спросом (например, сфера питания: кафе, бар, оказание бытовых услуг) проблема
заключается в выборе экономически целесообразного соотношения объема
потребления материальных. ресурсов в производственном процессе и размеров
оптимальной партии оптовой поставки. Естественно, наиболее эффективным является
обеспечение минимальных запасов материальных ресурсов, то есть когда объем
поставки равен объему производственной потребности предприятия малого бизнеса в
соответствии с циклом производства.
Ценовая
стратегия предприятия малого бизнеса.
Наибольшую сложность в условиях малого бизнеса
представляет формирование себестоимости продукции (услуг) и определение цены.
В связи с отсутствием четкого операционного разделения
деятельности закрепления ее по отдельным рабочим местам, а также
нерасчлененностью производственной и «управленческой» деятельности по статьям
расходов.

Реально установить трудозатраты каждого работника, а
тем более с точки зрения квалификации, применительно к каждому отдельному
продукту (услуге), практически не представляется возможным.
Экономическое
обоснование целесообразности организации малого бизнеса.
Экономическое обоснование целесообразности организации
малого бизнеса строится по двум принципиально различным схемам:
1. При использовании в производстве технического
оборудования и машин с небольшим (менее 5 лет) сроком эксплуатации и
необходимости его замены, вследствие физического или морального износа в
течение проектного периода деятельности МП, в расчете экономической
эффективности обязательно учитывается срок окупаемости капитальных вложений.
2. При использовании технологического оборудования или
машин с длительным сроком эксплуатации производится расчет окупаемости только
текущих затрат. При этом предполагается, что окупаемость капитальных затрат
осуществляется в течение всего срока службы оборудования и покрывается за счет
амортизационных отчислений. В целях гарантированного срока жизни малого
предприятия, окупаемость текущих затрат рассчитывается на весь проектируемый
срок жизни малого предприятия виде текущих финансовых (денежных) потоков.

где: Вt - выручка за t-й год времени работы предприятия малого бизнеса, руб.,
St – текущие затраты предприятия малого бизнеса за t-й год времени работы, включая выплату налогов, руб., t - проектный (расчетный)
период времени работы предприятия малого бизнеса, лет (t = 1, 2, 3, ..., Т).
При этом, учитывая закон самосохранения, реализуемый
на принципах «выживания, ежегодная чистая прибыль предприятия малого бизнеса (Прt) должна
быть минимальной, т.е. должны соблюдаться основное требование критерия
экономической целесообразности деятельности предприятия малого бизнеса:

В тех случаях, когда кроме окупаемости текущих затрат
требуется еще обеспечить окупаемость капиталовложений, критерий экономической
целесообразности организации малого
бизнеса (Крэц) омб
приобретет следующий вид:

где: К - капитальные вложения в организацию малого
бизнеса, руб.
Прtok - чистая
прибыль предприятия малого бизнеса за tок-й год расчетного (проектного)
срока окупаемости (Ток), руб.
Ток - проектный
(расчетный) срок окупаемости капитальных вложений, лет.
Прti - чистая прибыль, получаемая предприятием малого
бизнеса за каждый i-й текущий год в течение всего периода деятельности
предприятия малого бизнеса за пределами срока окупаемости капитальных вложений (То),
руб.
Т - общий
проектный (расчетный) срок деятельности предприятия малого бизнеса, лет.
ti - i-e годы
деятельности ОМБ после срока окупаемости капитальных затрат (То), лет[11].
Так как деятельность предприятий малого бизнеса
осуществляется без каких-либо страховых резервов, с минимальным размером
оборотных средств, ориентирована на текущее (оперативное) возмещение затрат и
очень чутко реагирует на колебания сырьевого и потребительского рынков, поэтому
при расчете экономического обоснования деятельности организаций малого бизнеса
необходимо обязательно учитывать временной фактор при помощи коэффициента
дисконтирования.
В связи с тем, что для организации производства в
предприятиях малого бизнеса используются отдельные виды оборудования и машин,
не требующие монтажа, и капитальные вложения осуществляются в течение короткого
периода времени (менее года), поэтому дисконтирование капитальных вложений не
производится (если они рассчитываются в текущих ценах).
Учитывая, что организации малого бизнеса являются, как
правило, частными предприятиями, в производственной деятельности которых
принимают непосредственное участие владельцы капитала и количество наемных
работников относительно невелико, поэтому для большинства малых предприятий
имеется возможность регулирования своего экономического состояния, т. е.
обеспечения окупаемости затрат только за счет фонда оплаты труда, задавая его
динамику на перспективу, отличную от изменения других параметров экономической
деятельности (например, не отражать инфляционные процессы). Расчеты
экономической целесообразности выполняются по всем вариантам масштабов
деятельности, принятым к рассмотрению в организационном проекте. Окончательно
принимается вариант, наиболее полно удовлетворяющий основным требованиям
обеспечения гарантированного существования организации на заданный срок
«жизни».
1. Стратегия в равной степени нужна любой структуре
малого бизнеса и самым крупным и ведущим корпорациям мира. Любой малый бизнес
со стратегией, не соответствующей конкурентной среде, в которой он действует,
не может выжить, не говоря уже о процветании. И по мере того как в конкурентной
среде происходят те или иные события, владелец/менеджер или команда менеджеров
любого предприятия-новичка или семейного бизнеса не только должны заниматься
созданием стратегии действий на рынке, но и постоянно оценивать эту стратегию.
2. Принципы
стратегического управления малым предприятием:
· Обоснованный и сознательный выбор целей и стратегий
развития организации.
· Постоянный поиск новых форм и видов деятельности для
повышения конкурентоспособности организации
· Обеспечение соотносительности между организацией и
внешней средой, управляющей и управляемыми подсистемами организации и их
элементами. Под соотносительностью понимается некоторое конкретное соотношение
между отдельными частями и элементами системы, которое определяет наилучшие
условия функционирования и развития организации.
· Индивидуализация стратегий. Каждая фирма уникальна в
том смысле, что имеет особенности, обусловленные сложившимся составом кадров,
материально-технической базой, культурой и другими чертами, поэтому разработка
стратегии должна производиться с учетом этих особенностей.
· Четкое организационное разделение задач
стратегического управления от задач оперативного управления.
3. Закон самосохранения может быть сформулирован
следующим образом: жизнедеятельность предприятия малого бизнеса может быть
экономически обеспечена (позволена, гарантирована) со стороны индустриального
производства и крупного теневого бизнеса только при условии, когда норма
рентабельности и масса чистой прибыли для них непривлекательны (не представляют
экономического интереса).
4. Цена на продукцию (услуги) предприятия малого
бизнеса устанавливается не на основе потребительского спроса, равновесных цен и
других экономических показателей, а исходя из экономического закона выживания предприятия
малого бизнеса на уровне простого воспроизводства.
Приложение 6.
Опросный лист «Стратегическая оценка малого
предприятия»
Шкала оценки фактора:
0 - практически не существует
1- очень слабый фактор
2- средний по значению фактор
3- сильный фактор
4- очень сильный фактор
«-» - не применим
|
|
ОЦЕНКИ |
||||||
|
0 |
1 |
2 |
3 |
4 |
- |
||
|
1.
Структура предприятия |
|
|
|
|
|
|
|
|
Ясные
должностные обязанности и ответственность |
|
|
|
|
|
|
|
|
Ясные
отношения подотчетности |
|
|
|
|
|
|
|
|
Структура
фирмы поддерживает дух
предпринимательства |
|
|
|
|
|
|
|
|
Структура
фирмы поддерживает изменения и новации |
|
|
|
|
|
|
|
|
Низкий
уровень бюрократизма |
|
|
|
|
|
|
|
|
2.
Корпоративная культура |
|
|
|
|
|
|
|
|
Открытая и
дружественная атмосфера |
|
|
|
|
|
|
|
|
Стимулируется
творческий подход к бизнесу |
|
|
|
|
|
|
|
|
Рабочая
среда, ориентированная на оценку по конечным результатам |
|
|
|
|
|
|
|
|
Открытость к новым
идеям |
|
|
|
|
|
|
|
|
Эго людей
учитывается |
|
|
|
|
|
|
|
|
Терпимость к
различным стилям работы |
|
|
|
|
|
|
|
|
3.
Стиль руководства верхнего звена управления |
|
|
|
|
|
|
|
|
Хорошие общие
знания и навыки |
|
|
|
|
|
|
|
|
Компетентность
в области стратегического направления деятельности |
|
|
|
|
|
|
|
|
Компетентность на уровне
операций и процедур |
|
|
|
|
|
|
|
|
Умение
доводить до конца и внедрять эти приоритеты |
|
|
|
|
|
|
|
|
Способствует
развитию персонала |
|
|
|
|
|
|
|
|
Умение
устанавливать приоритеты в бизнесе |
|
|
|
|
|
|
|
|
4.
Стиль руководства среднего и нижнего звена управления |
|
|
|
|
|
|
|
|
Имеют соответствующую автономию
(независимость) |
|
|
|
|
|
|
|
|
Проявляют значительное творчество в
работе |
|
|
|
|
|
|
|
|
Занимаются постоянным саморазвитием |
|
|
|
|
|
|
|
|
Принимают здравые и профессиональные
решения |
|
|
|
|
|
|
|
|
Умеют работать с людьми |
|
|
|
|
|
|
|
|
Терпимы к различным стилям работы |
|
|
|
|
|
|
|
|
5.
Сотрудники |
|
|
|
|
|
|
|
|
Система оплаты по конечным результатам |
|
|
|
|
|
|
|
|
Существует система оценки эффективности
работы сотрудников |
|
|
|
|
|
|
|
|
Исполнители принимают участие в принятии
решений |
|
|
|
|
|
|
|
|
Сильная поддержка руководства |
|
|
|
|
|
|
|
|
Сильная поддержка первого руководителя |
|
|
|
|
|
|
|
|
Лояльность и вера в компанию |
|
|
|
|
|
|
|
|
6.
Система коммуникации |
|
|
|
|
|
|
|
|
Информация доводится своевременно сверху
вниз |
|
|
|
|
|
|
|
|
Информация своевременно доводится снизу
вверх |
|
|
|
|
|
|
|
|
Свободный информационный обмен |
|
|
|
|
|
|
|
|
Ясные методы информационного обмена |
|
|
|
|
|
|
|
|
Легкое формирование команд и рабочих
групп |
|
|
|
|
|
|
|
|
Высокая степень участия коллектива в
жизни организации |
|
|
|
|
|
|
|
|
7.
Знание конкурентов |
|
|
|
|
|
|
|
|
Знание сильных и слабых сторон
конкурентов |
|
|
|
|
|
|
|
|
Знание угроз и возможностей конкурентов |
|
|
|
|
|
|
|
|
Подробное знание продуктов и услуг
конкурентов |
|
|
|
|
|
|
|
|
Подробное знание ценообразования
конкурентов |
|
|
|
|
|
|
|
|
Знание стратегий конкурентов |
|
|
|
|
|
|
|
|
Знание своего места среди конкурентов |
|
|
|
|
|
|
|
|
8.
Знание отрасли и бизнеса |
|
|
|
|
|
|
|
|
Понимание своего сегмента рынка |
|
|
|
|
|
|
|
|
Знание как в общественном плане
воспринимается компания |
|
|
|
|
|
|
|
|
Наличие критериев эффективности работы
предприятия |
|
|
|
|
|
|
|
|
Наличие системы оперативного контроля за
эффективностью работы |
|
|
|
|
|
|
|
|
Надежные
контакты с поставщиками |
|
|
|
|
|
|
|
|
9. Финансовые знания |
|
|
|
|
|
|
|
|
Достаточность
финансовых ресурсов |
|
|
|
|
|
|
|
|
Наличие ясных
финансовых показателей работы |
|
|
|
|
|
|
|
|
Наличие
системы оперативного финансового контроля |
|
|
|
|
|
|
|
|
Малый объем
потерь финансовых ресурсов |
|
|
|
|
|
|
|
|
Наличие четко
зафиксированных финансовых целей |
|
|
|
|
|
|
|
|
10. Содержание планирования |
|
|
|
|
|
|
|
|
Обязательства
всего коллектива иметь стратегический план |
|
|
|
|
|
|
|
|
Руководство
умеет стратегически планировать |
|
|
|
|
|
|
|
|
Очевидная
концентрация на ключевых аспектах деятельности при планировании |
|
|
|
|
|
|
|
|
Наличие четко
зафиксированных и установленных целей |
|
|
|
|
|
|
|
|
Наличие
системы обсуждения |
|
|
|
|
|
|
|
|
разрабатываемых
планов действий |
|
|
|
|
|
|
|
|
11.Маркетинговая стратегия |
|
|
|
|
|
|
|
|
Существующие
продукты и услуги занимают доминирующее положения в существующих сегментах
рынка |
|
|
|
|
|
|
|
|
Существующие
продукты и услуги успешно проходят в новых сегментах рынка |
|
|
|
|
|
|
|
|
Новые
продукты и услуги успешно внедряются на новых сегментах рынка |
|
|
|
|
|
|
|
|
Новые
продукты и услуги успешно внедряются на существующих сегментах рынка |
|
|
|
|
|
|
|
|
12. Процедура планирования |
|
|
|
|
|
|
|
|
Позволяет
уменьшить неопределенность будущего для фирмы |
|
|
|
|
|
|
|
|
Уменьшает
конфликты на фирме |
|
|
|
|
|
|
|
|
Структурирует
вложения в капитал, исследования и разработки, маркетинг и т.д. |
|
|
|
|
|
|
|
|
Помогает
четко распределить обязанности работников |
|
|
|
|
|
|
|
|
Помогает
увязать интересы компании и работников |
|
|
|
|
|
|
|
|
13. Внедрение плана |
|
|
|
|
|
|
|
|
Позволяет
отслеживать выполнение запланированных показателей |
|
|
|
|
|
|
|
|
Дисциплинирует
работников фирмы |
|
|
|
|
|
|
|
|
Позволяет
отслеживать выполнение планов действий |
|
|
|
|
|
|
|
|
Гибок при
изменениях внешней среды |
|
|
|
|
|
|
|
1. ФЗ РФ «О государственной поддержке малого
предпринимательства в Российской Федерации».
2. Богачев В., Кобалов В., Ходачек А. Стратегия малого
предпринимательства. – СПб.: Корвус, 1995.
3. Боумен К. Стратегия на практике. – СПб.: Питер, 2003.
4. Гэммон Д. Покупка и продажа в малом бизнесе/пер. с англ.
Под ред. Н.Л. Пановой. – М.: Аудит, ЮНИТИ, 1996.
5. Ламбен Ж.-Ж. Менеджмент, ориентированный на рынок/пер.
с англ. Под ред. В.Б. Колчанова. – СПб.: Питер, 2004.
6. Лапуста М.Г., Старостин Ю.Л. Малое
предпринимательство. – М.: Дело, 2004.
7. Лембден Д.К., Таргет Д. Финансы в малом бизнесе –
практический подход/пер. с англ. – М.: Финансы и статистика. Аудит, 1992.
8. Нивен Пол Р. Сблансированая Система Показателей – шаг
за шагом: Максимальное повышение эффективности и закрепление полученных
результатов/пер. с англ. – Днепропетровск: Баланс-Клуб, 2003.
9. Ольве Н.-Г., Рой Ж., Веттер М. Оценка эффективности
деятельности компании. Практическое руководство по использованию
сбалансированной системы показателей: Пер. с англ. – М.: Издательский дом
“Вильямс”, 2004.
10. Рамперсад К. Хьюберт. Универсальная система
показателей деятельности: Как достигать результатов, сохраняя целостность /
пер. с англ. – М.: Альпина Бизнес Букс, 2004.
11. Роджерс Л. Маркетинг в малом бизнесе/пер. с англ. Под
ред. Л.Г. Зайцева, М.И. Соколовой. – М.: Аудит, ЮНИТИ, 1996.
12. Соловьев В.С. Стратегический менеджмент: Учебник. –
Ростов-на-Дону: Феникс, Новосибирск: Сибирское соглашение, 2002, стр. 292-303.
13. Удалов В.П. Малый бизнес как экономическая
необходимость. В 2 кн. – СПб.: СПбГУЭФ, 2002.
14. Фаэй Л., Рэнделл Р. (ред.) Курс MBA по стратегическому менеджменту / Пер. с англ. – М.:
Альпина Паблишер, 2002.
15. http://www.sba.gov
(сайт с материалами по управлению малым бизнесом на английском языке).
Цели обучения:
·
дать
представление об основных правилах, принципах разработки и составах
стратегических программ и планов как практических руководств по реализации
стратегии компании;
·
выработать
практические навыки по:
-
разработке
производственной стратегии компании и продуктово-маркетингового программы ее реализации;
-
разработке
программы структурно-организационных преобразований;
-
разработке
финансовой стратегической программы;
-
разработке
программы управления стратегическими изменениями.
Содержание
темы:
1.
Введение.
2.
Принципы формирования системы специальных стратегических программ.
3.
Общая программа развития организации.
4.
Программа управления стратегическими изменениями.
5.
Резюме.
Цель определяет возможное будущее желаемое состояние
социальных организованных систем, которое должно быть выражено
некоторыми параметрами (количественным описанием характеристик основных
элементов системы на данный период времени), получаемых в результате
декомпозиции цели. Однако достижение поставленной цели может быть обеспечено
различными путями, т. е. для достижения цели могут быть выбраны самые различные
стратегические (основные, генеральные) варианты направлений. Под
социально-организованной системой здесь подразумевается компания,
территориальное образование и другие объекты стратегического управления.
Под стратегической программой динамики социальных
организованных систем понимается комплекс системно взаимосвязанных
документов (специализированных программ, подпрограмм или разделов
программы), определяющих основные варианты стратегических направлений поэтапного
достижения стратегической цели.
Состав, структура и содержание стратегических программ
динамики социальных организованных систем определяются составом, структурой и
характеристикой основных элементов жизнедеятельности этих систем и этапами
«жизненных циклов», осуществляемых в рамках социальных организованных систем,
т.е. составом, структурой и характеристикой «техники», «кадров», «материалов»,
«информации», «организационных условий деятельности», «финансов» и «готовой
продукции» по стадиям «жизненных циклов», реализуемых в организационных
границах.
Формирование стратегических программ динамики
социальных организованных систем должно осуществляться с соблюдением целого
ряда принципов. В качестве основных принципов формирования системы
специализированных стратегических программ В.С. Соловьев [7] выделяет
следующие:
1.
Принцип адаптивности
(обусловленности) программ прогнозным тенденциям динамики
внешней ситуации, т. к. изменения внешней ситуации объективно предопределяют
возможные направления динамики социальных организованных систем.
2.
Принцип преемственности этапов
динамики организационных целей. т. е. разработка целей каждого последующего
этапа объективно должна базироваться на ретроспективном анализе
историко-генетических корней развития социальных организованных систем и на
целях предыдущего этапа «жизненного цикла».
3.
Принцип «обратной перспективы»,
заключающийся в поэтапной декомпозиции цели путем «разворачивания» ее «от флажка
назад».
4.
Принцип системной взаимоувязки
всех программ во времени и в пространстве по параметрам показателей
основных элементов социальных организованных систем и по стадиям «жизненных
циклов» этих элементов.
5.
Принцип итеративности расчетов
программ. Методология формирования программ основана на принципах
итеративных расчетов, то есть на многократных расчетах методом
последовательного приближения к нужному результату. Если после первого просчета
всех специализированных программ получаем неудовлетворительные результаты в
стратегической программе финансового обеспечения, т. е. расходная часть
превышает доходную, то производится последовательная корректировка, перерасчет
всех составляющих программ до тех пор, пока не будет получен приемлемый вариант
программы финансового обеспечения.
6.
Принцип вариантности расчетов
программ, когда каждый вариант стратегической программы представляет собой
лишь одно из возможных генеральных направлений достижения цели, соответствующий
определенным условиям и вариантам прогноза динамики внешней ситуации.
7.
Принцип «мягкости» результатов программ, основанный на
использовании интервальных исходных данных вследствие их вероятностного
характера и недетерминированности и соответствующих результатов (расчетных
параметров показателей) специализированных программ, относящихся к области
возможных допустимых значений.
8.
Принцип единого критерия
эффективности и единой методики расчетов при
социально-экономической оценке вариантов программ. Реализуется на основе
использования критерия социальной экономической эффективности и
приведения сравниваемых вариантов в сопоставимые условия по основным параметрам
стратегических программ, включая и временной параметр.
9.
Принцип системной оптимизации,
то есть выбор наилучшего варианта с точки зрения системного критерия эффективности,
т. е. критерия эффективности системы в целом, т. к. сумма оптимумов не дает
оптимума системы.
Для расчетов параметров специализированных
стратегических программ, в случае отсутствия детальных проектных проработок и,
соответственно, невозможности применения элементных сметных проектных норм,
калькуляций, договорных цен и т. д., используются укрупненные
технико-экономические нормативы. К такого рода нормативам относятся:
укрупненные среднеотраслевые нормы капитальных вложений на единицу мощности по
видам производств, нормы продолжительности строительства, укрупненные нормы
расхода материальных ресурсов на единицу работ (млн. руб.) или единицу
продукции, укрупненные нормативы стоимости единицы сложной продукции (например,
стоимость тонны обработанного металла для технологического оборудования или
отдельных конструкций, узлов, деталей), укрупненные нормы рентабельности
производства, укрупненные нормы фондоотдачи, укрупненные нормативы
эффективности капитальных вложений по видам производств, укрупненные нормы
дисконтирования затрат и т. п.
Общая стратегическая программа
развития организации (динамики социальных организованных производственных
систем) структурно должна состоять из следующих разделов (подпрограмм,
специализированных программ):
· специализированная стратегическая производственная
программа (стратегическая
программа производственно- хозяйственной деятельности);
· специализированная стратегическая программа научно-технического
развития (стратегическая
программа научно обоснованного технико-технологического обеспечения);
· специализированная стратегическая программа ресурсного
обеспечения;
· специализированная стратегическая программа кадрового
обеспечения (стратегическая программа
организации труда и управления);
· специализированная стратегическая программа
капитального строительства (стратегическая
программа развития организационных условий деятельности);
· специализированная стратегическая программа
информационного обеспечения;
· специализированная стратегическая программа
финансового обеспечения
(программа финансового обеспечения стратегической программы динамики социальных
организованных систем).
В действительности отдельная
специализированная стратегическая программа информационного обеспечения не
разрабатывается, а включается в состав всех других специализированных программ
и прежде всего в состав «Специализированной стратегической программы научно-технического
развития».
Помимо указанных в структуре стратегической программы
динамики социальных организованных производственных систем обязательно должна
разрабатываться специализированная стратегическая программа (комплекс
стратегических программ) социально-экономического обеспечения (развития),
непосредственно не связанная с программой производственно-хозяйственной
деятельности, но оказывающая решающее влияние на эффективность реализации
последней.
Кроме того, в структуре стратегической программы
динамики социальных организованных систем обязательным разделом является
технико-экономическое обоснование вариантов стратегических решений и программ.
В зависимости от специфики деятельности социальных
организованных систем в структуре стратегической программы динамики социальных
организованных систем может разрабатываться специальный раздел:
«Специализированная стратегическая программа развития внешнеэкономических
связей».
В составе отдельных специализированных стратегических
программ должны быть отражены показатели и параметры по следующим вопросам
(содержание специализированных программ).
Специализированная
стратегическая программа научно-технического развития:
·
наименование,
отражающее сущность технико-технологической идеи; прогнозные (проектные)
технико-технологические параметры (мощность, производительность, удельные
показатели материало-, энерго-, трудоемкости продукции, себестоимость продукции
и другие проектные технико-экономические показатели), состав (перечень) и
структура технологических систем (технологических переделов, основного
технологического оборудования) основного производства;
·
наименование,
состав, структура, проектные параметры и удельные технико-экономические
показатели технологических систем вспомогательного производства и обслуживающих
хозяйств (технологического, грузоподъемного, транспортного, складского и т. п. основного
оборудования вспомогательных систем, технологические схемы их взаимоувязки и т.
д.);
·
принципиальные
схемы (ситуационные планы) пространственного (территориального) размещения
основных, вспомогательных и обслуживающих производственных процессов.
Более обоснованно
специализированная стратегическая программа научно-технического развития может
быть оформлена на основе данных уже имеющейся предпроектной документации
(технико-экономических докладов (ТЭД), технико-экономических расчетов (ТЭР),
технико-экономических обоснований (ТЭО), или проектно-сметной документации
(технических проектов (ТП), технорабочих проектов (ТРП)), которые в дальнейшем
могут войти в состав организационных проектов реализации стратегических
программ.
Специализированная стратегическая производственная программа
(стратегическая программа производственно- хозяйственной деятельности):
· номенклатура, ассортимент и объем производства
продукции (услуг) в натуральном и стоимостном выражении, а также результатов
хозяйственной деятельности;
· основные прогнозные (проектные, предполагаемые
расчетные) технико-экономические показатели производства продукции и
хозяйственной деятельности (численность персонала по категориям,
производительность труда, расход основных материалов, энергетических ресурсов
(электроэнергии, топлива, воды и т. п.), размер оборотных фондов, размер
возможной прибыли от реализации продукции (услуг) и от хозяйственной
деятельности, итоговые финансовые результаты производственно-хозяйственной
деятельности, рентабельность производственной и хозяйственной деятельности и т.
д.);
· основные прогнозные (проектные, предполагаемые
расчетные) удельные технико-экономические показатели
производственно-хозяйственной деятельности (себестоимость, трудоемкость,
рентабельность, материалоемкость, энергоемкость, фондоемкость и т. п. продукции).
Специализированная стратегическая программа ресурсного обеспечения:
· номенклатура, ассортимент и объем потребности в основных и вспомогательных
материально-сырьевых ресурсах (сырья, материалов, изделий, полуфабрикатов,
конструкций, комплектующих, запасных частей, ГСМ и т. п.);
· расчет нормативов оборотных средств по основным видам
материально-технических и трудовых ресурсов с учетом аварийных и страховых
запасов;
· наименование регионов основных поставщиков материально-сырьевых
ресурсов, характеристика, технико-экономические параметры основных транспортных
схем поставки материально-сырьевых и энергетических ресурсов.
Специализированная стратегическая программа кадрового обеспечения
(стратегическая программа организации труда и управления):
· потребность в кадровых ресурсах по основным
категориям, профессиональному и квалификационному составу работников;
· принципиальные схемы организации, оплаты и
стимулирования труда работников различных категорий;
· принципиальная схема организационной (производственной
и управленческой) структуры;
· режим труда и отдыха по производственным и
управленческим подразделениям;
· принципиальная схема повышения квалификации,
карьерного движения, формирования и использования резерва;
· принципиальные схемы организации основных рабочих мест
в системе управления; наименование, состав, объем (количество), характеристика
средств оргтехники в системе управления (мебель, средства связи,
вычислительной, множительной техники, средства защиты, размножения и передачи
информации и т.п.);
· принципиальные схемы организации
производственно-бытовых условий деятельности;
· принципиальные схемы организации социальных условий
жизнедеятельности работающих (здравоохранение, транспорт, питание, физическая
культура, жилье, рекреация, отдых и т. п.).
Специализированная
стратегическая программа кадрового обеспечения (стратегическая программа
организации труда и управления) может быть оформлена в виде кадровой и
социальной политики, т. е. в виде основных направлений в этой области.
В качестве приложений к специализированной
стратегической программе кадрового обеспечения (стратегической программе
организации труда и управления) могут быть включены стратегическая программа
социально-экономического обеспечения (развития), соответствующие расчеты,
организационный проект системы управления, типовые проекты организации рабочих
мест и т. п.
Специализированная
стратегическая программа (комплекс стратегических программ)
социально-экономического обеспечения (развития):
·
социальные
потребности организации в жилищных, культурно-бытовых, медицинских и др.
услугах с учетом задаваемого коэффициента семейности;
·
условия и уровень
удовлетворения социальных потребностей организации в удельных натуральных
измерителях (кв.м. жилой площади, количества посадочных мест, коек (койко-мест)
и т. п. на человека);
·
укрупненные
расчеты потребных капитальных вложений и объемов строительно-монтажных работ.
Специализированная стратегическая программа капитального строительства (стратегическая
программа развития организационных условий деятельности):
· общий размер капитальных вложений и объемов
строительно-монтажных работ (СМР), необходимых для реализации стратегических
решений по капитальному строительству всего, в том числе по видам
строительства: производственное, административно-бытовое, жилищное, культурное
и т.д.;
· перечень объектов строительства, титульный список,
перечень пусковых комплексов;
· распределение капитальных вложений и объемов СМР по
этапам, годам строительства, по видам строительства (производственное,
жилищное, социально-бытовое, культурное и т. д.), пусковым комплексам и
объектам строительства;
· потребность в финансовых средствах для обеспечения
программы капитального строительства; распределение финансовых средств по
источникам финансирования, по годам, этапам строительства, по видам
строительства, пусковым комплексам, объектам строительства;
· принципиальные схемы финансирования (оплаты)
строительно-монтажных работ и капитальных вложений, расчетов с кредиторами,
инвесторами.
В состав специализированной
стратегической программы капитального строительства в качестве приложений могут
быть включены: технические, технорабочие проекты, проекты организации
строительства (ПАС), сетевые графики производства работ, графики строительства
и финансирования и т. п.
Специализированная стратегическая программа финансового обеспечения
(программа финансового обеспечения стратегической программы динамики социальных
организованных систем):
· расчет потребности в финансовых ресурсах по всем
специализированным стратегическим программам по этапам их реализации;
· определение вариантов источников финансовых ресурсов;
· экономическое обоснование и выбор вариантов
финансового обеспечения;
· определение вариантов поэтапного финансового
обеспечения специализированных стратегических программ (расчет вариантов
финансовых денежных потоков);
· технико-экономическое обоснование эффективности
вариантов системы специализированных стратегических программ.
При создании Продуктово - маркетинговой стратегической
программы (табл. 48) используется утвержденная Производственная стратегия
предприятия и результаты стратегического анализа внешней и внутренней
среды, которая может быть оформлена в следующей форме (табл. 47.)
Следующей составной частью стратегической программы
является подраздел организационно-структурных преобразований (табл. 49.) и
финансовая программа (табл. 50.).
Таблица 47.
Производственная стратегия
(первичный
формат)
_____________________________________________________________
(наименование
организации)
на период t-летней стратегии организации
|
№ |
Наименование
стратегической позиции (виды основных стратегических решений) |
Стратегические
цели (отдельные примеры) |
Стратегические
указания (отдельные примеры) |
Конкретные
действия и мероприятия (отдельные
примеры) |
|
1. |
Производственные мощности
(фокусирование по параметрам) |
1.p. Сфокусировать производственные мощности по заводу N |
1.p.1. Изучить требования к производственным мощностям
Завода N, задаваемые прогнозом спроса
на его продукцию и соответствующие целям стратегии на заданную перспективу 1.p.2. разработать проект обоснования фокусировки
производственных мощностей по заводу N на заданную перспективу 1.p.5. Провести обсуждение и официальное утверждение
стратегического плана по фокусированию производственных мощностей завода N |
1.p.1.2. Согласовать все позиции документа «Требования
к производственным мощностям Завода N на
ХХХХ-ХХХХ г.г.» до «__»____200__г. 1.p.2.1. Провести обсуждение концепции фокусировки производственных мощностей Завода N на ХХХХ-ХХХХ г.г. до «__»____200__г. 1.p.5.2. Утвердить стратегический план по фокусированию
производственных мощностей Завода N на ХХХХ-ХХХХ г.г. до «__»____200__г. |
|
1.1. |
География размещения |
|||
|
1.2. |
Продуктовые группы |
|||
|
1.3. |
Общность технологии |
|||
|
1.4. |
Стадия жизненного цикла
рынка продукта |
|||
|
1.5. |
Объем производства |
|||
|
1.6. |
Производительность (по
конкретным мощностям и группам оборудования) |
|||
|
1.7. |
Другие параметры |
|||
|
2. |
Вертикальная интеграция |
|
|
|
|
3. |
Технологические процессы |
3.k. разработать централизованную подсистему
информационного обеспечения новых автоматизированных технологий (НАТ)
производства |
3.k.1. Разработать проект централизованной подсистемы
информационного обеспечения НАТ 3.k.2. Разработать систему эффективности
функционирования НАТ 3.k.3. Создать централизованную подсистему
информационного обеспечения НАТ |
3.k.1.1. Получить до «__»____200__г. ТЗ по
централизованной подсистеме информационного обеспечения НАТ 3.k.1.2. Изучить аналог централизованной подсистемы
информационного обеспечения НАТ, функционирующей в компании 3.k.2.1. Согласовать концепцию системы оценки
эффективности функционирования НАТ до «__»____200__г. 3.k.3.1.Завершить испытание № 1 централизованной
подсистемы информационного обеспечения НАТ до «__»____200__г. |
|
4. |
Масштаб производства традиционных
продуктов |
|
|
|
|
5. |
Масштаб производства новых
продуктов |
|
|
|
|
6. |
Использование
производственного персонала |
|
|
|
|
7. |
Управление качеством
производства |
|
|
|
|
8. |
Производственная
инфраструктура |
|
|
|
|
9. |
Взаимоотношения с
поставщиками и другими партнерами по кооперации |
|
|
|
|
10. |
Управление производством |
|
|
|
Таблица 48.
Продуктово-маркетинговая стратегическая программа
|
№ |
Наименование позиции |
Ключевой вопрос |
Вид решения (деятельности) |
|
1. |
2. |
3. |
4. |
|
1. |
Продукт |
||
|
1.1. |
Конкурентные
преимущества |
||
|
1.1.1. |
Определение
(качественное, количественное) частных конкурентных преимуществ/конкурентных
отставаний по каждой номенклатурной позиции |
Чем
лучше? |
Стратегический
анализ |
|
1.1.2. |
Качественное
определение интегрального конкурентного преимущества/конкурентного отставания
по каждой номенклатурной позиции |
Чем
лучше в целом? |
Стратегическое
решение |
|
1.1.3. |
Количественное
определение интег-рального конкурентного преимущест-ва/конкурентного
отставания по каждой номенклатурной позиции |
Чем
лучше в целом и насколько? |
Стратегическое
решение |
|
1.2. |
Номенклатура |
||
|
1.2.1. |
Полный
перечень продуктов приоритета № 1 |
Что? |
Стратегическое
решение |
|
1.2.2. |
Полный
перечень продуктов приоритета № 2 |
Что? |
Стратегическое
решение |
|
1.2.3. |
Полный
перечень продуктов приоритета № 3 |
Что? |
Стратегическое
решение |
|
1.3. |
Ассортимент |
||
|
1.3.1. |
SNW-анализ по каждой номенклатурной позиции |
Что
конкретно? |
Стратегический
анализ |
|
1.3.2. |
Оптимизация
ассортимента по каждой номенклатурной позиции (как стратегическое решение) |
Что
конкретно? |
Стратегическое
решение |
|
1.3.3. |
Оптимизация
ассортимента по каждой номенклатурной позиции (как программно-тактическое
решение) |
Что
конкретно? |
Программно-тактическое
решение |
|
1.4. |
Объем |
||
|
1.4.1. |
Оптимизация
(расширение, сокращение, сохранение) объема по каждой номенклатурной
(ассортиментной) позиции (как стратегическое решение) |
Что
конкретно, сколько? |
Стратегическое
решение |
|
1.4.2. |
Оптимизация
объема по каждой номенклатурной позиции (как программно-тактическое решение) |
Что
конкретно, сколько? |
Программно-тактическое
решение |
|
1.5. |
Производство
как вся технологическая цепочка создания и реализация конкретного продукта |
||
|
1.5.1. |
Оптимизация
каждой номенклатурной позиции (как оптимизация масштабов соответствующего
производства – (расширение, сокращение, сохранение) |
Что
конкретно, сколько, как? |
Стратегическое
решение, программно-тактическое решение |
|
1.5.2. |
Оптимизация
каждой номенклатурной позиции (как качественное развитие производства): · расширение или сокращение номенклатуры за счет новых
продуктов, технологически близких к уже выпускаемым; · расширение или сокращение номенклатуры за счет новых
продуктов, получаемых посредством дополнительной обработки выпускаемых видов
продукта; · расширение или сокращение номенклатуры за счет
производства новых продуктов, т.е. не связанных с производством уже освоенных
продуктов т.д. |
Что
конкретно, сколько, как? |
Стратегическое
решение, программно-тактическое решение |
|
2. |
Рынок
(маркетинг) |
||
|
2.1. |
Сегментация
рынка сбыта |
||
|
2.1.1. |
Выбор
типовой структуры рынка сбыта (моносегментный, доминантно-сегментный,
полисегментный) по каждой номенклатурной позиции |
Что
конкретно и где? |
Стратегическое
решение |
|
2.1.2. |
Оптимизация
сегментов рынка сбыта по каждой номенклатурной позиции |
Что
конкретно, где конкретно, сколько? |
Стратегическое
решение, программно-тактическое решение |
|
2.2. |
Продвижение
продукта |
||
|
2.2.1. |
Концентрация
усилий на работе с потребителями в разрезе конкретных продуктов по конкретным
сегментам рынка |
Что
конкретно, где конкретно, сколько и как? |
Стратегическое
решение, программно-тактическое решение |
|
2.2.2. |
Концентрация
усилий на рекламе продукта в разрезе конкретных продуктов по конкретным
сегментам рынка |
Что
конкретно, где конкретно, сколько и как? |
Стратегическое
решение, программно-тактическое решение |
|
2.2.3. |
Концентрация
усилий на отношениях с конкурентами в разрезе конкретных продуктов по
конкретным сегментам рынка |
Что
конкретно, где конкретно, сколько и как? |
Стратегическое
решение, программно-тактическое решение |
|
2.3. |
Ценообразование |
||
|
2.3.1. |
Выбор
по каждой номенклатурной позиции в каждом сегменте рынка одной их 4 базовых
конкурентных стратегий (БКС) (CL – лидерство
по издержкам, D – дифференциация, FCL – фокусирование на подсегменте на основе лидерства
по издержкам, FD – фокусирование на
подсегменте на основе дифференциации) |
Что
конкретно, где конкретно и каким образом? |
Стратегическое
решение |
|
2.3.2. |
Оптимизация
цен по каждой номенклатурной позиции в каждом подсегменте рынка сбыта |
Что
конкретно, где конкретно, каким
образом и почему? |
Стратегическое
решение, программно-тактическое решение |
|
2.4. |
Сбыт техники продаж |
||
|
2.4.1. |
Выбор
структуры сбыта (оптовая, розничная продажа по договорам; оптовая, розничная
продажа через собственные организации и т.д.) по каждой номенклатурной
позиции в разрезе каждого сегмента / подсегмента рынка |
Что
конкретно, где конкретно и как? |
Стратегическое
решение |
|
2.4.2. |
Оптимизация
продаж по каждому элементу системы сбыта в разрезе каждой номенклатурной
позиции по каждому сегменту / подсегменту рынка |
Что
конкретно, где конкретно, сколько, почему и как конкретно? |
Стратегическое
решение, программно-тактическое решение |
Таблица 49.
Программа организационно-структурных
преобразований
|
1. |
Положение об оргструктуре |
|
2. |
Обучение Персонала новым технологиям работы в
обновленной оргструктуре |
|
3. |
Материальное обеспечение оргструктуры |
|
4. |
Информационное обеспечение оргструктуры |
|
5. |
Целевое материальное стимулирование |
|
6. |
Целевая мотивация |
|
… |
|
|
m |
|
Таблица 50.
Финансовая программа
|
1. |
Положение о финансовой структуре
организации |
|
|
2. |
Положение о центрах финансового учета (ЦФУ) и центрах финансовой отчетности (ЦФО) |
|
|
3. |
Операционная подпрограмма «Бюджетирование» |
|
|
|
3.1. |
Бюджет движения денежных средств (БДДС) |
|
|
3.2. |
Бюджет доходов и расходов (БДР) |
|
|
3.3. |
Бюджет по балансовому листу (ББЛ) |
|
|
3.4. |
Бюджет реализации |
|
|
… |
|
|
|
|
|
|
4. |
Положение о финансовом анализе |
|
|
… |
… |
|
|
K |
|
|
Пример Программы управления стратегическими
изменениями представлен в табл. 51.
Таблица 51.
Программа управления стратегическими
изменениями
(первичный формат)
____________________________________________________________
(наименование организации)
на период t-летней стратегии организации
|
№ |
Наименование мероприятия (подпрограммы) |
Конкретные действия |
|
1. |
Создать «стартовую площадку» |
1.
Провести стратегическую диагностику. 2.
Разработать схему вероятного сопротивления. 3.
Выбрать подходящий метод. 4.
Мобилизовать менеджеров на поддержку изменений. 5.
Обеспечить необходимое информирование и обучение персонала. 6.
Выявить и мобилизовать на реализацию изменений таланты персонала. 7.
Привлечь консультантов. |
|
2. |
Планирование процесса изменений |
1.
Направить основные внутренне процессы организации на решение стратегических
проблем и достижение соответствующих целей. 2.
Планировать внедрение конкретных изменений. 3.
Использовать модульный подход. 4.
В рамках каждого модуля предусмотреть принятие «адекватных стратегических
решений». |
|
3. |
Обособление и защита стратегических изменений от
конфликтов с тактическими процессами |
1.
Четко разделить ответственность между менеджерами организации. 2.
Обеспечить целевое финансирование изменений. 3.
Ставить перед менеджерами конкретные тактические задачи по осуществлению
стратегических изменений. 4.
Осуществлять целевое вознаграждение менеджеров и специалистов за достижение
конкретных результатов в ходе реализации стратегических изменений. |
|
4. |
Планирование процесса внедрения стратегических
изменений |
1.
Обеспечить менеджерам возможность целенаправленно работать над реализацией
стратегических изменений. 2.
Обучать конкретных менеджеров умению принимать определенные стратегические
решения навыкам их. 3.
Привлечь менеджеров и экспертов к принятию соответствующих решений. 4.
Контролировать совместимость конкретных задач с профессиональным уровнем
соответствующих менеджеров и специалистов. |
|
5. |
Управление производственным процессом |
1.
Начинать практическое внедрение изменений как можно скорее. 2.
Вести планирование внедрение изменений
параллельно. 3.
Контролировать процесс планирования
внедрения изменений. |
|
6. |
Институционализировать новую стратегию организации |
1.
Создавать в организации благоприятную атмосферу для проведения стратегических
изменений. 2.
Адаптировать корпоративную культуру организации под стратегические изменения. 3.
Целенаправленно повышать потенциал персонала (прежде всего посредством
эффективного обучения) до уровня, обеспечивающего эффективную реализацию
новой стратегии. |
|
7. |
Осуществлять адекватное реагирование |
1.
Ввести двойную органичную систему управления (тактической и стратегической
деятельностью организации). 2.
Проводить целевой контроль по стратегическим изменениям. 3.
Осуществлять целевое вознаграждение за эффективную стратегическую
деятельность. 4.
Вести стратегический бюджет. |
1. Под стратегической программой динамики социальных
организованных систем понимается комплекс системно взаимосвязанных
документов (специализированных программ, подпрограмм или разделов
программы), определяющих основные варианты стратегических направлений
поэтапного достижения стратегической цели.
2. В качестве основных принципов формирования системы
специализированных стратегических программ можно выделить следующие:
·
Принцип адаптивности
(обусловленности) программ;
·
Принцип
преемственности этапов;
·
Принцип «обратной
перспективы»;
·
Принцип системной
взаимоувязки;
·
Принцип
итеративности расчетов;
·
Принцип
вариантности расчетов;
·
Принцип
«мягкости» результатов;
·
Принцип единого
критерия эффективности;
·
Принцип системной
оптимизации.
3. Общая стратегическая программа развития организации
(динамики социальных организованных производственных систем) структурно должна
состоять из следующих разделов (подпрограмм, специализированных программ):
·
специализированная
стратегическая производственная программа (стратегическая программа производственно- хозяйственной
деятельности);
·
специализированная
стратегическая программа научно-технического развития (стратегическая программа научно обоснованного
технико-технологического обеспечения);
·
специализированная
стратегическая программа ресурсного обеспечения;
·
специализированная
стратегическая программа кадрового обеспечения (стратегическая программа организации труда и
управления);
·
специализированная
стратегическая программа капитального строительства (стратегическая программа развития организационных
условий деятельности);
·
специализированная
стратегическая программа информационного обеспечения;
·
специализированная
стратегическая программа финансового обеспечения (программа финансового обеспечения стратегической
программы динамики социальных организованных систем).
1. Боумен К. Стратегия на практике. – СПб.: Питер, 2003.
2. Ламбен Ж.-Ж. Менеджмент, ориентированный на рынок/пер.
с англ. Под ред. В.Б. Колчанова. – СПб.: Питер, 2004.
3. Нивен Пол Р. Сблансированая Система Показателей – шаг
за шагом: Максимальное повышение эффективности и закрепление полученных
результатов/пер. с англ. – Днепропетровск: Баланс-Клуб, 2003.
4. Ольве Н.-Г., Рой Ж., Веттер М. Оценка эффективности
деятельности компании. Практическое руководство по использованию
сбалансированной системы показателей: Пер. с англ. – М.: Издательский дом
“Вильямс”, 2004.
5. Попов С.А. Стратегическое управление: 17-модульная
программа для менеджеров «Управление развитием организации». Раздел IV. – М.: ИНФРА-М, 1999.
6. Рамперсад К. Хьюберт. Универсальная система
показателей деятельности: Как достигать результатов, сохраняя целостность /
пер. с англ. – М.: Альпина Бизнес Букс, 2004.
7. Соловьев В.С. Стратегический менеджмент: Учебник. –
Ростов-на-Дону: Феникс; Новосибирк: Сибирское соглашение, 2002.
8. Фаэй Л., Рэнделл Р. Курс MBA по стратегическому менеджменту / Пер. с англ. – М.:
Альпина Паблишер, 2002.
Новая копоративная стратегия компании Вимм-Билль-Данн
Вводные:
Компания «Вимм-Билль-Данн Продукты Питания» (ВБД) (www.wbd.ru)
основана в 1992 году. Является крупнейшим в России производителем молочной и
соковой продукции. По итогам 2003 года выручка ВБД составила $938,5 млн, чистая
прибыль – $21,2 млн. Принадлежащие компании 25 производственных предприятия в
20 регионах России и СНГ производят около 1100 наименований молочных продуктов
и 170 видов соков и сокосодержащих напитков. Штат компании насчитывает примерно
18 тыс. человек. В 2002 году ВБД стала первым российским FMCG-производителем,
разместившим акции на Нью-Йоркской фондовой бирже. Более половины акций ВБД
принадлежит группе менеджеров–основателей компании. 7,2% акций российской
компании принадлежит французскому концерну Danone. В 2003 году компания
потеряла позиции лидера на рынке соков России.
Новый советник Президента
компании по стратегическому управлению
посетил все предприятия компании в регионах и оценил ситуацию на предприятиях
компании как разнородную. Вот его мнение: ««Вимм-Билль-Данн» создавался путем
слияния многочисленных предприятий, у каждого из которых своя история, свои
традиции, люди с определенной культурой, привыкшие к определенному окружению.
Молочный комбинат, скажем, в Ташкенте и в Киеве – это совсем не одно и то же.
Но в будущее я смотрю скорее с оптимизмом, поскольку примерно понятно, что
нужно делать, и есть сформированные команды на местах».
В настоящий момент он занят разработкой стратегии,
которая позволит компании в целом улучшить свои финансовые результаты и вернуть
утраченные позиции на рынке. Основными принципами, которыми руководствуется
новый советник являются следующие положения:
· Вся деятельность компании должна отвечать одной цели,
вся компания должна работать по одинаковым принципам. Для этого, прежде всего,
нужно, чтобы люди знали, какие цели стоят перед компанией в целом.
· Важно, чтобы они понимали, чего от них ждут и какова
доля их вклада в общий результат.
· Они должны уяснить, что смогут чего-то достичь только
совместной работой. Задача состоит в том, чтобы вся команда тянула компанию в
одну сторону.
Дайте свои предложения по формированию новой
корпоративной стратегии компании на плановый период 3 года и обоснуйте их
достижимость.
Комментарий к работе над кейсом:
При работе над кейсом используйте информацию
официального сайта Компании и СМИ.
Цели обучения:
· дать представление об управлении реализацией стратегии
в организации через построение системы управления, отвечающей потребностям
утвержденной стратегии;
· выработать практические навыки по:
-
выявлению
внутренних проблем организации, влияющих на реализацию стратегии и достижение
бизнес-успеха;
-
формированию
структуры эффективной организации;
-
приведению
структуры организации в соответствие со стратегией компании.
Содержание
темы:
1.
Введение.
2.
Внутренние проблемы организации, влияющие на реализацию стратегии и достижение
бизнес-успеха.
3.
Создание стратегических альянсов.
4.
Приведение организационной структуры в соответствие со стратегией.
5.
Взаимосвязь стратегического управления и управления проектами.
6.
Резюме.
7.
Приложения.
Реализация стратегии состоит в преобразовании
стратегических планов в действия и результаты. Об успешной реализации стратегии
говорит достижение или перевыполнение показателей производительности, указанных
в стратегическом плане. Невыполнение этих целей свидетельствует об ошибочной
стратегии, плохой реализации или о том и другом вместе.
При выборе способов реализации стратегии руководители
должны определить, какие условия необходимы для выполнения стратегического
плана, и как можно скорее создать эти условия.
Для реализации стратегии необходимо
решить следующие задачи:
· Создание организации, обладающей необходимыми
компетенциями, возможностями и ресурсной базой.
· Распределение ресурсов по стратегически значимым
звеньям цепочки ценности.
· Выработка политики и процедур в поддержку стратегии.
· Внедрение передовых методик и политики непрерывного
совершенствования.
· Создание работникам условий для эффективного
выполнения стратегических задач за счет внедрения информационных,
коммуникационных, операционных и электронных систем.
· Разработка системы стимулирования и поощрения за
достижение поставленных целей и хорошую реализацию стратегии.
· Создание корпоративной культуры и среды, стимулирующих
реализацию стратегии.
· Создание системы внутреннего лидерства для улучшения
реализации.
Реализация стратегии - задача не только высшего
руководства; это работа для всей команды менеджеров. Все менеджеры работают
над реализацией стратегии в пределах своих полномочий и ответственности.
Все менеджеры на своих местах решают, какие действия следует предпринять для
достижения нужных результатов; каждому из них нужен план действий.
Завершая работу над стратегией
необходимо реально отдавать себе отчет в том, что ваша организация является, с
одной стороны, закрытой системой, состоящей из множества взаимосвязанных
элементов внутренней среды и взаимосвязей между этими элементами, а с другой
стороны, элементом бизнес-системы внешней среды, взаимодействующим с другими ее
элементами. Приступая к реализации стратегии Вы вносите изменения в свою
организацию как элемент бизнес-системы внешней среды, нарушаете характер связей
между остальными элементами системы, которая стремится к равновесию. Следовательно,
Вы должны реально отдавать себе отчет, что любое стратегическое действие будет
иметь противодействие со стороны другие элементов бизнес-системы и Вы
обязательно столкнетесь с проблемами в реализации стратегии, как внутреннего,
так и внешнего характера. Для прогнозирования скрытых препятствий, с которыми
Ваша организация столкнется на этапе реализации стратегии, не предусмотренных
на этапе стратегического анализа, попробуйте ответить на следующие вопросы:
1. Не относятся ли ключевые стратегические изменения,
которые должны проводиться для реализации новой корпоративной стратегии к одной
из следующих категорий инноваций:
· Организация нового проекта;
· Вынужденная реакция на изменение и обновление
бизнес-среды;
· Слияние или поглощение;
· Изменения под усилением конкурентного воздействия.
2. Не является ли новая корпоративная стратегия
продуктом, созданным под влиянием топ-менеджеров компании, действующих в
соответствии с одной из следующих моделей поведения:
· Взгляды руководителей на окружающий мир являются ошибочными
и не соответствуют действительности. Навязанные организации они приводят к
искаженному представлению о действительности всех сотрудников;
· Руководители задают неправильные установки при
формировании стратегии, которые «консервируют» искаженное представление;
· Существуют систематические сбои в работе
коммуникационных систем, призванных обеспечить прохождение потенциально важной
информации;
· Руководители обладают лидерскими качествами, которые
мешают им корректировать выбранный организацией курс.
Наиболее важные проблемы описаны
в табл. 52.
Таблица 52.
Внутренние проблемы организации, влияющие
на реализацию стратегии и достижение бизнес-успеха7
|
№ |
Проблема |
Вопросы,
требующие ответа для выявления проблемы |
|
1. |
2 |
3 |
|
2. |
Неоправданная
сложность |
1. Не отличается ли организационная структура компании чрезмерной
сложностью и запутанностью. 2. Не выбирает ли компания неоправданно сложные стратегии для решения
достаточно простых проблем. 3. Не применяет ли компания нестандартную, непрозрачную или трудную
для понимания систему бухгалтерского учета. 4. Не пользуется ли она для описания собственной деятельности
замысловатыми или нестандартными терминами. |
|
3. |
Потеря
контроля |
5. Обладают ли руководители компании достаточными знаниями и опытом
для того, чтобы обеспечить эффективное функционирование организации при
существующих темпах роста. 6. Не упускают ли они из виду какие-нибудь мелкие, но потенциально
важные проблемы или детали. 7. Обращают ли они внимание на сигналы, которые предупреждают о
возможности возникновения у компании трудностей. 8. Если компании удалось занять лидирующие позиции в своей отрасли
или просто добиться значительных успехов, прилагает ли она целенаправленные
усилия для того, чтобы сохранить свое превосходство. 9. не свидетельствуют ли внезапные увольнения высокопоставленных
руководителей о существовании скрытых проблем. |
|
4. |
Изъяны
руководства |
10. Не вызывают ли послужной список или деловые способности первого
лица компании сомнений в профессиональной пригодности этого человека. 11. Не тратит ли генеральный директор слишком много средств на
реализацию личных планов, которые совсем не обязательно способствуют
дальнейшему развитию компании. 12. Не предпринимают ли руководители компании нецелесообразных или
сомнительных шагов, которые можно объяснить алчностью и стремлением к наживе. |
|
5. |
Беззастенчивая
реклама |
13. Соответствуют ли декларируемые качества нового продукта компании
его реальным возможностям. 14. Не могут ли восторги по поводу слияния или поглощения,
предпринимаемого компанией, быть совершенно необоснованными. 15. Возможно ли, что блестящие ожидания, касающиеся будущего
компании, не имеют под собой достаточных оснований. 16. Есть ли вероятность, что невыполненный контрольный показатель,
указывает на существование серьезных скрытых проблем. |
|
6. |
Личные
качества |
17. Не проявляют ли Генеральный директор и другие старшие
руководители чрезмерной напористости и самоуверенности, которые заставляют
вас с недоверием относиться к их заявлениям. 18. Не наблюдаются ли в поведении первого лица хотя бы 5 из 7
привычек, отличающих руководителей, приведших свои компании к краху: ·
Они считают,
что они сами и их компании не зависят от обстоятельств, а напротив, способны
подчинить все происходящее вокруг своей собственной воле. ·
Они полностью
отождествляют себя со своей компанией, так что перестают отличать личные
интересы от интересов корпоративных. ·
Они не
сомневаются в том, что знают ответы на все вопросы, и ошеломляют окружающих
скоростью и решительностью, с которой они находят выход из самых сложных
ситуаций. ·
Они добиваются
от всех членов своей организации 100%-ной поддержки высказанной ими точки
зрения и безжалостно избавляются от тех, кто выражает сомнение или
недовольство. ·
Они неутомимые
пропагандисты и имиджмейкеры своей компании, и основные свои усилия они
направляют на формирование благоприятного общественного мнения. ·
Они относятся
даже к самым серьезным препятствиям как к незначительным затруднениям,
которые можно устранить или преодолеть. ·
Они без лишних
раздумий обращаются к той самой практике или стратегии, которая когда-то уже
обеспечила им или их компании успех. |
Один из вопросов, которые предстоит решить менеджерам,
состоит в том, следует ли развивать желаемые компетенции и возможности
самостоятельно либо лучше приобрести их путем установления партнерских
отношений с поставщиками или заключения стратегических союзов.
Решение этого вопроса обычно зависит от уровня
доверительности в отношениях с партнерами.
Партнерство
может расширить набор возможностей компании и улучшить реализацию стратегии.
Одним из видов таких альянсов становится применение
стратегии аутсорсинга.
Аутсорсинг – передача субподрядов мелким и средним фирмам,
отличающимся высокой производительностью и эффективностью.
Аутсорсингу должен предшествовать анализ
бизнес-процессов для выявления стратегически значимых и второстепенных. Первые
компания должна развивать и совершенствовать собственными силами, а вторые без
риска для долгосрочной деятельности может передать внешним партнерам. Самостоятельно
развитие компетенций и возможностей происходит и за счет приобретения компании,
уже ими обладающих. При отсутствии
такого варианта компания должна найти и нанять на работу подходящих сотрудников
с соответствующими навыками и опытом, а затем объединить навыки и ноу-хау
различных подразделений компании.
Понятие
стратегического альянса.
Такие альянсы чаще всего возникают в
высокотехнологичных отраслях и существуют в форме соглашений, союзов и
совместных предприятий. Стимулом к заключению альянса часто служит доступ к
рынкам и финансовым ресурсам в обмен на технологии и производственное
мастерство.
Другой пример - объединение корпораций для разработки
нового продукта или технологии.
Данные альянсы заключаются на конкретный срок и
касаются определенного продукта, технологии, рынка.
Существование альянса не исключает ожесточенной
конкуренции между входящими в него компаниями во всех остальных сферах. И это
необходимо обязательно учитывать при выборе организационной формы этого
альянса. Как правило, это создание специальной организации под реализацию
совместного стратегического проекта.
Варианты стратегических альянсов

Рис. 27.
Варианты стратегических альянсов
Этапы достижения стратегического альянса
ИЕРАРХИЯ

Рис. 28. Этапы достижения
стратегического альянса
Руководитель такой организации удовлетворяет обе
стороны. Количество сотрудников, осуществляющих взаимодействие с данной
проектной структурой, очень ограниченно и легко поддается персональному
контролю, что значительно снижает риск утечки корпоративной информации, не
имеющей отношение к реализуемому проекту, но представляющей интерес для другой
стороны как для Вашего конкурента по другим видам деятельности или продуктам.
Для лучшей координации усилий в рамках компании либо
стратегических альянсов целесообразно создание рабочих групп для разработки
специальных проектов, разработка системы поощрений и вознаграждений за
достижение индивидуальных или общих показателей производительности, расширение
полномочий межфункциональных и/или самоуправляемых рабочих команд и отвечающих
за координацию менеджеров, а также деятельность руководства по объединению
усилий работников и групп.
Организационные возможности и компетенции появляются в
результате сотрудничества рабочих групп, отделов и работников, а также компании
и ее внешних партнеров, а не возникают сами собой по причине удачной
организационной структуры компании. Пример распоряжения (управленческого
ресурса), утверждающего создание стратегического альянса и составы рабочих
групп сотрудников, участвующих в реализации проекта, приводится в Приложении 7.
Эффективная реализация стратегии зависит не только от
высокого уровня конкурентоспособности, но и от компетентности персонала и
эффективной внутренней организации, создание которой – первая и главная задача
стратегии.

Рис. 29. Составляющие эффективной организации
Как показано на
рис. 29, эффективная организация предполагает работу по трем направлениям:
кадровое обеспечение, совершенствование ключевых компетенций конкурентных
возможностей, улучшение организационной структуры и трудовой деятельности.
Три основные задачи при построении организаций таковы:
1. Назначение на ключевые посты компетентных
работников;
2. Создание ключевых компетенций и организационных
возможностей, необходимых для эффективной работы всех звеньев цепочки ценности;
3. Оптимизация внутренних процессов и их согласование
с деятельностью стратегических союзников.
Чрезвычайно важно в данном контексте решение кадровой
проблемы, поскольку для проведения изменений и стабильной работы необходимы
ответственные и квалифицированные менеджеры и сотрудники.
Создание стратегически значимых ключевых компетенций и
конкурентоспособных возможностей, не поддающихся копированию, позволяет
получить преимущество перед соперниками. Ключевые компетенции возникают из
навыков и действий, выполняемых в разных звеньях цепочки ценности, и при
объединении образуют уникальные возможности организации. Главное для
превращения ключевых компетенций организации в долгосрочное конкурентное
преимущество - сосредоточить на их создании больше таланта и труда, чем
соперники. Ключевые компетенции и возможности создаются за счет: качественного
управления трудовыми ресурсами, базами знаний и интеллектуальным капиталом;
координации и объединения усилий рабочих групп, подразделений и внешних
партнеров. Руководство этими процессами должно быть возложено на менеджеров
высшего уровня в силу их уровня полномочий, информирования и квалификации.
Влияние
изменения стратегии на структуру бизнес-процессов организации.
Организационная структура включает как элементы,
составляющие стратегию организации, так и способы взаимодействия между ними.
Формируя структуру мы ставим цель – создать систему,
совокупность устойчивых связей, обеспечивающих достижение целей организации и
ее внутреннюю стабильность.
Обеспечение соответствия между стратегией и структурой
требует эффективной координации деятельности разных подразделений,
перераспределения полномочий сотрудников, объединения усилий внутренних
подразделений и внешних партнеров. Кроме того, менеджменту предстоит решить
вопрос о том, какие решения должны приниматься единолично высшим руководством,
а какие можно передать на места.
В организационных структурах с высоким уровнем
централизации стратегические и оперативные решения принимаются исключительно
высшим руководством, оно же держит под контролем руководителей подразделений и
отделов. Полномочия оперативного и линейного менеджмента, а также работников
сравнительно узки.
Организационная
структура, в которой вся полнота власти сосредоточена в руках менеджеров
высшего уровня, управляющих всеми процессами путем личного принятия или
одобрения решений, редко бывает эффективной.
Каждая организационная структура имеет свои
преимущества и недостатки. Идеальной
организационной структуры не существует.
Признаки
эффективной организационной структуры:
1. Структура соответствует стратегии организации.
2. Структура соответствует среде функционирования
организации.
3. Отсутствие противоречий между элементами
организации.
Алгоритм
разработки адекватной структуры корпорации.
4 основных шага по приведению структуры в соответствие
со стратегией:
Шаг 1.
Четко определите основные виды деятельности ключевые
звенья в цепочке ценностей, которые имеют кардинальное значение для успешной
реализации стратегии, и сделайте их основными элементами организационной структуры.
Шаг 2.
Если все аспекты стратегически значимого вида
деятельности не могут в силу каких-либо причин быть переданы в ведение одного
менеджера, установите связи между подразделениями и обеспечьте необходимую
координацию.
Шаг 3.
Определите объем власти (круг полномочий), необходимый
для руководства каждым подразделением (организационной единицей), стремясь при
этом обеспечить эффективный баланс между преимуществами централизации и
децентрализации.
Шаг 4.
Определите, могут ли не основные виды деятельности
осуществляться вне компании более успешно и эффективно, чем самой компанией.
Оформление ключевых видов деятельности в виде
отдельных организационных единиц и придание их руководителям статуса,
соответствующего значимости данного вида деятельности для компании, играет
решающую роль в успешной реализации ее стратегии.
Правила формирования организационной структуры, соответствующей
стратегии организации:
Правило
1.
Стратегически важные виды деятельности должны стать
основными звеньями организационной структуры. Статус их руководителей должен
соответствовать значимости видов деятельности для компании.
Как же определить, какие виды деятельности являются
ключевыми? Томпсон и Стрикленд советуют задать себе два вопроса:
1. Какие виды деятельности должны быть выполнены
особенно качественно и своевременно, чтобы достигнуть стратегической цели
компании?
2. Плохое выполнение каких видов деятельности создает
угрозу существующему или потенциально возможному конкурентному преимуществу
компании?
Правило
2.
При изменении стратегии
корректируйте организационную структуру.
Определив ключевые виды деятельности, вы найдете ответ
и на другой важный вопрос, связанный со стратегией компании: какие из не
основных видов деятельности можно передать внешним организациям.
Стратегия аутсорсинга сейчас очень популярна на
Западе, что не скажешь о России, где доминирует мнение, что, передавая какие-то
виды деятельности сторонним исполнителям, фирма теряет над ними контроль, что
подрывает устойчивость компании. И для России такая позиция имеет серьезные
основания.
Правило
3.
Сторонним организациям
можно передавать виды деятельности, которые они выполнят дешевле, быстрее и
более качественно. Как правило, это виды деятельности, не являющиеся основными
для компании, но иногда передаются и основные, если последние не определяют
конкурентное преимущество компании.
Как правило, достижение фирмой конкурентного
преимущества не может быть обеспечено за счет наилучшего выполнения каждого из
стратегических видов деятельности в отдельности.
Долгосрочный успех фирмы обеспечивается за счет
согласованного осуществления стратегических видов деятельности, поддержанных
обеспечивающими и вспомогательными подразделениями.
Структура будет соответствовать стратегии, если
обеспечивает хорошую координацию связанных видов деятельности.
Как правило, наилучшая координация достигается при
подчинении связанных видов деятельности одному руководителю.
Правило
4.
Все аспекты стратегически
значимых видов деятельности должны быть подотчетны одному руководителю.
Однако из всякого правила есть исключения. Бывают
ситуации, в которых подчинение связанных видов деятельности одному человеку
нецелесообразно.
Во-первых, существуют объективные пределы расширения
сферы ответственности руководителя без потери управляемости системы.
Во-вторых, централизация управления отдельными видами
деятельности на уровне высшего руководства обеспечивает компании существенные
преимущества.
Они появляются, когда подразделения компании
родственны в технологическом отношении, используют одинаковые каналы
распределения, имеют одних и тех же поставщиков.
За счет централизации ряда функций достигается
значительная экономия затрат (эффект масштаба), устраняется дублирование
функций, обеспечивается согласованность действий.
Правило
5.
Связанные виды деятельности должны выполняться
скоординированно. Координация улучшается при встраивании в организационную
структуру специальных инструментов взаимодействия.
Примером может служить создание в головной компании
промышленной корпорации отдела исследований и разработок и подразделения,
осуществляющего внешнеторговые операции.

Рис. 30. Структура организации,
способствующая успешной реализации стратегии
Функциональный принцип организации больше подходит однопрофильным компаниям, поскольку в
ней стратегически значимые виды деятельности совпадают с бизнес-процессами и
кооперация между отделами в достаточной степени налажена. Однако у такой
структуры есть существенные недостатки: функциональная близорукость, условия
для создания "империй", соперничество между отделами, непомерно
высокий уровень разнесения функциональных процессов между отделами и
многоуровневые иерархии управления. В последние годы для устранения недостатков
функциональной организации все чаще используется реинжиниринг бизнес-процессов.
Для лучшей координации усилий в рамках компании либо
стратегических альянсов целесообразно создание рабочих групп для разработки
специальных проектов, разработка системы поощрений и вознаграждений за
достижение индивидуальных или общих показателей производительности, расширение
полномочий межфункциональных и/или самоуправляемых рабочих команд и отвечающих
за координацию менеджеров, а также деятельность руководства по объединению
усилий работников и групп.
Организационные возможности и компетенции появляются в
результате сотрудничества рабочих групп, отделов и работников, а также компании
и ее внешних партнеров, а не возникают сами собой по причине удачной организационной
структуры компании.
Новые рыночные реалии - сокращение жизненного цикла
товаров, рост спроса на изготовляемые под заказ товары и индивидуальное
обслуживание, новые электронные технологии, глобализация рынков и пр. -
заставляют компании переходить на децентрализованные организационные структуры
с минимальным количеством уровней управления. Такие организационные
структуры обеспечивают быструю реакцию на изменения внешней среды, новаторство
и мобильность. В них расширены полномочия работников, оптимизированы
бизнес-процессы (во избежание рассредоточения важных процессов по нескольким
отделам), налажены партнерские отношения с другими организациями (поставщиками,
дистрибьюторами, дилерами, производителями дополнительных товаров и услуг и
даже некоторыми конкурентами), эффективно используются возможности аутсорсинга,
отсутствует дублирование функций и избыток персонала, широко и быстро
внедряются электронные и Iпtеrnеt-технологии.
Работа над организационными возможностями не должна
ограничиваться совершенствованием уже существующих. В идеале менеджмент должен
опережать события, развивать новые компетенции и возможности, чтобы дополнить
существующую ресурсную базу и обеспечить более эффективную реализацию
стратегии. Компанию можно рассматривать как совокупность постоянно
развивающихся компетенций и возможностей, которые надо усовершенствовать таким
образом, чтобы достичь преимущества перед конкурентами за счет максимально
эффективной реализации стратегии.
Характеристики
организаций будущего Организации будущего должны обладать следующими
характеристиками:
1. Минимум барьеров между отделами, функциями,
географическими подразделениями, а также между компанией и ее поставщиками,
дистрибьюторами, дилерами, стратегическими союзниками и клиентами.
2. Способность к изменению и быстрому обучению.
3. Объединение усилий работников разных функциональных
географических подразделений – важное условие для создания организационных
компетенций и возможностей.
4. Широкое использование электронных технологий –
обработка данных, передача информации в режиме реального времени, использование
INTERNET для общения и сотрудничества с поставщиками,
клиентами и стратегическими партнерами.
Таблица 53.
Аналитическая таблица организационной
структуры организации
|
Перечень
подразделений |
Функции
подразделений |
Примечания |
||
|
Управленческих |
Производственных |
Старые |
Новые |
|
|
Действующая
структура |
||||
|
|
|
|
|
|
|
|
|
|
|
|
|
|
|
|
|
|
|
|
|
|
|
|
|
Предлагаемая
структура |
||||
|
|
|
|
|
|
|
|
|
|
|
|
|
|
|
|
|
|
|
|
|
|
|
|
Проектные
команды управляют на предприятии многими оперативными и стратегическими
инициативами, среди которых можно назвать следующие:
·
Создание,
увеличение или модернизация производственных мощностей, таких как новые заводы,
склады, или же системы вспомогательного компьютерного или телекоммуникационного
оборудования.
·
Использование
методов реинжиниринга для переосмысления и радикального перепроектирования
процессов управления предприятием с целью резкого повышения качества продукции,
сокращения издержек, повышения скорости и уровня обслуживания клиентов, а также
улучшения других показателей.
·
Комплексное
проектирование дизайна и разработки организационных продуктов, услуг и
процессов.
·
Самоуправляемая
производственная деятельность автономных команд, направленная на повышение
качества и производительности труда при осуществлении производственных
операций.
·
Оценка исходных
позиций компании с точки зрения сравнения ее товаров и услуг с товарами и
услугами основных конкурентов и лидеров отрасли.
·
Всеобщее
управление качеством, использующее межфункциональный организационный дизайн с
целью интеграции мер по повышению качества товаров и услуг.
·
Создание при
организации новых венчурных фирм.
·
Определение
ценности стратегического планирования (например, определение характера будущих
технологических изменений, ожидаемых рынком) и использование проектных команд
для разработки и реализации процессов стратегического планирования.
·
Ведение
переговоров и формирование стратегических альянсов с другими предприятиями,
поставщиками и основными клиентами.
·
Обратная
инженерная оценка товаров и услуг конкурентов.
·
Другие
организационные меры, например проведение реорганизации и ликвидации,
использование новых программ обучения, упрощение структуры.
Шаблон бизнес-плана корпоративного проекта прилагается
(Приложение 8).
Совокупность бюджетов корпоративных проектов
составляет стратегический бюджет компании.
Особенности
реализации стратегии на малом предприятии.
Особенности стратегического управления на малом
предприятии в первую очередь вызваны непредсказуемостью длительности жизненного
цикла фирмы, как правило, игрой на рынке свободной конкуренции, недостаточным
опытом и квалификацией собственников и менеджеров фирмы в области
корпоративного и проектного управления и, как следствие, ограниченными
возможностями для эффективного стратегического управления.
Небольшие компании, когда они занимаются разработкой,
уточнением и выполнением своей стратегии, сталкиваются с отдельными вопросами
реализационного и организационного характера. Здесь мы кратко рассмотрим три
таких аспекта: организационную форму, организационную структуру и
организационные процессы.
Организационная форма.
Большинство небольших видов бизнеса постоянно
сталкиваются с необходимостью делать стратегический выбор, какой
организационной формой им целесообразно воспользоваться. Например, компании
могут выбрать вариант организации себя в виде единоличного владения,
партнерства, корпорации, ограниченного партнерства или компании с ограниченной
ответственностью.
Каждая организационная форма обеспечивает свои выгоды
и имеет различные налоговые, правовые и административные последствия. Особенно
необходимо понимать разницу между такими организационно-правовыми формами как
акционерное общество (АО) и общество с ограниченной ответственностью (ООО).
Сравнительный анализ компетенции органов управления этих двух базовых
организационных форм дан в разделе III.
Периодически желательно проводить анализ выбранной
компанией организационной формы. Это гарантирует, что используемый вариант
наилучшим образом соответствует потребностям и целям структуры бизнеса. Также
важно регулярно проверять соответствие организационной формы и тогда, когда
компания принимает другие стратегические решения, например расширение видов бизнеса
с охватом новых направлений или по основным финансовым операциям.
Организационная структура.
В наше определение структуры включаются любые
механизмы, способствующие формулированию и реализации стратегии, а также общая
координация бизнеса: иерархические отношения подчиненности, стандартные
операционные процедуры, организационная культура или общие нормы и ценности.
Виды малого бизнеса с небольшим числом сотрудников,
как правило, имеют простые иерархические отношения, при которых часто все
сотрудники непосредственно подчиняются президенту компании. По мере роста
структуры бизнеса президент постепенно делегирует участки своей
ответственности, охватывающие различные функции (финансирование, маркетинг,
производство, исследования и разработки), другим людям. Они назначаются либо из
числа сотрудников самой компании, либо их нанимают со стороны. Небольшой вид
бизнеса, переходящий от простой организационной иерархии к функциональной, рано
или поздно должен принять решение, когда и в каком порядке функциональные
области будут делегированы другим людям. Для этого необходимо выбрать
менеджеров и установить новые рабочие отношения, сохраняя должное внимание к
операциям, осуществляемым бизнесом. Ответственность и рабочие отношения должны
соответствовать стратегии компании и работать на ее реализацию.
В малом бизнесе для реализации стратегии компании
полезны иерархичность и стандартные операционные процедуры, обязательно
получающие все большое внимание, но по мере роста структуры бизнеса часто самой
важной составляющей в компаниях-новичках предпринимательского типа и даже в
средних (или крупных) семейных видах бизнеса является организационная культура.
Обычно именно она отражает как мифы, так и реалии, связанные с основателем
организации или с ее основными лидерами. Истории об основании компании, первые
проблемы и их успешное преодоление при запуске компании или необычные усилия
сотрудников становятся вдохновляющими моделями, способствующими созданию новых
стратегических инициатив.
Организационные процессы.
Во многих небольших видах бизнеса время от времени
возникает необходимость принимать стратегические решения. Часто это следствие
операционных решений, а не результат формализованного процесса принятия
стратегических решений.
В компаниях-новичках предпринимательского типа
стратегические решения появляются в качестве функциональных проблем, связанных
с маркетингом, производством и человеческими ресурсами. Здесь они выходят на
первый план и становятся' критичными для следующего этапа развития компании и
обеспечения ее успеха. В семейных видах бизнеса трудности стратегического
характера, требующие принятия соответствующих решений, возникают, когда
семейные отношения переплетаются с вопросами бизнеса; часто в связи с передачей
видов бизнеса от представителей одного поколения другому, что порой происходит
как реакция на некоторые события, происходящие в отрасли.
Чтобы управлять этими событиями, небольшим видам
бизнеса нужна бюджетная система, интегрированная с бизнес-планами, с процессом
менеджерского контроля по анализу результатов и с корректировкой курса
компании. Помимо выгод, получаемых компаниями любых размеров за счет времени,
затраченного на стратегическое осмысление, для небольших видов бизнеса и
компаний-новичков предпринимательского типа особенно важно создавать бизнес-планы
в письменном виде и активно общаться с заинтересованными сторонами по целому
кругу целей.
1. Реализация стратегии состоит в преобразовании
стратегических планов в действия и результаты. Об успешной реализации стратегии
говорит достижение или перевыполнение показателей производительности, указанных
в стратегическом плане. Невыполнение этих целей свидетельствует об ошибочной
стратегии, плохой реализации или о том и другом вместе.
2. При выборе способов реализации стратегии
руководители должны определить, какие условия необходимы для выполнения
стратегического плана, и как можно скорее создать эти условия.
3. Для
реализации стратегии необходимо решить следующие задачи:
·
Создание
организации, обладающей необходимыми компетенциями, возможностями и ресурсной
базой.
·
Распределение
ресурсов по стратегически значимым звеньям цепочки ценности.
·
Выработка
политики и процедур в поддержку стратегии.
·
Внедрение
передовых методик и политики непрерывного совершенствования.
·
Создание
работникам условий для эффективного выполнения стратегических задач за счет
внедрения информационных, коммуникационных, операционных и электронных систем.
·
Разработка
системы стимулирования и поощрения за достижение поставленных целей и хорошую
реализацию стратегии.
·
Создание корпоративной
культуры и среды, стимулирующих реализацию стратегии.
·
Создание системы
внутреннего лидерства для улучшения реализации.
4. Реализация стратегии - задача не только высшего
руководства; это работа для всей команды менеджеров.
5. Все менеджеры работают над реализацией стратегии
в пределах своих полномочий и ответственности. Все менеджеры на своих
местах решают, какие действия следует предпринять для достижения нужных
результатов; каждому из них нужен план действий.
6. Три основные задачи при построении организаций
таковы:
·
назначение на
ключевые посты компетентных работников;
·
создание ключевых
компетенций и организационных возможностей, необходимых для эффективной работы
всех звеньев цепочки ценности;
·
оптимизация
внутренних процессов и их согласование с деятельностью стратегических
союзников.
Чрезвычайно важно в данном контексте решение кадровой
проблемы, поскольку для проведения изменений и стабильной работы необходимы
ответственные и квалифицированные менеджеры и сотрудники.
7. Создание стратегически значимых ключевых
компетенций и конкурентоспособных возможностей, не поддающихся копированию,
позволяет получить преимущество перед соперниками. Ключевые компетенции
возникают из навыков и действий, выполняемых в разных звеньях цепочки ценности,
и при объединении образуют уникальные возможности организации. Главное для
превращения ключевых компетенций организации в долгосрочное конкурентное
преимущество - сосредоточить на их создании больше таланта и труда, чем
соперники.
8. Ключевые компетенции и возможности создаются за
счет:
·
качественного
управления трудовыми ресурсами, базами знаний и интеллектуальным капиталом;
·
координации и
объединения усилий рабочих групп, подразделений и внешних партнеров.
Руководство этими процессами должно быть возложено на
менеджеров высшего уровня в силу их уровня полномочий, информирования и
квалификации.
9. Работа над организационными возможностями не должна
ограничиваться совершенствованием уже существующих. В идеале менеджмент должен
опережать события, развивать новые компетенции и возможности, чтобы дополнить
существующую ресурсную базу и обеспечить более эффективную реализацию
стратегии. Компанию можно рассматривать как совокупность постоянно
развивающихся компетенций и возможностей, которые надо усовершенствовать таким
образом, чтобы достичь преимущества перед конкурентами за счет максимально
эффективной реализации стратегии.
10. Один из вопросов, которые предстоит решить
менеджерам, состоит в том, следует ли развивать желаемые компетенции и
возможности самостоятельно либо лучше приобрести их путем установления
партнерских отношений с поставщиками или заключения стратегических союзов.
Решение этого вопроса обычно зависит от уровня доверительности в отношениях с
партнерами. Кроме того, аутсорсингу должен предшествовать анализ
бизнес-процессов для выявления стратегически значимых и второстепенных. Первые
компания должна развивать и совершенствовать собственными силами, а вторые без
риска для долгосрочной деятельности может передать внешним партнерам.
Самостоятельно развитие компетенций и возможностей происходит и за счет при
обретения компании, уже ими обладающих. При отсутствии такого варианта компания
должна найти и нанять на работу подходящих сотрудников с соответствующими
навыками и опытом, а затем объединить навыки и ноу-хау различных подразделений
компании.
11. Обеспечение соответствия между стратегией и
структурой требует эффективной координации деятельности разных подразделений,
перераспределения полномочий сотрудников, объединения усилий внутренних
подразделений и внешних партнеров. Кроме того, менеджменту предстоит решить
вопрос о том, какие решения должны приниматься единолично высшим руководством,
а какие можно передать на места.
12. Каждая организационная структура имеет свои
преимущества и недостатки; идеальной организации не существует.
13. Функциональный принцип организации больше подходит
однопрофильным компаниям, поскольку в ней стратегически значимые виды
деятельности совпадают с бизнес-процессами и кооперация между отделами в
достаточной степени налажена. Однако у такой структуры есть существенные
недостатки: функциональная близорукость, условия для создания
"империй", соперничество между отделами, непомерно высокий уровень
разнесения функциональных процессов между отделами и многоуровневые иерархии
управления. В последние годы для устранения недостатков функциональной
организации все чаще используется реинжиниринг бизнес-процессов.
14. Для лучшей координации усилий в рамках компании
либо стратегических альянсов целесообразно создание рабочих групп для разработки
специальных проектов, разработка системы поощрений и вознаграждений за
достижение индивидуальных или общих показателей производительности, расширение
полномочий межфункциональных и/или самоуправляемых рабочих команд и отвечающих
за координацию менеджеров, а также деятельность руководства по объединению
усилий работников и групп. Организационные возможности и компетенции появляются
в результате сотрудничества рабочих групп, отделов и работников, а также
компании и ее внешних партнеров, а не возникают сами собой по причине удачной
организационной структуры компании.
15. Новые рыночные реалии - сокращение жизненного
цикла товаров, рост спроса на изготовляемые под заказ товары и индивидуальное
обслуживание, новые электронные технологии, глобализация рынков и пр. -
заставляют компании переходить на децентрализованные организационные структуры
с минимальным количеством уровней управления. Такие организационные структуры
обеспечивают быструю реакцию на изменения внешней среды, новаторство и
мобильность. В них расширены полномочия работников, оптимизированы
бизнес-процессы (во избежание рассредоточения важных процессов по нескольким
отделам), налажены партнерские отношения с другими организациями (поставщиками,
дистрибьюторами, дилерами, производителями дополнительных товаров и услуг и
даже некоторыми конкурентами), эффективно используются возможности аутсорсинга,
отсутствует дублирование функций и избыток персонала, широко и быстро
внедряются электронные и INTERNET- технологии.
16. Особенности стратегического управления на малом
предприятии в первую очередь вызваны непредсказуемостью длительности жизненного
цикла фирмы, как правило, игрой на рынке свободной конкуренции, недостаточным
опытом и квалификацией собственников и менеджеров фирмы в области корпоративного
и проектного управления и, как следствие, ограниченными возможностями для
эффективного стратегического управления.
1. Ансофф И. Новая корпоративная стратегия. – СПб.:
Питер, 1999.
2. Быкова А. Организационные структуры управления. – М.:
ОЛМА-ПРЕСС, 2003.
3. Гуияр Ф.Ж., Келли Д.Н. Преобразование организации/пер.
с анг. – М.:Дело, 2000.
4. Минцберг Г. «Структура в кулаке: создание эффективной
организации»/Пер. с англ. Под ред. Ю.Н. Каптуревского. – СПб.: Питер, 2004.
5. Пинто Дж.К. Управление проектами/Пер. с англ. под ред.
В.Н. Фунтова. – СПб. – Питер, 2004.
6. Товс А.С., Ципес Г.Л. Управление проектами: СТАНДАРТЫ,
МЕТОДЫ, ОПЫТ. – М.: ЗАО «Олимп-бизнес», 2003.
7. Томпсон А.А., Стрикленд III А. Дж. Стратегический менеджмент: концепции и
ситуации для анализа, 12е изд.: Пер. с англ. – М.: Издательский дом
«Вильямс», 2002.
8. Финкельштейн Сидни. Ошибки топ-менеджеров ведущих
корпораций: анализ и практические выводы. Пер. с анг. – М.: Альпина Бизнес
Букс, 2004.
9.
Цели обучения:
·
дать
представление о стратегическом управлении предприятием в условиях финансового
кризиса и непратежеспособности;
·
выработать
практические навыки по:
-
разработке плана
мероприятий по санации бизнеса;
-
разработке плана
финансового оздоровления неплатежеспособных предприятий;
-
формированию
бюджета и расчету потребности в ресурсной базе, необходимой для реализации
плановых мероприятий.
Содержание темы:
1. Введение.
2. Основные принципы санации предприятия.
3. План мероприятий по санации бизнеса.
4. Разработка плана финансового оздоровления
неплатёжеспособных предприятий.
5. Резюме.
Первоочередная цель проведения «санации»
бизнеса - обеспечение финансового равновесия (устойчивости) делового
предприятия.
Санация предприятия в первую очередь
должна начинаться с анализа причин проблем предприятия:
·
неплатежеспособности;
·
чрезмерной
задолженности;
·
падения
результативности.
На основе результатов такого анализа
можно определить основные этапы
проведения процесса санации:
·
формирование
системы точного контроля доходов и расходов;
·
определение
детализированной политики расходов и доходов («системы приоритетов»);
·
разработка
стратегической среднесрочной концепции «переориентации на рынок».
В литературе по управлению приводятся
шесть «золотых» правил успешной санации:
1. В области
принципов финансирования:
·
все расходы и
затраты должны быть четко просматриваемы и контролируемы;
·
необходимо отслеживание
(«мониторинг») и оперативное сравнение соотношения выставленных денежных
требований к клиентам и задолженности кредиторам;
·
первоочередное
внимание должно уделяться банковским задолженностям, а также достижению
возможностей для стабильного погашения кредиторской задолженности;
·
целесообразны
попытки поиска возможностей инвестирования путем лизинга;
·
необходимо
использовать все возможности для улучшения ликвидности.
2. В области
снижения расходов:
·
проведение
анализа структуры расходов;
·
сравнение структуры
расходов на материалы, персонал, технику с отраслевыми показателями;
·
анализ удельных
расходов на единицу продукции;
·
анализ путей
сокращения расходов с точки зрения возможности отказа от низкодоходных групп
продуктов, не очень необходимых производству подразделений, изменения места
расположения филиалов;
·
выявление
возможности сокращения расходов на сырье и материалы (путем замены их на более
дешевые, если это не приведет к ухудшению основных потребительских свойств
производимой продукции);
·
сокращение расходов
на персонал путем его частичного сокращения или предоставления неоплачиваемых
отпусков;
· уменьшение других непроизводительных расходов.
3. В области выявления возможностей для ускорения оборота:
·
сокращение
продолжительности «коммерческого цикла»;
·
продажа излишних
запасов сырья и материалов;
·
предварительная
проверка сроков платежей;
·
развитие
ассортимента товаров и услуг;
·
активизация
продвижения товаров на рынок.
4. В области формирования перспективных стратегий:
·
определение
важнейших комбинаций (продукты / рынки / ресурсы / рентабельность);
·
отказ от ненужных
сфер и видов деятельности;
·
уменьшение
«глубины переработки» (за счет расширения кооперации);
·
инвестиции только
для рационализации и стимулирования продаж; постановка финансового плана «во
главу угла»;
·
определение,
может ли фирма выжить сама или только в сотрудничестве с другими;
·
формирование
двух-трех годичного плана для развития продукции, сокращения расходов,
увеличения оборота.
5. В области введения контролинга:
·
понимание того,
что все шаги в процессе разработки и реализации стратегии потребуют применения
инструментов контролинга;
·
определение
первоочередных целей с точки зрения производства и сбыта (доля рынка, портфель
клиентов, расчет доходности);
·
про ведение
сравнения план/факт и анализа отклонений;
·
необходимая
коррекция действий менеджеров.
6. В области укрепления организации:
·
разработка новой
организационной концепции (как сделать организацию «ориентированной» на рынок и
клиента, с более плоской и гибкой организационной структурой);
·
отказ в процессе
разработки новой организационной концепции от неэффективных структур с большим
количеством бесполезных отделов, сложными процедурами согласований и
возможностями для сокрытия информации;
·
объединение
отделов в «процессные команды»;
·
внедрение по
возможности современных методов проектного менеджмента;
·
сокращение
ассортимента производимой продукции и услуг за счет наименее выгодных позиций.
При этом следует иметь в виду, что:
1. Сам факт необходимости выживания предприятия
требует приоритета ликвидности перед рентабельностью и оборотом (по крайней
мере, на период выхода из «предбанкротного» состояния).
2. Для повышения доходности необходима оценка и
стабилизация позиций компании в наиболее доходных сферах деятельности,
выявление новых стратегических возможностей, реализация жизнеспособных
концепций сбыта, проведение специальных акций по выходу на новый рынок.
3. С точки зрения расходов необходимо усилить внимание
на следующие аспекты: сокращение излишнего персонала, сокращение расходов на
энергоресурсы, оптимизация технологических процессов, устранение сфер
деятельности, ненужных производству, концентрация производства в месте
расположения потребителей.
Все сказанное выше, по крайней мере,
означает, что оздоровление предприятия - задача не только экономическая и
организационная. Как минимум наполовину это задача маркетинговая.
Вспомним о том, что уже отмечалось
ранее:
·
То, чем
располагает предприятие, почти всегда распределяется неверно.
·
Результаты и
расходы обычно находятся в обратной пропорции.
·
Правила
распределения ресурсов можно сформулировать следующим образом: не минимум
затрат, а максимум результата.
·
Ничто не должно
поглощать ресурсы за счет областей наибольших возможностей.
·
Поэтому для
принятия управленческих решений необходима система приоритетов.
Можно привести следующий примерный план мероприятий по
санации бизнеса (Табл. 54.)
Таблица 54.
Примерный план мероприятий по санации
бизнеса
|
Показатель |
Мероприятие |
|
Выручка с оборота |
Более точный анализ рынков
сбыта Выборочное увеличение цен
продажи Улучшение консультирования
клиентов Значительное улучшение
сервиса Повышение точности в
соблюдении сроков и прочих договорных обязательств Повышение точности в определении
потребностей клиентов Укрепление контактов с
клиентами категорий «А» и «В» Повышение квалификации
сотрудников служб сбыта |
|
Переменные затраты |
Уменьшение доли продаж
материалоемких продуктов Достижение более выгодных
закупочных цен Улучшение анализа рынка
закупок Тщательный отбор поставщиков Ускорение входного контроля
материалов Снижение потребления
вспомогательных материалов Сокращение расходов на
упаковку Отказ от продаж изделий по
спецзаказу Сокращение расходов на
услуги со стороны |
|
Затраты на сбыт |
Улучшение процедуры
оформления заказов Обеспечение индивидуального
подхода к обслуживанию клиентов категорий «А» и «В» Организация
специализированных конференций для клиентов Привлечение торговцев для
продажи стандартной продукции Подготовка целевой рекламы Разработка новых продуктов Проведение обучения
продавцов по свойствам и особенностям продуктов Создание рекламы для
привлечения новых клиентов Обеспечение лучшей
поддержки продаж Улучшение информационных
связей с региональными представительствами Анализ конкуренции Целевые рыночные исследования Снижение затрат на оплату
труда в отделе сбыта Повышение мотивации
сотрудников служб сбыта Первоочередное продвижение
продукции с высокими суммами покрытий Повышение квалификации
сбытового персонала |
|
Расходы на отгрузку |
Отказ от дорогостоящей упаковки Уменьшение количества
мелких заказов Сокращение сроков
оформления заказов Сокращение количества
срочных отгрузок Введение самовывоза для
мелких заказов Совершенствование
упаковочной техники Сокращение числа
второстепенных клиентов Эффективная обработка
документации при отгрузке |
|
Складские расходы |
Уменьшение складских
запасов Повышение складского
оборота продуктов категорий «А» и «В» Отказ от складов на стороне Улучшение содержания
складов Определение оптимального
объема пополнения запасов Сокращение численности
складского персонала Совершенствование
организации складского хозяйства Установка улучшенной
системы стеллажей |
|
Производственные затраты |
Повышение уровня
механизации производства Рационализация производства Увеличение загрузки
оборудования Сокращение
подготовительного рабочего времени Повышение точности
планирования Проверка эффективности
использования персонала Повышение
производительности труда Снижение затрат на ремонт
оборудования через ППР Уменьшение количества
спецзаказов Сокращение доли трудоемкого
производства Сокращение времени
сверхурочных работ Улучшение планирования
мощностей Исключение аварий на
внутризаводских трассах Улучшение качества
продукции Анализ на рабочих местах Совершенствование системы
управления заказами Интенсивное использование
компьютеров Увеличение числа
специалистов, направляемых на обучение |
Важное значение для осуществления финансового
оздоровления неплатежеспособных предприятий имеет разработка плана финансового
оздоровления и на этой основе получения финансовых ресурсов от государственных
органов. Федеральное управление по делам о несостоятельности (банкротстве) во
исполнение п. 12 Постановления Правительства РФ от 20 мая
План финансового оздоровления (бизнес-план) должен
включать следующие разделы: общая характеристика предприятия, краткие сведения
по плану финансового оздоровления, анализ финансового состояния предприятия,
мероприятия по восстановлению платежеспособности и поддержке эффективной
хозяйственной деятельности, рынок и конкуренция, деятельность в области
маркетинга, план производства, финансовый план.
Общая
характеристика предприятия.
Общая характеристика предприятия должна включать следующие
сведения:
1. Полное и сокращенное наименования предприятия, код
ОКПО;
2. Дата регистрации предприятия, номер
регистрационного свидетельства, наименование органа, зарегистрировавшего
предприятие;
3. Почтовый и юридический адрес предприятия: индекс,
республика, область, автономный округ и т. д., код СОАТО;
4. Подчиненность предприятия - вышестоящий орган, код
СООГУ;
5. Вид деятельности (основной), код ОКОНХ;
6. Форма собственности, код СКФС;
7. Доля государства (субъекта Федерации) в капитале,
%;
8. Включено в:
·
Государственный
реестр Российской Федерации предприятий- монополистов:
·
федеральный;
·
местный;
9. Банковские реквизиты;
10. Адрес налоговой инспекции, контролирующей
предприятие;
11. Организационная структура предприятия, дочерние
компании;
12. Ф., И., О., телефоны, факсы администрации
предприятия;
13. Характеристика менеджеров, отвечающих за
результаты работы предприятия (возраст, образование и квалификация, предыдущие
три должности и места работы, срок работы в каждой должности, срок работы на
предприятии).
Краткие
сведения по плану финансового оздоровления.
Раздел «Краткие сведения по плану финансового
оздоровления предприятий» должен содержать следующие сведения:
1)
срок реализации плана;
2)
сумма необходимых финансовых средств;
3)
срок погашения государственной финансовой помощи;
4)
финансовые результаты реализации плана (чистая текущая стоимость, внутренняя
норма рентабельности, дисконтный (динамический) срок окупаемости проекта);
5)
агент правительства, через которого осуществляется финансирование
(наименование, реквизиты).
Анализ
финансового состояния предприятия.
Раздел «Анализ финансового состояния предприятия»
должен содержать сведения об учетной политике предприятия в соответствии с
Положением по бухгалтерскому учету и учетной политике предприятия, утвержденным
Минфином РФ, сводную таблицу финансовых показателей предприятия, анализ и
выводы.
Сводная таблица финансовых показателей предприятия
включает ряд коэффициентов (табл. 55.).
Мероприятия
по восстановлению платежеспособности и поддержке эффективной хозяйственной
деятельности.
Мероприятия по восстановлению платежеспособности
предприятия и поддержке эффективной хозяйственной деятельности необходимо
свести в таблицу (табл. 56.). В этом разделе следует провести анализ
мероприятий и сформулировать выводы.
Рынок и
конкуренция
В разделе плана финансового оздоровления «Рынок и
конкуренция» необходимо привести следующие сведения:
1.
Описание отрасли и перспективы ее развития (с указанием основных групп
потребителей).
2.
Рынки, на которые «нацелен» бизнес:
2.1.
Отличительные характеристики основных рынков и сегментов рынков.
2.2.
Размеры основных рынков.
2.3.
Проникновение на рынок.
2.4.
Ориентиры цен и балансовой прибыли.
2.5.
Средства коммуникации.
2.6.
Цикл покупок потенциальных потребителей.
2.7.
Важнейшие тенденции и ожидаемые изменения на основных рынках.
2.8.
Второстепенные рынки и их основные характеристики.
3.
Конкуренция:
3.1.
Характеристика предприятия (в частности, участие его на товарном рынке) по
приведенной форме (табл. 57.).
4.
Анализ и выводы.
5.
Законодательные ограничения.
Таблица 55.
Сводная таблица финансовых показателей
|
Показатели |
0 |
Годы |
Средний показатель по отрасли |
||
|
1-й |
2-й |
3-й |
|||
|
Коэффициенты
ликвидности Коэффициент текущей ликвидности Коэффициент абсолютной ликвидности Запасы/Чистые оборотные средства Текущая задолженность/Запасы |
|
|
|
|
|
|
Коэффициенты
устойчивости Общая задолженность/Итог по активам Текущая задолженность/Итог по активам Общая задолженность/Остаточная стоимость основных
средств Коэффициент обеспеченности собственными средствами |
|
|
|
|
|
|
Коэффициенты
деловой активности Коэффициент общей оборачиваемости капитала Коэффициент оборачиваемости готовой продукции Коэффициент оборачиваемости дебиторской
задолженности Средний срок оборота дебиторской задолженности Коэффициент оборачиваемости кредиторской
задолженности Коэффициент оборачиваемости собственных средств |
|
|
|
|
|
|
Коэффициенты прибыльности Норма балансовой прибыли Чистая норма прибыли Общий доход на активы Доход на остаточную
стоимость основных фондов |
|
|
|
|
|
Таблица 56.
Перечень мероприятий по восстановлению
платежеспособности и поддержке эффективной хозяйственной деятельности
|
Наименова-ние мероприя-тия |
Финансовые средства, необходимые для проведения
мероприятий |
|||||||||||
|
Годы |
ИТОГО |
|||||||||||
|
1-й |
2-й |
3-й |
… |
n |
||||||||
|
Кварталы |
Кварталы |
|
|
|
||||||||
|
I |
II |
III |
IV |
I |
II |
III |
IV |
|
|
|
||
|
1. |
2. |
3. |
4. |
5. |
6. |
7. |
8. |
9. |
10. |
11. |
12. |
13. |
|
|
|
|
|
|
|
|
|
|
|
|
|
|
|
ИТОГО |
|
|
|
|
|
|
|
|
|
|
|
|
Деятельность в области маркетинга.
В разделе «Деятельность в области маркетинга» должны быть указаны:
1. Стратегия маркетинга:
· стратегия проникновения на рынок;
· стратегия роста;
· каналы распространения;
· коммуникации.
2. Стратегия осуществления продаж:
· характеристика и анализ каналов сбыта;
· объем сбыта продукции по каждому каналу.
Таблица 57.
Характеристика предприятия по его
участию на товарном рынке
|
Название хозяйствующего субъекта |
Объем производства |
Поставлено на рынок хозяйствующим субъектом |
Общий объем поставки на рынок всеми хозяйствующими
субъектами |
Доля поставки на рынок в процентах к общему объему
поставки |
|
1. |
2. |
3. |
4. |
5= (3:4) х
100 |
|
|
|
|
|
|
|
|
|
|
|
|
План
производства.
План производства включает следующее разделы:
1. Производственная программа (табл. 58.).
2. Планируемый объем продаж продукции (табл. 59.).
3. Потребность в основных фондах (табл. 60.).
4. Расчет потребности в ресурсах на производственную
программу (табл. 61.).
5. Расчет потребности в персонале и заработной плате
(табл. 62.).
6. Потребность в дополнительных инвестициях (табл. 63.).
7. Смета расходов и калькуляция себестоимости
(сводная) (табл. 64.).
Таблица 58.
Производственная программа предприятия
|
Объем выпуска продукции в натуральных едниицах |
Годы |
||||
|
0 |
1-й |
2-й |
… |
n |
|
|
1. |
2. |
3. |
4. |
5. |
6. |
|
Продукция
1 |
|
|
|
|
|
|
… |
|
|
|
|
|
|
Продукция i |
|
|
|
|
|
|
Прочая реализация |
|
|
|
|
|
Таблица 59.
Планируемый объем продаж продукции
|
Наименование продукции |
Годы |
|||||
|
0 |
1-й |
… |
n |
|||
|
Объем
выпуска в натуральных единицах |
Цена
единицы продукции, руб. |
Объем
продажи, руб. |
|
|
|
|
|
1. |
2. |
3. |
4. |
5. |
6. |
7. |
|
Продукция
1 |
|
|
|
|
|
|
|
Продукция
2 |
|
|
|
|
|
|
|
… |
|
|
|
|
|
|
|
Продукция i |
|
|
|
|
|
|
|
ИТОГО |
Х |
Х |
|
|
|
|
Таблица 60.
Потребность в основных фондах
|
№ п/п |
Основные фонды |
Годы |
|||||
|
0 |
1-й |
2-й |
… |
n |
|||
|
Действующие, руб. |
Общая
потреб-ность, руб. |
Прирост
основ-ных фондов, руб. |
|
|
|
||
|
1. |
2. |
3. |
4. |
5. |
6. |
7. |
|
|
1. |
Здания,
сооружения производственного назначения |
|
|
|
|
|
|
|
2. |
Рабочие
машины и оборудование |
|
|
|
|
|
|
|
3. |
Транспортные
средства |
|
|
|
|
|
|
|
4. |
Прочие |
|
|
|
|
|
|
|
5. |
ИТОГО |
|
|
|
|
|
|
Таблица 61.
Расчет потребности в ресурсах на
производственную программу
|
№ п/п |
Оборотные фонды |
Годы |
||||||
|
0 |
1-й |
… |
n |
|||||
|
Количество
в натуральных единицах |
Цена
едн-ницы ресурсов, руб. |
Стои-мость,
руб. |
Стоимость
переходного запаса, руб. |
|
|
|
||
|
1. |
2. |
3. |
4. |
5. |
6. |
7. |
8. |
|
|
1. |
Сырье
и материалы |
|
|
|
|
|
|
|
|
2. |
Покупные
и комплектующие изделия |
|
|
|
|
|
|
|
|
3. |
Топливо |
|
|
|
|
|
|
|
|
4. |
Энергия |
|
|
|
|
|
|
|
|
5. |
ИТОГО |
|
|
|
|
|
|
|
Таблица 62.
Расчет потребности в персонале и
заработной плате
|
Наименование категорий работников |
Годы |
||||||
|
0 |
1-й |
… |
n |
||||
|
Потреб-ность,
чел. |
Средняя
заработная плата, руб. |
Затра-ты
на зар. плату, руб. |
Начсления
на зар. плату, руб. |
|
|
|
|
|
1. |
2. |
3. |
4. |
5. |
6. |
7. |
8. |
|
1.
Рабочее основного производства |
|
|
|
|
|
|
|
|
2.
Рабочие вспомогательного производства |
|
|
|
|
|
|
|
|
3.
Специалисты и служащие |
|
|
|
|
|
|
|
|
ИТОГО |
|
|
|
|
|
|
|
Таблица 63.
Потребность в дополнительных
инвестициях, руб.
|
Категория инвестиций |
Годы |
Потреб-ность в дополнн-тельных инвести-циях |
Общая потребность в
инвестициях |
||||||
|
0 |
1-й |
… |
n |
||||||
|
прирост |
всего |
При-рост |
всего |
прирост |
всего |
||||
|
1. |
2. |
3. |
4. |
5. |
6. |
7. |
8. |
9. |
10. |
|
1.
Основной капитал 1.1.
Здания, сооружения производственного назначения 1.2.
Рабочее машины и оборудование 1.3.
Транспортные средства |
|
|
|
|
|
|
|
|
|
|
2.
Оборотный капитал 2.1.
Запасы и затраты 2.2.
Денежные средства |
|
|
|
|
|
|
|
|
|
|
ИТОГО потребность
в инвестициях |
|
|
|
|
|
|
|
|
|
Потребность в дополнительных инвестициях представляют
инвестиции, на величину которых не влияют итоги производственно-хозяйственной
деятельности, которые могут быть получены в результате выполнения
производственной программы, т.е. прирост основного и оборотного капитала
рассчитывается без учета прибыли.
Таблица 64.
Смета расходов и калькуляция
себестоимости (сводная)
|
Наименование показателей |
Годы |
||||
|
0 |
1-й |
… |
n |
||
|
На единицу
продукции, руб. |
Всего,
руб. |
|
|
|
|
|
1. |
2. |
3. |
4. |
5. |
6. |
|
1.
Объем продаж - всего |
|
|
|
|
|
|
2.
Себестоимость – всего, в т.ч.: 2.1.
Сырье 2.2.
Материалы 2.3. Покупные и комплектующие изделия 2.4.
Топливо 2.5.
Электроэнергия 2.6.
ФЗП рабочих 2.7.
ФЗП специалистов и служащих 2.8.
Начисления на ФЗП 2.9.
Амортизация ОПФ 2.10.
Расходы на рекламу 2.11.
Представительские расходы 2.12.
Расходы на обучение 2.13.
Аудит, консультации 2.14.
Процент за кредит 2.15.
Прочие затраты |
|
|
|
|
|
|
3.
Внереализационные операции (сальдо) 3.1.
Доход по ценным бумагам 3.2.
Доход от аренды 3.3.
Сальдо штрафов 3.4.
Налог на имущество 3.5.
Налог на землю 3.6.
Налог на рекламу 3.7.
Прочие доходы или расходы |
|
|
|
|
|
|
4.
Балансовая прибыль |
|
|
|
|
|
|
5.
Налоги и платежи из прибыли 5.1.
Налог на прибыль 5.2.
Прочие налоги |
|
|
|
|
|
|
6. Чистая прибыль |
|
|
|
|
|
Финансовый
план.
Финансовый план должен включать следующие разделы:
1.
Прогноз финансовых результатов (табл. 65).
2.
Потребность в дополнительных инвестициях и формирование источников
финансирования (табл. 66).
3.
Модель дисконтированных денежных потоков (табл. 67).
4.
Расчет коэффициента внутренней нормы прибыли.
5.
Определение дисконтного (динамического) срока окупаемости проекта.
6.
График погашения кредиторской задолженности, процентов и штрафов.
7.
Расчет точки безубыточности (порога рентабельности).
8.
Агрегированная форма прогнозного баланса (табл. 68).
9.
Расчет коэффициентов текущей ликвидности и обеспеченности собственными
средствами на основе агрегированной формы прогнозного баланса (табл. 69).
Таблица 65.
Прогноз финансовых результатов
|
Показатели |
1-й год, квартал |
… |
2-й год, квартал |
|||||||||
|
1 |
2 |
3 |
4 |
1 |
2 |
3 |
4 |
1 |
2 |
3 |
4 |
|
|
1.
Выручка от реализации 1.1.
Объем продаж в натуральном выражении 1.2.
Цена единицы продукции |
|
|
|
|
|
|
|
|
|
|
|
|
|
2.
Затраты на производство реализованной продукции |
|
|
|
|
|
|
|
|
|
|
|
|
|
3.
Результаты от реализации |
|
|
|
|
|
|
|
|
|
|
|
|
|
4.
Результаты от прочей реализации |
|
|
|
|
|
|
|
|
|
|
|
|
|
5.
Доходы и расходы от внереализационных операций |
|
|
|
|
|
|
|
|
|
|
|
|
|
6.
Балансовая прибыль |
|
|
|
|
|
|
|
|
|
|
|
|
|
7.
Платежи в бюджет из прибыли |
|
|
|
|
|
|
|
|
|
|
|
|
|
8. Чистая прибыль (стр. 6 – стр. 7) |
|
|
|
|
|
|
|
|
|
|
|
|
Таблица 66.
Потребность в дополнительных инвестициях
и формирование источников финансирования
|
Потребность в дополнительных инвестициях |
Годы |
ИТОГО |
Источники финансирования |
Годы |
ИТОГО |
||||
|
1-й |
… |
n |
1-й |
… |
n |
||||
|
1. |
2. |
3. |
4. |
5. |
6. |
7. |
8. |
9. |
10. |
|
1.
Основной капитал 1.1.
Здания, сооружения производственного назначения 1.2.
Рабочее машины и оборудование 1.3.
Транспортные средства |
|
|
|
|
1. Акционерный капитал 2. Привлеченный капитал 2.1.
Долгосроч-ные кредиты 2.2.
Долгосроч-ные займы 2.3.
Краткосроч-ные кредиты 2.4.
Краткосроч-ные займы 3.
Прочие источ-ники финансирования |
|
|
|
|
|
2.
Оборотный капитал 2.1.
Запасы и затраты 2.2.
Денежные средства |
|
|
|
|
|
|
|
|
|
|
ИТОГО
1 потребность
в дополнительных инвестициях |
|
|
|
|
ИТОГО 2 Источники финансирования |
|
|
|
|
Таблица 67.
Модель
дисконтированных денежных потоков
|
Показатели |
Год |
||||||||||
|
0 |
1-й |
2-й |
… |
n |
|||||||
|
квартал |
квартал |
|
|
||||||||
|
1 |
2 |
3 |
4 |
1 |
2 |
3 |
4 |
|
|
||
|
1.
Чистая прибыль (п. 8 табл. 12) |
|
|
|
|
|
|
|
|
|
|
|
|
2.
Чистый денежный поток, всего: (стр.
2.1. + стр. 2.2. + (-) стр. 2.3. – (+) стр. 2.4. – стр. 2.5. + (-) стр. 2.6.
– стр. 2.7. – стр. 2.8. |
|
|
|
|
|
|
|
|
|
|
|
|
2.1.
Чистая прибыль |
|
|
|
|
|
|
|
|
|
|
|
|
2.2.
Износ |
|
|
|
|
|
|
|
|
|
|
|
|
2.3.
Рост (погашение) задолженности |
|
|
|
|
|
|
|
|
|
|
|
|
2.4.
Рост (погашение) дебиторской задолженности |
|
|
|
|
|
|
|
|
|
|
|
|
2.5.
Выплата процентов |
|
|
|
|
|
|
|
|
|
|
|
|
2.6.
Средства от продажи (покупки) основных средств |
|
|
|
|
|
|
|
|
|
|
|
|
2.7. Капиталовложения |
|
|
|
|
|
|
|
|
|
|
|
|
2.8.
Прирост оборотного капитала |
|
|
|
|
|
|
|
|
|
|
|
|
3.
Остаток денежных средств на начало периода |
|
|
|
|
|
|
|
|
|
|
|
|
4.
Накопленная денежная наличность на конец периода (стр. 2 + стр. 3) |
|
|
|
|
|
|
|
|
|
|
|
|
5.
Коэффициент текущей (дисконтированной) стоимости при выбранной ставке
дисконта |
|
|
|
|
|
|
|
|
|
|
|
|
6.
Текущие (дисконтированные) стоимости денежных потоков (стр. 2 Х стр. 5) |
|
|
|
|
|
|
|
|
|
|
|
|
7.
Сумма текущих дисконтируемых стоимостей денежных потоков |
|
|
|
|
|
|
|
|
|
|
|
|
8.
Остаточная (ликвидационная) стоимость за пределами планируемого периода (n лет) |
|
|
|
|
|
|
|
|
|
|
|
|
9.
Текущая (дисконтированная) стоимость остаточной стоимости за пределами
планируемого периода при коэффициенте дисконтирования для конца года |
|
|
|
|
|
|
|
|
|
|
|
|
10. Чистая текущая (дисконтированная) стоимость
(стр. 7 + стр. 9) |
|
|
|
|
|
|
|
|
|
|
|
Таблица 68.
Агрегированная форма прогнозного баланса
|
АКТИВ |
Код строки |
Годы |
ПАССИВ |
Код строки |
Годы |
||||||
|
0 |
1-Й |
… |
N |
0 |
1-Й |
… |
N |
||||
|
1.
Основные средства прочие внеоборот-ные
активы 2.
Запасы и затраты 3.
Денежные средства, расчеты и прочие активы 4.
Убытки: · Прошлых лет · Отчетного периода |
080 180 330 340 350 |
|
|
|
|
1. Источники собственных средств 2. Расчеты и прочие пассивы В
том числе краткосрочная задолженность (сумма строк баланса с 600 до 710) |
480 770 |
|
|
|
|
|
Баланс (сумма
строк 080, 180, 330, 340, 350) |
360 |
|
|
|
|
Баланс (сумма строк 480 и 770) |
780 |
|
|
|
|
Таблица 69.
Расчет коэффициентов текущей ликвидности
|
Наименование коэффициента |
Годы |
||||
|
0 |
1-й |
2-й |
… |
n |
|
|
1.
Коэффициент текущей ликвидности |
|
|
|
|
|
|
2. Коэффициент обеспеченности собственными
средствами |
|
|
|
|
|
1. Первоочередная цель проведения «санации» бизнеса -
обеспечение финансового равновесия (устойчивости) делового предприятия.
2. Основные
этапы проведения процесса санации:
· формирование системы точного контроля доходов и
расходов;
· определение детализированной политики расходов и
доходов («системы приоритетов»);
· разработка стратегической среднесрочной концепции
«переориентации на рынок».
3. Шесть «золотых» правил успешной санации:
1. В области
принципов финансирования:
· все расходы и затраты должны быть четко просматриваемы
и контролируемы;
· необходимо отслеживание («мониторинг») и оперативное
сравнение соотношения выставленных денежных требований к клиентам и
задолженности кредиторам;
· первоочередное внимание должно уделяться банковским
задолженностям, а также достижению возможностей для стабильного погашения
кредиторской задолженности;
· целесообразны попытки поиска возможностей
инвестирования путем лизинга;
· необходимо использовать все возможности для улучшения
ликвидности.
2. В области
снижения расходов:
· проведение анализа структуры расходов;
· сравнение структуры расходов на материалы, персонал,
технику с отраслевыми показателями;
· анализ удельных расходов на единицу продукции;
· анализ путей сокращения расходов с точки зрения
возможности отказа от низкодоходных групп продуктов, не очень необходимых
производству подразделений, изменения места расположения филиалов;
· выявление возможности сокращения расходов на сырье и
материалы (путем замены их на более дешевые, если это не приведет к ухудшению
основных потребительских свойств производимой продукции);
· сокращение расходов на персонал путем его частичного
сокращения или предоставления неоплачиваемых отпусков;
· уменьшение других непроизводительных расходов.
3. В области выявления возможностей для ускорения оборота:
· сокращение продолжительности «коммерческого цикла»;
· продажа излишних запасов сырья и материалов;
· предварительная проверка сроков платежей;
· развитие ассортимента товаров и услуг;
· активизация продвижения товаров на рынок.
4. В области формирования перспективных стратегий:
· определение важнейших комбинаций (продукты / рынки /
ресурсы / рентабельность);
· отказ от ненужных сфер и видов деятельности;
· уменьшение «глубины переработки» (за счет расширения
кооперации);
· инвестиции только для рационализации и стимулирования
продаж; постановка финансового плана «во главу угла»;
· определение, может ли фирма выжить сама или только в
сотрудничестве с другими;
· формирование двух-трех годичного плана для развития
продукции, сокращения расходов, увеличения оборота.
5. В области введения контролинга:
· понимание того, что все шаги в процессе разработки и
реализации стратегии потребуют применения инструментов контролинга;
· определение первоочередных целей с точки зрения
производства и сбыта (доля рынка, портфель клиентов, расчет доходности);
· про ведение сравнения план/факт и анализа отклонений;
· необходимая коррекция действий менеджеров.
6. В области укрепления организации:
· разработка новой организационной концепции (как
сделать организацию «ориентированной» на рынок и клиента, с более плоской и
гибкой организационной структурой);
· отказ в процессе разработки новой организационной
концепции от неэффективных структур с большим количеством бесполезных отделов,
сложными процедурами согласований и возможностями для сокрытия информации;
· объединение отделов в «процессные команды»;
· внедрение по возможности современных методов
проектного менеджмента;
· сокращение ассортимента производимой продукции и услуг
за счет наименее выгодных позиций.
4. Сам факт необходимости выживания предприятия
требует приоритета ликвидности перед рентабельностью и оборотом (по крайней
мере, на период выхода из «предбанкротного» состояния).
5. Для повышения доходности необходима оценка и
стабилизация позиций компании в наиболее доходных сферах деятельности,
выявление новых стратегических возможностей, реализация жизнеспособных
концепций сбыта, проведение специальных акций по выходу на новый рынок.
6. С точки зрения расходов необходимо усилить внимание
на следующие аспекты: сокращение излишнего персонала, сокращение расходов на
энергоресурсы, оптимизация технологических процессов, устранение сфер
деятельности, ненужных производству, концентрация производства в месте
расположения потребителей.
1. ФЗ РФ «О несостоятельности (банкротстве)».
2. Постановление Правительства РФ от 20.05.94 г. № 2498
«О некоторых мерах по реализации законодательства о несостоятельности
(банкротстве) предприятий (Типовая форма бизнес-плана финансового оздоровления
и методические указания по его заполнению).
3. Баринов В.А., Харченко В.Л. Стратегический менеджмент:
Учебник. – М.: ИНФРА-М, 2005.
4. Нивен Пол Р. Сблансированая Система Показателей – шаг
за шагом: Максимальное повышение эффективности и закрепление полученных
результатов/пер. с англ. – Днепропетровск: Баланс-Клуб, 2003.
5. Ольве Н.-Г., Рой Ж., Веттер М. Оценка эффективности
деятельности компании. Практическое руководство по использованию сбалансированной
системы показателей: Пер. с анг. – М.: Издательский дом “Вильямс”, 2004.
6. Рамперсад К. Хьюберт. Универсальная система
показателей деятельности: Как достигать результатов, сохраняя целостность /
пер. с англ. – М.: Альпина Бизнес Букс, 2004.
7. Справочник директора предприятия/Под ред. Проф. М.Г.
Лапусты. 7-е изд., испр., измен. и доп. – М.: ИНФРА-М, 2003.
8. Фаэй Л., Рэнделл Р. Курс MBA по стратегическому менеджменту / Пер. с анг. – М.:
Альпина Паблишер, 2002.
Цели обучения:
·
дать
представление об особенностях управления персоналом, направленном на
обеспечение достижение стратегических целей компании;
·
выработать
практические навыки по:
-
диагностированию
и преодолению сопротивления сотрудников стратегическим изменениям;
-
осуществлению
контроля над уполномоченными работниками;
-
по постановке
индивидуальных целей и оценке результатов деятельности сотрудников.
Содержание
темы:
1.
Введение.
2.
Сопротивление изменениям и методы его преодоления.
3.
Мотивация и стимулирование работников для повышения их заинтересованности в
успешной реализации стратегии.
4.
Резюме.
5.
Приложения.
Для эффективной реализации стратегии чрезвычайно
полезно, чтобы у работников было личное стремление к достижению стратегического
успеха и желание достичь высоких результатов. Для этого необходима преданность
делу компании на всех уровнях и высокий трудовой энтузиазм. Стабильность и
высокий уровень производственных показателей компании не только обеспечивают
успешную реализацию стратегии, но и создают прекрасный моральный климат,
стимулирующий самоотдачу и борьбу за достижение еще более высоких результатов.
Организация, в которой силен дух энтузиазма и
сомоотдача, ставит на первый план высокие достижения и непрерывное совершенствование.
Ее культура ориентирована на результат, а руководство
умеет вдохновить работников на самоотверженный труд.
Компании, ориентированные на высокие трудовые
показатели, как правило, заботятся о своих сотрудниках. Они уважают достоинство
своих работников, ценят их, организуют обучение, поощряют инициативу, помогают
раскрытию творческого потенциала, устанавливают четкие и разумные показатели
работы, создают продуманную систему стимулирования и поощрения для повышения
эффективности, требуют от менеджеров обеспечения развития их подчиненных и
расширяют полномочия сотрудников, чтобы повысить самоотдачу и личную
заинтересованность.
Такие компании редко сталкиваются с оппортунизмом
сотрудников при реализации организационных преобразований, способным свести на
нет все ее усилия и затраты на создание конкурентоспособной стратегии.
В связи с вышеизложенным данный раздел посвящен
управлению персоналом в процессе реализации стратегии. Основными задачами
управления персоналом на этом этапе стратегического управления являются
преодоление сопротивления изменениям, создание корпоративной культуры,
поддерживающей стратегические изменения и формирование системы материального и
нематериального стимулирования сотрудников, направленной на развитие у них
личного стремления к достижению стратегического успеха и желания достичь
высоких результатов.
Причины сопротивления изменениям.
Проведение выбранного стратегического курса
предполагает, как правило, проведение масштабных организационных изменений,
например: реинжиниринг бизнес-процессов, преобразование структуры, изменение
организационной культуры, неизбежно следующие за коррекцией миссии и целей
организации, введение новых методов контроля и многое другое. Некоторая часть
персонала в организации сопротивляется изменениям. В таком сопротивлении нет
ничего удивительного и тем более патологического: большинство людей опасаются
революционных ломок привычного образа жизни, а также имеют свое собственное
представление о том, как надо осуществлять стратегию.
Группы, поставленные перед необходимостью изменений,
сталкиваются с перспективой изменения неформальных связей, каналов общения,
поведенческих стереотипов. Следовательно, они легко реагируют на призывы к
сопротивлению изменениям. Сопротивление со стороны индивидов и групп нередко
может быть единственной, но и мощной сдерживающей силой для изменений. Угроза
со стороны этой силы зависит от разных причин, но главными являются структура и
культура организации – организационный дизайн. Иерархически устроенные
линейно-функциональные структуры, свойственные бюрократическим организациям,
могут обладать достаточными «силовыми» средствами преодоления сопротивления
стратегическим изменениям, чтобы вообще не обращать на эту проблему внимания.
Однако такого рода ситуации скорее исключение, чем правило.
Поэтому в большинстве организаций, независимо от их
размера, приходится принимать меры и учитывать последствия сопротивлений и пути
их нейтрализации для того, чтобы изменения были эффективными.
Американские исследователи Дж. Коттер и Л. Шлезингер
предложили систематизацию причин сопротивления, позволяющую в первом
приближении выяснить, какие группы и индивиды будут сопротивляться
стратегическим изменениям, и выявить причины этого сопротивления. Основные
результаты их исследования изложены в табл. 70.
Таблица 70.
Причины сопротивления изменениям
|
Причина |
Результат |
Реакция |
|
1 |
2 |
3 |
|
Эгоистический
интерес |
Ожидание
личных потерь чего-то ценного в результате изменений |
«Политическое
поведение" |
|
Неправильное
понимание целей стратегии |
Низкая
степень доверия менеджерам, излагающим план изменений |
Слухи |
|
Различная
оценка последствий осуществления стратегии |
Неадекватное
восприятие планов; возможность существования других источников информации |
Открытое
несогласие |
|
Низкая
терпимость к изменениям |
Опасения
людей, что они не обладают необходимыми навыками или умениями |
Поведение,
направленное на поддержание собственного
престижа |
Рассмотрим представленные в таблице данные подробнее. Эгоистический
интерес является основной причиной того, что люди сопротивляются изменению
на уровне организации. Это связано с той или иной мерой эгоизма, присущей
каждому человеку: люди, в силу своей человеческой природы, ставят свои
собственные интересы выше интересов организации. Такое поведение вследствие его
универсальности и естественности не очень опасно, однако его развитие может
привести к возникновению неформальных групп, политика которых будет направлена
на то, чтобы предложенное изменение не могло быть осуществлено.
Неправuльное понимание целей стратегии обычно возникает из-за того, что люди не в состоянии
оценить последствия. Причиной этого является отсутствие достаточной
информированности относительно целей и путей реализации стратегии. Такая
ситуация характерна для организаций, где степень доверия к действиям менеджеров
низка.
Различная оценка последствий осуществления стратегии связана с неоднозначным восприятием стратегических
целей и планов. Менеджеры и служащие могут по-разному воспринимать значение
стратегии как для организации, так и для внутри организационных групп. При этом
стратегию часто считают, что служащие видят преимущества реализации стратегии
так же, как и они, и что каждый обладает соответствующей информацией, чтобы
убедиться в преимуществах от реализации стратегии как для организации, так и
для каждого служащего.
Низкая терпимость к изменениям присуща некоторым людям из-за опасения, что они не
смогут обучиться требуемым новым навыкам или новой работе. Такое сопротивление
наиболее характерно для случаев внедрения новых технологий, новых методов
продажи, новых форм отчетности и т.п.
Реакция на
сопротивление стратегическим изменениям.
Прочно укоренившаяся традиция рассматривает отношения
людей к стратегическим изменениям в терминах «силового поля» (только в
категориях «за» или «против», «прогрессистов» и «ретроградов»). Подобный подход
- плохой помощник в осмыслении путей преодоления сопротивления и часто является
свидетельством слабого стратегического менеджмента в корпорации. Но, как и в
других случаях слабого менеджмента, можно предложить общие принципы его
улучшения, которые становятся практической программой действий после
обследования конкретной ситуации.
Когда менеджер сталкивается с поведением, которое ему
представляется сопротивлением осуществлению стратегии, он должен разобраться в
различных вариантах и нюансах такого поведения. Для этого полезно выявить формы
сопротивления на организационном уровне, уровне группы и уровне
индивида.
Понимание того, на каком уровне возникает
сопротивление и чем оно характеризуется, позволяет менеджеру направить усилия в
нужном направлении. Рассмотрим особенности сопротивления на этих уровнях.
На организационном уровне структурные и
культурные факторы могут способствовать широкому распространению сопротивления:
либо устаревшие системы не в состоянии справиться с быстрыми и радикальными
стратегическими изменениями, либо, например, агрессивные стратегии маркетинга
представляются неприемлемыми для общественной организации. Существующие
структура и культура не могут приспособиться к новым стратегическим
требованиями не желают изменяться сами. Это связано с тем, что культурные и
структурные изменения возможны только на продолжительном интервале времени и
требуют больших затрат человеческих ресурсов.
Один из путей уменьшения сопротивления - это системный
подход к изменению. Однако сложность здесь заключается в том, что для понимания
поведения организации как системы необходимо учитывать поведение всех
взаимосвязанных подсистем, таких, как финансы, производство, сбыт и снабжение,
человеческие ресурсы и многое другое.
Системный подход, таким образом, предполагает
рассмотрение организации как единого целого и выявление взаимосвязей между
различными частями системы (путем, например, изменения иерархического порядка
принятия решений или путем обеспечения некоего равновесия между социальной и
технической частями системы). Это позволит в дальнейшем более успешно
осуществлять стратегию изменений.
При проектировании осуществления стратегии на уровне
группы необходимо иметь в виду, что корпорация как система состоит как из
формальных групп (управления, отделов, секторов и т.д.), так и неформальных,
например «ветеранов» организации или активных пользователей Интернета. Широкое
освещение стратегического замысла и консультаций перед осуществлением стратегии
(идеально на стадии планирования) может помочь уменьшить сопротивление со
стороны групп и выявить, что же действительно беспокоит людей о предложенной
стратегии.
Для этого может потребоваться передача (в порядке
обратной связи) результатов организационной диагностики тем подразделениям и
группам организации, которых затрагивает стратегическое изменение, проведение
семинаров и дискуссий, в которых бы участвовала группа, организация новой
информационной сети, чтобы каждый мог получить информацию о том, что
происходит, и имел возможность выразить свои сомнения. При влечение на свою
сторону влиятельных и авторитетных неформальных групп в организации оказывает
положительное влияние также и на уровне индивидуального сопротивления
изменениям.
Уровень индивида. Формальные и неформальные группы, к которым принадлежат сотрудники,
придерживающиеся определенных взглядов относительно стратегии, решающим образом
влияют на позицию индивида - члена группы, которую он будет занимать, и
отстаивать при проектировании и проведении стратегических изменений. Однако
если референтная группа (т.е. такая, нормы и ценности которой разделяет
индивид) и поддерживает перспективу изменения, некоторые сотрудники могут
испытывать личное беспокойство относительно влияния изменения на их будущее
положение в организации, возможностей карьеры, реализации устремлений и
перспектив повышения по службе.
Чтобы помочь сотруднику приобрести новое понимание
происходящего и пересмотреть свое отношение к изменению, чаще всего требуется индивидуальная
работа с ним по разъяснению выгод и преимуществ, которые он получит в
результате реализации стратегии. Такая работа должна привести к корректировке
поведения сотрудника.
Правильно организованная процедура разъяснения
предполагает четкое осознание менеджером того, что именно он пытается изменить
во взглядах конкретного сотрудника и почему это необходимо. Попытки заставить
кого-то изменить в себе что-либо, принципиально противоречащее как его
характеру, так и свойствам его личности, обречены на провал.
Часто бывает, что сопротивление, не являясь симптомом
чего-либо, что требуется исправить, уменьшить или преодолеть конкретному
сотруднику, может иметь серьезное основание и тем самым указывать на
существенные пороки и неадекватность предлагаемой стратегии.
Могут возникнуть ситуации, когда менеджеру необходимо
будет бороться с сопротивлением изменению методами, которые находятся в
противоречии со сложившимися взаимоотношениями между сотрудниками, практикой
взаимоотношений в производственной деятельности и в управлении обучением и
развитием. Однако если такие подходы станут привычной реакцией менеджера на
явное сопротивление изменению, вероятнее всего, проблема заключается не только
в сопротивлении на индивидуальном или групповом уровне.
Это последнее замечание выдвигает на первый план еще
одну рекомендацию - о том, как реагировать на сопротивление. То, что
представляется как сопротивление конкретному изменению – на любом уровне, -
может не всегда быть центральной проблемой.
Движение в направлении к более динамичным и органичным
формам организации (к сетевым организациям, к организациям в форме подвижных
альянсов) и уход от статичных и иерархических линейно-функциональных структур
часто является составной частью стратегии корпорации. В этих условиях менеджерам
предстоит испытывать постоянное «бурление» и столкновение интересов. Это
напряжение и «политиканство» не есть признаки плохого функционирования - они
присущи самой природе жизнедеятельности современной организации.
Поддающиеся четкому распознаванию причины
сопротивления реализации стратегии встречаются не так уж часто. Гораздо чаще
возникает необходимость иметь дело с потенциальными конфликтами и тупиковыми
ситуациями на всех уровнях. Они возникают вследствие того, что разные группы
пытаются отстоять свои собственные интересы, используя в данных целях сам
процесс изменения. Это может принимать форму оппозиции по отношению к
конкретному изменению.
По существу же изменения являются сосредоточением
постоянных и неизбежных напряжений и различий между отдельными личностями,
организациями, группами и подразделениями. Проблемы, с которыми при этом
приходится сталкиваться, и лежащие в их основе конфликты, которые приходится
улаживать менеджеру, могут иметь мало общего с предлагаемым конкретным
изменением. Интерес и энтузиазм людей по отношению к предложенной стратегии
может быть в большей степени связан с личными выгодами, которые они желали бы
получить, чем с теми, которые должно принести изменение.
Менеджеры должны с осторожностью подходить к различным
реакциям на изменения и к явному сопротивлению. Истоки сопротивления отдельного
сотрудника могут находиться на уровне организации, группы или личности. Важно
также исследовать, в какой мере сопротивление связано непосредственно с
изменением. Может быть, оно просто является способом выражения других
конфликтов и напряженных отношений. Ситуацию необходимо оценивать глобально, с
учетом всех факторов.
Методы преодоления
сопротивления изменениям.
Каким образом разработать стратегию преодоления
сопротивления изменениям? Как правило, ответить на этот вопрос непросто. Прежде
всего потому, что как нет двух полностью тождественных организаций, так не
существует универсальных правил преодоления сопротивления. Как отмечают Дж.
Коттер и Л. Шлезингер, многие менеджеры недооценивают не только разнообразие, с
которым люди могут реагировать на изменения, но и положительное влияние этих
изменений на отдельных людей и коллективы. Однако все-таки существует ряд
достаточно универсальных методов преодоления сопротивления стратегическим
изменениям. Рассмотрим две группы методов, предложенные Э. Хьюзом (1975) и Дж.
Коттером и Л. Шлезингером.
Э. Хьюз выделяет восемь факторов преодоления
сопротивления изменениям:
1.
Учет причин поведения личности в организации. Поведение и склонности
личности в организации являются следствием взаимодействия материального
положения личности и ее социальной роли в организации. При любых изменениях
необходимо принимать в расчет потребности, склонности и надежды тех, кого
затрагивают изменения, ровно как и воздействие организации. Перед тем как
принять участие в процессе изменений, человек должен видеть определенный
персональный выигрыш, который он получит в результате этих изменений.
2.
Значение авторитета руководителя. Чем выше авторитет руководителя, тем
больше то влияние, которое он может оказать на процесс изменений. Обычно в
организациях руководитель имеет больший престиж, чем члены вверенного ему
трудового коллектива, поэтому пожелания руководителя часто являются более
мощным стимулом для начала и поддержания процесса изменений, чем пожелания того
или иного его подчиненного. При этом официальный лидер коллектива и реальный
лидер (часто неформальный) не обязательно должны быть одним и тем же лицом.
Зачастую неофициальный лидер, обладающий высоким авторитетом в трудовом
коллективе, может иметь большое влияние на процесс изменений. Но независимо от
этого непосредственный руководитель имеет больше власти и влияния.
3.
Предоставление информации группе. Деятельность, обусловленная сильным
стремлением к изменениям, может быть стимулирована предоставлением определенной
группе необходимой информации относительно ее самой и ее стиля работы. В группе
может возникнуть осознанное стремление к изменениям, если предоставляется
информация о том, как действует группа, особенно если эти данные объективны и в
них содержится новая информация, дополняющая уже имеющуюся. Относящаяся к
изменениям информация, сосредоточенная в какой-либо одной организации или
группе, имеет большее влияние, чем общая информация о деятельности отдельных
людей. Чем в большей степени информация централизована, значима и связана с
проблемой, тем больше возможностей для успешного проведения изменений.
4.
Достижение общего пониманuя. Сильное стремление к изменениям может быть
вызвано достижением общего понимания всеми членами группы их необходимости, при
этом инициатива, направленная на стимулирование изменений, будет исходить от
самой группы. Факты, добытые отдельными сотрудниками или группами, либо участие
этих сотрудников или групп в планировании, а также в сборе, анализе и
интерпретации данных оказывают существенное влияние на процесс изменений.
Информация, полученная одним из членов группы, более понятна, более приемлема и
имеет больше шансов быть использованной, чем та, которая предоставлена «внешним
экспертом».
5.
Чувство принадлежности к группе. Сила противодействия изменениям
снижается, когда сотрудники, которые должны испытать эти изменения на себе, и
те, кто пытается оказать влияние на ход изменений, ощущают себя принадлежащими
к одной и той же группе. Изменение, которое исходит изнутри, выглядит гораздо
менее угрожающим и вызывает меньшее противодействие, нежели то, которое
навязывается извне. Степень участия в этих условиях может быть различной.
Наибольшая степень участия (обычно наиболее эффективная) характеризуется
участием всех членов группы. Следующая степень участия соответствует участию
отдельных представителей группы, включая представителей от профсоюзов и
руководства. Наименьшая степень подразумевает участие только руководителя.
6.
Авторитет группы для ее членов. Чем авторитетнее группа для своих
членов, тем большее влияние она может оказать на них. Сплоченность группы может
способствовать как снижению, так и усилению сопротивления, в зависимости от
того, полезными или вредными считает группа эти изменения.
7.
Поддержка изменении лидером группы. Менеджер является членом как минимум
двух групп: рабочей группы, состоящей из его подчиненных, и рабочей группы,
включающей руководителей одного с ним уровня, ответственных перед одним и тем
же вышестоящим руководителем. Таким образом, процесс изменения, который
включает объединение отдельных руководителей во временные группы с отрывом от
основной работы, менее эффективен в случае длительных изменений, чем процесс
изменения, в котором руководители участвуют без отрыва от конкретной рабочей
обстановки.
8.
Информированность членов группы. Информация, относящаяся к необходимым
изменениям, планам изменений и их последствиям, должна быть доведена до
сведения всех членов группы, кого она касается. Это подразумевает открытие
каналов связи, обмен объективной информацией и знание достигнутых результатов
изменения.
Дж. Коттер и Л. Шлезингер предлагают следующие методы
преодоления сопротивления изменениям (см. табл. 71.):
1.
Информирование и общение. Получение представления о предстоящих
изменениях помогает осознать необходимость этих изменений и их логику. Процесс
информирования может включать в себя дискуссии один на один, групповые семинары
или отчеты.
2.
Участие и вовлеченность. Этот подход обычно используется в ситуациях,
когда инициаторы изменения не обладают всей информацией, необходимой для
планирования изменения, и когда другие имеют значительные силы для
сопротивления.
3.
Помощь и поддержка могут осуществляться как предоставление возможности
обучения новым навыкам, свободного времени служащим для обучения, просто
возможности быть выслушанным и получить эмоциональную поддержку. Помощь и
поддержка особенно необходимы, когда в основе сопротивления лежит страх и
беспокойство. Но этот метод требует большого количества времени, денег и
терпения. Если же их нет, то не имеет смысла использовать этот метод.
4.
Переговоры и соглашения. Переговоры особенно подходят в том случае,
когда ясно, что кто-то теряет в результате изменения, но, тем не менее,
обладает существенной силой сопротивления. Иногда, когда менеджер дает понять,
что он готов идти на переговоры, чтобы избежать сильного сопротивления, он
может стать объектом шантажа.
Таблица 71.
Методы преодоления сопротивления
изменениям
|
Метод |
Область применения |
Преимущества |
Недостатки |
|
1. |
2. |
3. |
4. |
|
Информирование и общение |
При недостаточном объеме информации или
неточной информации и анализе |
Если вам удалось убедить людей, то они
будут помогать вам при осуществлении изменений |
Требует очень много времени, если
вовлекается большое количество людей |
|
Участие и вовлеченность |
Когда инициаторы изменений не обладают
всей информацией, необходимой для планирования изменений. И когда другие
имеют значительные силы для сопротивления |
Люди, которые Принимают участие, будут
испытывать чувство ответственности за осуществление изменений, И любая
соответствующая информация, которой они располагают, будет включаться в план
изменений |
Может потребовать много времени, если
Участники организуют не то изменение |
|
Помощь и поддержка |
Когда люди сопротивляются изменениям
из-за боязни проблем адаптации к новым условиям |
Ни один подход не срабатывает так
хорошо, как этот, при решении проблем адаптации к новым условиям |
Дорогостоящий, требует большого
количества времени и тем не менее может потерпеть неудачу |
|
Переговоры и соглашения |
Когда отдельный служащий или группа явно
теряют что-то при осуществлении изменений и когда группа обладает
значительными силами для сопротивления |
Сравнительно простой (легкий) путь
избежать сильного сопротивления |
Может стать слишком дорогостоящим, если
он ставит целью добиться согласия только путем пере говоров |
|
Манипуляции и кооптация |
Когда другие тактики не срабатывают или
являются слишком дорогостоящими |
Может быть сравнительно быстрым и
недорогим решением проблем сопротивления |
Может привести в будущем к возникновению
проблем, если люди почувствуют, что
ими манипулируют |
|
Явное и
неявное принуждение |
Когда необходимо быстрое осуществление
изменений и когда инициаторы изменений обладают значительной силой |
Отличается быстротой и позволяет преодолеть любой вид
сопротивления |
Рискованный способ, если люди останутся
недовольны инициаторами изменений |
5.
Манипуляции и кооптация. Манипуляции в данном случае подразумевают
избирательное использование информации и сознательное изложение событий в
определенном, выгодном для инициатора изменений порядке. Одна из наиболее
распространенных форм манипуляции - кооптация. Кооптация личности –
предоставление ей желаемой роли при планировании и осуществлении изменений.
Кооптация коллектива - это предоставление одному из лидеров или кому-то, кого
группа уважает, ключевой роли при планировании и осуществлении изменений. Это
не является формой участия, потому что инициаторы изменения стараются получить
не совет кооптируемых, а только их поддержку. Данный метод может быть
сравнительно быстрым и недорогим решением проблемы сопротивления, но если люди
почувствуют, что их обманывают, манипулируют ими, то менеджер рискует потерять
возможность использовать такие необходимые методы, как информирование, участие
и вовлеченность, и даже может испортить свою карьеру.
6.
Явное и неявное принуждение. В основном менеджеры заставляют людей
смириться с изменениями путем скрытой или явной угрозы (угрожая потерей работы,
возможности продвижения и т.п.), или путем реального увольнения, или путем
перевода на более низкооплачиваемую работу.
Успешная реализация стратегии в организации всегда
характеризуется умелым применением целого ряда перечисленных подходов, часто в
самых различных сочетаниях. Однако успешное осуществление характеризуется двумя
особенностями: менеджеры используют эти подходы с учетом их достоинств и
недостатков и реалистично оценивают ситуацию.
Контроль над
уполномоченными работниками.
Наибольшее значение в процессе реализации
стратегических изменений играют правильная постановка индивидуальных целей
перед каждым сотрудником и систематический контроль за их достижением.
Система управления результатами деятельности каждого
из сотрудников является одним из основных механизмов, обеспечивающих достижение
стратегических целей компании и эффективное функционирование системы
материального стимулирования ее сотрудников.
Такая система должна быть разработана на уровне
стандарта компании и применяться всеми руководителями в обязательном порядке.
Контроль за работой руководителей в этом направлении должна осуществлять
кадровая служба компании.
Образец корпоративного стандарта «Методические
указания по постановке индивидуальных целей и оценке результатов деятельности
сотрудников компании (для руководителей)» приведен в Приложении 9.
Образец «Порядка постановки индивидуальных целей и
оценки результатов деятельности сотрудников» приведен в Приложении 10.
Стимулирование
поддержки стратегии.
Один из основных вопросов, на который должны ответить
руководители компании в процессе стратегического управления: «Как мы должны
поддерживать способность к переменам и совершенствованию, чтобы реализовать
наше видение будущего?»
Самый надежный способ стимулировать работников на
достижение целей организации – искренне поощрять и признавать заслуги
сотрудников и коллективов, достигших запланированных трудовых показателей, и не
поощрять тех, кто таковых показателей не достиг.
Стимулы и поощрения – единственный действительно
мощный инструмент в руках руководства, заставляющий сотрудников постоянно и
усердно работать на благо компании.
Компании творчески подходят к разработке новых методов
стимулирования и поощрения, создают рабочую атмосферу, способствующую
реализации стратегии.
Краткий обзор лучших методов мотивации работников
приведен в табл. 72.
Таблица 72.
Обзор лучших методов стимулирования и
поощрения
|
№ |
Наименование
метода |
Содержание
и влияние на результаты труда |
|
1. |
Высокая зарплата и льготы |
Присмотр за детьми по месту
работы, организация спортивных залов и массажных кабинетов, проведение
отпуска или выходных на собственных базах отдыха компании, услуги службы
быта, частично финансируемое или бесплатное питание, разрешение ходить на
работу в неформальной одежде, предоставление льготных путевок, оплачиваемый
творческий отпуск, участие работников в распределении прибыли, предоставление
декретных отпусков или отпусков по уходу за ребенком, разрешение работы на
дому, переход на сокращенную рабочую неделю (4 десятичасовых рабочих дня
вместо 5 восьмичасовых), сокращение рабочего дня в летнее время, оплата учебы
детей, премии за превышение запланированных показателей, помощь при выезде на
другое местожительства. |
|
2. |
Уважение к сотрудникам, их
идеям и предложениям |
Передача полномочий «сверху
в низ» и предоставление работникам права самостоятельно принимать решения
повышают мотивацию и моральное удовлетворение работников, а вместе с тем и
производительность. |
|
3. |
Создание взаимоотно-шений
уважения, взаимопонимания и поддержки как среди работников, так и между
работниками и руководством |
Компании, в которых принят
неформальный стиль общения и развит дух товарищества, работают значительно
лучше благодаря выгодному воздействию такой атмосферы на производительность.
Неудивительно, что таких компаний становится все больше. |
|
4. |
Высокая созна-тельность
работников, социальная миссия компании, понимание важности постав-ленных
задач, вдохно-вляющее руководство. |
Высокие цели повышают
ответственность и сознательность работников. |
|
5. |
Информирование работников о
финан-совых показателях, стратегии, рабочих процедурах, условиях рынка,
действиях конкурентов. |
Обнародование подобных
данных показывает работникам. Что им доверяют и от них ничего не скрывают.
Отсутствие такой информации мешает работникам выполнять свои обязанности,
повышать квалификацию, лишает стимулов. |
|
6. |
Создание привлека-тельных
условий труда |
Наличие программ и условий,
демонстрирующих заботу корпорации о работниках оказывает, как правило,
положительное влияние на трудовую атмосферу и производительность. |
|
7. |
Продвижение «своих» вместо
приглашения «чужаков». |
Если работник видит, что он
может сделать карьеру в своей компании, у него не возникнет желания уйти к
конкуренту. Работодатель, видя старание работника, также не пожелает с ним
расстаться. Такой подход как нельзя лучше отражается на трудовых показателях. |
|
8. |
Гибкие методы управления
(мотивации, оплаты, поощрения, организации труда) в условиях
многонациональной, поликультурной среды. |
Менеджерам и работникам в
странах, где традиции, ценности и практика бизнеса отличаются от их
собственных, редко удается внедрить стандартные методы управления.
Единственный принцип, который необходимо последовательно и настойчиво
внедрять, - это принцип ценности для организации всех сотрудников, какой бы
национальности и культуре они ни принадлежали, и абсолютной недопустимости
дискриминации на почве расовых признаков, пола или религии. |
Одним из главных направлений развития организации в
настоящее время является обучение сотрудников. Для того, чтобы оставаться
успешной современная организация должна стать самообучающейся организацией.
Развитие подсистема управления знаниями становится одной из главных
составляющих стратегии развития современной компании. Большинство сотрудников
компаний стремятся к саморазвитию и обучению. Но для успешной реализации
стратегии компании сотрудники должны обладать теми знаниями, которые необходимы
для ее реализации, поэтому производственное обучение сотрудников для реализации
конкретных стратегических целей должно планироваться руководителями компании и
подразделений совместно с кадровой службой в рамках единого плана обучения
сотрудников и должно регламентироваться специальным стандартом компании.
Образец «Порядка организации обучения сотрудников» представлен в Приложении 11.
1. Организация, в которой силен дух энтузиазма и
самоотдача, ставит на первый план высокие достижения и непрерывное
совершенствование. Ее культура ориентирована на результат, а руководство умеет
вдохновить работников на самоотверженный труд.
2. Компании, ориентированные на высокие трудовые
показатели, как правило, заботятся о своих сотрудниках. Они уважают достоинство
своих работников, ценят их, организуют обучение, поощряют инициативу, помогают
раскрытию творческого потенциала, устанавливают четкие и разумные показатели
работы, создают продуманную систему стимулирования и поощрения для повышения
эффективности, требуют от менеджеров обеспечения развития их подчиненных и
расширяют полномочия сотрудников, чтобы повысить самоотдачу и личную
заинтересованность.
3. Основными причинами сопротивления изменениям
являются:
-
Эгоистический
интерес.
-
Неправильное
понимание целей стратегии.
-
Различная оценка
последствий осуществления стратегии.
-
Низкая терпимость
к изменениям.
4. Э. Хьюз выделяет восемь факторов преодоления
сопротивления изменениям:
-
Учет причин поведения личности в организации.
-
Значение авторитета руководителя.
-
Предоставление информации группе.
-
Достижение общего понимания.
-
Чувство принадлежности к группе.
- Авторитет группы для ее
членов.
-
Поддержка изменении лидером группы.
- Информированность членов
группы.
5. Дж. Коттер и Л. Шлезингер предлагают следующие
методы преодоления сопротивления изменениям:
-
Информирование и
общение.
-
Участие и
вовлеченность.
-
Помощь и
поддержка.
-
Переговоры и
соглашения.
-
Манипуляции и
кооптация.
-
Явное и неявное
принуждение.
6. Система управления результатами деятельности
каждого из сотрудников и эффективное функционирование системы материального
стимулирования ее сотрудников являются основными механизмами, обеспечивающих
достижение стратегических целей компании.
7. Самый надежный способ стимулировать работников на
достижение целей организации – искренне поощрять и признавать заслуги
сотрудников и коллективов, достигших запланированных трудовых показателей, и не
поощрять тех, кто таковых показателей не достиг.
Приложения:
Приложения
9. Методические указания по постановке индивидуальных целей и оценке
результатов деятельности сотрудников компании для руководителей:
Приложения
10. Порядок постановки индивидуальных целей и оценки результатов деятельности
сотрудников:
Приложения
11. Порядок организации обучения сотрудников:
1. Ансофф И. Новая корпоративная стратегия. – СПб.:
Питер, 1999.
2. Баринов В.А., Харченко В.Л. Стратегический менеджмент:
Учебник. – М.: ИНФРА-М, 2005.
3. Боумен К. Стратегия на практике. – СПб.: Питер, 2003.
4. Гуияр Ф.Ж., Келли Д.Н. Преобразование организации/пер.
с анг. – М.:Дело, 2000.
5. Томпсон А.А., Стрикленд III А. Дж. Стратегический менеджмент: концепции и
ситуации для анализа, 12е изд.: Пер. с англ. – М.: Издательский дом
«Вильямс», 2002.
6. Финкельштейн Сидни. Ошибки топ-менеджеров ведущих
корпораций: анализ и практические выводы. Пер. с анг. – М.: Альпина Бизнес
Букс, 2004.
Компания GIUSEPPES ORIGINAL SAUSAGE N
2
Вводные:
Вводными для данного Кейса является информация,
изложенная в Кейсе № 2 «Компания GIUSEPPE'S ORIGINAL SAUSAGE № 1» и результаты
проведенного Вами стратегического анализа внешней и внутренней среды организации
(Раздел II, Тема 5.).
1. Разработайте
корпоративную и конкурентную стратегии КомпаниИ GIUSEPPE'S ORIGINAL SAUSAGE.
2. На основании
сформулированной Вами стратегии разработайте Программу действий и конкурентные
тактики КомпаниИ
GIUSEPPE'S ORIGINAL SAUSAGE.
Цели обучения:
· дать представление об эффективности стратегического
менеджмента и о том, как развивать свои знания в области стратегического
менеджмента;
· выработать практические навыки по:
-
осуществлению
функций стратегического контроллинга в организации;
-
оценке
стратегического управления компанией;
-
разработке и
применению мер повышения ее эффективности;
-
применению
сбалансированной системы показателей для оценки эффективности стратегического
управления компании.
Содержание
темы:
1.
Введение.
2.
Эффективность действующей стратегии компании.
3.
Критерии оценки эффективности стратегии компании.
4.
Эффективность реализации стратегии.
5.
Резюме.
Сущность стратегической эффективности стратегического
менеджмента раскрывает следующий тезис:
В
современном бизнесе ошибки в стратегии неизменно приводят к поражению в
конкурентной борьбе и ослаблению позиций компании на рынке.
При этом
стратегические ошибки исправить сколь угодно эффективными приемами оперативного
менеджмента нельзя!
Качественная
оценка стратегии.
Хорошая стратегия
многократно повышает эффективность деятельности компании.
Лучше всего правильность
выбора стратегии подтверждает улучшение двух показателей – прибыльности и упрочнением
конкурентной и рыночной позиции компании. Но оценить стратегическую
эффективность по этим двум показателям будет возможно только после получения
первых итогов реализации стратегии.
Как же не ошибиться в
процессе принятия решения на этапе завершения создания стратегии организации?
Для этого используется «Стратегическая рефлексия».
Стратегическая рефлексия
Рефлексия (от reflexio – обращение
назад) – принцип человеческого мышления, направляющих его на осмысление и
осознание собственных действий.
Основные задачи стратегической рефлексии:
1. логическое завершение
стратегии организации;
2. предложения по
совершенствованию механизма разработки следующей стратегии организации;
3. предложения по
контролингу и коррекции стратегии, по развитию деятельности, связанной с
разработкой и реализацией стратегии.
Стратегическая рефлексия представляет собой анализ и системную оценку по трем
параметрам:
1. Оценка полученного
результата (всех редакций стратегий) по критериям «стратегичности».
2. Оценка
обеспечения стратегии ее главным «сырьем» - информацией, т.е. оценка сети
информационных потоков, поставляющих в организацию необходимую входящую
информацию, на основании которой формируется стратегия. Применяемые критерии –
полнота, качество и своевременность.
3. Оценка
технологии обработки в организации входящей и собственной информации. Оценка
проводится по двум аспектам:
-
с точки зрения эффективности стратегической
деятельности (1) процесса разработки
базового варианта стратегии, 2) управленческого процесса, обеспечивающего
реализацию стратегии, 3) процесса стратегического контролинга, 4) процесса
обратной связи и коррекции стратегии;
-
с точки зрения эффективности деятельности обработчиков
информации.
Оценка по критериям
«стратегичности» и «эффективности» должна дать приемлемые ответы на следующие
ключевые вопросы:
Ключевые вопросы процесса качественной оценки
стратегии организации при проведении стратегической рефлексии:
1. Получили ли мы стратегию или что-то другое?
Стратегия
должна содержать как минимум:
· Определение миссии, целей и установленных на
соответствующий период стратегических приоритетов.
· Перечень мероприятий, из которых состоит стратегия
организации как долгосрочная программа действий.
· Оценка возможных для организации альтернатив вариантов
действий.
2. Как данная стратегия использует возможности,
предоставляемые рынком?
· Что хочет сделать организация по системе творческих
приоритетов?
· Что она реально может и должна сделать в данный
стратегический период?
3. Соответствует ли стратегия организации ее реальным
ресурсным возможностям?
Необходимо
дать конкретное описание компромисса между желаемым и возможным в виде системы
планируемых к созданию продуктов и соответствующих приоритетов деятельности в
разрезе всех основных ресурсов, которыми реально располагает организация.
4. Предусматривает ли стратегия достаточную мотивацию
и стимулы для персонала организации?
5. Является ли выбранная стратегия уникальной?
В
чем данная стратегия отлична от своих главных и основных конкурентов: в
маркетинге, создании нового продукта, производстве, продаже или обслуживании
своего продукта.
6. Приемлем или нет выбранный по данной корпоративной
стратегии уровень риска?
7. Можно ли на данной стадии реализации
стратегии оценить ее эффективность?
Количественная
оценка стратегии.
Комплексный анализ
эффективности стратегического управления компанией возможен с применением
Сбалансированной системы показателей (ССП).
Balaпced Scorecard
(BSc) (сбалансированная система показателей) - это система стратегического управления организацией
на основе измерения и оценки ее эффективности по набору показателей,
подобранному таким образом, чтобы учесть все существенные (с точки зрения
стратегии) аспекты ее деятельности (финансовые, производственные, маркетинговые
и т.д.). Система ВSc транслирует
миссию и общую стратегию организации в систему взаимосвязанных показателей.
Идея Balaпced Scorecard основывается на двух ключевых
гипотезах:
1. Опыт большого числа компаний показывает, что
«правильная» (т.е. хорошо организованная) реализация стратегий имеет более
высокое значение, чем качество самих стратегий.
2. Использование в управлении одних только финансовых
показателей не позволяет успешно следовать цели долгосрочной максимизации
стоимости компании.
Ключевые
особенности системы управления на основе BSc следующие:
· в систему входят показатели, относящиеся ко всем
стратегически важным аспектам деятельности (как минимум: финансы, рынок,
производство, эффективность и развитие);
· причинно-следственная связь всех показателей в
системе;
· причинно-следственная связь показателей, входящих в
систему, и стратегических задач компании;
· связь результирующих (лаговых) показателей и
определяющих факторов;
· связь всех показателей с финансовыми результатами
деятельности.
Компания KPMG выявила, что 35% от пользуемых
компаниями ключевых показателей, на основе которых принимаются управленческие
решения, являются нефинансовыми показателями.
Результатом внедрения BSc Р. Каплан и Д. Нортон (авторы
концепции) видят создание организации, ориентированной на выполнение стратегии.
Согласно исследованию американского lпstitиte
of Maпagement Accoипtaпts (
В
целях определение эффективности действующей стратегии компании менеджмент должен всесторонне изучить
корпоративный бизнес-портфель и дать заключение по следующим показателям:
· Количество подразделений компании в привлекательных
отраслях;
· Количество подразделений в зрелых и застойных
отраслях, снижение показателей которых может негативно сказаться на общей
производительности компании;
· Зависимость подразделений от факторов сезонности и
цикличности, от появления новых технологий;
· Количество подразделений с неопределенными
перспективами;
· Количество подразделений со средним и низким уровнем
конкурентоспособности;
· Стратегическое соответствие между подразделениями
компании;
· Наличие в портфеле ненужных подразделений;
· Ресурсное соответствие между подразделениями;
· Соотношение «дойных коров» и «пиявок»;
· Способность ключевых подразделений компании
формировать значительную часть прибыли и денежных поступлений;
· Способность нынешнего бизнес-портфеля обеспечить
компании прочное положение в будущем.
Сбалансированная
система должна использовать измеряемые показатели, по крайней мере, в следующих
четырех направлениях (рис. 31.):
1. Финансовое
направление, рассматривающее эффективность деятельности компании.
2. Оценка полезности
товаров и услуг с точки зрения конечных потребителей.
3. Внутренняя
операционная эффективность, оценивающая эффективность организации
бизнес-процессов, инновации и обучение, т.е. спoсобность организации к
восприятию инноваций, гибкость.
4. Ориентация на
постоянные отношения.

Рис.31.
Сбалансированная система показателей
Оценка эффективности деятельности компании проводится
по следующим направлениям:
· Рост объема продаж компании по сравнению с ростом
объема продаж в отрасли;
· Привлечение новых потребителей при сохранении старых;
· Изменение прибыли компании и ее сравнение с прибылью
конкурентов;
· Динамика основных финансово-экономических показателей
деятельности компании;
· Изменение финансового состояния компании и ее
кредитного рейтинга;
· Улучшение (ухудшение) внутренних показателей
деятельности компании.
Для получения исходной информации при оценки
эффективности каждого из этих направлений используются показатели 5 основных аспектов деятельности компании:
· Аспекта
финансовой деятельности (рост объема
продаж компании по сравнению с ростом объема продаж в отрасли, изменение
прибыли компании и ее сравнение с прибылью конкурентов, динамика основных
финансово-экономических показателей деятельности компании, изменение
финансового состояния компании и ее кредитного рейтинга);
· Аспект
отношений с потребителями (привлечение
новых потребителей при сохранении старых);
· Аспект
внутренних бизнес-процессов
(улучшение (ухудшение) внутренних показателей деятельности компании);
· Аспект
обучения и развития (улучшение
(ухудшение) внутренних показателей деятельности компании, привлечение новых
потребителей при сохранении старых);
· Аспект
трудовых ресурсов (улучшение
(ухудшение) внутренних показателей деятельности компании).
Для оценки каждого из вышеперечисленных аспектов
деятельности компании можно использовать следующие примерные перечни
показателей:
1. Общая сумма активов, доллары.
2. Стоимость активов на одного работающего, доллары.
3. Капиталоотдача, доллары.
4. Объем продаж новых видов продуктов или услуг,
доллары.
5. Производительность труда на одного работающего,
доллары.
6. Рентабельность активов, доллары.
7. Прибыль от новых видов продуктов или услуг,
доллары.
8. Прибыль на одного работающего, доллары.
9. Рыночная стоимость акций, доллары.
10. Доходность чистых активов, %.
11. Добавленная стоимость на одного работающего,
доллары.
12. Доходность активов, %.
13. Доходность на вложенный капитал, %.
14. Рентабельность объема продаж, %.
15. Коэффициент маржинального дохода или маржинальный
доход (выручка за вычетом переменных расходов), %.
16. Маржинальный доход на одного работающего, доллары.
17. Денежный поток, доллары.
18. Отношение собственного капитала к общей сумме
активов, платежеспособность (%).
19. Доходность инвестиций, %.
20. Сумма затрат, доллары.
Показатели аспекта финансовой деятельности позволяют
проводить сравнительный анализ различных подразделений компании, ее
сопоставление со среднеотраслевыми значениями, а также анализ за различные
периоды времени. Например, компания Volvo
эффективно использует графики и временные ряды для презентации своей политики и
стратегии. В этом аспекте могут рассматриваться как показатели состояния, так и
динамические показатели, рассчитываемые на основе данных бухгалтерского баланса
и отчета о финансовых результатах.
II. Аспект
отношений с потребителями8:
1. Количество потребителей.
2. Доля рынка, %.
3. Годовой объем продаж на одного потребителя,
доллары.
4. Количество потерянных покупателей, в абсолютном
выражении или в %.
5. Среднее время приемки заказа, часы.
6. Количество потребителей на одного работающего, в
абсолютном выражении или в %.
7. Удельный вес заключенных сделок в общем количестве
контрактов с покупателями, %.
8. Индекс удовлетворенности потребителей, %.
9. Индекс приверженности потребителей, %.
10. Затраты на одного потребителя, доллары.
11. Количество посещений потребителей.
12. Количество рекламаций.
13. Расходы на маркетинг, доллары.
14. Индекс торговой марки, доллары.
15. Средняя продолжительность связей с потребителями,
дни.
16. Средний размер поставок одному потребителю,
доллары.
17. Индекс количества потребителей, %.
18. Количество визитов потребителей в компанию.
19. Среднее время между контактом с потребителем и
заключением сделки.
20. Расходы на обслуживание одного потребителя в год,
доллары.
Некоторые из перечисленных показателей характеризуют
восприятие потребителями компании, в том числе индекс удовлетворенности
потребителей, различные индексы отношения потребителей к компании. Их можно
декомпозировать по потребительским сегментам, каналам сбыта и т.п. Такие
показатели одновременно отражают баланс отношений между потребителями и отчетом
о прибылях и убытках.
Разработка прогноза продаж требует от производителей
постоянного мониторинга в первую очередь косвенных показателей, таких как
узнаваемость торговой марки и т.п., то есть качественных показателей.
В зависимости от ситуации (ключевых факторов успеха)
могут потребоваться показатели, отражающие долю продуктов компании в общих
закупках потребителей, частоту контактов с потребителями, количество
работников, постоянно осуществляющих контакты с потребителями и т.п.
III. Аспект
внутренних бизнес-процессов9:
1. Удельный вес административных расходов в общем
объеме выручки, %.
2. Длительность операционного цикла, затраты на его
отдельные стадии.
3. Удельный вес своевременно выполненных заказов, %.
4. Средняя трудоемкость изделия.
5. Средний срок разработки нового вида продукта.
6. Средний период времени от момента оформления заказа
до его выполнения.
7. Средняя трудоемкость отдельных технологических
операций.
8. Периодичность поставок.
9. Среднее время принятия решения.
10. Оборачиваемость материальных запасов.
11. Рост производительности труда, %.
12. Производительность компьютерных систем
(производительность процессора или объем хранимой информации).
13. Производительность компьютерных систем на одного
работника.
14. Рост количества компьютерной техники, в абсолютном
выражении или в %.
15. Удельный вес расходов на информационные системы в
общей сумме административных расходов, %.
16. Выброс вредных веществ в окружающую среду.
17. Влияние продуктов компании на окружающую среду.
18. Затраты на исправление ошибочных управленческих
решений в общей сумме административных затрат, %.
19. Количество качественно выполненных заказов.
20. Административные расходы на одного работника,
доллары.
Потенциальные возможности развития и расширения
деятельности компании часто заключаются в обучении работников методам более
эффективного использования имеющихся технологий.
IV. Аспект
обучения и развития10:
1. Затраты на исследования и разработки, доллары.
2. Удельный вес расходов на исследования и разработки
в общей сумме расходов, %.
3. Удельный вес расходов на совершенствование в общей
сумме затрат на информационные технологии, %.
4. Продолжительность проектов по исследованиям и
разработкам, дни.
5. Ресурсы, выделенные на исследования и разработки в
общей величине ресурсов компании, %.
6. Инвестиции в подготовку персонала или установление
отношений с потребителями, доллары.
7. Инвестиции в исследования и разработки, доллары.
8. Расходы на подготовку и освоение новых продуктов,
доллары.
9. Инвестиции в освоение новых рынков, доллары.
10. Частота прямых контактов с потребителями, в год.
11. Количество зарегистрированных патентов.
12. Средний срок действия патентов компании.
13. Количество рационализаторских предложений на
одного работника.
14. Расходы на подготовку персонала на одного
работника, доллары.
15. Индекс удовлетворенности работников, %.
16. Маркетинговые расходы на одного потребителя,
доллары.
17. Индекс доверия работников к компании, %.
18. Удельный вес работников, не достигших
определенного возраста, в их общей численности, %.
19. Непроизводительные расходы на одного потребителя в
течение года, доллары.
20. Удельный вес новых продуктов в ассортименте
компании, %.
Как известно, высокий уровень образования сотрудников
отдела стратегического развития не гарантирует компании большое количество
успешных инновационных проектов, так же как и значительная сумма средств,
инвестированная в бизнес, не гарантирует последнему успешное развитие.
Отобранные показатели дают возможность делать собственные заключения
относительно достаточности и эффективности использования того или иного набора
ресурсов.
V. Аспект
трудовых ресурсов11:
1. Индекс лидерства.
2. Индекс мотивированности персонала.
3. Количество работников.
4. Текучесть персонала, %.
5. Средний стаж сотрудников компании.
6. Средний возраст сотрудников компании.
7. Время, затраченное на подготовку и переподготовку
персонала, дни в год.
8. Соотношение временных и постоянных работников, %.
9. Удельный вес работников с университетским
образованием, %.
10. Среднее количество дней отсутствия на работе.
11. Численность женщин-менеджеров.
12. Количество заявлений о приеме на работу в
компанию.
13. Индекс доверия персонала, численность менеджеров.
14. Удельный вес работников моложе 40 лет, %.
15. Удельные годовые затраты на подготовку персонала,
доллары.
16. Количество штатных сотрудников, проводящих в офисе
компании меньше половины рабочего времени.
17. Доля штатных работников, в общей численности
персонала, %.
18. Удельные годовые затраты на проведение
подготовительных, презентационных или вспомогательных мероприятий.
19. Численность временных работников на полной ставке.
20. Численность совместителей или почасовых
работников.
Совокупность отобранных показателей должна отражать
стратегически важные характеристики персонала. К ним, помимо перечисленных,
относятся компетентность персонала (качественная характеристика), различное
группирование по полу, возрасту, образованию, опыту, национальности и т.п.
Отобранные показатели должны находиться в
причинно-следственной связи с показателями других ключевых аспектов деятельности
организации (рис. 32.).
Меры повышения эффективности стратегического
управления компанией.
Анализ стратегической и финансовой привлекательности
бизнес-портфеля показывает, способна ли компания достичь запланированных
показателей при текущем составе ресурсной базы. Если да, то никаких изменений в
стратегии компании не требуется. Однако если существует угроза снижения
эффективности, менеджмент должен принять меры, к основным из которых относятся:
Меры повышения эффективности стратегического
управления компании:
1. Изменение стратегических планов некоторых или всех
подразделений.
2. Включение в бизнес-портфель новых подразделений.
3. Отделение малоприбыльных или убыточных
подразделений.
4. Повышение эффективности за счет создания альянсов.
5. Обновление ресурсной базы компании.
6. Снижение плановых показателей корпоративной
эффективности.
При этом необходимо помнить, что:
Пересмотр
плановых показателей - всегда крайняя мера и к ней нужно обращаться, только
когда все остальные средства уже исчерпаны!
Анализ деятельности российских компаний, которые
добились больших успехов за последние 5 лет, проведенный консультантами IBS совместно
со специалистами голландской консалтинговой группы Ecorys, говорит о том, что большинство из них очень четко понимают
свою стратегию, при этом последовательно выполняя шаги по ее реализации. Можно
сделать вывод, что качественная стратегия является конкурентным преимуществом и
в России.

Рис. 32. Взаимосвязи внутри
сбалансированной системы показателей компании «CIGNA P&C” –
упрощенный вариант12
Оценка эффективности
реализации стратегии может проводиться по трем уровням.
Оценка эффективности реализации стратегии:
1. Эффективность
реализации отдельных стратегических программ.
2. Степень достижения
поставленных стратегических целей.
3. Степень соответствия
поставленных стратегических целей интересам стейкхолдеров.
Эффективность реализации
стратегической программы определяется соотношением 4 параметров:
1. Стоимость реализации
программы по сравнению с ее исходным бюджетом.
2. Сроки реализации
программы по сравнению с «первоначальными прикидками».
3. Размер полученного
эффекта от программы по сравнению с ожидаемым эффектом.
4. Объем посторонних (не
ожидавшихся) эффектов, возникших при реализации конкретной стратегической
программы.
Эффективность реализации
стратегии в первую очередь зависит от эффективного контроля за ходом событий со
стороны менеджмента компании.
Чтобы эффективно
контролировать ход событий, менеджеру необходима широкая сеть как формальных,
так и неформальных каналов и источников информации. К обычным каналам относятся
беседы с ответственными подчиненными, участие в презентациях и собраниях,
изучение результатов работы, беседы с клиентами, отслеживание действий
компаний-конкурентов, обмен информацией по электронной почте и по телефону с
сотрудниками в других регионах, сбор информации из первых рук при посещении
объектов и выслушивании мнений рядовых работников. Однако если достоверность
информации можно оценить объективно, то мнения и оценки людей обычно
существенно различаются.
Доклады и совещания
отражают ситуацию, но не полностью. Порой о плохих новостях или проблемах в них
упоминается вскользь или не упоминается вообще, если подчиненные хотят выиграть
время и исправить ситуацию.
Ответственному за реализацию стратегии крайне важно
гарантировать точность информации, чтобы правильно понимать ситуацию,
своевременно выявлять проблемы и вовремя принимать корректирующие действия.
Стратегический контролинг для комплексной координации
всех процессов и всех элементов системы стратегического управления.
Стратегический контролинг
является звеном, обеспечивающим стратегическую обратную связь.
Стратегический контролинг (strategic controlling).
Координация функции стратегического анализа,
целеполагания, планирования и коррекции стратегии; осуществление контроля за
функционированием всей системы в целом; развитие подсистемы информационного
обеспечения.
Сущность аспектов контроллинга:
· "Делать правильное дело" - стратегический
контроллинг;
· "Делать дело правильно" - оперативный
контроллинг.
Основные задачи контроллинга

Стратегический контроллинг должен помогать предприятию эффективно использовать
имеющиеся у него преимущества и создавать новые потенциалы успешной
деятельности в перспективе.
Служба стратегического
контролинга выступает в качестве внутреннего консультанта менеджеров и
собственников предприятия при выработке стратегии, стратегических целей и
задач. Она поставляет необходимую информацию, ориентирующую руководство в
процессе принятия решений.
Стратегический контролинг
определяет цели и задачи для оперативного контролинга, т.е. ставит нормативные
рамки.
Построение системы контроллинга с ориентацией на
потребителя информации

Стратегический контролинг в
современном менеджменте не привязан жестко к временным рамкам, хотя чаще всего
идет речь о средне- и долгосрочном периоде.
В организациях различающих
и признающих важность как оперативного, так и стратегического менеджмента, как
правило, выделяют в самостоятельные организационные единицы подразделения
оперативного и стратегического контролинга.
Стратегический контролинг
координирует функции стратегического планирования, контроля и системы
стратегического информационного обеспечения.
Стратегический контроль.
Задача стратегического
контроля (!) - сопровождать и поддерживать стратегический план относительно
обеспечения его жизнеспособности. Сопровождение включает проверку адекватности
формулировки стратегии, ее внедрение и реализацию.
Задачи, решаемые при формировании
концепции стратегического контроля:
· формирование контролируемых величин для измерения и
оценки потенциала успеха;
· установление нормативных величин, действующих в
качестве базы для сравнения;
· определение фактических (реальных) значений
контролируемых величин;
· перепроверка реальных величин, действующих по
отношению к нормативным путем сравнения плана и факта (т.е. по статистике за
прошедший период) и сравнения плана с реально сложившимися (желаемыми)
контролируемыми величинами, характеризующими актуальный потенциал успеха;
· фиксация отклонений и анализ причин, ответственных за
отклонения;
· выявление требуемых корректирующих мероприятий для
управления отклонениями от стратегического курса.
Основные элементы контроллинга

Реализация стратегического контроля связана с большим
количеством проблем:
· проблемы измерения;
Связаны
с неопределенным временным горизонтом и высокой степенью абстрактности
стратегического планирования, что затрудняет действия с контролируемыми
величинами.
Оформление периодической отчетности и планирования по
единому стандарту

· проблемы организационной структуры;
Организационная
структура предприятия, фиксирующая взаимоотношения между подразделениями и
сферами деятельности предприятия, может способствовать расхождению
краткосрочных оперативных целей структурных единиц и долгосрочных
стратегических целей предприятия. Как правило, для структурных подразделений
приоритетными являются измерители их успеха сегодня, так как механизм мотивации
сотрудников ориентируется на достигнутые показатели.
Место отдела контроллинга в организационной структуре
организации

· проблемы взаимоотношений.
Проявляется
в недостаточной готовности руководства предприятия делать общедоступными для
контроля принятые ими стратегические решения.
Отделы контроллинга в некоторых крупных концернах
Германии

1. В современном бизнесе ошибки в стратегии неизменно
приводят к поражению в конкурентной борьбе и ослаблению позиций компании на
рынке. При этом стратегические ошибки исправить сколь угодно эффективными
приемами оперативного менеджмента нельзя.
2. Лучше всего правильность выбора стратегии
подтверждает улучшение двух показателей – прибыльности и упрочнением
конкурентной и рыночной позиции компании.
3. Стратегическая
рефлексия как метод качественной оценки стратегии компании представляет
собой анализ и системную оценку по трем параметрам:
· Оценка полученного результата (всех редакций
стратегий) по критериям «стратегичности».
· Оценка обеспечения стратегии ее главным «сырьем» - информацией,
т.е. оценка сети информационных потоков, поставляющих в организацию необходимую
входящую информацию, на основании которой формируется стратегия. Применяемые
критерии – полнота, качество и своевременность.
· Оценка технологии обработки в организации входящей и
собственной информации.
4. Оценить количественную эффективность
стратегического управления компанией возможно с помощью Сбалансированной
системы показателей (ССП), которая обеспечивает способ перевода видения
перспективы и стратегии высшего уровня в конкретные цели и меры для основных
аспектов деятельности корпорации.
5. Balaпced Scorecard (BSc) (сбалансированная
система показателей) - это система стратегического управления организацией
на основе измерения и оценки ее эффективности по набору показателей,
подобранному таким образом, чтобы учесть все существенные (с точки зрения
стратегии) аспекты ее деятельности (финансовые, производственные, маркетинговые
и т.д.). Система ВSc транслирует
миссию и общую стратегию организации в систему взаимосвязанных показателей.
6. Оценка эффективности деятельности компании
проводится по следующим направлениям:
· Рост объема продаж компании по сравнению с ростом
объема продаж в отрасли.
· Привлечение новых потребителей при сохранении старых.
· Изменение прибыли компании и ее сравнение с прибылью
конкурентов.
· Динамика основных финансово-экономических показателей
деятельности компании.
· Изменение финансового состояния компании и ее
кредитного рейтинга.
· Улучшение (ухудшение) внутренних показателей деятельности
компании.
7. Для получения исходной информации при оценки
эффективности каждого из этих направлений используются показатели 5 основных аспектов деятельности компании:
· Аспект финансовой деятельности.
· Аспект отношений с потребителями.
· Аспект внутренних бизнес-процессов.
· Аспект обучения и развития.
· Аспект трудовых ресурсов.
8. Анализ стратегической и финансовой
привлекательности бизнес-портфеля показывает, способна ли компания достичь
запланированных показателей при текущем составе ресурсной базы. Если да, то
никаких изменений в стратегии компании не требуется. Однако если существует
угроза снижения эффективности, менеджмент должен принять определенные защитные
меры, повышающие эффективность ее деятельности.
9. Оценка эффективности реализации стратегии
проводится по следующим уровням:
· Эффективность реализации отдельных стратегических
программ.
· Степень достижения поставленных стратегических целей.
· Степень соответствия поставленных стратегических целей
интересам стейкхолдеров.
10. Стратегический контролинг (strategic controlling)
- координация функции стратегического анализа, целеполагания, планирования и
коррекции стратегии; осуществление контроля за функционированием всей системы в
целом; развитие подсистемы информационного обеспечения.
1. Гуияр Ф.Ж., Келли Д.Н. Преобразование организации/пер.
с анг. – М.:Дело, 2000.
2. Гурков И.Б. Стратегический менеджмент организации:
Учеб. Пос. 2-е изд., исправленное и дополненное. – М.: ТЕИС, 2004.
3. Нивен Пол Р. Сблансированая Система Показателей – шаг
за шагом: Максимальное повышение эффективности и закрепление полученных
результатов/пер. с англ. – Днепропетровск: Баланс-Клуб, 2003.
4. Ольве Н.-Г., Рой Ж., Веттер М. Оценка эффективности
деятельности компании. Практическое руководство по использованию сбалансированной
системы показателей: Пер. с анг. – М.: Издательский дом “Вильямс”, 2004.
5. Попов С.А. Стратегическое управление : 17-модульная
программа для менеджеров «Управление развитием организации». Раздел IV. – М.: «ИНФРА-М», 1999.
6. Разработка стратегии Ирбитского мотоциклетного
завода//Управление компанией, № 9 (16), 2002, с.с. 10-16.
7. Рамперсад К. Хьюберт. Универсальная система
показателей деятельности: Как достигать результатов, сохраняя целостность /
пер. с англ. – М.: Альпина Бизнес Букс, 2004.
8. Томпсон А.А., Стрикленд III А. Дж. Стратегический менеджмент: концепции и
ситуации для анализа, 12е изд.: Пер. с англ. – М.: Издательский дом
«Вильямс», 2002.
9. Фаэй Л., Рэнделл Р. Курс MBA по стратегическому менеджменту / Пер. с анг. – М.:
Альпина Паблишер, 2002.
10. Charan R., Covin G.
Why CEO’s Fail / Fortune. 1999. 21 June.
11. Kaplan, Robert S.,
David P. Norton, “The Balanced Scorecard – Measures That Drive Performance”,
Harward Business Review, January – February 1992, p. 71-79.
12. Программный продукт Oros Scorecard (компонент АВС/АВМ - пакета Aculle Enterprise
Management) CorManage (пакет Business
Intelligence на базе ОLAР-технологий, включающий в себя BSd.-приложение, Balanced
Scorecard - модуль аналитического пакета Crystal
Applications).
Ирбицкий мотоциклетный завод
Вводные:
ОАО «Ирбитский мотоциклетный завод» (ИМ3) -
предприятие, специализированное на производстве тяжелых (объем двигателя - от
650 куб. см) мотоциклов с коляской.
Максимальный объем производства ИМ3 в
Рассчитанное на гораздо больший объем производства
предприятие оказалось далеко за «точкой безубыточности» и быстро подошло к
предбанкротному состоянию.
Финансы.
Выручка от реализации в
· Доля затрат на оплату труда и связанные с ней
отчисления на социальные нужды составила 33% от общей суммы затрат на
производство и реализацию продукции, при этом лишь около 22% затрат на оплату
труда приходится на долю прямых затрат на производство продукции. Из этого
следует, что наибольшие избыточные затраты на оплату труда сосредоточены в
вспомогательных и обслуживающих производствах (44,5%), а также в службах
управления (29%).
· Доля условно-постоянных затрат может быть оценена на
уровне 54%. Такая величина постоянных расходов говорит о крайне низком уровне
загрузки производственных мощностей.
· Анализ рентабельности продукции показал, что
практически вся продукция ИМ3 рентабельна по маржинальной прибыли, однако
убыточна по производственной и полной себестоимости.
· Это подтверждает вывод о том, что основной причиной
убыточности предприятия при данном объеме производства является
непропорционально высокий уровень накладных расходов.
· Наиболее рентабельным является производство запасных
частей.
Несмотря на трудности и недостаток
финансовых ресурсов, руководству предприятия удалось организовать разработку и
начало единичного и мелкосерийного производства новых видов продукции -
мотоциклов «Вояж» и «Кобра», а также вездеходов «Тайга», «Медведь», «Егор».
Однако продвижение новых видов продукции на рынок
началось до окончания необходимого комплекса испытаний, поэтому все образцы
этой продукции нуждаются в существенной доработке, прежде всего в плане
повышения качества изготовления и надежности.
В наибольшей степени недоработки в постановке на производство
новой техники сказались на вездеходах «Тайга».
Из-за неоправданной спешки завод вышел на рынок с
техникой, имеющей конструктивные недоработки и не прошедшей необходимый цикл
испытаний. В результате имиджу предприятия был нанесен существенный ущерб.
В сложившейся ситуации руководство компании понимало,
что для выхода из кризиса ИМ3 должен привлечь стратегического инвестора, а для
этого необходимо сформулировать
жизнеспособную стратегию долгосрочного развития предприятия. Ключевым
элементом такой стратегии должно было стать определение целевых рынков сбыта и
продуктов, которые ИМ3 может предложить для этих рынков.
Новая стратегия
В
Во многих странах мира на
мотоциклетном рынке были отмечены следующие тенденции:
· чем теплее климат, тем больше совокупный мотопарк;
· чем суровее климат, тем выше доля тяжелых мотоциклов;
· чем меньше плотность населения, тем выше доля тяжелых
мотоциклов;
· чем более склонно население той или иной страны к
«быстрой езде», «размаху» и «основательности», тем выше доля тяжелых
мотоциклов;
· чем больше национальных производителей и чем старее
мотоциклетные традиции, тем выше спрос на мотоциклы.

Рис. 33. Факторы, определившие развитие мирового мотоциклетного рынка

Рис. 34.
Стартовые позиции.
Прогноз российского рынка
мотоциклов вырисовывался оптимистичный:
· емкость рынка мотоциклов с объемом двигателя свыше
· доля ИМ3 может составить 12-60%.
В связи с этим в
· изменить приоритеты развития компании: ставка - на
мотоциклы-одиночки;
· быстро разработать новую модель мотоцикла-одиночки,
ориентированного на «богатого» покупателя и байкеров;
· остановить разработки вездеходов;
· постепенно отказаться от ряда производств (в первую
очередь заготовительных) и сократить площади завода.
В 1998-1999 гг. новой команде
управленцев удалось:
· освоить выпуск новых мотоциклов-одиночек – «Вояж» и
«Волк»;
· сократить долю бартера в выручке за мотоциклы с 90 до
0,5%;
· разработать новый стиль и начать создание брэнда «Урал
- Русский мотоцикл»;
· провести ряд успешных РR-акций по раскрутке новых
моделей;
· начать разработку системы качества на соответствие
стандартам IS0 9001;
· за счет вывода неиспользуемых площадей сократить
территорию завода с 68 до
Ключевые
проблемы на начало
Несмотря на успехи, достигнутые управленческой
командой в 1998-
Переход от массового
монономенклатурного к мелкосерийному многомодельному производству и запуск в
мелкую серию мотоциклов-одиночек без подготовки производства привели к тому,
что в срок не выполнялся практически ни один заказ. ИМ3 не справлялся с
заявками на новые модели «Соло-Классик», «Вояж» и «Волк» и срывал сроки
поставок по экспортным заказам.
Несмотря на то, что все модели
обеспечивают высокую маржинальную доходность, по полной себестоимости они
по-прежнему были убыточны. Не удалось существенно снизить постоянные расходы за
счет закрытия ряда заготовительных производств, поскольку переход на кооперацию
с российскими поставщиками оказался сложным и длительным, а часто и
нереализуемым процессом.
По-прежнему был актуален вопрос привлечения
стратегического инвестора для завершения подготовки производства,
реструктуризации имущественно-технологического комплекса и реализации
комплексной программы продвижения новых продуктов.
В
Были определены следующие основные пункты стратегии:
1.
Создать положительный имидж брэнда “Урал-Русский мотоцикл”, идентифицирующий
стиль жизни людей среднего класса.
2. Оказать влияние на формирование в России рынка
продукции для активного отдыха, стоимостью от 1 тыс. долл. Для этого:
· расширить рынок за счет покупателей, которые не имеют
в настоящее время осознанного желания купить мотоцикл, но имеют достаточный
уровень дохода;
· увеличить занимаемую долю рынка за счет переориентации
части спроса с гидроциклов, снегоходов и прочей продукции на тяжелые мотоциклы.
3. 3анять лидирующую позицию в России на рынках:
продукции для активного отдыха людей среднего класса; мотоциклов для байкеров.
4.
Обеспечить переход от технологии массового производства, ориентированного на
производство однотипной продукции, к технологии серийного производства (до 15
тыс. мотоциклов в год), ориентированной на производство модельного ряда (7-10
моделей).
В
Новая стратегия-2
Однако уже в
Базовые прогнозы были изменены,
была скорректирована и корпоративная стратегия (рис 3):
· Концентрация на узкой нише мотоциклов с коляской для
зарубежного рынка.
· Принята ориентация на максимальное использование
аутсорсинга с целью минимизации инвестиционных затрат (см. таблицу, рис. 35).
· Масштабная ревизия и распродажа избыточного
оборудования.
· В результате ряда антикризисных мер, включающих
масштабное сокращение штата, отказ отапливать район города Ирбит, переход на
закупку части комплектующих за рубежом (Италия, Тайвань и т.д.), “точка
безубыточности” снизилась с 5,5 тыс. до 2,5 тыс. мотоциклов.
· Разрабатывается мотоцикл в стиле 50-60-х годов; дизайн
и часть конструкторских работ заказываются в Италии.

Рис.35.
Эволюция стратегии
Таблица 73.
Критерии принятия решения об аутсорсинге
|
Критерии
принятия решения об аутсорсинге |
Производство, отвечающее этим критериям |
|
Принято
решение об аутсорсинге |
|
|
Невозможность обеспечить
требуемое качество |
Литейный цех, участок по
механообработке шестерен большого диаметра |
|
Снижение затрат |
Кузнечный цех, транспортный
цех, прессовый цех, автоматный цех |
|
Высвобождение дефицитного
оборудования и высококвалифицированной рабочей силы |
Участок стандартной
оснастки (режущий инструмент) |
|
Улучшение работы отдела
снабжения за счет сокращения номенклатуры закупаемых материалов |
Литейный цех |
|
Не принято
решение об аутсорсинге |
|
|
Отсутствие надежных
поставщиков |
- |
|
Потенциальная монополия со
стороны возможного поставщика |
- |
|
Снижение оперативности ниже
требуемого уровня |
- |
|
Габаритные пустотелые
стальные детали, транспортировка которых нецелесообразна |
Сварочный цех,
механообработка корпусных деталей |
|
Удвоение
транспортных расходов за счет доставки поставщику полуфабрикатов |
Гальванический цех,
лакокрасочный цех, термический цех |
Последствия
выбранной стратегии.
·
Самая острая
задача – реструктуризация производства (завод производил до 130 тыс. мотоциклов
в год).
·
Сертификация (за
·
Пересмотр работы
с дистрибьюторами. Независимые дистрибьюторы забирают большую часть маржи.
Часть предпродажной подготовки дешевле делать у себя.
·
Привлечение
инвестиций (на реструктуризацию производства, на разработку новых моделей).
Отдельные шаги.
· Сокращение
персонала, мотивация:
Предпринятые
действия:
-
Персонал сокращен
с 3 600 до 1 500 человек (плюс около 500 человек на выделенных производствах);
-
В 2 раза
сократили административно-управленческий персонал.
Результат:
-
Экономия 1 млн.
долл. в год;
-
Персонал стал
думать и самостоятельно экономить, пошли рационализаторские предложения.
Задачи:
-
продолжить
сокращения до 1200-1300 человек за счет административно-управленческого
персонала;
-
повысить среднюю
заработную плату для сохранения квалифицированных кадров с 180 до 250 долл.
· Концентрация
nроизводственных мощностей:
Предпринятые
действия:
-
Производство
сконцентрировано в моторном корпусе и части сборочного цеха;
-
В 3 раза
сократили площади;
-
Сокращены
дублирующиеся процессы.
Результат:
-
Экономия 1 млн.
долл. в год.
· Система
качества:
Предпринятые
действия:
-
Введены 100%-ное
клеймение деталей и их приемка.
Результат:
-
Количество брака
снизилось с 40 до 10%, повысилась ответственность непосредственных
исполнителей.
· Снижение
энергоемкости nроизводства:
Предпринятые
действия:
-
В 1,5 раза
сократили потребление энергии.
Результат:
-
Несмотря на
увеличение тарифов, затраты остались на прежнем уровне.
· Проекты по
подготовке nроизводства:
Предпринятые
действия:
-
закрыт проект по
подготовке крупносерийного производства модели «ВОЛК»;
-
сведены до
минимума затраты на рекламу и продвижение.
Результат:
-
на 40% снизили
постоянные затраты;
-
снизили «точку
безубыточности» до 1600-1800 мотоциклов в год (в зависимости от номенклатуры).
· Реформа
заготовительного и вспомогательных производств:
Предпринятые
действия:
-
выполнен план по
аутсорсингу;
-
проданы:
кузнечный, деревообрабатывающий, амортизаторный цеха;
-
сданы в аренду:
цеха стального литья, пластмассового литья, теплосиловой цех;
-
оставлены:
гальванический (по сути, строится заново), штамповочный (производство
бензобаков) цеха;
-
сданные в аренду
цеха планируются к продаже;
-
есть 4 поставщика
цветного литья.
Результат:
-
снижены цены на
заготовки, но главное - не болит голова о собственном заготовительном
производстве, которое нужно загружать, перевооружать и модернизировать.
1.
Проведите анализ действующей стратегии предприятия с учетом факторов развития
рынка автомобилестроения и оцените эффективность предпринимаемых предприятием
практических шагов по реализации стратегии методом стратегической рефлексии и
ССП.
2.
Разработайте комплекс мер по повышению эффективности реализации стратегии или
предложения по внесению изменений в стратегию компании, если Вы считаете это
необходимым. Обоснуйте свое мнение.
Агент изменений (Change agent) - человек, который анализирует деятельность компании
и вносит предложения по конкретным действиям. Будучи специалистом в менеджменте
изменений, он определяет успех изменений.
Анализ внешних
факторов (External analysis) - анализ внешней среды, в которой фирма существует,
для определения возможностей и угроз.
Анализ затраты -
выгоды (издержки - прибыль) (Cost benefit analysis) - метод,
предполагающий оценку выгод, которые возникнут в результате деятельности
компании, по отношению к затратам.
Анализ отрасли
(lndustry analysis) - часть стратегического анализа, необходимого для
лучшего понимания микроэкономических факторов.
Анализ среды
(Environmental analysis) - анализ внутренних и внешних макроэкономических и
микроэкономических показателей; то же, что и стратегический анализ.
Анализ цепочки
ценности (Value chain analysis) - основной инструмент для идентификации потенциальных
источников возрастания ценности товара (услуги).
Барьеры проникновения
на рынок (Entry barriers) - барьеры, которые необходимо преодолеть для
вхождения на рынок. К ним относятся стоимость капитала, юридические препоны,
доступ к каналам распределения и ресурсным каналам, затраты на обеспечение
конкурентоспособности (особенно отсутствие эффекта от масштаба) и т.п.
Бенчмаркинг (Benchmarking) - метод
современного менеджмента, с помощью которого данная компания проводит сравнение
своей деятельности с практикой других компаний в целях осуществления конкретных
изменений, позволяющих улучшить деятельность компании и повысить ее
конкурентоспособность. В настоящее время отмечается рост популярности данного
метода, особенно в странах Западной Европы. К содержательным характерным
особенностям бенчмаркинга в первую очередь можно отнести следующие:
· общесистемный характер, т.е. охват всех аспектов
деятельности компании, включая ее радикальное изменение как системы в целом;
· четкая нацеленность на достижение лучшего уровня, в
том числе в масштабах глобального рынка;
· практическая прикладная ориентация, т.е. нахождение
практических решений вопроса «Как осуществить необходимые улучшения?»;
· лучший уровень и прикладная ориентация прежде всего
означают практическое достижение конкретных конкурентных преимуществ.
С точки зрения практика, если сравнить бенчмаркинг как
системный метод и более известный в России реинжиниринг, то принципиальных
различий между ними не существует. При первичном опыте применения данных
методов очевидны, во-первых, только различия в акцентах: у реинжиниринга это
акцент именно на процессный аспект метода, у бенчмаркинга (по определению) -
акцент на сравнение исходного уровня компании (benchmark) с уровнем лидеров;
во-вторых, реинжиниринг имеет американское происхождение, а бенчмаркинг -
западноевропейское (по преобладающему мнению - английское).
Бизнес-стратегия -
конкретная стратегия для конкретного бизнеса. Бизнес-стратегия является
важнейшей подсистемой корпоративной стратегии любой коммерческой организации.
Если организация осуществляет только один бизнес, то бизнес-стратегия и
корпоративная стратегия полностью совпадают.
Вертикальная
интеграция (Vertical integration) - слияние или поглощение поставщика или
потребителя-посредника. Различают вертикальную нисходящую интеграцию (слияние
или поглощение поставщика) и вертикальную восходящую интеграцию (слияние или
поглощение посредника).
Внешний рост (External
growtll) - укрупнение компаний за счет слияний или поглощений.
Внутренний анализ
(Internal analysis) - наряду с внешним анализом является частью
стратегического анализа, направленного на выявление сильных и слабых сторон
компании.
Внутренний рост
(lnternal growtll) - укрупнение компании за счет внутренних резервов без
слияний и поглощений, за счет реинвестирования сохраненной прибыли предыдущих
лет в тот же бизнес.
Враждебное поглощение
(Hostile takeover) - поглощение компании, которое не поддерживается
советом директоров поглощаемой компании (компании-мишени).
Выбор стратегии (Selection of strategy) - второй
этап в общем стратегическом процессе, на котором информация, полученная в
результате стратегического анализа, используется для оценки вариантов и выбора
наиболее подходящего варианта стратегических действий.
Генерическая (родовая)
стратегия компании (Generic strategy) - позиция компании в
зависимости от выбранной стратегии. Предполагается, что успех компании зависит
либо от низких затрат на единицу продукции, либо от дифференциации.
Гибридная стратегия
(Hybrid strategy) - стратегия, при которой сочетаются элементы
минимизации затрат и дифференциации.
Гибридная стратегия не
застревая на полпути (Stuck in the middle) -
стратегия, при которой компания выбирает среднее между дифференциацией и низкой
затратностью на единицу продукции.
Главные и основные
конкуренты - виды конкурентов по продукту-товару. Конкурентные
преимущества конкретного товара определяются относительно его конкретных прямых
конкурентов. Среди прямых конкурентов выделяются основные и главные.
Совокупность основных товаров-конкурентов в основном определяет данный
конкретный рынок. А главными среди основных товаров по отношению к данному
конкретному товару являются те, что претендуют на роль лидеров.
Глобализация
(Globalization) - наиболее экстенсивный этап развития организации,
при котором интересы компании простираются по всему миру. Стратегия в данном
случае вырабатывается исходя из особенностей требований потребителей в
различных странах и местных культур.
Горизонтальная интеграция (Horizontal integration) -
слияние или поглощение конкурента.
Деловая этика
(Business etlics) - область исследования, в которой рассматривают
различные моральные аспекты взаимодействия организаций друг с другом и с
обществом.
Диверсификация
(Diversification) - рост компании за счет производства новых товаров
для новых рынков.
Дифференциация как
конкурентное преимущество - способность обеспечить покупателя уникальной и
большей ценностью в виде нового качества продукта-товара, его особых
потребительских свойств или особого послепродажного обслуживания.
Дифференцирование (в
рамках родовой стратегии) (Differentiation in generic strategy framework) -
подход, при котором высокие результаты деятельности компании достигаются за
счет отличительных характеристик товара, за которые рынок готов платить более
высокую цену.
Добавленная стоимость
(Added value) - разность между полной стоимостью товара и текущей
рыночной стоимостью. Одной из стратегических целей является высокая добавленная
стоимость. Она обычно выражается как прибыльность.
Ежегодный отчет
компании (Аnnuаl report and accounts) - ежегодное представление
компанией аудиторского отчета своим акционерам.
Заинтересованное лицо
(StakellOlder) - человек или группа лиц, которые могут влиять на
деятельность компании или сами зависят от нее.
Интеллектуальные ресурсы
(Intellectual resources) - см. Нематериальные ресурсы.
Интеграция
(Integration) - объединение за счет слияний и поглощений.
Интернационализация
(Internationalization) - рост компании за пределы национальных границ.
Достигается за счет стратегий выхода на рынок (экспорт, прямые инвестиции,
совместные предприятия).
Капитал (Capital) -
финансы, инвестируемые в бизнес с целью получения прибыли.
Качество (Quality) - Все
характеристики товара, помимо цены. Обычно определяется как «соответствие
поставленной цели».
Ключевые проблемы (Кеу
issues) - самые назревшие и наиболее важные вопросы.
Ключевые компетенции
(Competences) - способности, навыки и умения, необходимые
организации для конкуренции и выживания работы на данном сегменте рынка. Помимо
осязаемых элементов (например, материальная ресурсная база), к компетенциям
относятся также неосязаемые факторы (ноу-хау, связи и т.п.).
Ключевая
компетентность стратегии корпорации (соге competency - based corporate
strategy) - знания, практические навыки и творческие
способности организации в области создания и реализации стратегических
конкурентных преимуществ.
Конкурентное
позиционирование (Competitive positioning (school of tllOugl1t» - подход
к бизнес-стратегии, утверждающий, что успех организации в реализации стратегии
зависит от позиционирования компании в бизнес-среде. Является альтернативным
подходу, доказывающему, что успех зиждется на ресурсной базе.
Конкурентное
преимущество (Competitive advantage) - способность организации
опережать своих конкурентов. Эти способности могут быть как характеристиками
самого продукта-товара (базовой услуги), так и к дополнительным услугам.
Сопровождающим базовую (формы производства, сбыта, продаж и т.д.), специфичным
для организации и/или ее продукта. Может быть выражено в следующих показателях:
сверхприбыль, увеличение рыночной доли.
Конкурентные тактики -
система отношений бизнеса с его конкурентами.
Конкурентоспособность -
способность коммерческой организации про изводить и продавать
конкурентоспособный продукт; преимущество данной конкретной организации по
отношению к другим организациям-конкурентам в данной отрасли бизнеса.
Конкретная ситуация
(case) - описание действительных событий бизнес-практики.
Корневые компетенции -
знания, умения и связи фирмы, позволяющие ей добиваться стратегического
преимущества на одном или нескольких рынках.
Корпорация -
объединение различных бизнесов под общим финансовым контролем.
Корпоративная
стратегия (corporate strategy) - это деловая концепция организации на заданную
стратегическую перспективу, представленная в виде долгосрочной программы
конкретных действий, которые способны реализовать данную концепцию и обеспечить
организации конкурентные преимущества в достижении целей. Наиболее важный
элемент корпоративной стратегии - это ответ на вопрос: как вести конкурентную
борьбу? Решающий элемент корпоративной стратегии - целевая ориентация всего
комплекса ресурсов организации. В конечном счете, корпоративная стратегия
конкретной организации сводится к системе ее конкурентных преимуществ.
Корпоративные отчеты
(Corporate repoгts) - то же самое, что и ежегодные отчеты компании.
Культура (Culture) -
характер отношений, связи, нормы поведения в компании.
Лидерство по издержкам
(в рамках родовой стратегии) (Cost leadership (in generic strategy framework)) -
подход, при котором эффективность деятельности компании обусловлена низкой
затратностью на единицу продукции по сравнению со средними показателями в этой
отрасли. Акцент делается на масштабное производство типовых товаров.
Лицензирование
(Licensing) - предоставление лицензии на использование
интеллектуальной собственности другому лицу за определенную плату. В основном
относится к рецептам, брендам и т.д. (не путать с франчайзингом).
Макроокружение
(макросреда) (Macroenvironment) - внешний уровень, влияющий на микроэкономические
факторы. Включает 4 фактора - политический, экономический, социодемографический
и технологический.
Маркетинговая стратегия
(marketing strategy) - синоним термина «продуктово-маркетинговая
стратегия».
Матрица потребителя - позиционирование
бизнеса по параметрам «Цена» и «Качество».
Матрица производителя -
позиционирование бизнеса по параметрам «Удельные издержки» и «Ключевые
компетенции».
Микроокружение (Near environment) - см. Микросреда.
Микросреда
(Microenvironment) - ближайшее окружение компании, влияющее на нее
непосредственно. Обычно сюда относят конкурентов, поставщиков и потребителей.
Миссия (mission) -
наиболее общая цель организации как конкурентоспособной структуры,
представленная в наиболее общей форме и четко выражающая основную причину
существования организации. Цели l-го и более низких уровней полагаются для
осуществления миссии организации. Зачастую по тому, как организация формулирует
свою миссию, можно судить о том, насколько ясна ее стратегия.
Нематериальные ресурсы
(Intangible resources) - интеллектуальные ресурсы, не являющиеся
материальными ресурсами, но играющие очень важную роль для достижения
конкурентоспособности. Включают патенты, лицензии, юридические разрешения,
зарегистрированные логотипы, дизайн, бренды и т.д.
Неродственная
(несвязанная) диверсификация (Unrelated diversification) -
внешний рост за счет развития новых товаров или развития новых рынков.
Несвязанная диверсификация предполагает, что новые товары или рынки не имеют
ничего общего с существующими товарами или рынками, поэтому риск диверсификации
увеличивается, однако выгоды в данном случае максимальны.
Неэффективное
производство (Waste) - все, что в деятельности компании не способствует
добавлению стоимости (неэффективность машин, плохое качество и т.д.).
Низкие издержки как
конкурентное преимущество - способность организации продавать сопоставимый
продукт-товар с меньшими затратами, чем конкуренты.
Оперативные
(тактические) цели (Operational objectives) -
краткосрочные (в отличие от стратегических) цели. Основная их задача помочь в
достижении целей более высокого стратегическогоуровня.
Отличительная способность (Distinctive capability) - см. Стержневые
компетенции.
Отрасль - группа
компаний, чья продукция имеет сходные потребительские свойства и предназначена
для одних и тех же потребителей.
Ощутимость услуги -
видимость усилий, затрачиваемых производителем на обслуживание клиента.
Парадиrма (Paradigm) -
система взглядов фирмы или человека, определяющая культуру и поведение
компании.
Планируемая стратеrия (Planned strategies) - см. Преднамеренная
стратегия.
Поглощение
(Acquisition) - покупка акций одного предприятия другим.
Поглощенный бизнес становится дочерней компанией поглощающей компании.
Подход на основе учета
ресурсной базы (Resource-based approach) - метод оценки
конкурентоспособности компании, основанный на анализе того, как компания
получает и размещает ресурсы.
Позиция различных
заинтересованных лиц (Stakeholder theory) - теория, согласно которой
на выработку целей компании влияют все лица, заинтересованные в данном бизнесе.
Наряду с акционерами это могут быть директора, менеджеры, другие наемные
работники, потребители, государство, субподрядчики и даже простые жители - в
случае, если деятельность фирмы оказывает влияние на окружающую среду.
Позиция собственника
(Stockholder position) - теория, согласно которой при определении целей
компании должны быть соблюдены интересы, прежде всего акционеров. На практике
такой целью обычно становится получение максимальной прибьли.
Портфельный анализ
(Portfolio) - техника, посредством которой организация
индивидуально оценивает и позиционирует каждую стратегическую бизнес-единицу
и/или товар, стараясь сделать организацию менее уязвимой по отношению к
неудачам и рискам, связанным с товаром или каким-то сегментом рынка.
Поэтапные изменения
(Incremental change) - изменения, проводимые в компании постепенно.
Преднамеренная
стратегия (Deliberate strategy) - стратегия, которая планирует и обсчитывает каждый
этап от начала до конца.
Программное заявление
(Mission statements) - формальный документ, определяющий стратегические
цели компании.
Продукт (Prodиct) - товар,
который является конечным продуктом компании, предназначенным для конкретного
рыночного потребителя.
Продукты-заменители
(Substitиte products) - товары, которые имеют идентичные или сходные
характеристики с товарами фирмы. Товары-заменители могут быть прямые (из того
же материала и с теми же характеристиками) и косвенные (с теми же
характеристиками, но из другого материала).
Продуктово-маркетинговая
стратегия - ключевая подсистема корпоративной стратегии
коммерческой организации. Продуктово-маркетинговая стратегия, прежде всего,
нацелена на анализ, разработку и принятие комплекса стратегических решений в
оюбласти номенклатуры, ассортимента, качества и объема производства продуктов
организации, а также в оюласти реализации продуктов на соответствующих рынках.
Промышленность
(отрасль) (Industry) - группа производителей товаров-заменителей
(субститутов), конкурирующих между собой за ресурсы и рынок.
PEST -анализ (PEST
analysis) - ключевой этап в макроэкономическом анализе.
Включает анализ следующих факторов: политические (P), экономические (E), социодемографические (S) и технологические (Т).
Пятифакторный
отраслевой анализ (модель Портера) (Five forces analysis) -
концепция анализа деятельности компании с учетом микроэкономических факторов.
Используется также для объяснения структуры отрасли и позиции конкурентов в
ней.
Разукрупнение бизнеса
(Demerger) - отсоединение части компании (обычно дочерней), которая
становится самостоятельной компанией и продает свои акции на фондовом рынке.
Реализация
(воплощение) стратегии (Implementation) - часть стратегического
процесса, предполагающего осуществление выбранной стратегии. Включает про
ведение необходимых изменений, реструктурирование ресурсной базы.
Ресурсы (Resources) -
основные вводимые ресурсы, позволяющие компании нормально функционировать.
Существует 4 вида ресурсов: материальные (физические), к которым относятся
основные фонды, земля, строения, и т.п., финансовые, человеческие и
интеллектуальные.
Родственная
(связанная) диверсификация (Related diversification) -
внешний рост за счет развития новых товаров для новых рынков. При данном виде диверсификации
предполагается, что новый товар или новые рынки должны иметь что-то общее с уже
существующими товарами или рынками, чтобы уменьшить риск диверсификации.
Противоположный вид диверсификации неродственная (несвязанная) диверсификация.
Рынок (Market) -
потребители, для которых фирма или отрасль производит свою продукцию. Словом
«рынок» обозначают также место, где встречаются продавцы и покупатели.
Рыночная доля (Market
share) - отношение объема поставляемого на рынок товара к
общему объему рынка, выражается в процентах. Может быть определена в единицах
стоимости или объема.
Сбалансированная
система показателей (Balaпced Scorecard (BSc)) - это
система стратегического управления организацией на основе измерения и оценки ее
эффективности по набору показателей, подобранному таким образом, чтобы учесть
все существенные (с точки зрения стратегии) аспекты ее деятельности
(финансовые, производственные, маркетинговые и т.д.). Система ВSc транслирует миссию и общую стратегию
организации в систему взаимосвязанных показателей.
Сегментация рынка
(Market segmentation) - разделение всего рынка на несколько частей
(сегментов), каждая из которых обслуживает определенного потребителя. Рынки
сегментируются путем использования разных технологий деления рынка.
Сильные стороны
компании (Strengths) - внутренние положительные качества, которые помогают
компании конкурировать в своей стратегической группе или отрасли.
Синергизм (синергия)
(Synergy) - стратегическое преимущество, возникающее при
сосредоточении двух или более бизнесов в рамках одной организации. Преимущества
основываются на эффекте совместных действий, который должен быть выше, чем
простая сумма индивидуальных усилий. Иногда выражается формулой 2 + 2 = 5.
Система управления - это
основанная на передовых научных подходах и практических методах система
внутренней профессиональной деятельности организации, осуществляющая
эффективный процесс принятия и реализации конкурентоспособных решений. Система
управления – главное средство разработки и практического осуществления общей
программы развития (реформирования) организации, а также создания и реализации
ее корпоративной стратегии.
Ситуационный подход (contingency approach) -
Подход, который ориентирован на изучение влияния конкретной ситуации на процесс
управления. Предполагается, что эффективность конкретного управления существенным
образом зависит от его соответствия именно данной конкретной ситуации.
Слабые стороны
компании (Weaknesses) - отрицательные характеристики компании в своей
стратегической группе или отрасли.
Слияние (Mergers) - один
из способов внешнего роста компании путем объединения двух обычно близких по
размеру компаний, в результате образуется одна большая компания.
Совместимость сегмента рынка -
уровень совпадения имеющихся у фирмы корневых компетенций с ключевыми
компетенциями данного рынка.
Совместные предприятия
(Joint ventures) - объединение двух или нескольких компаний (обычно на
короткий срок или один проект). Могут быть представлены в форме консорциумов.
Сотрудничество
(Collaboration) - совместная работа компаний для достижения
стратегических целей обеих организаций.
Стержневые компетенции
(Соге competences) - ключевые способности, умения, являющиеся основной
причиной преимуществ в конкурентной борьбе.
Стратегические альянсы
(Strategic alliances) - объединение обычно двух компаний для реализации
взаимовыгодных стратегических целей.
Стратегические
варианты (Strategic options) - часть второго этапа стратегического процесса
(оценка и отбор вариантов, которые могут быть определены как будущая
перспектива).
Стратегические группы
(Strategic groups) - группы, которые формируются в пределах отрасли для
конкурентной борьбы за потребителей или необходимые ресурсы. Члены
стратегической группы постоянно осуществляют мониторинг деятельности компаний
конкурентов, что является существенной частью стратегического анализа.
Стратегические
траектории - «отпечатки» реализации стратегий действий на
матрицах потребителя и производителя.
Стратегические цели
(Strategic objectives) - в отличие от тактических, являются главными целями
организации на продолжительный период времени. Они касаются всей организации,
конечного продукта, объема рынков и т.п.
Стратегические
уединения (strategic solitude) - Заседания высших руководителей организации,
посвященные только корпоративной стратегии. Такие заседания проходят, как
правило, методом полного погружения. Данный метод предполагает максимальную
концентрацию только на рассматриваемой проблеме, исключая какие-либо отвлечения
участников на другие вопросы. Подобные заседания обычно продолжаются 1-2 дня.
Мероприятия по стратегическому уединению чаще всего делают выездными. Т.е.
проводят в местах, где их участники действительно на время могут уединиться от
оперативно-тактической деятельности и по-настоящему погрузиться в его
стратегию. Основной способ работы при стратегических уединениях 0 это мозговой
штурм в его самых различных вариантах.
Стратегический анализ
(Strategic analysis) - первый этап стратегического процесса. Его целью
является сбор информации о внутренней и внешней среде фирмы для оценки
вариантов при определении стратегических целей.
Стратегический контроллинг
( strategic controlling) - Координация функции стратегического анализа,
целеполагания, планирования и коррекции стратегии; осущесвление контроля за
функционированием всей системы в целом; развитие подсистемы информационного
обеспечения.
Стратегический тип
бизнеса - Особенности функционирования бизнеса, определяемые
его позиционированием на рынке и уровнем инновационной активности.
Стратегическое
планирование (strategic planning) - Процесс разработки долгосрочных планов развития
предприятия.
Стратегическое
управление - разработка и реализация действий, ведущих к
долгосрочному превышению уровня результативности деятельности фирмы над уровнем
конкурентов (долгосрочному бизнес-успеху) (стратегическое управление как
процесс).
Подсистема менеджмента организации, которая
осуществляет весь комплекс конкретных работ профессиональной деятельности по
стратегическому анализу, развитию, реализации и контролингу стратегии
организации (стратегическое управление как подсистема системы управления организацией).
Деятельность направленная на преобразование системы в желаемое, заранее
заданное состояние (стратегическое управление с точки зрения теории систем).
Стратегический процесс
(Strategic process) - определение стратегии как процесса, который делится
на 3 этапа: стратегический анализ, стратегическая оценка и реализация
стратегии.
Стратегическое
указание - элемент стратегии, представляющий собой достаточно
конкретное, точное и абсолютно управленчески-технологичное указание,
позволяющее осуществлять полноценное бизнес-планирование и/или принимать
конкретные тактические решения. Качество стратегических указаний – это в
существенной мере качество самой корпоративной стратегии и всей системы
стратегического управления организацией вцелом.
Стратегия (Strategy) - это
качественно определенная, обобщенная модель долгосрочных действий организации,
которые ей необходимо осуществить для достижения поставленных целей посредством
распределения и координации своих ресурсов.
Существует ряд определений понятия «стратегия», лучшим
из которых, возможно, является определение Минцберга, основанное на признании 5
факторов («5 P»
Минцберга): рlап - план, рlоу - прием, perspective - перспектива, раttern behavior - поведенческий принцип, position in respect
to others - позиция по отношению к другим.
Стратегия управления
персоналом (human resource strategy) - Подсистема корпоративной
стратегии, представленная в виде долгосрочной программы действий по реализации
концепции использования потенциала персонала организации в целях обеспечения ее
стратегического конкурентного преимущества.
Структура организации
(Structure) - термин, который используется для описания
организационной структуры. В стратегии, когда говорят о структуре, обычно
оперируют терминами «высота», «ширина», «сложность» компании и «степень ее
децентрализации», хотя подобное утверждение небесспорно.
STEP-анализ - см. PEST-аналuз.
Счет прибылей и
убытков (Profit аnd loss account) - один из трех обязательных отчетных документов,
представляемых компанией ежегодно. Данный документ включает все показатели
продаж, затрат, связанных с ними, и доходов за отчетный период.
Точно вовремя
(Jиst-in- Timе) - выпуск продукции строго по графику, чтобы добиться
уменьшения расходов на складирование готовой продукции.
Увеличенные льготы
(общий полезный результат) (Augmented benefits) -
дополнительные преимущества продукта, которые отличают его от других.
Факторы производства
(Factors of prodиction) - ресурсы, необходимые для деятельности компании.
Факторы успеха (Critical sиccess factors, CSFs) -
характеристики компании, обусловливающие ее успешную деятельность.
Фискальная политика
(Fiscal роНсу) - регулирование национальной экономики через систему
государственных доходов и расходов.
Франчайзинг
(Franchising) - продажа компанией документа (франшизы) на
производство или продажу товара под ее маркой.
Цели стратегического
уровня (Objectives) - результат, которого компания старается достичь в
долгосрочной перспективе.
Ценовая эластичность
спроса (Price elasticity of demand) - отношение
пропорционального изменения предложения товаров или спроса на них к пропорциональному
изменению цен.
Цепочка поставок
(Sиpply chain) - путь, по которому товары проходят от первого
промышленного этапа до конечного потребителя.
Человеческие ресурсы
(Ниmап resoиrces) - один из четырех основных ресурсов (материальные,
финансовые, человеческие и интеллектуальные), необходимых для функционирования
компании. Имеются в виду не только работники компании, но и их навыки и умения.
Экономия,
обусловленная ростом масштаба производства (эффект от масштаба) (Economics of
scale) - эффект, характеризующийся снижением средних
издержек производства на единицу продукции при увеличении масштабов ее
производства и продаж.
Эмерджентная
(непредвиденная, спонтанная) стратегия (Emergent strategy) -
стратегия, которая не планируется заранее и возникает по необходимости, исходя
из обстоятельств.
Фаэй Л., Рэнделл Р. Курс MBA по стратегическому менеджменту / Пер. с анг. – М.: Альпина Паблишер, 2002, стр. 246
По материалам www.rbc.ru
2 Источник информации: Финкельштейн Сидни. Ошибки топ-менеджеров ведущих корпораций: анализ и практические выводы. Пер. с анг. – М.: Альпина Бизнес Букс, 200
Дженстер П., Хасси Д. Анализ сильных и слабых сторон компании: определение стратегических возможностей/пер. с англ. – М.: Издательский дом «Вильямс», 2003. стр. 50
Источник: Томпсон А.А., Стрикленд III А. Дж. Стратегический менеджмент : концепции и ситуации для анализа, 12е изд.: Пер. с англ. – М.: Издательский дом «Вильямс», 2002, стр. 101
Источник: Томпсон А.А., Стрикленд III А. Дж. Стратегический менеджмент : концепции и ситуации для анализа, 12е изд.: Пер. с англ. – М.: Издательский дом «Вильямс», 2002, стр. 121
Michael Porter, Competitive Strategy: Techniques for Analyzing Industries and Competitors (New York: Free Press, 1980), ch. 7.
Фаэй Л., Рэнделл Р. (ред.) Курс MBA по стратегическому менеджменту / Пер. с анг. – М.: Альпина Паблишер, 2002, стр.200
.
|
|
Ольве Н.-Г., Рой Ж., Веттер М. Оценка эффективности
деятельности компании. Практическое руководство по использованию
сбалансированной системы показателей: Пер. с анг. – М.: Издательский дом “Вильямс”, 2004, стр.
292-296.
Ольве Н.-Г., Рой Ж., Веттер М. Оценка эффективности
деятельности компании. Практическое руководство по использованию
сбалансированной системы показателей:
Пер. с анг. – М.: Издательский дом
“Вильямс”, 2004, стр. 293.
Ольве Н.-Г., Рой Ж., Веттер М. Оценка эффективности
деятельности компании. Практическое руководство по использованию
сбалансированной системы показателей: Пер. с анг. – М.: Издательский дом “Вильямс”, 2004, стр. 294.
Ольве Н.-Г.,
Рой Ж., Веттер М. Оценка эффективности деятельности компании. Практическое
руководство по использованию сбалансированной системы показателей: Пер. с анг.
– М.: Издательский дом “Вильямс”, 2004,
стр. 296.
Гуияр Ф.Ж., Келли Д.Н. Преобразование организации:р. с
анг. – М.:Дело, 2000, стр. 101.