Московская финансово-промышленная академия
Реструктуризация организаций
Содержание
1. Реинжиниринг бизнес–процессов. Инструмент оптимизации бизнеса
2. Денежный поток - как индикатор стоимости бизнеса
3. И еще раз о денежных потоках
4. Меры, направленные на увеличение притока денежных средств
7. Сохранение собственности и контроля
8. Оценка эффективности реструктуризации организации
9. Переговоры с кредиторами: психологические аспекты
10. Закрытие сделки по реструктуризации задолженности
11. Реструктуризация задолженности по обязательным платежам
Основной характеристикой сложившейся в настоящий момент в России ситуации является нестабильность, как результат сложных процессов общественно-политической и социально-экономической трансформации, отсутствия на рынке согласованных «правил игры», долгосрочной, системной и взвешенной политики экономического развития и общественно признанных ее проводников. В этих условия, как на макро-, так и на микроуровне остается нестабильной и экономическая ситуация, которая в свою очередь проявляется в структурных диспропорциях, кризисе различных сфер и отраслей, низкой эффективности производства и инвестиционной привлекательности, низком платежеспособном спросе и высоком уровне рисков, контрпродуктивной налоговой системе и ее последствиях. Характерными проявлениями также являются потеря рынков сбыта большинством предприятий и компаний, недостаток оборотных средств и высокая стоимость кредитных ресурсов, «старение» основных фондов и неадекватный технологический уровень, развитие товарообменных операций и заменителей денежных средств, низкая платежная дисциплина и, как следствие, финансовая неустойчивость организаций, их несостоятельность, выраженная в неплатежеспособности или ее угрозе. Все это сопровождается неэффективностью в сфере управления на предприятиях, которая обусловлена отсутствием стратегии в деятельности и ее планирования, недостаточным знанием рынка и его тенденций, низким уровнем квалификации управленческого состава, отсутствием корпоративной культуры и стимулов у персонала, а самое главное, неэффективностью финансового менеджмента, управления издержками производства и отсутствием достоверной информации о своем финансово-экономическом состоянии. Все вышеперечисленные факторы нестабильности и ее проявления также сопровождаются растущей конкуренцией, особенно со стороны западных производителей, располагающих значительными управленческим опытом, финансовыми и технологическими ресурсами, растущими требованиями рынка и потребителя.
С одной стороны, нестабильность на макроуровне является определяющим фактором дестабилизации процессов на микроуровне. С другой стороны, нестабильность на микроуровне стимулирует дестабилизацию на макроуровне. Круг замкнулся. Решение проблем носит неоднозначный, сложный и болезненный характер и требует коренных преобразований как на одном, так и на другом уровне. Не первый год разорвать это круг пытаются через воздействие на микроуровень. С 1992 года действует институт несостоятельности (банкротства). В 1994 году с принятием Гражданского Кодекса РФ появилось понятие «реструктуризация задолженности и реформирование предприятий». С 1997 года с целью ускорения структурной перестройки экономики, повышения эффективности работы в рыночных условиях действует Постановление Правительства РФ №1373 «О реформе предприятий и иных коммерческих организаций». Действует также множество других законодательных инициатив и инструментов, но важно подчеркнуть, что все это направлено на решение одной проблемы – сделать организации прибыльными и состоятельными, а экономику эффективной и конкурентоспособной.
В этих условиях приоритетной задачей любой организации становится задача выживания и обеспечения возможностей дальнейшего развития. Поэтому весьма актуальной видится необходимость выявления наиболее проблемных моментов в финансово-хозяйственной деятельности организаций, их причин и содержания, а также возможных путей выхода из сложившейся ситуации. Другими словами - поиск возможностей обеспечения платежеспособности и финансовой устойчивости.
Главная, и, пожалуй, единственная причина неэффективного управления собственностью, приводящая к кризису в организации и неконкурентоспособности отечественного производства, - просто неумение эффективно управлять собственностью в рыночных условиях. Все остальные причины, часто обозначаемые в отечественной теории и практике управления, как-то: перегруженная социальная сфера, устаревшее оборудование, несовершенная налоговая система и т.д. и т.п., по сути не причины ухудшения состояния организаций, а исходные условия для принятия управленческих решений.
Условия микросреды организации (например, технологическое отставание) могут быть изменены, условия макросреды (например, уровень налогообложения) должны приниматься как нерегулируемые организациями постоянные параметры внешней среды, под которые необходимо оптимизировать переменные параметры самой организации. Следовательно, российская специфика, безусловно, имеет место, но только как определенные условия экономических отношений, но не причины неэффективного управления. Определенная специфика свойственна любой экономической формации, например, наверняка существует Новозеландская специфика, однако это не говорит о кризисе компаний в Новой Зеландии.
Такое понимание позволяет допустить существование определенного набора универсальных инструментов, или техник, способствующих эффективному управлению организациями вне зависимости от условий их функционирования.
Эффективное управление собственностью означает процесс, направленный и ведущий к увеличению стоимости собственности. Таким образом, для эффективного управления собственностью для каждой из указанных моделей управления требуется набор инструментов, позволяющих создавать, укреплять и защищать конкурентные преимущества в условиях постоянных изменений. В качестве универсального инструмента эффективного управления собственностью в рамках любой модели управления служит механизм реструктуризации в наборе тех или иных инструментов.
В последние годы вопросам реструктуризации уделяется много внимания. В отечественной литературе последних лет появилось немало публикаций, посвященных вопросам реструктуризации в первую очередь кризисных организаций. Здесь можно выделить работы Ш. Аккермана, Л. Белых, Г. Булычевой, М. Голубева, С. Идельменова, А. Идрисова, А. Кондратьева, И. Мазура, В. Тренева и других авторов.
Реструктуризация занимает важное место в трудах многих современных западных ученых и практиков, таких, как П. Стрибл, Р. Брейли, С. Майерс, Г. Минцберг, М. Хаммер, П. Друкер, Д. Коллард, Р. Линг, А. Раппапорт, Т. Коупленд, других авторов. Кроме того, реструктуризации уделяется много внимания при подготовке менеджеров в ведущих бизнес-школах мира, таких, как Гарвард, Стэнфорд, Коламбия.
Понятие реструктуризации не так давно используется отечественными экономистами, однако отсутствие ясного и четкого понимания, что такое реструктуризация, привело к возникновению множества «мифов о реструктуризации»: в ней нуждаются организации в состоянии банкротства или кризиса; реструктуризация — это разукрупнение организации; реструктуризация невозможна, так как нельзя избавиться от социальной сферы; главный дефицит при реструктуризации - это дефицит денег; консультанты тут не помогут, поскольку не знают конкретики каждого отдельного организации; наконец, сценарий реструктуризации каждый раз придумывается заново для конкретной организации.
Немалую путаницу в умах создает одновременное присутствие в законодательстве и практике трех очень близких по смыслу и взаимодополняемых терминов, как «реформирование», «реструктуризация» и «реорганизация».
Понятие «реформирование» в отношении компаний появилось в России с принятием постановления Правительства РФ от 30 октября 1997 г. №1373 «О реформе предприятий и иных коммерческих организаций». Под реформой организаций в соответствии с вышеназванным постановлением «понимается изменение принципов их действия, направленное на их реструктуризацию, способствующую улучшению управления, повышению эффективности производства и конкурентоспособности выпускаемой продукции, производительности труда, снижению издержек производства, улучшению финансово – экономических результатов деятельности, а также меры государственной поддержки указанных изменений». Следовательно, реформирование организаций следует рассматривать как более широкое понятие, включающее в себя направление работы с отраслью, группой организаций, чаще всего имеющих важное значение для государства, т. е. на макроуровне. А по отношению к одной конкретной организации уместно говорить о ее реструктуризации, тем более что и в Концепции реформирования указано: «направленное на их реструктуризацию». Таким образом, говоря о реструктуризации, мы имеем в виду механизм работы на уровне отдельно взятой организации или предприятия.
Так что же такое «реструктуризация»?
В зарубежной и отечественной литературе можно найти различные определения понятия реструктуризация.
Гарвардская бизнес-школа (Harvard Business School) так определяет реструктуризацию: «Являясь далеко не эпизодическим случаем, происходящим с «кем-нибудь другим, но не со мной», реструктуризация превратилась в постоянный процесс изменения рельефа компании, который затрагивает профессиональную деятельность любого менеджера. Реструктуризация компании (Corporate restructuring) – это процесс пересмотра и изменения отношений по поводу обязательств, требований, контрактов, претензий и обещаний - как в письменной, так и в устной форме - в который компания вступает с целью создания и/или сохранения стоимости. «Стоимость» (Value) определяется как широкое понятие, включающее интересы акционеров, кредиторов, работников, поставщиков, покупателей, органов власти и общественных организаций. Возможность создания стоимости путем реструктуризации компании появляется в результате многих факторов, таких, как изменения в технологиях или законодательном регулировании, растущая конкуренция, налоги, изменения процентной ставки и курса валюты и иные изменения» [1].
В материалах Всемирного Банка корпоративное реструктурирование определяется как «любые изменения в производстве, структуре капитала или собственности, которые не являются частью повседневного делового цикла компании» [2].
«Реструктуризация – категория преобразования, позволяющая компании достичь такого уровня эффективности, который обеспечит ее конкурентоспособность. В реструктуризации заложен наибольший потенциал в преобразовании бизнеса и самая быстрая отдача, в то же время - достаточно существенные трудности».[3]
Под реструктуризацией в чешской литературе понимаются «комплексные и взаимосвязанные изменения структур, обеспечивающих функционирование организации в целом» [4].
Украинские экономисты предлагают свое понимание реструктуризации: «реструктуризация организаций – это осуществление организационно-экономических, правовых, технических мер, направленных на изменение структуры организации, его управления, форм собственности, организационно-правовых форм, способных привести организацию к финансовому оздоровлению, увеличению объемов выпуска конкурентоспособной продукции, повышению эффективности производства»[5].
В отечественной экономической литературе можно встретить определение реструктуризации как «процесса обеспечения эффективного использования производственных ресурсов, приводящего к увеличению стоимости бизнеса»[6]. Реструктуризация «задействует рыночные силы, высвобождая неэффективно используемые ресурсы для более продуктивного их использования».
Еще несколько определений данного понятия встречается в работах отечественных экономистов: «Реструктуризации организации — это структурная перестройка в целях обеспечения эффективного распределения и использования всех ресурсов организации (материальных, трудовых, финансовых, технологических, земли), заключающаяся в создании комплекса бизнес-единиц на основе разделения, соединения, ликвидации (передачи) действующих и организации новых структурных подразделений, присоединения к Организации других организаций, приобретения определяющей доли в уставном капитале или акций сторонних организаций» [7].
«Реструктуризация – совокупность мероприятий по комплексному приведению условий функционирования компании в соответствие с изменяющимися условиями рынка и выработанной стратегией ее развития. Реструктуризация включает: совершенствование структуры и функций управления, преодоление отставания в технико – технологических аспектах деятельности, совершенствование финансово – экономической политики и достижение на этой основе повышения эффективности производства, конкурентоспособности продукции/услуг, роста производительности труда, снижения издержек производства, улучшения финансово – экономических результатов деятельности».[8]
Не останавливаясь на достоинствах и недостатках каждого из приведенных выше определений, можно отметить, что в понимании реструктуризации вкладываются понятия: изменения, имеющие своей целью достижение большей эффективности бизнеса, выраженной через увеличение его стоимости, и в то же время, это не элементы регулярного менеджмента, то есть не те управленческие решения, которые являются элементами повседневного делового оборота.
Реорганизация в Российской Федерации определяется Гражданским Кодексом Российской Федерации, часть 1, статья 57: «Реорганизация юридического лица (слияние, присоединение, разделение, выделение, преобразование) может быть осуществлена по решению его учредителей (участников) либо органа юридического лица, уполномоченного на то учредительными документами»[9].
Реорганизация может быть осуществлена в форме слияния, присоединения, разделения, выделения и преобразования (в соответствии с Федеральным законом «Об акционерных обществах» от 26 декабря 1995г.)[10].
Слиянием признается возникновение новой организации путем передачи ему всех прав и обязанностей двух или нескольких организаций с прекращением последних.
Присоединением организации признается прекращение одной или нескольких организаций с передачей всех их прав и обязанностей другой организации.
Разделением организации признается прекращение организации с передачей всех ее прав и обязанностей вновь создаваемым организациям.
Выделением организации признается создание одной или нескольких организаций с передачей им части прав и обязанностей реорганизуемой организации без прекращения последней.
Акционерное общество вправе преобразоваться (ст. 20) в общество с ограниченной ответственностью или в производственный кооператив с соблюдением требований, установленных Федеральными Законами.
Общество может быть ликвидировано (ст. 21) добровольно в порядке, установленном Гражданским кодексом Российской Федерации, с учетом требований настоящего Федерального Закона и устава общества. Общество может быть ликвидировано по решению суда по основаниям, предусмотренным Гражданским кодексом Российской Федерации. Ликвидация общества влечет за собой его прекращение без перехода прав и обязанностей в порядке правопреемства к другим лицам.
Однако, все вышеперечисленные элементы реорганизации, в мировой практике входят в состав механизмов (техник) реструктуризации.
Условно реструктуризацию можно разделить на два вида: внутренняя реструктуризация и внешняя (стратегическая) реструктуризация.
Внутренняя реструктуризация – это реструктуризация, направленная на эффективное использование и оптимизацию производственных, инвестиционных и финансовых ресурсов компании, и основанная на внутренних источниках роста стоимости компании.
Стратегическая реструктуризация – это реструктуризация, направленная на расширение, сужение или изменение собственности и контроля бизнеса, основанная на внешних источниках роста стоимости компании.
Кроме того, под реструктуризацией компании может пониматься не только сам процесс изменений, но и теоретическая и прикладная дисциплина, а так же вид управленческой деятельности.
Реструктуризация как теоретическая и прикладная дисциплина существует и развивается на стыке таких дисциплин, как финансовый менеджмент, финансовый анализ, оценка бизнеса и теория управления. Важно отметить, что основным методом исследования реструктуризации является практически не развитый в отечественной науке метод Кейс-стади (Case study).
Реструктуризация как управление изменениями является абсолютно не исследованной областью в отечественной экономической литературе. На Западе последнее десятилетие управлению изменениями придается огромное, если не ключевое, значение в управлении бизнесом. Поэтому понимание реструктуризации не может быть достаточным без глубокого понимания сущности и направлений изменений.
Отталкиваясь от приведенного понимания реструктуризации, необходимо подробно остановится на исследовании управления изменениями.
Изменения стали неотъемлемой чертой современного менеджмента. Способность реагировать на изменения, чтобы применить их для пользы дела, является высшим умением, определяющим мастерство менеджмента. Управление изменениями – это реакция на изменения и их использование. Изменения могут быть постоянными, но они не всегда одинаковы. Разные виды изменений требуют различных реакций.
Успешные пути проведения изменений совпадают в трех широких аспектах. Во-первых, это «разморозка» организации, т.е. привлечение внимания людей к необходимости изменений и осознанию реформаторских идей. Во-вторых, сам факт того, что изменениям позволяют произойти. В-третьих, вступление в изменения, т.е. вхождение в процесс и подготовка к последующим переменам.
Правильный подход к этим мерам в основном зависит от интенсивности внешних сил изменений и внутренних сил сопротивления им.
Например, управление кризисом перед лицом мощных сил изменений отличается от попыток стимулировать перемены, когда все пока идет хорошо. Более того, стимуляция перемен в организации с низким сопротивлением — не то же самое, что их проведение при высоком сопротивлении. Силы перемен и сопротивления формируют выбор изменений, определение их различных типов.
Силы перемен. Интенсивность силы перемен, вроде срочности введения новой технологии, изменения поведения конкурентов или смены экономического цикла, определяется степенью ее влияния на то, как идет дело (чаще всего это определяется рыночной долей, объемами продаж или иными выгодами).
Большая сила перемен — это сила, которая создает угрозу существенного ухудшения бизнеса или, наоборот, обещает его значительное улучшение. Полезно различать несколько уровней интенсивности силы перемен: малые силы, природа и направление которых трудно распознается; умеренные, направление которых очевидно, но влияние на бизнес невелико, и большие силы, существенно влияющие на бизнес.
Малая сила перемен предполагает активные изменения. Они происходят, когда сила перемен еще слаба, и ее трудно ясно распознать. Первая крупная проблема при проведении активных изменений — как привлечь внимание людей и убедить их в необходимости перемен. Бизнес, хотя уже более и не расширяющийся, в этом случае пока еще силен. Метод убеждения вряд ли эффективен, говорить особо не о чем, кроме того, что нужна глубокая убежденность в необходимости перемен. Учитывая косность мышления людей и сопротивление, обычно оказываемое активным изменениям, это почти наверняка ни к чему не приведет.
Эффективный способ привлечь внимание — призвать людей стать активными участниками проведения перемен, предложить им испытать на себе их действие и посмотреть, что из этого выйдет. Подобный подход используется потенциально открытыми для изменений компаниями.
Вторая большая трудность состоит в необходимости определить реформаторскую идею. В большинстве подобных ситуаций недостаточно ни личной инициативы одного человека, ни усилий одной команды, чтобы устранить неопределенность в отношении дальнейших действий. С другой стороны, в любой компании существуют «агенты перемен» - движущие силы внутри компании, готовые выйти с реформаторскими решениями.
Если есть время, оно используется для проведения экспериментов. Экспериментирование с участием стольких групп агентов перемен, сколько целесообразно при нынешнем состоянии бизнеса и в данных обстоятельствах, является ключом для определения сильной реформаторской идеи во время первой фазы активных перемен.
Умеренная сила перемен требует реактивных изменений. Речь идет о таких изменениях, когда сила перемен уже начала влиять на показатели работы организации, но не настолько, чтобы угрожать его жизнедеятельности или помешать воспользоваться возможными положительными факторами.
В этом случае проще привлекается внимание людей, чем при активных переменах, поскольку их сила помогает «открыть глаза» на происходящее. Однако в закрытых организациях для этой цели может все же понадобиться «шоковая терапия». Расчета на уговоры часто недостаточно: люди предпочитают кивать головами и делать все по-старому. Все же наиболее эффективный подход - максимально решительно подвергнуть компанию воздействию силы перемен.
После того, как внимание людей к необходимости изменений привлечено, разрабатываются соответствующие реформаторские идеи. Ввиду того, что сила перемен уже известна, нет той необходимости исследовать неизведанное, как в первом случае. Попытка провести обширное экспериментирование по системе «новая метла по-новому метет» в такой ситуации оказывается опасной из-за недостатка времени.
С другой стороны, многие компании не реагируют незамедлительно, так что возможность для творчества всегда остается. Усилия одиночки не дают возможности добиться отдачи от остальных. Самым подходящим способом развить ценностно-образующую идею представляется создание многоцелевых команд.
Большая сила перемен требует быстрой реакции. Когда бизнес оказывается на грани провала, активному сопротивлению противостоит «угрожающая» сила, неизбежно быстрое развитие ситуации в сторону кризиса. В случае, если перемены не проводятся вовремя, внешние держатели акций создают компании препятствия, не контролируемые управленческим звеном.
К сожалению, так часто и случается, особенно в переходные моменты развития производства, а также в компаниях с повышенной ролью руководства, ослепленного политическими, структурными и «принципиальными» проблемами. Когда кризис разрастается, акционеры отзывают или ограничивают свои обязательства, и борьба за оставшиеся ресурсы усиливается. Время на управление изменениями стремительно сокращается.
Преимущество кризисных перемен состоит в том, что их лидер располагает полным вниманием всех игроков. Когда разражается кризис, компания быстро понимает всю необходимость изменений и осознает проводящие их силы.
Еще одно преимущество состоит в том, что направление изменений ясно. Чтобы в ограниченное время спасти компанию, подходят лишь несколько реформаторских идей: снижение затрат, перегруппировка вокруг сильных положительных моментов, использование тактики удачливых конкурентов. Чем напряженнее ситуация, тем меньше времени для проведения консультаций и работы в команде. Важно, чтобы цели и задачи перемен были быстро сформулированы.
В случае большой позитивной силы перемен, такой как создание нового продукта, руководство компании стремится максимально эффективно и как можно быстрее воспользоваться этой возможностью. Привлечь внимание людей не представляется большой проблемой, если эта возможность достаточно выгодна. Реформаторская идея состоит в как можно более быстрой переориентации бизнеса. Лучший способ сделать это зависит от того, открыта или закрыта для перемен сама организация.
Сопротивление переменам. Интенсивность сопротивления переменам зависит от того, что компания теряет или приобретает при изменениях, равно как и от культуры организации, которая формирует реакцию на изменения. Если в организации, открытой для перемен, есть достаточное количество прямых участников перемен, желающих испробовать новые пути, сопротивление невелико; если в организации есть хотя бы несколько подобных сотрудников, сопротивление умеренно, тогда как в закрытых организациях, где их очень мало, сопротивление особенно велико.
Эти уровни сопротивления в сочетании с уровнями интенсивности силы перемен предоставляют простой способ выбрать единственно правильный в данном случае путь управления изменениями, что отражено на рис. 1.

Рис.1. Различные пути управления изменениями[11]
Среди наиболее широко дискутируемых путей проведения перемен по уровню сопротивления можно разделить на 3 типа.
1. Ограниченный путь, характерный для закрытых организаций.
2. Смешанный путь, характерный потенциально открытых организаций.
3. Непрерывный путь, характерный для открытых организаций.
Для каждого уровня сопротивления переменам классифицируются пути проведения перемен в порядке возрастания их силы. По мере возрастания необходимости изменений остается все меньше и меньше времени, чтобы привлечь внимание сотрудников компании и экспериментировать с реформаторскими идеями.
Ограниченный путь, характерный для закрытых организаций.
В организациях, закрытых для перемен, наиболее эффективен радикальный подход, позволяющий сломить доминирующие традиции сопротивления и изыскать возможности предоставления остальным игрокам большую поддержку для проведения перемен.
Подобный ограниченный путь очень эффективный для изменения сознания и структуры, но все же понадобится дополнительное время, чтобы изменить ценности, навыки и поведение.
Радикальное руководство. Руководителей авторитарного типа время от времени посещает идея, что закрытую организацию необходимо «встряхнуть», хотя на горизонте может не быть силы, несущей перемены.
Для того, чтобы ситуация оправдалась, важно, чтобы понимание было верным. Иначе это начинание оказывается саморазрушительным. Гораздо более разумным является путь трансформации в открытую организацию, для которой свойственны эксперименты.
Организационные перестановки. Чтобы привлечь внимание людей к явной необходимости изменений, чтобы переориентировать их в направлении осязаемой силы перемен и организации отпора консерваторам, используются некоторые формы реорганизации: внешние — через приобретение или слияние, либо внутренние — путем создания новой структуры.
Сокращение и реструктуризация. Когда сила перемен достигает критических масштабов, угрожая выживанию компании, быстрая радикальная реструктуризация является единственной альтернативой для организаций, закрытых для перемен.
Смешанные пути для потенциально открытых организаций.
Организации, которые могут быть открыты для перемен, уже содержат потенциальный набор агентов изменений и имеют традиции работы в команде. Это дает возможность приступить к экспериментам и задействовать активных сторонников изменений. Однако влияние сторонников перемен сдерживается их противниками.
Экспериментирование сверху вниз. В отсутствие распознаваемых сил перемен руководитель процесса изменений использует все возможные преимущества, которые предоставляют ему агенты перемен, и имеющееся время для экспериментирования, одновременно максимально открывая организацию.
Перестройка процесса. Ввиду того, что и причины перемен, и ценностно-образующая идея вполне легко идентифицируемы, не требуется экспериментирование. Организация является достаточно открытой, чтобы разрешить формирование многоцелевых команд для разработки деталей идеи и ее воплощения. Перестройка начинается после разработки новых вариантов процессов.
Автономная реструктуризация. Это реструктуризация, которая проводится сторонниками перемен в среднем звене управления, оказавшимися перед лицом больших сил перемен. Давление этих сил и требуемое направление изменений настолько очевидны, что, прежде чем высшее руководство начнет диалог с менеджерами среднего звена, открытыми для перемен, последние начинают спонтанно адаптироваться к ситуации по собственной инициативе.
Если руководящее звено быстро схватывает ситуацию, оно использует перемены, вводимые «игроками», как модель для проведения быстрых перемен в масштабах всей организации.
Непрерывный путь, характерный для открытых организаций.
Обычно риск наличия консерваторов в открытой для перемен организации невелик, потому что желание осуществить изменения часто само возникает в ней и постепенно наводняет ее, прежде чем захватить целиком. Консерваторы представляют собой уменьшающуюся группу, противостоящую растущей команде, нацеленной на перемены.
Экспериментирование по системе «с ног на голову». Когда силы перемен неясны и организация открыта, те, кто находятся на передовом рубеже, так называемые «фронтлайнеры» проводят широкие эксперименты, поиск новых ценностно-образующих идей и воплощения их в жизнь.
Целевое каскадирование. Когда силы перемен известны лучше, нет большой необходимости экспериментировать. Лидер перемен, скорее, использует преимущество открытой организации, разрабатывает реформаторские идеи на каждом конкретном исполнительском уровне, каскадом спуская идею от вершины к передовой линии.
Быстрая адаптация. Организации, открытые благодаря проведенным изменениям, дают богатую почву для проведения пошаговых перемен. Способность постоянно изменяться является хорошим тестом на то, насколько удачно прошла последняя перемена.
Два основных типа непрерывных изменений — это безостановочный процесс улучшения, или, как говорят японцы, «кайзэн» (kaizen), и спонтанная управленческая инициатива, или «интрапренерство»[12]. К сожалению, в современном мире «кайзэн» часто слишком внутренне-ориентирован и недостаточно скор, чтобы отвечать мощным силам перемен.
«Интрапренерство», с другой стороны, включает в себя предпринимательскую деятельность сверху донизу как прямой ответ на возможности, предоставляемые рынком.
Определяя путь изменений, важно отметить, что перемены слишком неопределенны, чтобы их можно было предсказать. Как только организация вступает на этот путь, силы перемен и сопротивления могут повести себя совершенно неожиданно, заставляя постоянно к ним адаптироваться. Многие варианты изменений подразумевают наличие нескольких возможных путей. Например, сокращение штатов, за которым следует перестройка, а потом проведение быстрой адаптации. Держа под контролем соотношение между силами перемен и сопротивления им, изменяя в соответствии с этим путь проведения изменений, лидеры процесса могут оптимизировать свои шансы на успех.
Исследованные выше процессы изменений и управлениями ими большей частью имеют отношение к операционной реструктуризации. Для исследования изменений на уровне стратегии компании требуются новые подходы и решения. Стратегии бизнеса все еще строятся на техниках стратегического анализа вроде «Пяти сил» Портера[13] или «Бостонских клеток». Такой макроэкономический подход в действительности мало может помочь небольшой группе людей, возглавляющих большую сложную организацию, в разработке детальной стратегии и плана деятельности, как и в их изменении. Можно не принимать в расчет никакие человеческие факторы, но мир слишком динамичен, сложен и непредсказуем, чтобы стратегию можно было просто спускать сверху вниз, особенно когда речь идет о таких рынках, как рынки высоких технологий и финансовых услуг.
В быстро меняющемся окружении удачные стратегии обычно возникают как итог ряда последовательных решений, принимаемых чаще всего менеджерами среднего звена, имеющими дело с рынками и технологиями. Детально сформулированной стратегии может просто не существовать. «Спонтанные» стратегии обычно вытекают из последовательности решений о размещении ресурсов.
Американский ученый Генри Минцберг (Henry Mintzberg) продемонстрировал, что в действительности управление не похоже на модели, описываемые в учебниках. Как пишет Минцберг, управленцы далеки от образа систематически мыслящих аналитиков и планировщиков. «Менеджеры участвуют в изнурительной гонке... им приходится быстро принимать множество решений... они предпочитают действовать и недолюбливают аналитиков»[14].
Опрос руководителей компаний также показал, что вопреки рекомендациям учебников, работе над таблицами агрегированных показателей, которые выдают корпоративные системы информационного обслуживания руководства, они предпочитают общение — личное или по телефону. Что еще интереснее — 93% личных контактов возникает случайно[15].
Это направление исследований набирает силу уже более 30 лет и успело дать описание деятельности на всех ступенях управления — от мастера участка до генеральных директоров. Причем объектами анализа были управленцы многих стран и отраслей. Сегодня не приходится сомневаться, что реальность управленческой деятельности не похожа на иерархические модели, которые представляют анализ, планирование, внедрение и контроль как отдельные и последовательные виды деятельности.
Как отмечает Минцберг, обычно люди отождествляют понятия «стратегия» и «планирование», понимая их как сознательное и преднамеренное действие, но возможны и другие значения. В частности, при изучении компании снаружи, как почти всегда изучают конкурентов, не известны их планы. И тогда идет речь о стратегии как об особенностях поведения, как о логике и последовательности действий в постоянно меняющихся условиях. Логику поведения можно выявить только post factum, и не имеет значения, соответствует ли она замыслу, или и замысла никакого не было. Эта идея Минцберга отображена на рис. 2, где показано, что:
ü часть задуманной, т.е. запланированной стратегии реализовать не удалось; то, что удалось реализовать, является сознательной стратегией;
ü значительная часть того, что оказалось реализованным, не входило в задуманную стратегию, и образуется возникающая стратегия;
ü на практике реализуется некая комбинация сознательной и возникающей стратегий.
Выдвинутая Минцбергом идея о возникающих стратегиях согласуется с растущим значением и вниманием к адаптируемости, к способности внедрять новое и учиться, наконец, к стратегической реструктуризации как опции постоянного управления изменениями.
Реструктуризация сегодня стала высокоэффективным рыночным инструментом повышения конкурентоспособности предприятий (организаций) и рассматривается как совокупность мероприятий по комплексному приведению условий функционирования компании в соответствие с изменяющимися условиями рынка и выработанной стратегией ее развития.
Реструктуризация включает:
· совершенствование структуры и функций управления,
· преодоление отставания в технико-технологических аспектах деятельности,
· совершенствование финансово-экономической политики и достижение на этой основе повышения эффективности производства, конкурентоспособности продукции/услуг, роста производительности труда, снижения издержек производства,
· улучшения финансово-экономических результатов деятельности.
Началу работ по реструктуризации предшествует комплексная диагностика, по результатам которой принимается решение о конкретном наборе мероприятий и работ, связанных с преобразованиями.
Необходимость реструктуризации возникает не только у предприятий и компаний, находящихся в неблагополучном состоянии (спад производства и оборота, приближение к состоянию банкротства и др.). Значительный интерес проявляют руководители процветающих предприятий.
Реструктуризация компании не является самоцелью или данью моде, она должна проводиться тогда, когда ее необходимость вызвана объективными обстоятельствами. Главной особенностью реструктуризации в отличие от текущих отдельных изменений в производстве, структуре капитала или собственности, рынках сбыта и т.п. является то, что реструктуризация не является частью повседневного делового цикла компании. Именно необходимость комплексного характера преобразований, затрагивающих практически все стороны функционирования компании, означает реструктуризацию.
Можно упрощенно выделить два направления реструктуризации по технологии работы:
· корпоративная, стратегическая реструктуризация компании, направленная на повышение эффективности функционирования и связанная с развитием действующей компании, включая увеличение стоимости собственного капитала, повышение конкурентоспособности, завоевание новых или расширение имеющихся рынков, оптимизацию организационной структуры, диверсификацию деятельности и т.п. (Мнение 2 далее);
· реструктуризация компании в кризисных условиях. Кризисные ситуации для компании включают несколько видов (этапов): от снижения эффективности производства и сбыта, ухудшения финансово-экономического состояния, не сказывающегося на расчетах с кредиторами, до ситуации, характеризующейся несвоевременным или неполным удовлетворением требований кредиторов. Крайним проявлением кризисной ситуации является несостоятельность (банкротство) компании. (Мнение 1 далее).
Успех и эффективность реструктуризированного бизнеса в существенной степени зависит от целесообразной и адекватной организации проведения реструктуризации, при этом необходимо выделить следующие наиболее важные компоненты:
· комплексную диагностику компании, на основе которой формируется целостная картина бизнеса компании и разрабатывается бизнес-план, описывающий цели и задачи, решаемые в процессе реструктуризации. Комплексная диагностика компании включает ситуационный, организационно-управленческий, финансово-экономический, производственно-хозяйственный анализ и анализ кадрового потенциала компании. Этот важнейший этап позволяет сопоставить (а зачастую и модернизировать) миссию, цели, стратегии компании с реальными результатами деятельности на рынке и характеристиками внешней среды, оценить использование потенциала компании, выявить ключевые проблемы и наметить пути их решения;
· бизнес-план, адекватный стратегии и состоянию компании, а также условиям внешнего окружения, содержащий итоги диагностики компании и анализа места компании на рынке, а также описание тех процессов, которые следует реализовать в ходе реструктуризации, в том числе в областях маркетинга, производства, финансов, управления, организационных структур. В бизнес-плане также оцениваются риски компании. Бизнес-план позволяет оценить жизнеспособность и эффективность проекта реструктуризации и служит важным инструментом получения финансовой поддержки внешних инвесторов;
· организационную структуру компании, формируемую в виде единого корпоративного центра и совокупности бизнес-единиц различной степени подчиненности и специализации, ответственных за обеспечение определенных затратных (так называемые центры затрат), доходных (так называемые центры доходов), прибыльных (так называемые центры прибыли) и инвестиционных (так называемые центры инвестиций) показателей. Иерархическая структура компании должна быть ориентирована на оптимальное осуществление управленческих и координирующих воздействий и связей, исключение дублирования функций и излишних управленческих надстроек, обеспечение системной взаимосвязанности и защищенности;
· финансирование проекта реструктуризации. Очевидно, что реализация такого сложного, рискового проекта, как реструктуризация компании, тем более в условиях нестабильной экономики требует существенных инвестиций;
· систему управления процессом реструктуризации, подразумевающую создание и эффективное функционирование определенной полномочной рабочей группы компании, иногда поддерживаемой командой внешних консультантов. В ведении указанной группы и находятся вопросы организации и управления процессами реструктуризации.
Реструктуризация чрезвычайно сложный процесс, поскольку многие аспекты деятельности компании оцениваются качественно (миссия компании, цели и стратегии, сегмент рынка, бизнес-процесс и пр.), а деятельность компании осуществляется в условиях изменчивости и неопределенности внешней по отношению к компании среды. Но и количественные характеристики зачастую трудно оцениваются, поскольку они фигурируют в виде набора прогнозируемых вероятностных значений.
Реструктуризация не панацея от всех бед, но один из эффективных рыночных инструментов развития успешного бизнеса. Опыт неудач процессов реструктуризации отдельных российских предприятий говорит скорее о недостаточно продуманной и проработанной организации ее проведения, чем о недостатке ее как метода. Уместно будет вспомнить один из законов прикладной мерфологии: даже маленькая практика стоит большой теории.
Методы управления изменениями сейчас находятся в фокусе внимания менеджеров большинства компаний на Западе, так как внешняя среда стала гораздо динамичнее. К концу девяностых годов она превратилась в главный фактор изменений внутри компании.
Любыми изменениями в компании необходимо управлять быстро и эффективно, для этого необходимо иметь соответствующие инструменты информационной поддержки управления и реструктуризации. Традиционные техники управленческого учета в виде отделившихся от бухгалтерии систем сбора оперативной количественной информации очевидно не достаточны, так как это инструменты и средства поддержки принятия тактических решений.
Обычные методы повышения производительности – рационализация и автоматизация процессов – не могут в современных условиях привести к серьезным улучшениям. В частности, серьезные инвестиции в информационные технологии часто оказываются неэффективными, во многом из-за того, что направлены на механизацию и ускорение существующих процессов.
Ответом на потребность в инструменте управления реструктуризацией стало появление реинжиниринга - совокупности методов, позволяющих с помощью информационных технологий производить анализ и моделирование структур и процессов компании.
Реинжиниринг означает использование современных информационных технологий для радикальной перестройки бизнес-процессов и значительного повышения их производительности. Реинжиниринг нельзя спланировать детально и выполнить поэтапно. Это предложение носит характер «все или ничего». Реинжиниринг основан на концепции дискретного мышления - отыскании устаревших правил и фундаментальных допущений, на которых строится работа, и решительном разрыве с ними. «При проведении реинжиниринга необходимо освободиться от устаревших бизнес-процессов и принципов их разработки и создать новые. Группа реинжиниринга должна без конца задавать одни и те же вопросы: «Зачем?» и «А что, если?..»»[16].
Особенность реинжиниринга как концепции состоит в том, что управление организациями рассматривается «как инженерная деятельность, охватывающая и проектирование, и управление техническим объектом» [17]. Для того, чтобы управлять таким сложным техническим объектом, как космическая ракета (организация), надо задать параметры ее начального состояния – координаты, параметры конечного состояния - заданную орбиту или цель (показатели объема продаж, доли рынка, рентабельности, снижения затрат и т. п.) и описать траекторию полета (процесс реструктуризации). В момент подъема информация о состоянии основных узлов, рабочих характеристиках снимается постоянно, непрерывно анализируются имеющиеся отклонения и осуществляются управляющие воздействия. При выходе на орбиту (результат реструктуризации) контроль продолжает осуществляться, но несколько реже.
Создание новых правил, приемлемых в текущей ситуации, начинается с новой концепции бизнес-процесса - с чьей-то новой отличной идеи. Однако реинжиниринг не должен быть хаотичным. Некоторые принципы уже выявлены практической работой ряда компаний и могут помочь в работе и другим:
Достижение результата, а не выполнение задачи. Работа строится на основе цели или результата, а не задачи.
Исполнение процесса пользователями его результата. В погоне за экономией масштаба и выгодами специализации многие компании организовали у себя специализированные подразделения для исполнения специализированных процессов. Каждое подразделение выполняет только один тип работы и является "клиентом" процессов, исполняемых другими группами. Сейчас, в условиях широкой доступности компьютерных данных, отделы, подразделения и отдельные лица могут сделать намного больше самостоятельно.
Включение обработки информации в реальную работу, которая генерирует эту информацию. Два упомянутых выше принципа рекомендуют сжимать линейные процессы. Этот принцип рекомендует перемещать работу от одного человека или подразделения к другому.
Централизация географически распыленных ресурсов. Конфликт между централизацией и децентрализацией давно уже стал классическим. Децентрализация любого ресурса (людей, оборудования, складских запасов) позволяет организовать лучшее обслуживание тех, кто использует этот ресурс, ценой избыточности, бюрократии и упущенной экономии масштаба. Теперь компаниям уже не нужно искать золотую середину. Они могут воспользоваться базами данных, телекоммуникационными сетями и стандартными системами обработки, чтобы совместить выгоды масштаба и координации с выгодами гибкости и качества обслуживания.
Сочетание параллельных работ вместо интеграции их результатов. Децентрализованные закупки представляют собой один из видов параллельной обработки - разные подразделения исполняют одну и ту же функцию. Другой часто встречающийся вид параллельной обработки - разные подразделения исполняют разные функции, которые ведут к общему результату. Новый принцип рекомендует создавать связи между параллельными функциями и координировать соответствующие действия в процессе их совершения, а не по окончании. Коммуникационные сети, базы данных общего пользования и видеоконференции могут объединить независимые группы и обеспечить постоянную координацию.
Интеграция контроля в процесс. В большинстве организаций люди, исполняющие работу - это не те, кто контролирует ее ход и принимают решения. Скрытое допущение состоит в том, что те, кто фактически исполняет работу, не имеют ни времени, ни желания, ни знаний, достаточных для ее контроля и принятия решений. На этом допущении и строится вся иерархическая структура руководства. Новый принцип подсказывает, что именно люди, исполняющие работу, должны принимать решения, а сам процесс должен иметь встроенный в него механизм контроля. Число слоев в пирамиде управления, таким образом, можно уменьшить, а организацию сделать более плоской.
Фиксация информации один раз - у источника. Последний принцип очень простой. Пока информацию было трудно передавать, можно было собирать ее повторно. Компании просто пытались пережить неизбежно возникающие задержки, ошибки ввода и общехозяйственные расходы. Сегодня полученная информация может быть занесена в базу данных к услугам всех, кому она может понадобиться. Штриховое кодирование, реляционные базы данных и системы обмена данными позволяют легко собирать, хранить и передавать информацию.
Ключевое значение реинжиниринг играет для описания бизнеса на уровне структур и управления их преобразованиями.
Организационное проектирование или создание структуры компании, поддерживающей выбранную стратегию бизнеса до недавнего времени относилось к наиболее туманным и слабо формализуемым областям менеджмента. И только в 90-е годы появились стандарты описания, позволяющие контролировать процессы реструктуризации. Была введена система координат, позволяющая решить задачу актуальную сегодня – изменить структуру бизнеса в считанные недели, имея достаточные средства для его контроля. Основная задача реинжиниринга – фиксация текущего состояния компании в виде информационной бизнес-модели, что позволит поставить управленческий диагноз, реструктурировать бизнес-процессы и перейти к регулярному менеджменту.
Бизнес-модель представляет собой множество своеобразных регистров управленческого учета (например, функции и звенья) и отношений между ними (проекций). То есть речь идет о некой корпоративной памяти, где сосредоточены в виде непротиворечивой системы все принятые и зафиксированные в особом формате решения по организации бизнеса в компании. Кроме того, эта модель позволяет генерировать разнообразные организационно – распорядительные документы (Положения), регламентирующие деятельность компании.
Такая организационная модель может быть построена по крайней мере для трех уровней положений: для компании в целом, подразделений и сотрудников (Положение о должностных обязанностях). Различия только в степени детализации функций и исполнителей. Ценность модели еще и в том, что она одновременно содержит все отношения «функция – исполнитель», позволяя настраивать «степень разрешения» взгляда на компанию применительно к конкретной управленческой задаче, то есть осуществлять постоянный управленческий учет функций и исполнительных звеньев.
Таким образом, реинжиниринг позволяет сделать первый, наиболее важный шаг в достижении прозрачности организации - построить его подробное структурное описание, выстроенное по иерархии управления и исполняемым функциям, направленным на достижение определенных целей. Такого рода модели легли, например, в основу системы международных стандартов ISO 9000, где они позволяют документально прослеживать наличие и закрепление функций, гарантирующих производство продукции требуемого качества.
Появление стандартов описания структуры компании имело важное последствие в менеджменте. Не представляя начальную точку в некоторой системе координат, трудно спроектировать требуемую траекторию движения. Специальная технология и информационные инструменты не только дают возможность достичь существенно большей ясности в понимании своего бизнеса, своего организации. С их помощью можно описать план реструктуризации компании примерно в следующих терминах – «убрать или добавить функцию, убрать или добавить звено, перераспределить функции между звеньями и т.п.», то есть перейти к динамическому бизнес–моделированию.
Бизнес-модели опираются на понятие функций – устойчивых, повторяющихся специализированных действий, способность реализации которых поддерживается в компании, и которые закреплены за исполнительными звеньями. Иными словами, эти модели служат для описания «что делается в компании», ее функциональных возможностей или потенциала. Возможно, при «стратегическом» характере перестройки компании целесообразно описывать ее только на этом уровне – изменения в бизнесе компании прежде всего ведет к изменению наборов поддерживаемых функций.
Следующий этап в бизнес-моделировании основан на функционально-технологическом подходе (управленческом конвейере), который группирует или разлагает функции по бизнес-процессам - последовательностям операций объединенных в технологические цепочки связанные с основной деятельностью или по циклам принятия управленческих решений.
Бизнес-процесс – это упорядоченная во времени и пространстве совокупность взаимосвязанных работ направленных на получение определенного результата, с указанием начала и конца и точным определением входов и выходов. Конечным результатом глобального бизнес - процесса коммерческой компании является своевременное и оптимальное удовлетворение потребностей клиента в функциональном назначении потребляемой им продукции (товара, услуги), ее стоимости и качестве. Далее, внутри компании происходит декомпозиция этого глобального бизнес - процесса с выделением процессов «внешних» (непосредственно ориентированных на клиентов) и «внутренних».
Бизнес-процессы, так же как и функции, имеют своих ответственных исполнителей (владельцев, хозяев процесса). Поэтому организационная структура компания может быть описана и как совокупность функций (I) и как совокупность бизнес–процессов (II)[18]. Эта возможность нашла свое отражение в разных редакциях стандарта качества ISO-9000: (I) - более ранний стандарт 1987г. и (II) – стандарт 1994г. Последнее описание, конечно, является значительно более содержательным, но оно и требует больших усилий для его разработки. Основным фактором, заставляющим компании перейти на этот стандарт, является требование рынка по максимальной ориентации бизнеса на удовлетворение индивидуальных потребностей клиента, в отличие от прежней парадигмы общества «массового потребления».
Наличие более подробного горизонтального «описания» компании не исключает необходимости представления «вертикальной» архитектоники функций компании, что является весьма полезным для общей оценки возможностей компании. Особенно это важно при выработке стратегических решений по реструктуризации бизнеса. Поэтому должны иметь место оба подхода к описанию компании. Первоначально описывается организационная структура компании на уровне достаточно крупных функций (например, «снабжение», «производство», «сбыт», «учет», «маркетинг» и т.п. с одним – двумя уровнями детализации) и закрепляется ответственность за их реализацию. Каждая из этих функций может трактоваться как «свернутый» (не раскрытый с помощью явного описания) бизнес-процесс. Для части функций такое описание можно считать достаточным – регламент их выполнения либо уже описан в некотором виде (инструкция, руководство и т.п.), либо очевиден (отступления от него, и некоторая вариантность исполнения некритичны для компании).
В качестве объектов для формального описания должны быть выбраны «ключевые» процессы компании, наиболее сильно отражающиеся на ее конкурентоспособности. Второй случай, когда формальное описание процесса является необходимым - это переход к его компьютеризации. Обычно же, первое и второе условия совпадают. После проведения этой части формализации деятельности компании к «Положению об организационной структуре» добавляется новый документ – «Описание бизнес – процессов компании». Таким образом, происходит переход к матричной структуре организации.
Очень важным моментом является то, что оба указанных подхода могут быть реализованы одновременно. Детализированные функции или операции, из которых складываются бизнес–процессы, за кем то закреплены, и одновременно с описанием процессов делается еще один важный шаг - структурная модель компании трансформируется в процессно – ролевую модель.
Уровни бизнес-моделей, которые обеспечивают полное и точное описание компании, необходимое для принятия и закрепления решений по организации ее деятельности, изображены в приложении 6. Однако, для более точного прогнозирования деятельности возможно их дополнение системами количественного моделирования, изображенными там же. Например, имитационными моделями деятельности организации, моделями финансового анализа и планирования, матричными моделями маркетингового Portfolio – анализа и другими средствами компьютерной поддержки стратегического планирования.
Программы поддержки бизнес–планирования могут варьировать объемы и цены продукции и ресурсов, условия расчетов, размеры и способы привлечения и освоения финансовых ресурсов, оценивая конечный результат по выбранным критериям. Если же все просчитанные варианты неудовлетворительны - и надо принимать решение по радикальным изменениям бизнеса, следует обращаться к качественным моделям поддержки стратегических решений.
Таким образом, применение реинжиниринга в качестве инструмента бизнес–моделирования позволяет наиболее эффективно управлять изменениями и реструктуризацией компанией.
Отдельно необходимо отметить, что сегодня успешная реструктуризация возможна только при условии совместного применения двух взаимодополняющих друг друга инструментов реструктуризации – оценки бизнеса и реинжиниринга. Если оценка бизнеса отвечает на вопрос «Что имеем?», то реинжиниринг позволяет ответить на вопрос «Что делать?». Однако использование данных инструментов – необходимое, но не достаточное условие, непосредственно реструктуризация реализуется через конкретные действия и управленческие решения, составляющие основу многих методик реструктуризации, и именно они отвечают на вопрос «Как делать?».
Реструктуризация включает в себя поиск общих направлений, позволяющих фирме добиться конкурентных преимуществ и максимизировать свою стоимость. Это позволяет понять, каковы сильные стороны компании по сравнению с конкурентами, а также определить способы повышения ее ценности для акционеров. Основываясь на таком понимании, компании регулярно определяют области хозяйственно-экономической деятельности, в которых они могут реализовать конкурентные преимущества и таким образом получить самые высокие доходы, что заставляет сегодняшних управленцев по-новому взглянуть вообще на концепцию ведения бизнеса.
Западная практика управления современным бизнесом показывает, что менеджмент все больше внимания уделяет концепции управления стоимостью, создаваемой бизнесом для акционеров. Можно сказать, что на сегодняшний день показатель стоимости, рассматриваемый в качестве критерия оценки деятельности организации, является наиболее предпочтительным по сравнению с показателями дохода, прибыли, рентабельности и т. д.
Оценка и управление стоимостью действующего предприятия могут стать своеобразным индикатором выявления “узких” мест на предприятии и позволят найти наиболее правильные пути повышения его эффективности через выявление имеющихся резервов. А также могут содействовать определению оптимального варианта реструктурирования бизнеса.
Денежный поток (поток денежных средств) – разность между всеми полученными и выплаченными организацией денежными средствами за определенный период времени[19].
Как было отмечено ранее, исследование рыночных данных показывает, что существует устойчивая связь между денежным потоком и стоимостью компании. Существуют эмпирические данные, свидетельствующие об устойчивой зависимости между дисконтированным денежным потоком и рыночной стоимостью компании, что показано на рис. 4. В свою очередь бухгалтерские прибыли плохо соотносятся с рыночной стоимостью. Исследование, проведенное компанией McKinsey на основе прогнозов Value Line Investment Survey, показало, что коэффициент корреляции между коэффициентом цена/прибыль и ростом прибыли в расчете на 1 акцию составляет всего 0,088. В то же время коэффициент корреляции между коэффициентом цена/прибыль и ростом денежного потока в расчете на 1 акцию составляет 0,94.

Рис. 4. Тесная корреляция между рыночной стоимостью и дисконтированным денежным потоком[20]
Важную роль в управлении стоимостью играет глубокое понимание того, какие именно параметры деятельности фактически определяют стоимость бизнеса. Эти параметры составляют ключевые факторы стоимости. Фактор стоимости — это любая переменная, влияющая на стоимость компании, т.е. компонент в модели дисконтированного денежного потока, при изменении которого в модели меняется и денежный поток. Таким образом, изменяется стоимость компании.
Чтобы факторами стоимости воспользоваться, устанавливается их соподчиненность и определяется, какой из факторов оказывает наибольшее воздействие на стоимость.
Исследование системы факторов стоимости до самого детального уровня позволяет увязать каждый фактор стоимости с показателями, на основе которых принимаются управленческие решения. Общие факторы стоимости, такие как рост объема продаж, прибыль от основной деятельности, оборачиваемость капитала, одинаково хорошо применимы почти ко всем деловым единицам, однако им не хватает конкретности, и они приносят мало пользы на низовом уровне. На рис. 3 показано, что факторы стоимости можно использовать на трех уровнях: на общем, где прибыль от основной деятельности в сочетании с показателем инвестированного капитала служат основой для расчета рентабельности инвестиций; на уровне деловой единицы, где особенно уместны такие параметры, как клиентская база; и на низовом уровне, где требуется предельная детализация, чтобы увязать факторы стоимости с конкретными решениями, находящимися в компетенции оперативных менеджеров.

Рис.3. Определение факторов стоимости на разных уровнях[21]
Выявление ключевых факторов стоимости — это также творческий процесс, в котором применяется метод проб и ошибок. С помощью механических приемов, основанных на имеющейся информации, и чисто финансовых подходов сложно выявить ключевые факторы стоимости. Увязка факторов стоимости с деловыми решениями позволяет сформировать «дерево» факторов стоимости, которое в свою очередь облегчает принятие правильных решений. Так, прибыль от основной деятельности можно разбить на сегменты по типам продуктов, географическим зонам или категориям потребителей. Если компания добивается того, чтобы профессиональные навыки ее торговых агентов соответствовали потребительским сегментам, то такая разбивка более полезна, чем разбивка на географические сегменты.
Факторы стоимости нельзя исследовать в отрыве друг от друга. Например, повышение цены само по себе может существенно увеличить стоимость — но только если не повлечет за собой потерю значительной доли рынка. По этой причине анализируются различные сценарии развития событий для того, чтобы лучше понять взаимосвязи между факторами стоимости. Сценарии показывают, как скажутся на стоимости компании или ее деловой единицы различные сочетания совместимых предпосылок, и тем самым помогают менеджерам увидеть взаимосвязь стратегии[22] реструктуризации и стоимости компании.
Реструктуризация может быть нацелена, например, на установление превосходства в области издержек – лидерство по издержкам - за счет экономии от масштаба. Иной подход - это диверсификация деятельности фирмы, когда компания ищет такой вид продукции для производства, который не производят конкуренты, но который, как считается, обладает потребительским спросом у клиентов компании.
Бизнес-портфель компании сбалансируется между продуктами на разных этапах жизненного цикла для оптимизации потоков наличности и снижения потенциальных рисков. Эти и другие альтернативы реализуются либо внутри существующей фирмы с опорой на ее возможности и практический опыт путем операционной реструктуризации, либо внешними средствами через стратегическую реструктуризацию.
Операционная реструктуризация – это реструктуризация, направленная на эффективное использование производственных, инвестиционных и финансовых ресурсов компании.
Направления операционной реструктуризации могут быть разделены на три категории. Производственная реструктуризация - прибыльное управление производственными операциями компании путем эффективного использования всех имеющихся ресурсов. Инвестиционная реструктуризация - определение и осуществление инвестиции на основе серьезного экономического анализа и управления. Финансовая реструктуризация - разумное финансирование бизнеса, сочетание перспективы получения ожидаемых выгод и степени риска при использовании заемных средств. Взаимосвязь между стратегиями операционной реструктуризации, факторами стоимости и увеличением стоимости компании представлена на рис. 3.

Рис.3. Взаимосвязь между стратегиями операционной реструктуризации, факторами стоимости и увеличением стоимости компании[23]
Ключевые производственные стратегии и решения заключаются в эффективном использовании всех средств, инвестированных в обслуживание выбранных рынков, а также в установлении соответствующих цен и систем обслуживания, конкурентоспособных для удовлетворения потребностей клиентов. Решения по данным направлениям часто принимают форму «экономических сделок», в которых управляющие принимают решения с целью сбалансировать влияние конкурирующих цен и действий конкурентов на объем продаж и прибыльность производимой продукции. В то же время все производственные операции бизнеса становятся эффективны по затратам и сохраняются таковыми для достижения успеха.
Типичные производственные стратегии рассматривают: номенклатуру производимой продукции, ценообразование, выбор рынков, рекламу, эффективность затрат, систему сбыта, обслуживание клиентов. Эти стратегии применяются как по отдельности на основе анализа компании, так и в рамках одного из двух обозначенных выше подходов: лидерства по издержкам и диверсификации на основе определения ключевых факторов стоимости (таблица 1).
Таблица 1
Производственные стратегии
|
Подход |
Фактор стоимости |
Стратегии |
|
Диверсификация |
темпы роста продаж |
назначение «премиальной» цены, увеличение темпов роста в тех сегментах рынка, в которых покупатель готов платить «премиальную» цену за диверсификацию |
|
валовая прибыль от производственной деятельности |
выбор такой комбинации видов деятельности, которая создаст наиболее эффективные с точки зрения затрат способы диверсификации, сокращение затрат, которые не отвечают потребностям покупателя |
|
|
Лидерство по затратам |
рост объема продаж |
поддержание конкурентоспособных цен, увеличение доли на рынке для достижения результатов действия «закона экономии на масштабе» в производстве, распределении и т.п. |
|
Валовая прибыль от производственной деятельности |
достижение соответствующей «экономии на масштабе» по каждому виду деятельности, сокращение накладных расходов, не добавляющих стоимости продукции, внедрение механизмов для повышения темпов обучения служащих, например, стандартизацию, улучшение процесса планирования и т.п. |
Инвестиции - это основная движущая сила любого бизнеса. На них основываются конкурентные стратегии, разрабатываемые управляющими, и они базируются на планах (планирование капиталовложений) распределения существующих и вновь полученных средств по трем основным областям:
ü Собственные оборотные средства (денежные средства, дебиторские счета, товарно-материальные запасы, торговые кредиты).
ü Здания, машины и оборудование.
ü Основные расходные программы (НИОКР, разработка новых товаров/продукции и программы по продвижению товаров на рынки).
Инвестиционные стратегии рассматривают уровни товарно-материальных запасов, сбор дебиторской задолженности, управление кредиторской задолженностью, расширение мощностей, планирование капиталовложений и продажу активов (таблица 2.).
Таблица 2
Инвестиционные стратегии
|
Подход |
Фактор стоимости |
Стратегии |
|
Диверсификация |
инвестиции в собственные оборотные средства |
минимизация остатков денежных средств, управление дебиторской задолженностью, поддержание уровня товарно-материальных запасов в соответствии с диверсифицированным уровнем услуг, получение наиболее выгодных условий у поставщиков по кредиторской задолженности |
|
инвестиции в основные средства (активы) |
инвестиции в специализированные активы, которые создадут диверсификацию, покупка активов для оптимального использования |
|
|
Лидерство по затратам |
инвестиции в собственные оборотные средства |
управление дебиторской задолженностью для сокращения среднего срока оплаты, минимизация уровня товарно-материальных запасов без ущерба для необходимого уровня качества обслуживания клиентов |
|
инвестиции в основные средства (активы) |
увеличение использования основных активов, приобретение активов, которые увеличивают производительность, продажа неиспользуемых основных активов, получение активов в пользование при наименьших затратах (аренда), минимизация остатков денежных средств |
Последняя группа стратегий относится к области принятия решений о финансировании. Финансовые решения охватывают имеющиеся различные варианты финансирования инвестиций и производственной деятельности компании в долгосрочной перспективе. Управляющие должны различать две ключевые области стратегий и принятия решений: распределение прибылей (между собственниками, кредиторами, для реинвестирования), и формирование структуры капиталов компании. Типы финансовых стратегий: управление деловым риском, поддержание соответствующей структуры капитала, дивидендная политика (таблица 3.).
Таблица 3
Финансовые стратегии
|
Подход |
Фактор стоимости |
Стратегии |
|
Диверсификация |
стоимость капитала |
Создание оптимальной структуры капитала, выбор наименее дорогостоящие инструменты финансирования, как заемные, так и для собственного капитала, увеличение диверсификации и тем самым снижение зависимости спроса на продукцию от общего состояния экономики |
|
Лидерство по затратам |
стоимость капитала |
Создание оптимальной структуры капитала, сокращение факторов делового риска таким образом, чтобы это соответствовало общей стратегии компании |
Расчет стоимости предприятия можно выполнить на основе двух видов денежных потоков (определяемых косвенным методом расчета величины денежного потока): для собственного и инвестированного (бездолгового) капитала. В случае расчета денежного потока для собственного капитала принимается во внимание ценность полученной информации для управляющего компанией, т.к. учитывается потребность предприятия в дополнительном привлечении финансовых средств.
Бездолговой денежный поток на практике используется инвесторами в целях финансирования сделки слияния, поглощения или покупки компании с помощью привлечения новых заемных денежных средств. Различие потоков состоит в том, что применяя модель денежного потока для всего инвестированного капитала, условно не различаются собственный и заемный капитал предприятия и считается совокупный денежный поток. Исходя из этого, прибавляются к денежному потоку выплаты процентов по задолженности, которые ранее были вычтены при расчете чистой прибыли. Поскольку проценты по задолженности вычитались из прибыли до уплаты налогов, возвращая их назад, следует уменьшить их сумму на величину налога на прибыль. Итогом расчета по этой модели является рыночная стоимость всего инвестированного капитала предприятия.
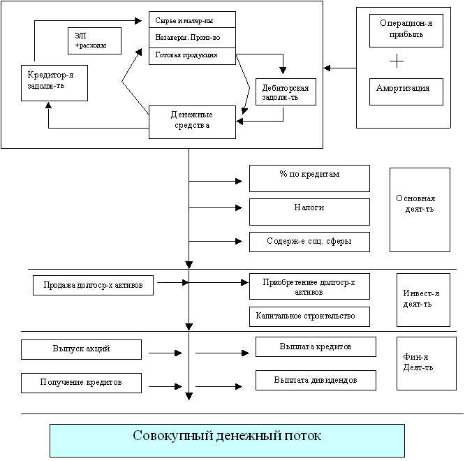
Все денежные потоки организации, так же как и стратегии, условно можно разделить на три группы: потоки от производственной, инвестиционной и финансовой деятельности (Рис. 4).

Рис.4. Движение денежных потоков
Главным источником денежных поступлений организации является ее основная деятельность – производство и реализация продукции для завода, розничная торговля для магазина и т.п. Многие организации одновременно осуществляют несколько видов деятельности, совмещая производство с посредническими операциями или оказанием других услуг. Тем не менее деятельность такого рода часто обозначается единым термином – производственная. Денежные потоки от этой деятельности (выручка от реализации, оплата счетов поставщиков, выплата заработной платы) являются наиболее регулярными, так как они обслуживают текущие операции, повторяющиеся из месяца в месяц.
Притоки от производственной деятельности формируются за счет выручки от реализации продукции (работ, услуг), погашения дебиторской задолженности, получаемых от покупателей авансов[24]. Оттоки – это оплата счетов поставщиков и подрядчиков, выплата заработной платы, платежи в бюджет и внебюджетные фонды, уплата процентов за кредит. Этот перечень включает в себя практически все текущие операции предприятия, связанные с использованием оборотных средств.
Под инвестиционной деятельностью понимается деятельность организации по осуществлению долгосрочных вложений, причем учитываются не только реальные, но и долгосрочные финансовые инвестиции.
К финансовой деятельности относятся операции по формированию капитала предприятия. Финансовые притоки - это суммы, вырученные от размещения новых акций или облигаций, краткосрочные и долгосрочные займы, полученные в банках или у других организаций, целевое финансирование из различных источников. Оттоки включают в себя возврат займов и кредитов, погашение облигаций, выкуп собственных акций, выплату дивидендов. Данный раздел концентрируется на внешних источниках финансирования, относительно независимых от основной деятельности предприятия.
У нормально функционирующей организации совокупный чистый денежный поток должен стремиться к нулю, то есть все заработанные в отчетном периоде денежные средства должны быть эффективно инвестированы. Однако к достижению такого результата ведут различные пути: операционная деятельность может принести значительный чистый приток наличности, который организация использует для расширения основных фондов. Но возможна и противоположная ситуация – реализуя часть своего основного капитала, организация тем самым перекрывает чистый денежный отток от операционной деятельности. Последний вариант крайне нежелателен для организации, так как основным источником денежных средств должна служить ее основная, производственная деятельность, а не распродажа имущества.
Три наиболее важных финансовых показателя деятельности любого предприятия:
· Выручка от реализации - учетный доход от реализации продукции или услуг за данный период, отражающий как денежные, так и неденежные формы дохода.
· Прибыль - разность между учетными доходами от реализации и начисленными расходами на реализованную продукцию.
· Денежный поток (поток денежных средств) - разность между всеми полученными и выплаченными организацией денежными средствами за определенный период времени.
Совокупность значений этих показателей и тенденций их изменения характеризует эффективность работы предприятия и его основные проблемы.
Каждый из показателей имеет большое значение, но в условиях хронического кризиса наличности, который существует на подавляющем большинстве российских предприятий, наиболее важным становится поток денежных средств, поступающих на организацию, так как именно наличие или отсутствие денег в конечном счете определяет возможности и направление дальнейшего развития предприятия, его судьбу и вероятность выживания, поскольку при превышении поступлений над платежами и наличии необходимого резерва денежных средств организация получает конкурентное преимущество, обеспечивающее возможность дальнейшего развития.
Любая организация должно учитывать два обстоятельства: c одной стороны, для поддержания текущей платежеспособности необходимо наличие достаточной величины денежных средств, с другой – всегда есть возможность получить дополнительную прибыль от вложения этих средств.
Различие между суммой полученной прибыли и величиной денежных средств:
· Прибыль отражает учетные денежные и не денежные доходы в течение определенного периода, что не совпадает с реальным поступлением денежных средств.
· Прибыль признается после совершения продажи, а не после поступления денежных средств.
· При расчете прибыли расходы на производство продукции признаются после ее реализации, а не в момент их оплаты.
· Денежный поток отражает движение денежных средств, которые не учитываются при расчете прибыли: амортизацию, капитальные расходы, налоги, штрафы, долговые выплаты и чистую сумму долга, заемные и авансированные средства.
При анализе финансового состояния организации необходимо четко представлять, что прибыль за отчетный период и денежные средства, полученные организацией в течение периода, не одно и тоже.
Прибыль – это увеличение денежных средств организации за период, которое характеризует эффективность управления организацией. Наличие прибыли не означает наличие у предприятия свободных денежных средств, доступных для использования. При расчете прибыли не все затраты включаются в издержки (например, сам налог на прибыль).
Денежный поток – это совокупность распределенных во времени поступлений и выплат денежных средств, генерируемых хозяйственной деятельностью организации.
Управление денежными потоками предприятия включает определенные этапы и охватывает следующие аспекты управления в деятельности компании (см. схему №1):

Схема №1. Аспекты управления в деятельности компании
Управление денежным потоком особенно важно для предприятия с точки зрения необходимости:
· управления оборотным капиталом (оценки краткосрочных потребностей в наличных средствах и управления запасами);
· планирования временных параметров капитальных затрат;
· управления капитальными потребностями (финансирование за счет собственных средств или кредитов банка);
· управления затратами и их оптимизации с точки зрения более рационального распределения ресурсов предприятия в процессе производства;
· управления экономическим ростом.
Следует отметить следующие проблемы в управлении денежными средствами:
- менеджеры не имеют полной информации об источниках денежных поступлений, о суммах и сроках предстоящих платежей;
- финансовые потоки разрознены и несогласованны по времени;
- есть случаи утери платежных документов, кассовый план создается «на коленках» из обрывков информации;
- решение о распределении денежных средств принимается при помощи лоббирования со стороны различных служб;
- запросы на финансирование часто не соответствуют реальным потребностям;
- решения о привлечении кредитов принимаются без должной оценки их необходимой величины и сроков погашения.
Роль и принципы управления денежными потоками.
Высокая роль эффективного управления денежными потоками определяется следующими основными положениями:
· Денежные потоки обслуживают осуществление хозяйственной деятельности предприятия практически во всех ее аспектах. Образно денежный поток можно представить как систему «финансового кровообращения» хозяйственного организма предприятия. Эффективно организованные денежные потоки предприятия являются важнейшим симптомом его «финансового здоровья», предпосылкой достижения высоких конечных результатов его хозяйственной деятельности в целом.
· Эффективное управление денежными потоками обеспечивает финансовое равновесие предприятия в процессе его стратегического развития. Темпы этого развития, финансовая устойчивость предприятия в значительной мере определяются тем, насколько различные виды потоков денежных средств синхронизированы между собой по объемам и во времени. Высокий уровень такой синхронизации обеспечивает существенное ускорение реализации стратегических целей развития предприятия.
· Рациональное формирование денежных потоков способствует повышению ритмичности осуществления операционного процесса предприятия. Любой сбой в осуществлении платежей отрицательно сказывается на формировании производственных запасов сырья и материалов, уровне производительности труда, реализации готовой продукции и т.п. В то же время эффективно организованные денежные потоки предприятия, повышая ритмичность осуществления операционного процесса, обеспечивают рост объема производства и реализации его продукции.
· Эффективное управление денежными потоками позволяет сократить потребность предприятия в заемном капитале. Активно управляя денежными потоками, можно обеспечить более рациональное и экономное использование собственных финансовых ресурсов, формируемых из внутренних источников, снизить зависимость темпов развития предприятия от привлекаемых кредитов. Особую актуальность этот аспект управления денежными потоками приобретает для предприятий, находящихся на ранних стадиях своего жизненного цикла, доступ которых к внешним источниками финансирования довольно ограничен.
· Управление денежными потоками является важным финансовым рычагом обеспечения ускорения оборота капитала предприятия. Этому способствует сокращение продолжительности производственного и финансового циклов, достигаемое в процессе результативного управления денежными потоками, а также снижение потребности в капитале, обслуживающем хозяйственную деятельность предприятия. Ускоряя за счет эффективного управления денежными потоками оборот капитала, организация обеспечивает рост суммы генерируемой во времени прибыли.
· Эффективное управление денежными потоками обеспечивает снижение риска неплатежеспособности организации. Даже у предприятий, успешно осуществляющих хозяйственную деятельность и генерирующих достаточную сумму прибыли, неплатежеспособность может возникать как следствие несбалансированности различных видов денежных потоков во времени. Синхронизация поступления и выплат денежных средств, достигаемая в процессе управления денежными потоками предприятия, позволяет устранить этот фактор возникновения его неплатежеспособности.
· Активные формы управления денежными потоками позволяют Организации получать дополнительную прибыль, генерируемую непосредственно его денежными активами. Речь идет в первую очередь об эффективном использовании временно свободных остатков денежных средств в составе оборотных активов, а также накапливаемых инвестиционных ресурсов в осуществлении финансовых инвестиций. Высокий уровень синхронизации поступлений и выплат денежных средств по объему и во времени позволяет снижать реальную потребность предприятия в текущем и страховом остатках денежных активов, обслуживающих операционный процесс, а также резерв инвестиционных ресурсов, формируемый в процессе осуществления реального инвестирования. Таким образом, эффективное управление денежными потоками предприятия способствует формированию дополнительных инвестиционных ресурсов для осуществления финансовых инвестиций, являющихся источником прибыли.
Комплекс мер и процедур по оптимизации денежных потоков.
1. Реструктуризация задолженности.
Реструктуризация задолженности – это процесс подготовки и исполнения ряда последовательных сделок между организацией и ее кредиторами и дебиторами. Организация стремится получить различного рода уступки со стороны кредиторов, предлагая взамен либо активы, либо всевозможные соглашения, которые значительно увеличивают вероятность платежей по задолженности, освобождение от уплаты процентов, сокращение процентной ставки, отсрочки платежа и т. д.
2. Увеличение денежных средств, необходимых для погашения долгов.
Существует несколько возможных путей увеличения чистого дохода для того, чтобы получить больше денежных средств для оплаты долгов.
Приемлемо использование любых возможностей (уступка прав требования (цессия), взыскание дебиторской задолженности со скидкой, продажа непроизводственных активов) в любом порядке. Решение о применении того или иного метода должно быть основано на конкретных возможностях, которыми организация располагает.
3. Уменьшение платежей до приемлемого уровня.
Существует несколько вариантов, которые помогут убедить кредиторов уменьшить или отсрочить задолженности предприятия. Эти уменьшение долга и отсрочки приведут к появлению нового графика погашения долга предприятия.
4. Снижение затрат.
Затраты есть расход материальных, трудовых, финансовых, природных, информационных и других видов ресурсов в стоимостном выражении для обеспечения процесса расширенного воспроизводства. Синоним «затрат» в стоимостном выражении – «издержки». Однако в экономической литературе чаще принято говорить о постоянных и переменных издержках, но о прямых и косвенных затратах.
Управление затратами (издержками) – это:
· Знание того, где, когда и в каких объемах расходуются ресурсы предприятия.
· Прогноз того, где, для чего и в каких объемах необходимы дополнительные ресурсы.
· Способность обеспечить максимально уровень отдачи от использования ресурсов;
т.е. это умение экономить ресурсы и максимизировать отдачу от них.
Приемы снижения затрат.
· Сокращение затрат на оплату труда.
Действующее российское трудовое законодательство позволяет компаниям сокращать как количество сотрудников, так и их заработную плату. При этом существуют также возможности сокращения фонда оплаты труда. Но все действия в этом направлении должны быть взвешенными, юридически безупречными, продуманными, спланированными и оформленными согласно Трудовому Кодексу.
· Сокращение затрат на сырье и материалы.
Для сокращения затрат на покупку сырья и материалов возможны следующие меры:
а) Пересмотреть в свою пользу условия контрактов с существующими поставщиками.
б) Найти новых поставщиков:
- замена импортного сырья и материалов на аналогичную продукцию отечественного производства;
- установление прямых отношений с производителями материалов;
- сокращение числа посредников;
- заключение договоров с поставщиками, предлагающими наиболее выгодные условия;
в) Использовать менее дорогие компоненты, где это возможно, вплоть до внесения конструктивных изменений в выпускаемую продукцию для перехода на новые материалы.
г) Оказать помощь поставщикам в снижении своих затрат с целью обеспечения более низких закупочных цен.
д) Осуществлять закупки материалов совместно с другим покупателем у одного поставщика с целью получения более низких цен либо скидок за объем закупки.
е) Производить необходимые материалы самостоятельно, если это экономически обоснованно.
ж) Внедрить ресурсосберегающие технологические процессы, которые позволяют экономить на стоимости сырья (электроэнергия, отопление, вода и др.).
з) Пересмотреть политику учета сырья и материалов с целью минимизации налоговых платежей.
· Сокращение производственных затрат.
Предлагаемые ниже вопросы помогут определить возможности снижения производственных затрат:
а) Арендные платежи.
- Можете ли вы пересмотреть условия действующего арендного соглашения?
- Можете ли вы переехать в другое здание или помещение?
- Можно ли отдать часть занимаемой площади в субаренду?
- Не выгоднее ли выкупить арендуемые помещения?
б) Коммунальные платежи.
- Возможно ли ведение более жесткого контроля за потреблением электричества, тепла, воды и других?
- Можете ли вы внедрить более экономичные процессы?
- Есть возможность перехода на новые условия оплаты коммунальных услуг (например, оплачивать свои счета векселями производителя электроэнергии, которые можно купить со скидкой)?
в) Ремонт и обслуживание оборудования.
- Можете ли вы отложить на длительный или хотя бы короткий срок некоторые работы по текущему обслуживанию оборудования?
- Не выгоднее ли отказаться от услуг подрядчиков и ремонтировать оборудование своими силами или наоборот нанять для этого специализированную организацию, если текущее обслуживание осуществляется самой организацией?
- Есть ли возможность договориться с нынешними подрядчиками об улучшении в свою пользу условий договора об обслуживании?
- Можно ли найти новых поставщиков сервисных услуг?
г) Интеграция и дезинтеграция.
- Можете ли вы снизить затраты за счет вертикальной интеграции с поставщиками, клиентами или другими производителями?
- Можете ли вы снизить затраты за счет расширения сферы своего бизнеса на другие звенья производственного цикла, отказавшись от сотрудничества со смежниками? Или наоборот – вам выгоднее сузить свою производственную сферу, уступив часть производственного цикла или вспомогательные работы другому производителю?
· Сокращение затрат на рекламу продукции.
а) Проанализировать рекламный бюджет, ответив на вопросы:
- Приносит ли реклама дополнительный доход, превышающий рекламные затраты?
- Есть ли данные, подтверждающие, что увеличение затрат на рекламу ведет к повышению объемов продаж?
и в случае необходимости пересмотреть его;
б) Сконцентрировать рекламный бюджет на наиболее эффективных видах рекламы.
в) Провести переговоры с рекламным агентством с целью пересмотра условий договора в лучшую сторону. В противном случае найти агенству с более выгодными условиями.
г) Изучить возможность оплаты рекламных услуг с помощью бартерных операций.
· Дополнительные меры по снижению затрат.
Для определения дополнительных возможностей по снижению затрат необходимо ответить на вопросы:
Можете ли вы сократить расходы на:
- научно-исследовательские и опытно-конструкторские работы?
- поддержание широкого ассортимента продукции?
- исследования рынка, рекламу и продвижение товаров и услуг?
- поддержание широкого круга клиентов?
- поддержание определенного качества услуг?
-тщательный отбор сырья и компонентов с определенными техническими характеристиками?
- оплату труда?
- повышение квалификации сотрудников?
- механизацию производственного процесса?
- организацию производства?
- сохранение существующей политики в отношении обслуживания техники и оборудования?
- скорость выполнения заказов?
- сохранение гибкости производственного процесса?
- поддержку каналов дистрибуции произведенной продукции?
5. Государственная поддержка.
Следует тщательно изучить возможности получения организацией выгоды от какой-либо государственной программы поддержки предпринимательства путем:
- лоббирования принятия соответствующего местного и федерального законодательства;
- получения льгот и субсидий.
Так, например, в целях поддержки малого предпринимательства Московское правительство создало Реестр субъектов малого предпринимательства:
В соответствии с Законом г. Москвы «Об основах малого предпринимательства в Москве» от 28.06.95г. №14, Федеральным законом РФ «О государственной поддержке малого предпринимательства в Российской Федерации» от 14.06.95г. №88-ФЗ и Распоряжением Мэра г. Москвы от 07.05.97г. №367-РМ утвержден порядок создания РЕЕСТРА субъектов малого предпринимательства Москвы.
Малые предприятия, внесенные в Реестр, могут пользоваться гарантиями, льготами и преимуществами, установленными для них законодательными и нормативными актами г. Москвы, такими как:
· получение за счет средств городского бюджета кредитов, субсидий и дотаций, льготных кредитов от финансовых учреждений, иметь льготные условия получения оборудования и технологий;
· предоставление отсрочки и снижение размеров платы за рассмотрение заявлений и выдачу лицензий, а также возможное резервирование определенного числа лицензий на виды деятельности, по которым число выдаваемых лицензий может быть ограничено;
· участие в целевых подрядных конкурсах по размещению доли городских заказов и конкурсах по продаже прав на аренду нежилых помещений и земельных участков;
· получение помещения из состава целевого фонда нежилых помещений, в том числе за льготную арендную плату;
· обучение и консультирование персонала в рамках проводимых структурами малых предприятий семинаров и программ;
· получение содержащейся в Реестре информации о состоянии и формировании рынков сбыта, возможностях и условиях расширения предпринимательской деятельности и повышения его эффективности.
Наиболее распространенные ошибки, совершаемые при сокращении затрат:
а) Неверное определение наиболее важных статей затрат, подлежащих сокращению. Такого рода ошибки менее характерны для малых и средних предприятий, так как руководство таких предприятий, как правило, имеет хорошее представление о своих наиболее существенных расходах. Однако по мере расширения компании и усложнения ее бизнеса руководство может не заметить роста затрат на отдельных участках.
б) Неправильное определение носителей затрат.
в) Потеря индивидуальности и, как следствие, конкурентоспособности продукции компании, особенно, если отличительной чертой продукции являлось качество. Такое последствие сокращения затрат является для компании особенно пагубным. Хотя резкое сокращение затрат может в короткий срок увеличить прибыли компании, в долгосрочной перспективе это нанесет непоправимый вред;
г) Серьезное ухудшение отношений с вовлеченными в бизнес сторонами (поставщиками, сотрудниками, покупателями) из-за чрезмерного «выкручивания рук»;
д) Снижение затрат на важных участках ниже допустимого предела.
е) Непонимание механизма взаимозависимости затрат компании. Иногда общего снижения затрат можно добиться, увеличив их на какой-то отдельный вид деятельности.
6. Сокращение расходов по основным средствам.
7.Снижение рисков в работе с банками.
1. Кредитная политика и контроль за дебиторской задолженностью.
Кредитная политика и контроль за дебиторской задолженностью являются важными инструментами в процессе снижения затрат и управления финансами, особенно в условиях высокой инфляции. В рамках реализации этих инструментов необходимо внимательно подходить к следующим вопросам:
v Проверка кредитоспособности клиента.
Кредитная политика может быть основана как на формальных, так и на неформальных критериях:
· Покупательская и платежная история клиента.
- Платежная история может быть получена через неформальные контакты банками и другими партнерами клиентов.
- Кредитоспособность клиента может быть оценена на основе кредитной истории взаимоотношений с организацией.
· Текущий анализ и перспективная оценка финансовой стабильности клиента.
- Для этого могут быть использованы те же источники информации, что описаны выше, а также неформальные мнения знакомых профессионалов, работающих в отрасли клиента, рекомендации независимых аналитиков, новости и отчеты специализированных агентств деловой информации;
· Учет кредитоспособности.
· Полезно вести формальный учет прошлой и текущей кредитоспособности клиентов и периодически делать оценку их будущей кредитоспособности, регулярно заполняя и анализируя таблицу учета и контроля кредитоспособности клиентов
v Контроль за дебиторской задолженностью.
В рамках контроля за дебиторской задолженностью в качестве инструментов следует использовать:
а) Коэффициент оборачиваемости дебиторской задолженности.
б) Резерв на списание безнадежных долгов.
Давая товар в кредит, организация почти наверняка столкнется с ситуацией, когда клиенты не заплатят за поставленные товары или услуги. Если организация стремится полностью избежать таких случаев, ему придется проверять своих клиентов чрезвычайно тщательно, что очень дорого. Более того, в этом случае организация откажет многим клиентам, которые заплатили бы по счетам, но не могут пройти тест на кредитоспособность, поскольку он рассчитан на отсев всех без исключения неплательщиков. Некоторые из клиентов, получив отказ, наверняка получат товар в кредит от других поставщиков, и таким образом, объем ваших продаж сократится. Поэтому, пока сумма платежей, поступивших в погашение дебиторской задолженности от определенной категории клиентов превышает себестоимость товара и другие затраты по обслуживанию этой группы клиентов, Организации выгоднее поставлять товары этим клиентам в кредит, нежели отказывать им в кредите и терять часть объема продаж.
Рациональная компания скорее будет продавать товар в кредит таким клиентам, которые оплатят счета с высокой степенью вероятности, чем будет терять в объеме продаж, даже если среди этих клиентов будут попадаться неплательщики. Когда организация сможет достаточно точно прогнозировать суммы кредита, которые не будут погашены, оно сможет рассчитать необходимый резерв для списания безнадежных долгов и лучше оценивать свое финансовое состояние. К сожалению, по российскому законодательству списанные безнадежные долги непосредственно не уменьшаю налогооблагаемую базу.
Умея прогнозировать достаточно точно размер дебиторской задолженности, который не будет оплачен, вы сможете вычислить резерв для списания безнадежных долгов.
Расчет безнадежных долгов, которые возникнут в связи с продажами за определенный период в будущем, основан на использовании метода структурирования дебиторской задолженности по срокам (см. следующий раздел);
в) Структурирование дебиторской задолженности по срокам.
Структурирование дебиторской задолженности по срокам используется для оценки возможных неплатежей. В соответствии с этим методом все клиентские счета классифицируются по срокам давности дебиторской задолженности. Компании сами выбирают интервалы для группировки. Ниже приведен лишь один из вариантов того, как можно проанализировать дебиторскую задолженность по срокам:
1. срок погашения еще не наступил;
2. просрочка до 30 дней;
3. просрочка сроком от 31 дня до 60 дней;
4. просрочка от 61 дня до 180 дней;
5. просрочка более чем на 180 дней.
г) Для каждого срока определяется некоторый процент дебиторской задолженности, который останется неуплаченным – для более длительного срока этот процент будет выше. Как правило, этот процент определяется практическим путем. Бухгалтер должен исходить из того, что резерв на списание безнадежных долгов должен быть достаточно большим, чтобы покрыть всю дебиторскую задолженность, которая просрочена, например, более чем на 180 дней, и определенную небольшую часть просрочки в других временных интервалах.
2. Ускорение оборачиваемости денежных средств.
а) Создав систему оценки клиентов, провести анализ клиентской базы и структурировать ее с точки зрения рисков, связанных с деловым партнерством, объемов закупок и их регулярности, своевременности платежей и размеров дебиторской задолженности, сроков кредитной линии и других условий. По результатам анализа выработать для каждой группы клиентов систему коммерческих условий по объемам и срокам кредита, скидкам и льготам, уровню предоставляемого сервиса исходя из степени важности и качества партнерских отношений, а также оценки финансового положения клиентов.
б) Разработать систему специальных скидок, стимулирующих более быстрое проведение платежей клиентами предприятия.
в) По мере необходимости обсудить новые условия и предложения с клиентами и перезаключить/дополнить договоры и соглашения, предусмотрев санкции и штрафы за неисполнение условий сделок и эффективные механизмы разрешения споров.
г) При взаимодействии отделов продаж, финансового и сервисного создать систему отчетности и взаимного обмена информацией, позволяющей на регулярной основе отслеживать выполнение договорных условий и в случае необходимости принимать превентивные меры по избежанию потерь.
д) Сделать менеджеров по продажам ответственными за наблюдение и обновление статуса клиентов, контроль дебиторской задолженностью, связав оплату их труда с качеством и количеством поступления денежных средств от клиентов, с которыми они работают.
е) Рассмотреть возможность продажи дебиторской задолженности банку и в целом определить целесообразность системного использования факторинга;
3. Увеличение объема продаж.
Для увеличения выручки от продаж могут использоваться следующие подходы:
v Сдерживание отпускных рублевых цен и увеличение объемов продаж.
Для сохранения или увеличения объема продаж в первую очередь необходимо сдерживать рост отпускных цен, помня при этом, что сдерживание или снижение цен ведет к снижению размера чистой прибыли (и коэффициентов прибыльности).
Расчет новых цен должен учитывать истинные производственные затраты. При этом важно отличать их от полных затрат.
Так, амортизация является естественным компонентом в структуре полных затрат. Однако, было бы неправомерно относить амортизацию относит к истинным затратам и принимать ее во внимание, когда решается вопрос можно снижать цены или нет. В данном случае следует:
а) Сделать расчет дополнительной выручки от снижения цен и увеличения объемов продаж.
б) Сделать расчет дополнительных затрат, связанных с увеличением объемов производства.
в) Снизить цены, если оценка дополнительной выручки превышает ожидаемые дополнительные затраты;
v Развитие отношений с клиентами.
Для развития отношений с клиентами необходимо:
а) Поддерживать постоянные контакты – звонить, встречаться для обсуждения вопросов и проблем, проведения досуга и укрепления психологической базы отношений.
б) Стараться понять их проблемы.
в) Стараться находить совместные и взаимоприемлемые варианты ведения бизнеса и схем оплаты.
г) Совместно обсудить возможности выпуска новой продукции.
д) Определить дополнительные потребности клиентов и подумать, как их удовлетворить.
е) Найти возможности расширения комплекса предоставляемых услуг с целью увеличения конкурентных преимуществ. При этом возможно использование экспресс-анализа рынка в форме опроса (см. 94, Образец вопросника для анализа рынка).
ж) Заключать стратегические союзы с клиентами, когда это уместно.
v Привлечение новых клиентов.
Для привлечения новых клиентов необходимо:
а) Сделать оценку затрат, необходимых для привлечения новых клиентов, и оценку потенциального прироста выручки от расширения круга клиентов.
б) Разработать стратегию привлечения новых клиентов через поставщиков, существующих покупателей, дилеров или путем прямого обращения к потенциальным клиентам с предложением о сотрудничестве.
в) Подготовить провести презентацию предприятия и выпускаемой продукции.
г) Разработать привлекательный пакет услуг для потенциальных клиентов.
v Предложение новой продукции.
v Использование свободных мощностей.
Сокращение объемов производства ведет к освобождению производственных мощностей.
При этом нужно всегда думать о том, как извлечь из этой ситуации дополнительный доход.
Изучение спроса на использование свободных мощностей и анализ выгоды аналогичны описанному выше процессу изучения потенциала для предложения новой продукции.
v Разработка программы скидок и льгот для покупателей.
Сокращение доли продаж в кредит и на консигнацию и относительное увеличение продаж на условиях предоплаты улучшает финансовое положение предприятия, его способность платить по текущим обязательствам. Однако, и клиенты, скорее всего, будут стремиться строить свой бизнес на тех же принципах. И чтобы заинтересовать их в предоплате или в своевременном погашении задолженности, необходимо разработать привлекательную систему скидок и льгот, для чего следует сделать следующее:
а) Рассчитать минимально допустимый процент чистой прибыли, при котором бизнес предприятия является все еще прибыльным. Чистая прибыль определяет способность компании контролировать уровень расходов относительно объема продаж. Минимально допустимый процент чистой прибыли – это отношение чистой годовой прибыли, при которой бизнес все еще представляет экономический интерес, к годовому объему продаж. Ниже этого уровня отступать нельзя.
б) Разбить разницу между текущим процентом чистой прибыли и расчетным минимально допустимым на сегменты. Используя эти сегменты, создать дифференцированную систему скидок, предоставив большую скидку самым ценным клиентам, которые платят в форме, наиболее благоприятной для укрепления финансового положения предприятия.
в) Предложить самые высокие скидки за предоплату.
г) Разработать программу дифференцированных скидок за своевременные платежи, и сделанные ранее установленного срока.
д) Разработать программу дифференцированных скидок в зависимости от объема закупок.
Потоки бывают двух видов: положительные и отрицательные. Положительные потоки (притоки) отражают поступление денег на организацию, отрицательные (оттоки) – выбытие или расходование денег организацией. Перевод денег из кассы на расчетный счет и подобные ему внутренние перемещения денег не рассматриваются в качестве денежных потоков. Увеличение стоимости организации с позиции денежного потока – увеличение величины потока денежных средств, соответственно присутствие превышения положительных потоков над отрицательными.
Существует два основных подхода к определению денежных потоков – использование прямого и косвенного методов. В первом случае анализируются валовые денежные потоки по их основным видам: выручка от реализации, оплата счетов поставщиков, выплата заработной платы, закупка оборудования, привлечение и возврат кредитов, выплата процентов по ним и т.п. Источником информации для расчета потоков служат данные бухгалтерского учета. Обороты по соответствующим счетам (реализация, расчеты с поставщиками, краткосрочные кредиты и т.д.) корректируются на изменение остатков запасов, дебиторской и кредиторской задолженности и таким образом доводятся до сумм, отражающих только те операции, которые оплачены “живыми деньгами”. Данный метод считается наиболее точным, но и наиболее трудоемким. В его использовании заинтересованы прежде всего кредитные организации, которых больше всего беспокоит способность предприятия генерировать денежные потоки, достаточные для погашения займов. Однако с позиций аналитика такой подход недостаточно информативен, потому что он не позволяет проследить трансформацию чистой прибыли в чистый денежный поток. Иными словами, он не проясняет взаимосвязи между денежными потоками и финансовыми ресурсами.
В этом смысле более предпочтительным представляется косвенный метод представления информации о денежных потоках. Данный метод базируется на рассмотренных выше принципах анализа финансовых ресурсов. Не обеспечивая той же степени точности и детализации, что и прямой метод, он дает много полезной информации для анализа. В нем не находят отражения валовые денежные потоки, потому что он использует только очищенные нетто-значения: исходной базой расчета выступает чистая прибыль, которая путем последовательных корректировок доводится до величины чистого денежного потока. Пользователь такого отчета может проследить весь путь, который проходят финансовые ресурсы для того, чтобы превратиться в денежную форму. Это позволяет ему обнаружить любые препятствия и «закупорки» на этом пути, мешающие Организации увеличить свою способность генерировать денежные потоки. Информационной базой для определения величины денежного потока косвенным методом могут служить формы бухгалтерской отчетности, а при необходимости – данные бухгалтерского учета, не нашедшие отражения в отчетности.
Стратегическая реструктуризация – это реструктуризация, направленная на расширение, сужение или изменение собственности и контроля бизнеса, основанная на внешних источниках роста стоимости компании.
Стратегическая реструктуризация, направленная на расширение бизнеса, включает следующие направления: деятельность по слиянию и поглощению, консолидация и создание совместных организаций.
Среди основных причин, по которым фирма может выбрать внешний путь расширения деятельности, можно выделить следующие:
ü Синергетический эффект - если стоимость «соединенных» компаний превышает суммарную стоимость двух компаний до слияния, тогда говорят, что существует синергия. Имеются 4 причины, по которым может быть достигнута синергия:
1) производственная экономия на масштабе (сокращение затрат);
2) финансовая экономия (увеличение мультипликатора цена/прибыль, более низкая цена обслуживания долга, расширение возможностей заемного финансирования);
3) повышение качества управления (управляющие одной из компаний лучше, чем другой, и могут увеличить показатель доходности на активы);
4) Возросшая мощь на рынке (путем сокращения конкуренции).
ü Налоговые соображения - прибыльная фирма может приобрести компанию, которая несет убытки из-за налогов.
ü Покупка активов по цене ниже стоимости замещения - может быть дешевле купить активы путем слияния, чем строить новый завод.
ü Диверсификация - рассматривается как средство стабилизации уровня прибылей компании и снижения корпоративного риска (например, диверсификация региональная, номенклатуры продукции или клиентуры). Для всех сторон, заинтересованных в работе компании, важна стабильность.
ü Сохранение контроля - компания, которая является объектом захвата, может слиться с другой компанией, чтобы увеличить свой размер и сделать вероятность захвата более трудновыполнимой.
ü Передача технологических и управленческих знаний и навыков -определенных производственных выгод можно добиться в том случае, когда технические или управленческие навыки одной компании могут быть с успехом применены в другой.
Слияние (merger) - это такое объединение компаний, при котором из нескольких компаний образуется одна. С юридической точки зрения существует ряд различий между видами объединений - бухгалтеры и юристы различают слияния (mergers) и поглощения (acquisitions). В случаях, когда акционеры сохраняют свои права на акции, как и прежде, но на объединенной основе, такое объединение компаний называется слиянием, тогда как термин поглощение обычно используется, когда одна компания приобретает большую часть акций другой компании.
Поглощение тесно связано с предложением о скупке акций, тендерным предложением (tender offer). В тендерном предложении покупатель предлагает акционерам объекта поглощения продать свои акции.
Обычно термин слияние используется в широком значении и относится к объединению и интеграции разных компаний. Употребляемый в широком смысле, он классифицируется на основе объединяемых типов деятельности: горизонтальных, вертикальных и конгломератных слияний. Конгломератные слияния также делятся на три группы: расширение спектра продуктов, географическое расширение и собственно конгломератное слияние.
При горизонтальном слиянии объединяются фирмы, работающие и конкурирующие в одной области экономической деятельности. Такое слияние может помочь добиться экономии от масштаба и/или снизить опасность конкурентной борьбы. Необходимо отметить, что слияния являются объектом регулирования со стороны государственных органов, которые могут их запретить либо потребовать выполнения определенных условий, если новая структура создаст угрозу конкуренции.
Вертикальное слияние объединяет фирмы на различных этапах производственного процесса и чаще всего принимает форму «интеграции назад» или «интеграции вперед». Оно может способствовать повышению технологической экономичности, снижению транзакционных издержек рыночного механизма, лучшему обмену информацией в пределах одной фирмы, обеспечению доступа к источнику сырья.
Конгломератные слияния объединяют фирмы из разных отраслей, подотраслей или разных регионов. Можно выделить три типа таких слияний. Слияние для расширения спектра продуктов (product extention merger) увеличивает ассортимент изделий фирм, спектр предлагаемых продуктов или услуг и, следовательно, круг потребителей.
Слияние для географического расширения (market extention merger) - объединение компаний, производящих однотипную продукцию, но выступающих на географически различных рынках.
Третья категория - это собственно конгломератные слияния, объединяющие фирмы с несвязанными и неродственными видами деятельности. Выгода от конгломератных слияний возможна в результате оптимизации управления денежными потоками и инвестиционными ресурсами, а также диверсификации, уменьшающей нестабильность продаж и риск банкротства и, как следствие этого, стоимость долгового финансирования компании.
Консолидация - создание совершенно новой фирмы, владеющей активами и старых двух фирм - то есть ни одна из компаний не выживает. Обычно фирмы бывают примерно одинакового размера.
Совместные организации объединяют только небольшие сферы деятельности сотрудничающих компаний и создаются, как правило, на ограниченный срок. Совместная организация - это обычно отдельная структура, в которую каждый из учредителей делает определенные инвестиции. Для того, чтобы совместная организация была успешной, должна быть создана система эффективного контроля, и два партнера должны обладать одинаково сильными позициями. Доказано, что соотношение 50/50 является более удачным, чем неравномерное распределение собственности (например, 61% против 39%)[25]. Также важна гибкость для возможности учета будущих изменений.
Стратегическая реструктуризация, направленная на расширение бизнеса, обладает рядом преимуществ по сравнению со стратегиями внутренней реструктуризации:
· Вхождение на рынок нового товара через поглощение занимает несколько недель или месяцев, тогда как развитие своего внутреннего производства обычно занимает годы.
· Приобретение компании с сильной позицией на рынке, как правило, менее дорогостоящий процесс, чем ведение конкурентной борьбы для нового «вхождения» на рынок или расширение доли на рынке.
· Очень часто трудно, если не невозможно, развить за счет внутренних резервов такие стратегические активы, как торговые имена, дистрибьюторскую сеть, новые технологии, патенты, торговые марки и квалифицированный управленческий персонал.
· Существующая реально компания обычно является менее рискованным бизнесом, чем создание и развитие новой компании.
Однако следует также отметить, что при расширении бизнеса путем стратегической реструктуризации часты случаи неудачного исхода. Среди причин неудач можно выделить: за компанию заплатили больше того, что она стоит на самом деле; недостаток опыта по управлению процессом; не удалось сохранить ключевых людей в поглощенной компании; купленная компания слишком велика для ресурсов покупателя.
Сужение бизнеса включает следующие направления стратегической реструктуризации: распродажа, отделения, сокращение собственного капитала, отчуждение активов и, наконец, ликвидация.
Среди причин, вызывающих сужение, могут быть:
ü приспособление к изменившейся экономической ситуации в рамках новой рыночной стратегии;
ü неспособность использовать отдельное подразделение так же эффективно, как это могло делаться в рамках другой компании или как если бы оно было независимой компанией;
ü попытка исправить принятые ранее неверные инвестиционные решения;
ü решение выгодно реализовать ранее приобретенная проблемная организация, стоимость которой значительно увеличилась благодаря искусному менеджменту или другим факторам;
ü избавление от убыточного бизнеса;
ü потребность в деньгах, которые можно получить от продажи.
Продажа бизнеса (sell-off) включает два основных вида: «отпочковывание» (spin-off) и продажу отдельных подразделений (divestiture). В результате отпочковывания создается отдельное юридическое лицо, дочерняя компания, в которой акционеры материнской компании получают долю пропорционально их доле в материнской компании. Наличных денег в результате такой трансформации материнская компания не получает.
Существует еще один вид продажи - разбиение компании (split-up), когда материнская компания расщепляется на несколько компаний в результате серии «отпочковываний», а сама перестает существовать. Вариантом «отпочковывания» является отделение (split-off), когда часть акционеров материнской компании получают акции новой дочерней компании в обмен на акции материнской компании и таким образом образуются две группы акционеров.
Продажа подразделений, дивестиция (divestiture) означает продажу части компании третьей стороне. В результате продавец получает живые деньги или эквивалентное возмещение. Существует вариант дивестиций, называемый выделением (carve-out), когда часть акций какого-либо подразделения, дочерней компании предлагаются к продаже широкому кругу лиц. Как уже отмечалось, причиной таких продаж могут быть: стратегические решения о фокусировании на основных направлениях деятельности, избавление от убыточных подразделений, потребность в денежных ресурсах. Примеры дивестиций можно встретить практически во всех отраслях. История практически любого крупного концерна включает продажу отдельных бизнесов.
Схем продажи или отделения может существовать множество, так как они разрабатываются для каждой сделки, чтобы учесть интересы разных групп участников, а также минимизировать налогообложение.
Сделки по продаже всегда приносят организации денежные средства, так необходимые в момент преобразований, тогда как варианты с выделением предлагают сохранение доли собственности во вновь создаваемых бизнес – единицах.
Увеличение денежных средств основано на переводе активов предприятия в денежную форму. Это требует решительных и нередко шокирующих обычного руководителя предприятия шагов, так как связано со значительными потерями. Методы определения приемлемого уровня потерь (дисконта) здесь не рассматриваются, однако, потери неизбежны.
Продажа краткосрочных финансовых вложений - наиболее простой и сам собой напрашивающийся шаг для мобилизации денежных средств. Как правило, на кризисных предприятиях он уже совершен. Но в условиях фактической стагнации фондового рынка на дисконт при продаже ценных бумаг бессмысленно рассчитывать - они идут по той цене, по которой их готовы купить.
Продажа дебиторской задолженности также очевидна и предпринимается в настоящее время многими предприятиями. Специфика этой меры в рамках стабилизационной программы заключается в том, что дисконты здесь могут быть гораздо больше, чем представляется руководству кризисного предприятия. В некоторых случаях расчетный дисконт может составлять 100%, что, как и в случае с краткосрочными финансовыми вложениями, означает продажу по любой предлагаемой цене.
Продажа запасов готовой продукции сложнее, так как, во-первых, предполагает продажу с убытками, а во-вторых, ведет к осложнениям с налоговыми органами. Однако, суть стабилизационной программы заключается в маневре денежными средствами. Убытки в данном случае представляют собой жертвование частью полученных в прошлом денежных средств, а проблемы с уплатой налогов при такой реализации закрываются уменьшением возможных будущих поступлений.
Продажа избыточных производственных запасов. Наличие на складе сырья А на месяц является избыточным запасом, если сырья Б осталось на одну неделю, а денег для его закупки нет. Поэтому для обеспечения производства необходимо реализовать часть запасов сырья А, даже по цене ниже покупной и несмотря на то, что через некоторое время его опять придется закупать, вероятно, по более высокой цене. Это еще один пример маневра прошлыми и будущими денежными средствами.
Продажа инвестиций (деинвестирование) может выступать как остановка ведущихся инвестиционных проектов с продажей объектов незавершенного строительства и неустановленного оборудования или как ликвидация участия в других предприятиях (продажа долей). Решение о деинвестировании принимается на основании анализа сроков и объемов возврата средств на вложенный капитал. При этом стратегические соображения не играют определяющей роли - если конкретный инвестиционный проект начнет давать отдачу за пределами горизонта антикризисного управления, он может быть ликвидирован. Сохранение долгосрочных инвестиционных проектов в условиях кризиса - верный путь к банкротству.
Продажа нерентабельных производств и объектов непроизводственной сферы наиболее сложна и предполагает особый подход. Часть нерентабельных производственных объектов, как правило, входит в основную технологическую цепочку предприятия. При этом в стабилизационной программе невозможно корректно определить, какие из них имеет смысл сохранить, а какие в любом случае следует ликвидировать - это требует детального анализа, осуществимого только в рамках реструктуризации. Та же проблема присутствует и при мероприятиях по уменьшению ТХП.
Для того чтобы минимизировать риск от подобного шага, необходимо ранжировать производства по степени зависимости от них технологического цикла предприятия. Ранжирование ввиду сжатых сроков осуществляется преимущественно экспертным методом, с учетом следующих правил.
В первую очередь продаже подлежат объекты непроизводственной сферы и вспомогательные производства, использующие универсальное технологическое оборудование (например, ремонтно-механические и строительно-ремонтные цеха). Их функции передаются внешним подрядчикам.
Во вторую очередь ликвидируются вспомогательные производства с уникальным оборудованием (цеха подготовки производства, отдельные ремонтные подразделения). Отсутствие этих производств в будущем можно будет компенсировать как за счет покупки соответствующих услуг, так и их воссоздания в экономически оправданных масштабах при необходимости.
В третью очередь избавляются от нерентабельных объектов основного производства, находящихся в самом начале технологического цикла. Их функции также передаются внешним поставщикам. В некоторых случаях объекты второй и третьей очередей целесообразно поменять местами.
В четвертую (последнюю) очередь отказываются от нерентабельных производств, находящихся на конечной стадии технологического цикла. Причем такая мера скорее приемлема для предприятий, обладающих не одной, а несколькими технологическими цепочками, а также для предприятий, полуфабрикаты которых имеют самостоятельную коммерческую ценность. Особенно если эти полуфабрикаты более рентабельны, чем конечный продукт, что нередко встречается на химических заводах.
Ликвидация объектов основного производства в жестких условиях антикризисного управления весьма нежелательна и допустима только в качестве крайней меры. Оптимальным было бы решение их судьбы в рамках реструктуризации, а не стабилизационной программы. Продажу основных фондов скорее всего придется производить по цене ниже их балансовой стоимости, а это означает проблемы с налогообложением в будущем.
Уменьшение ТХП. Сущность - максимально быстрое и радикальное снижение неэффективных расходов. Остановка нерентабельных производств - первый шаг, который необходимо совершить. Если убыточное производство нецелесообразно или его невозможно продать, то его нужно остановить, чтобы немедленно исключить дальнейшие убытки. Исключение составляют объекты, остановка которых приведет к остановке всего предприятия. Критерии ранжирования производств здесь те же, что и при их ликвидации.
На данном этапе, как правило, совершаются две ошибки. Первая заключается в том, что производство продолжают эксплуатировать, так как его продукция находит сбыт, хотя и по цене ниже фактической себестоимости. Это достаточно распространенная картина на предприятиях, где есть возможность искажения калькуляции себестоимости отдельных продуктов.
Вторая ошибка в том, что производство продолжают эксплуатировать, так как нет средств на его консервацию. Консервация - мера, естественная для нормальных условий хозяйствования, но неприемлемая для кризисных, поскольку является еще одним выражением заботы о будущем. Если производство необходимо остановить, но нет возможности провести консервацию, то оно должно быть остановлено без нее (исключение составляют лишь те ситуации, когда данная акция может вызвать аварию). При этом приход в негодность оборудования или затраты на его ремонт в дальнейшем представляют собой еще один пример маневра соответственно прошлыми и будущими денежными средствами. Причем восстанавливать оборудование придется, только если повторный пуск производства будет стратегически и экономически оправдан.
Выведение из состава предприятия затратных объектов является еще одним способом снять непроизводительные издержки на объекты, которые пока не удалось продать. Оно осуществляется в форме учреждения дочерних обществ. Всякое дальнейшее финансирование выведенных объектов исключается, что стимулирует предпринимательскую инициативу персонала последних. Отметим, что наличие дочерних обществ может пригодиться Организации в случае арбитражных исков. Это позволит выиграть время, в течение которого права участия в данных обществах будут описаны, переданы кредиторам и затем реализованы (при условии, что ни денег на счету, ни дебиторской задолженности, ни краткосрочных вложений у предприятия уже нет).
Собственность и контроль. Отдельной категорией в деятельности по слияниям и поглощениям являются операции, приводящие к изменению структуры собственности и контроля над фирмой. Таковыми являются сделки по превращению открытого акционерного общества в закрытое или в партнерство (going-private transactions), когда все акции приобретаются небольшой группой инвесторов.
В некоторых случаях они принимают форму выжимания (squeeze out), когда устраняется участие в компании мелких акционеров. Эта операция может быть проведена в форме предложения об обмене (exchange offer), когда акционерам предлагается обменять обыкновенные акции на привилегированные или на облигации. Другой способ - просто выкуп компанией части находящихся в обращении собственных акций (share repurchase).
Часто инициатором преобразования в закрытое общество является высшее руководство компании, и в результате такой сделки именно руководители становятся владельцами частной компании. В этом случае сделка называется «выкуп управляющими» (Management buyout, MBO). Сделки по превращению открытого акционерного общества в частную компанию часто совершаются с использованием значительных займов. Такие сделки по полному выкупу открытых АО или их активов с использованием значительного долгового финансирования называются «выкупом с рычагом» (Leveraged buyout, LBO). MBO обычно проводится как выкуп с рычагом. Мощная волна LBO и MBO прокатилась во второй половине 1980-х годов в США. Во многом это было связано с развитием инструментов долгового финансирования, а именно высокодоходных, или, как их часто называют, бросовых облигаций (high-yeild, junk bonds).
Основным мотивом для выкупа с рычагом являются ожидания значительного повышения рыночной стоимости компании в результате реструктуризации, пересмотра рыночной стратегии, значительного роста операционной эффективности. После должных преобразований и повышения стоимости компании владельцы могут продать свою долю. Доход на вложенный капитал для инициаторов выкупа с рычагом в случае успеха новой компании может быть чрезвычайно высок как раз именно из-за долгового рычага.
В упрощенном варианте схема выкупа с рычагом при MBO может выглядеть следующим образом: менеджеры компании делают тендерное предложение и, как только становится ясно, что существующими акционерами будет предложено к продаже достаточное количество акций, организуют финансирование. Обычно при LBO инициаторы сделки вкладывают около 10% общего объема наличных, и эти средства становятся основой акционерного капитала новой компании. Менеджеры также получают пакет опционов на акции, которые в будущем обеспечат увеличение их пакета при условии успешного развития компании. Еще 50-60%, требуемых для поглощения средств, привлекаются в качестве обеспеченного банковского кредита. Гарантией при этом выступают активы компании. Оставшиеся 30-40% получают с помощью выпуска бросовых облигаций. Эти облигации высокодоходны, но и степень риска очень высока, так как они имеют слабое обеспечение. На следующем этапе сделки менеджмент, мобилизовав ресурсы, как описано выше, приобретает все акции компании, и контроль полностью переходит к ним. Чтобы погасить часть долга, часть активов или отдельные подразделения компании распродаются.
Изменение структуры капитала.
Уменьшение ТФП. На практике оно осуществимо только через те или иные формы реструктуризации долговых обязательств, что зависит от доброй воли кредиторов предприятия. Сама по себе реструктуризация долгов не является специфическим инструментом антикризисного управления, так как может применяться и при относительно благополучном состоянии предприятия-должника. Однако кризисная ситуация, с одной стороны, несколько облегчает реструктуризацию долгов, а с другой - оправдывает такие его формы, которые в нормальном состоянии неудовлетворительны.
Выкуп долговых обязательств с дисконтом - одна из наиболее желательных мер. Кризисное состояние предприятия-должника обесценивает его долги, поэтому и возникает возможность выкупить их со значительным дисконтом. Тонкость данного решения в рамках стабилизационной программы заключается в условиях, на которых можно провести выкуп. Основные из них:
• выкупаются только те долги, которые непосредственно определяют ТФП, а не те, срок платежа или взыскания по которым относительно удален во времени;
• сумма, которую можно потратить на выкуп долгов, зависит от уровня ТХП, т.е. нельзя тратить средства на выкуп долгов в ущерб хозяйственной деятельности;
• допустимая цена выкупа долгов обусловливается собственным дисконтом предприятия, т.е. выкуп долгов должен рассматриваться как инвестиционный проект.
Конвертация долгов в уставный капитал - крайне болезненный шаг. Она может быть осуществлена как путем расширения уставного фонда (при отсутствии формальных ограничений), так и через уступку собственниками предприятия части своей доли (пакета акций). Строго регламентированных методов принятия такого решения нет, все определяется во время переговоров с кредиторами.
Форвардные контракты на поставку продукции предприятия по фиксированной цене могут стать еще одним способом реструктуризации долгов. Если кредитор заинтересован в данной продукции, ему можно предложить засчитать долг предприятия перед ним в качестве аванса на долгосрочные поставки последней. При этом контрактная цена не должна быть ниже некоторой прогнозируемой себестоимости продукции.
Итак, антикризисное управление, действительно отличается от управления в обычном режиме. Если весь арсенал подходов и методов последнего направлен на развитие и выживание предприятия в долгосрочном аспекте (что включает в себя, в том числе, и недопущение кризиса), то методы первого нацелены исключительно на преодоление уже назревшего кризиса, обеспечение выживания в краткосрочном аспекте.
Увеличение или сокращение прибылей не обязательно означает соответствующий прирост или уменьшение стоимости компании, поскольку показатель чистой прибыли не учитывает:
§ размеры собственных оборотных средств и основных инвестиций;
§ потребности компании в финансировании;
§ деловой и финансовый риски, присущие данной компании.
В то же время все указанные факторы учитывает метод DCF. Таким образом, метод дисконтированного денежного потока (DCF) наиболее точен и является основным для оценки реструктурируемой компании.
Во множестве случаев оценка стоимости применяется к реструктурируемым компаниям, чье будущее зависит от успешного управления портфелем деловых единиц (бизнесов), находящихся под контролем компании. В целом оценка реструктурируемых фирм полезна в нескольких смыслах, и не в последнюю очередь — просто для понимания сути бизнеса. В большинстве компаний стратегические решения принимаются на уровне деловых единиц. Основательное, глубокое понимание сути компании требует тщательного анализа неблагоприятных обстоятельств и благоприятных возможностей, с которыми сталкивается каждая деловая единица. Следовательно, стоимостная оценка компании, построенная на раздельных оценках стоимости деловых единиц, позволяет глубже разобраться в деятельности компании, нежели оценка ее как единой организации.
Оценка реструктурируемых компаний полезна также и для определения ликвидационной стоимости и выбора объекта поглощения. Она позволяет создать ясную картину издержек и выгод, связанных с наличием головного офиса, поскольку головные офисы при таком подходе можно оценивать как отдельные центры издержек. Важнейший вопрос, обычно возникающий при этом: соизмеримы ли выгоды от головного офиса с присущими ему издержками и нельзя ли хоть как-то «урезать» накладные расходы.
Наибольшую пользу оценка реструктурируемых компаний приносит как метод определения возможностей непосредственно для реструктуризации компании на основе всех предполагаемых приращений стоимости за счет операционных и стратегических источников.
Для оценки реструктурируемой компании сравнивается фактическая стоимость дисконтированного денежного потока с текущей рыночной стоимостью компании. Любое расхождение между этими стоимостями представляет собой так называемый разрыв восприятия. Это означает, что если определяемая рынком стоимость для акционеров меньше фактической стоимости, то необходимо улучшение взаимодействия с рынком, чтобы рыночная стоимость увеличилась. Еще одна возможность — осуществить программу выкупа акций. В противном случае отрицательный разрыв восприятия может означать, что компания представляет собой потенциальную мишень поглощения и нуждается в устранении разрыва путем улучшения управления активами.
Один из способов устранить отрицательный разрыв восприятия - предпринять внутренние улучшения путем операционной реструктуризации (к примеру, повысить норму прибыли от основной деятельности, или ускорить рост объема продаж, или сократить требуемые оборотные средства). Воспользовавшись благоприятными стратегическими и оперативными возможностями, компания в состоянии реализовать свою потенциальную стоимость как портфеля активов. Существует множество возможностей для эффективной реструктуризации, основанных на правильном понимании взаимосвязи между параметрами основной деятельности каждой деловой единицы, то есть факторами стоимости, и процессом создания стоимости.
Следующий этап в определении потенциала приращения стоимости, порождаемого внешними возможностями, — стратегической реструктуризации (сокращение компании путем распродажи активов, ее расширение за счет поглощений либо осуществление обеих этих мер одновременно). Хорошие кандидаты на распродажу — организации, не связанные с основной деятельностью компании. Реализация активов может привести к росту стоимости для продавца, который впоследствии сумеет перераспределить полученные средства для совершенствования своего основного бизнеса.
Максимальная стоимость компании, с учетом операционной и стратегической реструктуризации, в том числе преимуществ финансового конструирования, представляет собой оптимальную реструктурированную стоимость. Основательная оценка реструктурируемой компании позволяет понять, как осуществлять внутренние улучшения и структурную перестройку, чтобы они наилучшим образом отвечали интересам акционеров.
Таким образом, оценка реструктурируемой компании означает решение следующих задач:
• установление стоимости, определяемой рынком;
• оценка фактической стоимости;
• анализ внутренних и внешних улучшений;
• консолидация всех предыдущих показателей для получения максимальной реструктурируемой стоимости.
Первый шаг к структурной перестройке включает установление текущей рыночной стоимости компании, то есть величины ее акционерного (собственного) капитала и долга в стоимостном выражении. Эта стоимость определяется ожиданиями рынка о будущих перспективах компании. Обычно определяемая рынком стоимость вполне согласуется с оценкой дисконтированного денежного потока компании в текущий момент ее деятельности, поскольку между доступной публике информацией, которая находит отражение в рыночной цене, и внутренней информацией, известной менеджерам разрыв, как правило, весьма невелик. Расхождение между этими двумя стоимостями возникает, как правило, из-за асимметричности информации.
Оценка фактической стоимости реструктурируемой компании методом дисконтированного денежного потока, по существу, ничем не отличается от стоимостной оценки компании, занимающейся каким-то одним бизнесом. Но определение стоимости реструктурируемых компаний осложняют несколько обстоятельств: каждая деловая единица такой компании рассматривается как имеющая свою собственную структуру капитала и затраты на капитал; деловые единицы зачастую делят между собой денежные потоки; издержки и выгоды, связанные с наличием головного офиса компании, с трудом поддаются оценке.
Оценка фактической стоимости реструктурируемой компании включает следующие этапы:
1. Определение деловых единиц:
• Разделение их по видам бизнеса.
• Выделение головного офиса.
2. Сбор информации о деловых единицах:
• Определение сопоставимых объектов и сбор данных.
• Использование финансовых отчетов неконсолидированных подразделений.
3. Стоимостная оценка деловых единиц:
• Определение денежных потоков, налоговых ставок, структуры капитала, ставки дисконтирования для деловых единиц.
• Определение издержек, выгод, ставки дисконтирования для головного офиса.
• Дисконтирование денежных потоков деловых единиц и головного офиса
4. Консолидация стоимости деловых единиц:
• Консолидация издержек и выгод головного офиса к стоимости деловых единиц.
• Уточнение величины долга, риска и статей накладных расходов.
• Сопоставление результатов с совокупной стоимостью дисконтированного денежного потока компании.
Этап 1: определение деловых единиц.
Деловые единицы определяются как отдельные экономические объекты, практически не взаимодействующие ни с какой другой часть компании. В принципе, любая деловая единица может быть выделена в отдельная самостоятельная организация, или продана другой компании. Издержки, связанные с существованием головного офиса, которые можно отнести на деловую единицу, рассматриваются как затраты деловой единицы. Оставшиеся издержки головного офиса при этом сохраняются за ним как за центром издержек. Хорошее простое правило состоит в том, чтобы определять деловую единицу на самом низшем практическом уровне объединения.
Этап 2: сбор информации о деловых единицах.
При анализе компании извне (например, при изучении возможности слияния или поглощения), как правило, нет доступа к подробным бухгалтерскими данными о деловых единицах. В лучшем случае из обрывочной информации, содержащейся в ежегодных отчетах, удается почерпнуть сведения о доходах, валовой прибыли, поддающихся определению активах того или иного бизнеса. В этом случае проводится тщательный отбор возможно большего числа сопоставимых компаний и изучается информация о них.
При анализе компании изнутри для получения сведений о деловых единицах используется система бухгалтерского учета. Бухгалтерская информация классифицируется сообразно принятому определению деловой единицы. Когда надлежащим образом подготовленная внутренняя информация представлена, она сравнивается с опубликованными данными о сопоставимых компаниях.
Этап 3: стоимостная оценка деловых единиц.
В основе стоимостной оценки деловых единиц лежат следующие важнейшие принципы:
• У каждой деловой единицы свой собственный денежный поток от основной деятельности. Если во взаимодействии между деловыми единицами возникает проблема трансфертных цен, то затраты на корпоративные услуги (например, бухгалтерские), которыми пользуется самообеспеченная деловая единица, относят на эту единицу.
• Головной офис корпорации рассматривается как отдельная деловая единица с поддающимися определению издержками и выгодами. Разрыв между этими издержками и выгодами диктует оптимальную величину головного офиса.
• Эффективная ставка налога для каждой деловой единицы, рассматриваемой как самостоятельный объект, отличается от ставки для той же единицы, но рассматриваемой как часть реструктурируемой компании.
• Каждая деловая единица обладает индивидуальной структурой капитала, которую можно определить по ее денежному потоку, имеющимся у нее активам, а также по данным о сопоставимых компаниях. Индивидуальные средневзвешенные затраты на капитал соответствуют предпринимательскому риску и финансовой структуре каждой деловой единицы.
• Головной офис оценивается путем дисконтирования его денежного потока по соответствующим скорректированным на риск затратам на капитал.
Этап 4: консолидация стоимости деловых единиц.
Заключительный этап оценки реструктурируемой компании представляет собой обобщение издержек и выгод головного офиса и стоимостей деловых единиц.
В приложении 2 показано, каким образом складываются стоимости двух гипотетических подразделений корпорации. Из них вычитаются издержки корпоративного головного офиса, а затем прибавляются его выгоды и стоимость избыточных рыночных ценных бумаг. Полученный результат представляет собой консолидированную стоимость компании. После вычитания из нее рыночной стоимости корпоративного долга остается фактически сложившаяся на текущий момент стоимостная величина акционерного капитала компании. Если она в достаточной степени согласуется с приведенной стоимостью дисконтированного денежного потока компании в целом, значит, оценка верна. Если же нет, то проводится поиск источника этого расхождения и его анализ.
По завершении процесса оценки компании, после агрегирования стоимостей отдельных деловых единиц, наступает следующий этап структурной перестройки, который состоит в определении возможностей для внутренних улучшений деятельности и максимально возможном осуществлении их на практике. Даже те деловые единицы, которые в конце концов будут проданы, удерживаются в составе компании до тех пор, пока затраты на эти улучшения остаются ниже обеспечиваемой ими дополнительной премии к продажной цене.
Каждая деловая единица исследуется по ключевым факторам стоимости, насколько это возможно, кроме того, анализируются издержки головного офиса и урезаются излишние. Это важно для определения доли приведенной стоимости головного офиса в совокупной стоимости активов, а также для сравнения компаний одной отрасли.
После оптимизации каждой деловой единицы путем операционной реструктуризации изучаются стратегические возможности. Некоторые деловые единицы, даже прекрасно отрегулированные, способны прибавить в стоимости при альтернативном использовании. Некоторые другие никто не смог бы сделать прибыльными, и они закрываются.
Как показывает приложение 3, анализ последствий ликвидации активов начинается с базовой рыночной оценки фактической стоимости компании «как она есть». К этой стоимости прибавляется прибыль от ликвидации деловой единицы — а именно, разность между рыночной стоимостью деловой единицы как самостоятельного объекта, действующего под управлением материнской компании, и рыночной ценой этой единицы при ликвидации. Из этой стоимости вычитаются налоговые обязательства, возникшие в результате продажи деловой единицы, ожидаемая потеря выгод, создаваемых корпоративной «крышей» (например, налоговой защиты), и предполагаемое сокращение нераспределенной части издержек головного офиса (при ликвидации деловых единиц уменьшается и головной офис, например, сокращается число администраторов, уменьшается площадь офисных помещений и т.д.).
Источником прибыли, созданной в результате ликвидации деловой единицы, становится выигрыш в денежном потоке. Очень важно обнаружить те выгоды (выигрыши), которые не связаны с головным офисом как таковым. В любом случае важно понять, действительно ли расформирование необходимо.
Поглощения — это рисковый бизнес. Большинство ученых считают, что конкурирующие на этом поприще фирмы в среднем не выигрывают от поглощения[26].
В приложении 4 показано экономическое содержание поглощения. Приобретающей компании необходимо определить для себя реальные (а не воображаемые) преимущества объединения и/или такие улучшения деятельности, приведенная стоимость которых превышала бы премию к цене поглощения, необходимую для установления контроля над компанией-мишенью. Дополнительная стоимость может быть создана путем продажи некоторых из приобретенных активов с экономической прибылью, которая представляет собой разницу между фактической экономической стоимостью активов и их продажной ценой за вычетом налогов.
Одна из наиболее распространенных ошибок при анализе поглощений состоит в том, что преимущества объединения и совместной деятельности не получают истинной и точной оценки, а часто за такую оценку выдаются не более чем благие помыслы. Нередко в качестве пути сокращения издержек или увеличения рыночной доли компании указывают экономию за счет расширения масштабов деятельности. Но ведь надо еще очень четко определить, каким конкретно образом можно получить этот выигрыш.
Экономически верный подход к оценке поглощения состоит в определении стоимости приобретающей активы компании сначала без учета поглощения, а затем с учетом его. Если стоимость после вычета премии к цене поглощения и налогов не увеличивается, слияние не целесообразно. Часто встречается недальновидный подход, когда оценивается один лишь денежный поток кандидата на поглощение вне связи с возможными изменениями денежного потока приобретающей компании. Например, устойчивая и надежная зрелая компания может пожелать приобрести комплекс малых фирм, занимающихся новыми технологиями (даже несмотря на то, что многих из них ожидает крах) только потому, что если одна из них преуспеет, действуя самостоятельно, это окажет серьезное отрицательное воздействие на денежный поток зрелой компании. Такой подход особенно уместен в тех отраслях, где технологические изменения играют важную роль.
Последняя вершина пентаграммы реструктуризации — определение оптимальной стоимости компании с учетом совокупности всех операционных и стратегических улучшений. Разница между этой величиной и рыночной стоимостью компании представляет стоимость, которая может быть создана путем реструктуризации.
Таким образом, возможность реструктурирования возникает из-за того, что между стоимостью, которой обладает компания в настоящее время (текущей стоимостью), и потенциальной стоимостью, которая достижима при изменении ряда обстоятельств, существует стоимостной разрыв.
Стоимостной разрыв представляет собой чистую текущую стоимость эффекта реструктуризации[27]:
NPVrestr = {[D(PN)n + (EE)n] - [(I)n –(D)n ± (Т)n]} r,
где:
NPVrestr - чистая текущая стоимость эффекта реструктурирования;
n - период времени после реструктуризации;
D(PN)n - дополнительная прибыль от реструктурирования;
(EE)n - экономия производственных издержек;
(I)n - дополнительные инвестиции на реструктурирование;
(D)n - дополнительные дивестиции от реструктурирования;
(T)n - прирост/экономия налоговых платежей;
r - ставка дисконта.
Итак, реструктурируемые компании способны извлечь существенные выгоды из оценки стоимости каждой деловой единицы и корпоративного центра. Деловые единицы, которые имели бы большую ценность, находясь в управлении иного владельца, продаются; другие, чьи прибыли даже не достигают их затрат на капитал и которые не могут быть проданы, закрывают. Путем операционных усовершенствований или посредством стратегической реструктуризации отлаживаются жизнеспособные, по своей сути, организации и обеспечивается их рост. Основываясь на оценке фактической и оптимальной реструктурированной стоимости бизнеса, компания может постоянно извлекать максимальную прибыль из всего комплекса (портфеля) своих организаций.
Реструктуризация задолженности – это изменение сроков и/или условий платежа.
Реструктуризация может проводиться в виде: отсрочки платежа, рассрочки платежа или комбинации первых двух условий, например, отсрочка с последующей рассрочкой. Иногда прорабатываются дополнительно вопросы сокращения величины долга или предоставления каких – либо иных льгот.
Так что же такое кредиторская задолженность организации?
«В состав имущества предприятия как имущественного комплекса входят все виды имущества, предназначенные для его деятельности, включая его долги» (ч.2 п.2 ст.132 ГК).
Экономическая сущность кредиторской задолженности состоит в том, что это не только часть имущества организации, как правило, денежные средства, но и товарно-материальные ценности, например в обязательствах по товарному кредиту (ст.822 ГК). Как правовая категория кредиторская задолженность - особая часть имущества организации, являющаяся предметом обязательных правоотношений между организацией и ее кредиторами. Организация владеет и пользуется кредиторской задолженностью, но она обязана вернуть или выплатить данную часть имущества кредиторам, которые имеют права требования на нее. Данная часть имущества - это долги организации, чужое имущество, чужие денежные средства, находящиеся во владении организации-должника.
С учетом отмеченных признаков кредиторскую задолженность можно было бы определить как часть имущества организации, являющуюся предметом возникших из различных правовых оснований долговых обязательств организации-дебитора (должника) перед кредиторами, подлежащую бухгалтерскому учету и отражению в балансе в качестве долгов организации-балансодержателя.
Если кредитор, по наступлении сроков исполнения обязательства, не обращается к организации-дебитору с требованием о выплате долгов, кредиторская задолженность остается в распоряжении дебитора, и он может либо вернуть кредитору долги по собственной инициативе, либо использовать невостребованные средства в составе своего имущества. Невозврат долга влечет за собой применение к должнику определенных имущественных санкций: взыскание неустойки, предусмотренной договором; штрафов, установленных законом; процентов за пользование чужими денежными средствами вследствие их неправомерного удержания, уклонения от их возврата, иной просрочки в их уплате. Кредиторы могут взыскать с дебитора и убытки, причиненные им несвоевременным возвратом или невозвратом долгов: по общему правилу убытки возмещаются в части, не покрытой неустойкой или процентами, взыскиваемыми за пользование чужими денежными средствами. Невозврат долгов может привести к возбуждению в арбитражном суде дела о несостоятельности (банкротстве) организации-дебитора.
Несмотря на разветвленную структуру нормативных и договорных санкций, их суммарный эффект может быть меньше той экономической выгоды, которую рассчитывает получить организация-дебитор вследствие использования чужих денежных средств.
Любые долговые обязательства организация-дебитор может исполнить в добровольном порядке. Самый элементарный и наиболее распространенный путь для этого - перечисление суммы долга на банковский счет кредитора. Если реквизиты банковского счета кредитора неизвестны, и узнать их невозможно, должник, как установлено в ст.327 ГК, вправе внести причитающиеся с него деньги или ценные бумаги в депозит нотариуса, а в случаях, предусмотренных законом, в депозит суда. Внесение денежной суммы или ценных бумаг в депозит нотариуса или суда станет исполнением обязательства и, следовательно, погашением кредиторской задолженности.
В состав кредиторской задолженности входят следующие обязательства:
«Поставщики и подрядчики
Векселя к уплате
Задолженность перед дочерними и зависимыми обществами
Задолженность перед персоналом организации
Задолженность перед бюджетом и государственными внебюджетными фондами
Задолженность участникам (учредителям) по выплате доходов
Авансы полученные
Прочие кредиторы».[28]
В зависимости от юридической природы, правового режима и экономической сущности, указанные позиции могут быть сведены к трем группам.
Первая - это задолженность организации пред бюджетом и социальными фондами (задолженность по обязательным платежам). Задолженность перед бюджетом - это, прежде всего, недоимки, то есть не уплаченные своевременно налоги; начисленные налоговыми органами финансовые санкции; задолженность по платежам, приравненным с точки зрения их обязательности к налогам, например, по различным сборам.
Вторая группа - задолженность организации перед ее персоналом: долги по выплатам работникам заработной платы, компенсациям, платежам в порядке возмещения вреда, причиненного здоровью работников или вследствие смерти работника на производстве.
Третья группа - задолженность перед партнерами и контрагентами по договорным и корпоративным обязательствам: долги по платежам поставщикам за поставленные товары, подрядчикам - за выполненные работы по возврату полученных, но неотработанных авансов, оплата векселей. Здесь же задолженность организации перед участниками (учредителями) по выплате им доходов (дивидендов) и задолженность холдинга или фирмы-учредителя перед дочерними обществами по оплате вкладов в уставный капитал, по компенсации убытков, причиненных дочернему обществу по вине основного общества. Долги третьей группы довольно разнообразны, поэтому далеко не все их виды указаны в Положении по бухгалтерскому учету (они охвачены одним отвлеченным термином – «Прочие кредиторы»).
Реструктуризация задолженности – это стол переговоров. С коммерческим кредиторами или с сотрудниками организации мы можем сесть за стол переговоров и договориться о новых условиях оплаты долгов. Но вот государство, как кредитор по обязательным платежам не может с каждой орагнизацией вырабатывать индивидуальные условия, поэтому предлагает их в одностороннем порядке, а уж дело самой организации – должника: принять или отказаться от предложенных условий.
Реструктуризация задолженности коммерческим кредиторам.
Реструктуризация задолженности - это процесс подготовки и исполнения ряда последовательных сделок между организацией и ее кредиторами и дебиторами. Организация стремится получить различного рода уступки со стороны кредиторов, предлагая взамен либо активы, либо всевозможные соглашения, которые значительно увеличивают вероятность платежей по задолженности. Уступки кредиторов могут включать сокращение общей суммы задолженности, освобождение от уплаты процентов, сокращение процентной ставки, отсрочки платежа и т.д.
Эффективность реструктуризации во многом зависит от применяемой методологии и последовательности в реализации выбранной стратегии поведения по отношению к клиентам и поставщикам. Важную роль играет аккуратность проведения финансового анализа, состоящего из сбора учетной информации о должниках и кредиторах, анализа денежных потоков, изыскания дополнительных источников поступления денежных средств, а также поиска возможных уступок от кредиторов.
Реструктуризация задолженности - это процесс подготовки и исполнения ряда последовательных сделок между организацией и ее кредиторами и дебиторами. Организация стремится получить различного рода уступки со стороны кредиторов, предлагая взамен либо активы, либо всевозможные соглашения, которые значительно увеличивают вероятность платежей по задолженности. Уступки кредиторов могут включать сокращение общей суммы задолженности, освобождение от уплаты процентов, сокращение процентной ставки, отсрочки платежа и т.д.
Независимо от того, какие методы использует организация для реструктуризации своей задолженности, переговоры с кредиторами не будут успешными до тех пор, пока кредиторы не осознают, что пойти на какие-либо уступки по отношению к дебитору взамен на новые соглашения - это и в их же интересах.
Организация должна донести до всех своих кредиторов, что произойдет в случае ликвидации компании, кто имеет преимущественные права по получению средств, кто и сколько получит при таком исходе. Далее, руководство предприятия должно объяснить кредиторам, что решение о ликвидации компании - это реальность, которая произойдет в том случае, если кредиторы не пойдут на уступки. Затем можно предложить различные варианты разрешения сложившейся ситуации. Необходимо объяснить, что если большинство кредиторов пойдут навстречу организации, то тогда организация сможет продолжить свою деятельность, и кредиторы, по крайней мере, получат большую часть своих требований. Если на уступки пойдет только незначительная часть кредиторов, то компания будет ликвидирована. В этом случае те кредиторы, которые согласны на переоформление своих требований к организации, получат ту же сумму, которую они бы получили, если бы организация продолжила функционировать; остальные кредиторы, отказавшиеся от предложения по реструктуризации, получат значительно меньше или совсем ничего.
При переговорах с кредиторами необходимо учитывать психологические аспекты переговоров.
Установите доверительные отношения с кредитором: Кредиторы могут предположить, что их дебитор находится в гораздо лучшем финансовом положении, нежели чем он пытается представить его перед кредитором, или что дебитор нарочно перевел куда-то какие-либо активы предприятия, так чтобы они были недоступны кредиторам. В этом случае дебитор должен предоставить кредиторам доступ к учетным данным предприятия, чтобы кредиторы могли сами убедиться в том, что существующие проблемы вполне обоснованы и не созданы искусственным путем с целью мошенничества.
Покажите кредитору, что он не единственный, кто несет бремя предоставления уступок: Если кредитор чувствует себя ущемленным в своих правах, поскольку в отличие от других кредиторов, которые не принимают в этом никакого участия, он должен идти на какие-то уступки, то он может легко отказаться от реструктуризации долга даже в том случае, если ему очевидно, что это в его интересах. Более того, некоторые кредиторы будут подозревать, что другим кредиторам предлагают более выгодные условия за их счет.
Самый простой способ избежать первой проблемы – это попытаться уговорить крупнейших кредиторов пойти вам на уступки. Если вам удастся это сделать, то тогда на переговоры с мелкими кредиторами, которые не хотят принимать участие в реструктуризации вашего долга, можно не тратить время. Если какие-то из основных кредиторов откажутся предоставить вам уступки, тогда надо вести переговоры с каждым кредитором в отдельности таким образом, чтобы убедить их в целесообразности подписания соглашения независимо от того, как реагируют на это другие кредиторы. В данном случае действенной мерой станет предложение таких методов, при которых в случае ликвидации предприятия кредиторы, согласившиеся на реструктуризацию, будут в более выгодном положении, нежели чем остальные кредиторы, не принимающие участия в данных соглашениях. Любые подозрения о более выгодных условиях для других кредиторов должны пресекаться путем предоставления доступа к финансовой информации предприятия, включая информацию о соглашениях с другими кредиторами.
По мере того как организация успешно ведет переговоры с кредиторами и, используя различные методы реструктуризации задолженности, приходит к соответствующим соглашениям с кредиторами, необходимо удостовериться в том, что эти соглашения не будут опровергнуты кредиторами, которые «вдруг» решили, что с ними неправильно обошлись. Всегда существует вероятность, что некоторые из достигнутых соглашений могут быть опровергнуты в судебном порядке, поэтому для того, чтобы избежать таких ситуаций, необходимо предпринять следующие действия:
Все предложения кредиторам должны быть составлены в письменном виде. Все соглашения между сторонами должны быть оформлены в письменном виде с указанием имен, должностей и с подписями всех участвующих сторон.
Будьте честны в своих переговорах с кредиторами: Не искажайте факты, относящиеся к финансовому состоянию предприятия, наоборот, потратьте часть своего времени на подготовку четких аргументов и предложений, основанных на реальных фактах, таким образом, чтобы никто не мог их опровергнуть.
Предложите вашим кредиторам доступ к учетным данным: Большинство кредиторов откажутся от такой возможности, тем не менее это позволить вам убедить кредиторов в том, что вы ведете честные переговоры.
Проведите анализ состояния вашего предприятия и возможных выплат кредитору до и после реструктуризации задолженности: Этот анализ должен продемонстрировать как оба предприятия выиграют в результате реструктуризации. К тому же прогнозный денежный поток позволит Вам составить реальный к исполнению график погашения задолженности. Естественно, что Вы готовы предложить более ранние сроки, лучше условия, лишь бы получить отсрочку платежа сегодняшнего дня, но нельзя забывать, что нарушение условий после реструктуризации вряд ли позволит Вам еще раз сесть за стол переговоров.
Убедив кредитора согласиться на сокращение суммы долга и/или на увеличение срока погашения долга, организация должна оформить это соглашение в письменной форме для того, чтобы кредитор не мог впоследствии оспорить это решение. Здесь очень важна юридическая поддержка, и все окончательные соглашения должны быть тщательно проверены юристами.
Соглашения могут быть следующими::
соглашение, которые позволяет Организации заключить сделку сразу со всеми или несколькими кредиторами одновременно, например, совместный договор между дебитором и основными кредиторами, в соответствии с которым, кредиторы соглашаются на уменьшение суммы долга взамен на оплату задолженности банковскими векселями. Этот тип договора позволит избежать проблем, связанных с недоверием кредиторов по отношению к дебитору, так как всем кредиторам будут предоставлены одинаковые права, все они пойдут на одинаковый компромисс, а соглашение вступит в силу только после подписания его всеми сторонами. Заключение мирового соглашения в процедурах несостоятельности также можно рассматривать как образец такого соглашения.
Соглашение, в соответствии с которым дебитор и конкретный кредитор соглашаются отменить старый договор и заключить новый договор об обязательствах дебитора. Этот тип соглашения наиболее распростарнен и позволяет выработать конкретные условия и индивидуальный подход к редитору, чтобы максимально удовлетворить пожелания двух сторон.
Независимо от выбора вида соглашения, если на нем есть подписи уполномоченных лиц кредитора, организация может быть уверена, что ее старые обязательства не могут быть востребованы в судебном порядке.
При этом следует иметь в виду, что после заключения соглашения с организацией, кредитор уже не будет бояться ликвидации и скорее всего будет действовать более агрессивно, если организация не сможет выполнить свои обязательства. Поэтому очень важно, чтобы новые обязательства предприятия, уже обеспеченные залогом имущества, были реалистичными и выполнимыми.
Методы реструктуризации задолженности.
Методы реструктуризации задолженности можно условно разделить на три группы:
1 - обмен долга на долг;
2 - обмен долга на долю в собственном капитале;
3 - ликвидация долга.
Приведем некоторые (наиболее распространенные в России) из них. К первой группе можно отнести следующие методы:
Отступное.
С точки зрения реструктуризации, отступное подразумевает обмен активов компании на различные уступки со стороны кредиторов (например, сокращение суммы задолженности, уменьшение процентной ставки и т.д.). При этом организация не должна ограничиваться только своей продукцией, а наоборот, должно принимать во внимание любые активы, находящиеся в его собственности, включая активы непроизводственного характера, облигации местной администрации, акции других предприятий, векселя банков и т.д. Такие активы как векселя крупнейших банков или акции других компаний часто используются для расчетов с централизованными поставщиками (поставщиками электроэнергии, воды, газа и т.д.), иногда и с Пенсионным фондом.
Прежде чем предлагать какие-либо активы в качестве отступного, необходимо задать следующие вопросы:
Насколько важны данные активы для производственной деятельности предприятия в настоящем и будущем?
Действительно ли данные активы используются неэффективно в настоящее время?
Не являются ли эти активы обеспечением задолженности по другим обязательствам?
Каковы затраты предприятия на хранение и обслуживание данных активов?
Не будет ли более выгодным продать эти активы (по сравнению с их использованием в качестве отступного).
Предприятия, которым подойдет этот метод реструктуризации: предприятия с большим количеством основных средств, которые вряд ли можно будет продать по приемлемой цене в ближайшем будущем, а также те, у которых затраты на хранение и обслуживание этих активов достаточно велики.
Кредиторы, которые могут согласиться на этот метод: те, у которых есть возможность либо использовать, либо продать полученные активы, а также те, у которых затраты на хранение и обслуживание этих активов невелики.
Уступки кредиторов под обеспечение долга.
Очень часто задолженность дебиторов перед кредиторами ничем не обеспечена. В случае если эти кредиторы потребуют возмещения их долга в судебном порядке, они рискуют получить только часть или вообще ничего не получить, так как их претензии будут удовлетворяться в последнюю очередь по сравнению с другими кредиторами. Так как права кредиторов с обеспеченными требованиями к должникам больше, чем права «необеспеченных» кредиторов, организация может предложить «необеспеченным» кредиторам переоформить задолженность в обеспеченные обязательства в обмен на сокращение суммы долга, процентов и/или увеличение срока погашения долга.
В случае необеспеченного кредита можно также предложить кредитору обеспечение в виде гарантии или поручительства третьей стороны, в соответствии с которыми третья сторона обязуется погасить задолженность предприятия в случае, если организация не сможет сделать это самостоятельно.
Кредитор, имеющий обеспечение по своему требованию
может быстрее и легче реализовать свои требования по сравнению с «необеспеченным» кредитором;
по очередности выплат в случае ликвидации предприятия стоит перед правительственными учреждениями и перед «необеспеченными» кредиторами.
Таким образом, организация, которая хочет воспользоваться этим методом реструктуризации, должна донести вышеперечисленные преимущества до сознания кредитора и попытаться взамен на эти преимущества получить различные уступки. В то же время Организация должно учитывать сложность и юридические последствия данной сделки и в обязательном порядке использовать юридическую поддержку при подготовке необходимых документов.
Предприятия, которым подойдет этот вид реструктуризации: Предприятия, владеющие недвижимостью, которая еще не является предметом залога по каким-либо обязательствам.
Кредиторы, которые могут быть заинтересованы в данном подходе: Кредиторы, у которых требования к данной организации ничем не обеспечены, и которые готовы пойти на какие-либо уступки ради увеличения вероятности возврата долга.
Переоформление долгов в вексельные обязательства.
При данном случае реструктуризации задолженности организация расплачивается по своей текущей задолженности своими векселями. Вексель, таким образом, представляет собой новое обязательство, которое должно быть исполнено в соответствии с вновь установленными сроками и зачастую с выплатой меньших процентов. Это освобождает Организацию от уплаты долга в данном периоде и соответственно способствует улучшению показателей деятельности компании.
Несмотря на то, что получатели векселей по-прежнему остаются «необеспеченными» кредиторами, тем не менее они приобретают некоторые преимущества. Например, вексель предприятия можно продать третьим лицам и таким образом получить платеж по данным обязательствам раньше установленного времени.
В случае, если организация находится в трудном финансовом положении, и этот вышеуказанный аргумент соответственно считается недостаточным, то руководство предприятия может объяснить кредиторам, что если они не примут данные векселя, то скорее всего организация будет ликвидирована. И в таком случае, эти кредиторы получат лишь часть своих средств, либо вообще ничего не получат, так как в первую очередь выплаты будут осуществляться другим категориям кредиторов. Таким образом, кредитор почти ничего не теряет, если идет на такие уступки.
Предприятия, которым подойдет этот вид реструктуризации: Предприятия с тяжелым финансовым положением (на грани банкротства или добровольной ликвидации), у которых практически нет активов, которые можно было бы использовать в качестве обеспечения по долгам, а также те предприятия, которые знают, что третьи стороны заинтересованы в приобретении требований к ним.
Кредиторы, которые могут быть заинтересованы в данном подходе: Кредиторы, которые осознают, что данная уступка – это единственный способ избежать ликвидации предприятия, а также те, кто хочет продать свои требования к Организации (конечно только в том случае, если он может найти покупателя этих долгов.)
Оплата долгов банковскими векселями.
Необеспеченные векселя имеют существенные недостатки. Держатель таких векселей входит в категорию «Прочих кредиторов», которые в случае ликвидации предприятия получают выплаты в самую последнюю очередь, и поэтому рискуют не получить ничего. К тому же по этой де причине он вряд ли сможет продать этот вексель. Каким же образом организация может повысить ликвидность своих долговых обязательств?
Организация может обратиться к крупному финансовому учреждению и договориться с ним о нижеследующем
Организация заключает договор с банком на предоставление ему сравнительно недорого, но обеспеченного (залогом имущества, гарантией, поручительством, др.) кредита.
Банк выдает кредит не денежными средствами, а своими векселями, выписанными на организацию.
Организация расплачивается со своими кредиторами банковскими векселями, но взамен требует сокращения задолженности.
Кредиторы либо продают банковские векселя, либо предъявляют их в банк к оплате.
Банк оплачивает предъявленные векселя, а организация возвращает полученный кредит в соответствии с условиями кредитного договора.
В этой сделке организация фактически замещает своих многочисленных «необеспеченных» кредиторов одним «обеспеченным» кредитором – банком, который предоставляет кредит организации с процентной ставкой ниже, чем ставки по неструктурированным долгам. Кредиторы выигрывают потому, что взамен сомнительных долгов они получают вполне определенные требования к банку. Поэтому организация взамен на эту уверенность в погашении долга может требовать различного рода уступки со стороны кредиторов. Банк получает проценты за предоставленный кредит, и в то же время банк не сомневается в погашении этого кредита, поскольку этот кредит обеспечен.
С юридической точки зрения это довольно сложная сделка, поэтому прежде чем подписать соглашение с банком необходимо тщательно проконсультироваться с юристами. Желательно, чтобы все документы, которые необходимы для успешного выполнения этого вида реструктуризации, были подготовлены профессиональными юристами.
Предприятия, которым подойдет этот вид реструктуризации: те предприятия, у которых:
· много мелких кредиторов, беспокоящихся о выполнении обязательств перед ними;
· сложились хорошие отношения со стабильным банком с безупречной репутацией, и;
· есть активы, которые можно использовать в качестве залога по кредиту.
Кредиторы, которые могут быть заинтересованы в данном подходе: те кредиторы, которые заинтересованы в увеличении вероятности платежа или те, кто заинтересован в скорейшем получении денежных средств (например, путем продажи векселя).
Ко второй группе можно отнести:
Обмен долга на долю в собственном капитале.
Одним из видов отступного является предложение пакета акций, находящегося на балансе предприятия, в обмен на уступки кредитора. При этом важно отметить, что в данном случае акции нового выпуска не могут быть использованы для покупки долга. Данное соглашение заключается между кредиторами и собственниками предприятия, которые готовы уступить часть акций предприятия в обмен на улучшение финансового состояния предприятия.
Предприятия, которым подойдет этот вид реструктуризации: предприятия, чьи собственники готовы частично уступить контроль над организацией и право на дивиденды в обмен на сокращение долга предприятия.
Кредиторы, которые могут принять этот подход: кредиторы, требования которых к данной организации составляют существенную долю совокупного долга предприятия. В этом случае освобождение от уплаты долга или сокращение задолженности станет решающим фактором при определении дальнейшей судьбы предприятия – будет ли организация ликвидирована, или оно продолжит свою работу. Здесь также могут проявить интерес кредиторы, которые хотят расширить сферу своей деятельности за счет приобретения пакетов акций других компаний. Например, компания, специализирующаяся на хранении нефти, может освободить от уплаты долга компанию, владеющую сетью автозаправочных станций, взамен на долевое участие в этой сети.
К третьей группе можно отнести:
Двусторонний взаимозачет задолженностей.
Взаимозачеты долгов являются распространенным методом реструктуризации задолженности. Возможность взаимозачетов возникает там, где две стороны должны друг другу. В процессе анализа дебиторской и кредиторской задолженности и проведения сверки расчетов (элемент инвентаризации) зачастую выясняется, что организация имеет долговые обязательства перед компанией, к которой она имеет также встречные требования. В таком случае организация может зачесть обе суммы.
Данный метод является наиболее быстрым и эффективным методом сокращения суммы задолженности, поскольку здесь не происходит обмена денежными или основными средствами. Более того, взаимозачет может быть осуществлен в одностороннем порядке путем уведомления второй стороны (желательно в письменном виде и с подтверждением доставки письма). Несмотря на то, что для осуществления взаимозачета не требуется согласия контрагента, тем не менее после этой операции, организация может заключить соглашение, где бы обе стороны подтвердили правильность зачтенной суммы.
Организации, которым подойдет этот вид реструктуризации: Те организации, которые имеют требования такого же характера к своим кредиторам (взаимозачет этих требований должен находиться в соответствии со Статьей 411 Гражданского Кодекса Российской Федерации).
Кредиторы, которые могут принять этот подход: Кредиторы, чьи дебиторы имеют к ним взаимные однородные требования.
Многосторонний взаимозачет задолженностей.
Также как при двустороннем взаимозачете требований, этот метод заключается в одновременном сокращении дебиторской и кредиторской задолженности. Однако в данном случае в сделку вовлечены более, чем две организации, каждая из которых имеет задолженность перед одним организацией, и требования к другой организации.
Например, организация А имеет задолженность перед организацией Б в размере 100 руб., а Организация В имеет задолженность перед организацией А в размере 100 руб. Очевидно, что все эти долги можно обнулить, но проблема состоит в том, что организация Б не знает о том, что организация В является должником предприятия А. Основной сложностью в использовании этого метода является определение этой цепочки дебиторов/кредиторов. Как правило, изначально организация не обладает всей необходимой информацией, более того, предприятия неохотно делятся друг с другом информацией о своих кредиторах и дебиторах. Однако, такая информация просто необходима для успешного проведения многостороннего взаимозачета.
В качестве одного из подходов к решению этой проблемы, предлагается использовать внешних консультантов для сбора необходимой информации. Если же организация приняла решение собирать такую информацию самостоятельно, рекомендуется запросить данные у крупнейших поставщиков и заказчиков вашего кредитора, поскольку именно они могут стать началом цепочки.
Предприятия и кредиторы, которым подойдет этот метод реструктуризации: Компании, которые работают в смежных отраслях с замкнутым циклом, например, когда угледобывающая компания является дебитором транспортной компании, являющейся дебитором предприятия, предоставляющего коммунальные услуги, которое, в свою очередь, является дебитором угледобывающей компании.
Приобретение дисконтированных требований к кредитору с последующим взаимозачетом.
В случае если организации удалось выявить компании, которые имеют требования к его кредитору, то можно попытаться выкупить эти требования (желательно со значительной скидкой) и затем произвести 100-процентный взаимозачет. Этот способ значительно проще, чем попытка выстроить цепочку должников и кредиторов, но в данном случае у предприятия должны быть денежные или иные средства, чтобы выкупить такие требования.
Организации, которым подойдет этот метод реструктуризации: организации, которые имеют средства для выкупа требований других компаний к кредиторам.
Прощение долга.
Иногда кредиторы могут простить должнику долг. Обычно это бывает часть долга или финансовые санкции. В обмен могут предложить более жесткие условия работы: например, обязательное своевременное погашение текущих задолженностей или приоритетные поставки в полном объеме кредитору и т. д.
Однако при этом следует иметь ввиду, что прощенный долг является для организации – должника внереализационными доходами и подлежит включению в налогооблагаемую базу по налогу на прибыль.
Организации, которым подойдет этот метод реструктуризации: организации – должники, которые не в состоянии уплатить долг, но представляю стратегический интерес для своего партнера.
Важным элементом реструктуризации задолженности является реструктуризация налоговых платежей. Сегодня наиболее значимую долю в суммарном объеме долговых обязательств российских предприятий занимают долги перед бюджетом и государственными внебюджетными фондами. У многих промышленных компаний объем этих долгов даже превышает объемы продаж.
Российское законодательство дает некоторые возможности для изменения графика и объемов платежей с учетом финансового состояния предприятия и его роли в инфраструктуре региона, национальной безопасности страны. Ниже описываются эти возможности и их законодательная база.
Следует отметить, что задолженность по обязательным платежам состоит из недоимки по налогам, пени и штрафов. При этом, налоговые органы заинтересованы в следующем порядке взимания задолженности: 1) штрафы, 2) пени, 3) недоимки по налогам, тогда как налогоплательщик (организация) заинтересован в обратной последовательности. К сожалению, этот «конфликт» в настоящее время ничем не регулируется.
С 1997 года в России начали появляться механизмы реструктуризации задолжености по обязательным платежам в бюджет. В 1997 – 1998 годах предпринимались попытки решить проблему долгов предприятий федеральному бюджету в соответствии с постановлениями Правительства № 254 от 05.03.97 и № 395 от 14.04.98., предусматривающие залоговое обеспечение при погашении задолженности. Постановление Правительства России в 1997 году предлагало акционерным обществам эмитировать дополнительные акции, которые в случае невыполнения условий реструктуризации переходили в собственность государства, реструктуризация проводилась путем предоставления рассрочки на 5-10 лет без начисления пеней и штрафов с передачей государству залога в размере 51% акций и с обязательством своевременной выплаты текущих налогов. Назвать успешным это постановление весьма трудно.
В 1997 году положительное решение о реструктуризации получили только 6 крупных предприятий: АО «Юганскнефтегаз», АО «Самаранефтегаз», АО «АвтоВАЗ», АО «Норильский горно-металлургический комбинат», ЗАО «Междуречье», АО «Ноябрьскнефтегаз».
Потеряв надежду получить акции, в 1998 году Правительство РФ стало претендовать на имущество предприятий, положив в основу процесса реструктуризации имущественный залог; разумеется, с теми же последствиями для должников. Этот подход к реструктуризации мало, чем отличался от предыдущего, но несколько упрощал процедуру принятия решения и расширял состав имущества, передаваемого в залог. Кроме того, в 1998 году был введен новый порядок начисления пеней на неуплаченные налоги – по 1/300 учетной ставки Банка России в день – и начисленные раннее пени подлежали пересчету, исходя из этого правила. Это сократило их общую сумму примерно в 5 раз.
Однако залоговое обеспечение является существенным ограничением, так как организация лишается возможности продать, передать во владение или использовать в качестве обеспечения банковского кредита свое имущество в течение длительного промежутка времени (до 10 лет). Такая зависимость перед налоговыми органами стала серьезным препятствием для привлечения инвестиций или реструктуризации бизнеса.
В 1998 году возможность изменения срока оплаты налогов и сборов предусматривалась Федеральным Законом (ФЗ) «О Федеральном бюджете на 1998 год». Отсрочка и (или) рассрочка по уплате налогов и других обязательных платежей предоставлялась на срок, не превышающий пределов текущего года, но не свыше шести месяцев в случаях:
· Задержки финансирования из федерального бюджета (без взимания %).
· Угрозы банкротства при единовременной выплате налога (уплачиваются % за пользование бюджетными ресурсами в размере ½ ставки рефинансирования).
· Значительного материального ущерба в результате стихийного бедствия, технологической катастрофы или другого чрезвычайного обстоятельства (уплачиваются % за пользование бюджетными ресурсами в размере 1/3 ставки рефинансирования).
В качестве обеспечения выступала банковская гарантия или иные способы обеспечения исполнения обязательств. Механизм предоставления отсрочек и (или) рассрочек был введен Постановлением Правительства РФ от 12 августа 1998 года №940.
В отношении пеней и неустоек предоставлялось право органам местного самоуправления и органам государственной власти субъектов РФ принимать решения о начислении пеней за просрочку платежей по налогам, зачисляемым в бюджеты РФ и местные бюджеты.
Кроме того, вышеуказанный Закон давал возможность реструктурировать задолженность перед бюджетом путем предоставления отсрочки и (или) рассрочки до четырех лет по налогам и сборам и до десяти лет по штрафам и пеням. Проценты за отсроченные и (или) рассроченные платежи взимались в размере ¼ ставки рефинансирования.
Правила реструктуризации задолженности перед федеральным бюджетом были утверждены Постановлением Правительства от 14 апреля 1998 года №395 «О порядке проведения в 1998 году реструктуризации задолженности юридических лиц перед федеральным бюджетом». ГНС, ФСДН (ФСФО) и РФФИ разработали практическое пособие по реализации этого постановления, содержащее перечень необходимых для предоставления документов и описание процедуры реструктуризации.
В целях решения проблемы неудовлетворительного состояния расчетов в сфере городского хозяйства Москвы, оказания хозяйственной поддержки предприятиям и организациям, которые объективно не в состоянии своевременно рассчитаться с бюджетом г. Москвы, Правительство Москвы 23 июня 1998 года утвердило Положение №486 «О порядке реструктуризации долгов по платежам в бюджет г. Москвы». Это постановление предусматривало реструктуризацию задолженности: по основному долгу, задолженности по пеням и задолженности по финансовым санкциям.
Залоговое обеспечение являлось существенным ограничением, так как предприятия лишались возможности продать, передать во владение или использовать в качестве обеспечения банковского кредита свое имущество в течение длительного промежутка времени (до 10 лет). Такая зависимость перед налоговыми органами была серьезным препятствием для реструктуризации задолженности, реструктуризации бизнеса и привлечения инвестиций.
В ходе реализации этого постановления было подано 1285 заявлений, но права на реструктуризацию задолженности не получил никто в виду того, что РФФИ не взял на себя ответственность заключения договора залога.
С 1 января 1999 года с принятием Налогового Кодекса вступили в силу основные принципы предоставления отсрочки и (или) рассрочки, налогового кредита, инвестиционного налогового кредита, изложенные в главе 9 первой части Налогового Кодекса:
Налоговый кодекс дает возможность изменить срок уплаты налога в форме отсрочки, рассрочки, налогового кредита и инвестиционного налогового кредита. Изменение срока уплаты налога по решению уполномоченного органа может производиться под залог имущества либо при наличии поручительства. Следует отметить, что в Законе не говорится о безусловном предоставлении обеспечения, достаточном для покрытия всей имеющейся задолженности.
Отсрочка или рассрочка представляет собой изменение срока уплаты налога на срок до одного до шести месяцев с единовременной или поэтапной уплатой налогоплательщиком суммы задолженности. По сравнению с Законом «О федеральном бюджете на 1998 год», в Налоговом Кодексе основанием для предоставления отсрочки или рассрочки является сезонный характер реализации товаров, а также были изменены ставки процента за пользование бюджетными ресурсами (1/2 ставки рефинансирования).
Налоговый кредит может быть предоставлен заинтересованному лицу на срок от трех месяцев до одного года. Налоговый кредит может быть предоставлен по одному или нескольким налогам. Организация обязана предоставить документы об имуществе, которое является предметом залога, либо поручительство. Если кредит взят по причине угрозы банкротства, ставка процента за пользование бюджетными ресурсами равна ставке рефинансирования.
Инвестиционный налоговый кредит представляет собой такое изменение срока уплаты налога, при котором организации предоставляется возможность в течение определенного срока и в определенных пределах уменьшать свои платежи по налогу с последующей поэтапной уплатой суммы кредита и начисленных процентов.
Инвестиционный налоговый кредит может быть предоставлен на срок от одного до пяти лет при наличии одного из следующих оснований:
· проведение НИОКР либо технического перевооружения собственного производства;
· осуществление внедренческой или инновационной деятельности, создание новых технологий и новых видов сырья и материалов;
· выполнение особо важного заказа по социально-экономическому развитию региона или предоставление особо важных услуг населению.
Договор об инвестиционном налоговом кредите должен содержать положения, в соответствии с которыми не допускается в течение срока его действия реализация или передача во владение, пользование или распоряжение другим лицам оборудования или иного имущества, приобретение которого явилось условием для предоставления инвестиционного налогового кредита. Не допускается устанавливать проценты за пользование кредитом по ставке менее ½ или превышающей ¾ ставки рефинансирования.
Следует отметить, что в 1999 и начале 2000 года законодательная база по реструктуризации задолженности по обязательным платежам получила свое дальнейшее развитие с принятием следующих документов, ставших действительно «рабочими»:
1. Постановление Правительства РФ от 3.09.99 №1002 «О порядке и сроках проведения реструктуризации кредиторской задолженности юридических лиц по налогам и сборам, а также задолженности по начисленным пеням и штрафам перед федеральным бюджетом».
2. Приказ МНС РФ от 15.09.99 №АП-3-10/298 «О реализации Постановления Правительства РФ от 3.09.99 №1002 ...».
3. Приказ МНС РФ от 23.09.99 №АП-3-10/307 и Приказ ФСФО РФ от 23.09.99 №102 «О применении Постановление Правительства РФ от 3.09.99 №1002 ...».
В связи с принятием второй части Налогового кодекса и появлением Единого социального налога, были отменены все документы внебюджетных фондов по реструктуризации задолженности по обязательным платежам во внебюджетные фонды. Вместо них вышло постановление Правительства РФ от 1 октября 2001г. №699 «О порядке и условиях приведения реструктуризации задолженности по страховым взносам в государственные социальные внебюджетные фонды, начисленным пеням и штрафам, имеющимся у организаций по состоянию на 1 января 2001г.» Настоящее постановление работало до 1 апреля 2002г.
[1] GILSON St. Creating Value Through Corporate Restructuring. Course 1420. / Harvard Business School. 1993. – в пер. автора.
[2] Материалы семинара "Управление процессом структурного оздоровления предприятий (реструктурирования)", проведенного Институтом Экономического Развития Всемирного Банка совместно с Федеральным Управлением по делам о несостоятельности (банкротстве) при Госкомимуществе Российской Федерации и Московским экономико – статистическим институтом. М., 25-30 марта 1996г.
[3] ГУИЯР Фр., КЕЛЛИ Дж. Преобразование организации / М.: Издательство «Дело», 2000.
[4] ВОДАЧЕК Л. Реструктуризация – вызов чешским организациим. / Высшая экономическая школа в Праге (Чешская Республика), 1999.
[5] КОЗЛЯКОВСКАЯ О.И. Банкротство как форма реструктуризации. Украинское общество финансовых аналитиков. Январь 10, 1999 http://www.usfa.kiev.ua/engl/index.htm
[6] Оценка бизнеса: учебник / Под ред. А.Г.ГРЯЗНОВОЙ, М.А.ФЕДОТОВОЙ. – М.: Финансы и статистика, 1998.
[7] КРЫЖАНОВСКИЙ В. Г. Реструктуризация организации. Конспект лекций. - М.: «Издательство ПРИОР», ИВАКО Аналитик, 1998.
[8] Мазур И.И., Шапиро В. Д. и др. "Реструктуризация предприятий и компаний". Справочное пособие. М.: Высшая школа, 2000.
[9] Гражданский кодекс Российской Федерации. Части первая и вторая. – М.: ИНФРА-М, 1997.
[10] Ликвидация и реорганизация организации. Нормативная база. / М.: «Издательство ПРИОР», 2000.
[11] STREBEL P., Breakpoints: How managers exploit radical business change. Part I, II. / Harvard Business School Press, 1992.
[12] Entrepreneur (англ.) — предприниматель, «Intrapreneurship» — искусственно образованный термин, показывающий, что это «предпринимательство наоборот», проводимое нетрадиционными методами.
[13] PORTER M. E., Competitive Strategy, Free Press, 1980.
[14] MINTZBERG H., 'Five Ps for strategy', California Management Review, Fall 1987.
[15] MINTZBERG H., The manager's job: folklore and fact / Harvard Business Review, July-August 1995.
[16] Hammer М. Reengineering Work: Don't Automate, Obliterate / Harvard Business Review, July--August 1990.
[17] Верстина Н., Еленева Ю., Сиганьков А. Реинжиниринг как инструмент реструктуризации организации / Оборудование (рынок, предложение, цены) #2, февраль 1999.
[18] Два указанных подхода в полной мере реализованы в виде отдельного приложения к разработанной автором «Технике операционной реструктуризации» (см. отдельное приложение), которая получила название «Техника реструктуризации управления компании» – Прим. автора.
[19] Финансовый менеджмент. – М.: CARANA Corporation – USAID – RPC, 1998 г.
[20] КОУПЛЕНД Т., КОЛЛЕР Т., МУРРИН ДЖ. Стоимость компаний: оценка и управление / пер. с англ. – М.: ЗАО «Олимп-Бизнес», 1999.
[21] КОУПЛЕНД Т., КОЛЛЕР Т., МУРРИН ДЖ. Стоимость компаний: оценка и управление / пер. с англ. – М.: ЗАО «Олимп-Бизнес», 1999.
[22] Здесь и далее под стратегией реструктуризации понимаются непосредственно направления и принципы реструктуризации, как операционной, так и стратегической. Стратегия реструктуризации ¹ стратегическая реструктуризация. – Прим. автора
[28] См.: Положение по бухгалтерскому учету "Бухгалтерская отчетность организации" (ПБУ 4/99). Приложение к приказу Минфина РФ от 06.07.99 № 43н
[23] На основе источника: ЛИНГ Р., КИТТЕН В. Управление процессом структурного оздоровления предприятий (реструктурирования). / Материалы семинара, проведенного совместно Институтом Экономического Развития Всемирного Банка, ФСФО и МЭСИ, 1996.
[24] Финансовый менеджмент. – М.: CARANA Corporation – USAID – RPC, 1998 г.
[25] БРЕЙЛИ Р., МАЙЕРС С. Принципы корпоративных финансов / Пер. с англ. М., 1997.
[26] БРЕЙЛИ Р., МАЙЕРС С. Принципы корпоративных финансов / Пер. с англ. М., 1997.
[27] Адаптировано: БУЛЫЧЕВА Г.В. Новое направление деятельности оценщиков: реструктуризация российских организаций / Российской общество оценщиков, http://www.mrsa.ru, 2000.
[28] См.: Положение по бухгалтерскому учету "Бухгалтерская отчетность организации" (ПБУ 4/99). Приложение к приказу Минфина РФ от 06.07.99 № 43н